作为一个创客,其中最大的一件好事就是能够制造属于自己的工具。在前几篇文章中,我们介绍了从电压表到电池测试仪等几种电子工具的开发。今天,在本篇文章中,我们将介绍danielrp @ www.instructables.com制造的一款毫欧表工具。

毫欧表是一种用于确定小型电阻、PCB迹线、电机线圈、电感线圈和变压器线圈的电阻或计算诸如电线长度之类的设备。它提供的分辨率并不是常规的万用表内置的,因此可以轻松获得毫欧范围内的精确读数。
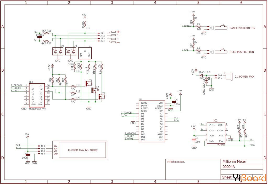
互联网上有很多自制毫欧表的教程,但在本文中,我们将主要介绍Daniel制作的毫欧表。它基于精密电流吸收器和由Arduino Nano控制的高分辨率ADC。电流吸收器基于LT3092精密电流源/吸收器,该电流源/吸收器使用电阻器和晶体管网络设置为吸收器。对于ADC,使用了高分辨率的MCP3422A0。仅使用ADC的一个通道,并且将其差分连接到被测电阻“ S + S-”。 MCP3422配置为18位,但由于S +总是大于S-,因此有效分辨率为17位。
为减少测试引线电阻对测量的影响,设备使用开尔文连接器作为引线连接被测电阻到测量点。

该设备的测量范围包括:
● 分辨率0.1mOhm:0.1mOhm至12.9999欧姆。
● 分辨率1m0:1mOhm至129.999欧姆。
● 分辨率10m:10mOhm至1299.99欧姆。
用户可以使用设备上两个按钮的其中一个在上述测量范围之间进行选择。通过1602 LCD显示屏向用户提供有关选择和仪表读数的视觉反馈,整个项目都装在橙色的Hammond 1590B铝制盒子中,方便使用和展示。
使用的一些关键组件包括:
● Arduino Nano开发板
● 1602 LCD显示屏
● ULN2003A
● LT3092EST
● MCP3422A0
● Kelvin连接器
由于项目的复杂性,在试验板上进行实施不仅耗时,而且会使项目容易出错。为防止这种情况,该项目在由Eagle设计的PCB上实施。下面提供了显示组件如何在PCB上连接的示意图:

根据原理图开发的PCB如下图所示:

下图显示了制造后的实际电路板。

更多Arduino开发板的内容请参考以下链接:https://www.yiboard.com/thread-1514-1-1.html