
优点:

缺点:



采用反编译工具反编译源码,发现 WordCount 案例有 Map 类、Reduce 类和驱动类。且数据的类型是 Hadoop 自身封装的序列化类型。



1.8.1 本地测试


(3)环境准备
a.创建maven工程,MapReduceDemo
b.在pom.xml文件中添加如下依赖
org.apache.hadoop</groupId>
hadoop-client</artifactId>
3.1.3</version>
</dependency>
junit</groupId>
junit</artifactId>
4.12</version>
</dependency>
org.slf4j</groupId>
slf4j-log4j12</artifactId>
1.7.30</version>
</dependency>
</dependencies>
c.在项目的src/main/resources目录下,新建一个文件,命名为“log4j.properties”,在文件中填入。
log4j.rootLogger=INFO, stdout
log4j.appender.stdout=org.apache.log4j.ConsoleAppender
log4j.appender.stdout.layout=org.apache.log4j.PatternLayout
log4j.appender.stdout.layout.ConversionPattern=%d %p [%c] - %m%n
log4j.appender.logfile=org.apache.log4j.FileAppender
log4j.appender.logfile.File=target/spring.log
log4j.appender.logfile.layout=org.apache.log4j.PatternLayout
log4j.appender.logfile.layout.ConversionPattern=%d %p [%c] - %m%n
d.创建包名com.xxxx.mapreduce.wordcount
e.编写Mapper类
package com.xxxx.mapreduce.wordcount;
import org.apache.hadoop.io.IntWritable;
import org.apache.hadoop.io.LongWritable;
import org.apache.hadoop.io.Text;
import org.apache.hadoop.mapreduce.Mapper;
import java.io.IOException;
/**
* KEYIN map阶段输入的key: LongWritable
* VALUEIN map阶段输入的value: Text
* KEYOUT map阶段输出的key: Text
* VALUEOUT map阶段输出的value类型: IntWritable
*/
public class WordCountMapper extends Mapper<LongWritable, Text,Text, IntWritable> {
private Text outK = new Text();
private IntWritable outV = new IntWritable(1);
@Override
protected void map(LongWritable key, Text value, Mapper<LongWritable, Text, Text, IntWritable>.Context context) throws IOException, InterruptedException {
//1.获取一行
//atguigu atguigu
String line = value.toString();
//2.切割
//atguigu
//atguigu
String[] words = line.split(" ");
//3.循环写出
for (String word : words){
//封装outK
outK.set(word);
//写出
context.write(outK,outV);
}
}
}
f.编写 Reducer 类
package com.xxxx.mapreduce.wordcount;
import org.apache.hadoop.io.IntWritable;
import org.apache.hadoop.io.Text;
import org.apache.hadoop.mapreduce.Reducer;
import java.io.IOException;
/**
* KEYIN reduce阶段输入的key: Text
* VALUEIN reduce阶段输入的value: IntWritable
* KEYOUT reduce阶段输出的key: Text
* VALUEOUT reduce阶段输出的value类型: IntWritable
*/
public class WordCountReducer extends Reducer<Text, IntWritable,Text,IntWritable> {
private IntWritable outV = new IntWritable();
@Override
protected void reduce(Text key, Iterable<IntWritable> values, Reducer<Text, IntWritable, Text, IntWritable>.Context context) throws IOException, InterruptedException {
int sum=0;
//atguigu (1,1)
//1.累计求和
for (IntWritable value : values){
sum += value.get();
}
outV.set(sum);
//写出
context.write(key,outV);
}
}
g.编写 Driver 驱动类
package com.xxxx.mapreduce.wordcount;
import org.apache.hadoop.conf.Configuration;
import org.apache.hadoop.fs.Path;
import org.apache.hadoop.io.IntWritable;
import org.apache.hadoop.io.Text;
import org.apache.hadoop.mapreduce.Job;
import org.apache.hadoop.mapreduce.lib.input.FileInputFormat;
import org.apache.hadoop.mapreduce.lib.output.FileOutputFormat;
import java.io.IOException;
/**
* 注释内容
*
* @author : li.linnan
* @create : 2022/9/28
*/
public class WordCountDriver {
public static void main(String[] args) throws IOException, InterruptedException, ClassNotFoundException {
// 1 获取配置信息以及获取 job 对象
Configuration conf = new Configuration();
Job job = Job.getInstance(conf);
// 2 关联本 Driver 程序的 jar
job.setJarByClass(WordCountDriver.class);
// 3 关联 Mapper 和 Reducer 的 jar
job.setMapperClass(WordCountMapper.class);
job.setReducerClass(WordCountReducer.class);
// 4 设置 Mapper 输出的 kv 类型
job.setMapOutputKeyClass(Text.class);
job.setMapOutputValueClass(IntWritable.class);
// 5 设置最终输出 kv 类型
job.setOutputKeyClass(Text.class);
job.setOutputValueClass(IntWritable.class);
// 6 设置输入和输出路径
FileInputFormat.setInputPaths(job, new Path("D:\\input\\hello.txt"));
FileOutputFormat.setOutputPath(job, new Path("D:\\input\\result"));
// 7 提交 job
boolean result = job.waitForCompletion(true);
System.exit(result ? 0 : 1);
}
}

h.本地测试


文件内容:
atguigu 2
banzhang 1
cls 3
hadoop 1
jiao 1
ss 2
xue 1
1.8.2 提交到集群测试
集群上测试
(1)用 maven 打 jar 包,需要添加的打包插件依赖
<build>
<plugins>
<plugin>
<artifactId>maven-compiler-pluginartifactId>
<version>3.6.1version>
<configuration>
<source>1.8source>
<target>1.8target>
configuration>
plugin>
<plugin>
<artifactId>maven-assembly-pluginartifactId>
<configuration>
<descriptorRefs>
<descriptorRef>jar-with-dependenciesdescriptorRef>
descriptorRefs>
configuration>
<executions>
<execution>
<id>make-assemblyid>
<phase>packagephase>
<goals>
<goal>singlegoal>
goals>
execution>
executions>
plugin>
plugins>
build>
(2)修改输入输出路径
// 6 设置输入和输出路径
FileInputFormat.setInputPaths(job, new Path(args[0]));
FileOutputFormat.setOutputPath(job, new Path(args[1]));
(3)将程序打成 jar 包

(4)修改不带依赖的 jar 包名称为 wc.jar,并拷贝该 jar 包到 Hadoop 集群的/opt/module/hadoop-3.1.3 路径。 (直接将jar包拖拽过来)

(5)执行命令
[lln@hadoop102 hadoop-3.1.3]$ hadoop jar wc.jar com.xxxx.mapreduce.wordcount.WordCountDriver /input /output




(1)需求

(2)需求分析

(3)编写MapReduce程序
a.编写流量统计的Bean对象
package com.xxxx.mapreduce.writable;
import org.apache.hadoop.io.Writable;
import java.io.DataInput;
import java.io.DataOutput;
import java.io.IOException;
/**
* 1、定义类,实现Writable接口
* 2、重写序列化和反序列化方法
* 3、重写空参构造
* 4、toString方法
*
* @author : li.linnan
* @create : 2022/9/29
*/
public class FlowBean implements Writable {
private long upFlow;//上行流量
private long downFlow;//下行流量
private long sumFlow;//总流量
//空参构造
public FlowBean(){
}
public long getUpFlow() {
return upFlow;
}
public void setUpFlow(long upFlow) {
this.upFlow = upFlow;
}
public long getDownFlow() {
return downFlow;
}
public void setDownFlow(long downFlow) {
this.downFlow = downFlow;
}
public long getSumFlow() {
return sumFlow;
}
public void setSumFlow(long sumFlow) {
this.sumFlow = sumFlow;
}
public void setSumFlow() {
this.sumFlow = this.upFlow + this.downFlow;
}
@Override
public void write(DataOutput dataOutput) throws IOException {
dataOutput.writeLong(upFlow);
dataOutput.writeLong(downFlow);
dataOutput.writeLong(sumFlow);
}
@Override
public void readFields(DataInput dataInput) throws IOException {
this.upFlow = dataInput.readLong();
this.downFlow = dataInput.readLong();
this.sumFlow = dataInput.readLong();
}
@Override
public String toString() {
return upFlow + "\t" + downFlow + "\t" + sumFlow;
}
}
b.编写Mapper类
package com.xxxx.mapreduce.writable;
import org.apache.hadoop.io.LongWritable;
import org.apache.hadoop.io.Text;
import org.apache.hadoop.mapreduce.Mapper;
import java.io.IOException;
/**
* 注释内容
*
* @author : li.linnan
* @create : 2022/9/29
*/
public class FlowMapper extends Mapper<LongWritable, Text,Text,FlowBean> {
private Text outK = new Text();
private FlowBean outV = new FlowBean();
@Override
protected void map(LongWritable key,Text value,Context context) throws IOException,InterruptedException{
//1、获取一行
//1 13736230513 192.196.100.1 www.atguigu.com 2481 24681 200
//2 13846544121 192.196.100.2 264 0 200
String line = value.toString();
//2 切割
//1,13736230513,192.196.100.1,www.atguigu.com,2481,24681,200
//2,13846544121,192.196.100.2,264,0,200
String[] split = line.split("\t");
//3、抓取想要的数据
//手机号 13736230513
//上行流量和下行流量 2481 24681
String phone = split[1];
String up = split[split.length-3];
String down = split[split.length-2];
//4、封装outK、outV
outK.set(phone);
outV.setUpFlow(Long.parseLong(up));
outV.setDownFlow(Long.parseLong(down));
outV.setSumFlow();
//5、写出outK、outV
context.write(outK,outV);
}
}
c.编写Reducer类
package com.xxxx.mapreduce.writable;
import org.apache.hadoop.io.Text;
import org.apache.hadoop.mapreduce.Reducer;
import java.io.IOException;
/**
* 注释内容
*
* @author : li.linnan
* @create : 2022/9/29
*/
public class FlowReducer extends Reducer<Text,FlowBean,Text,FlowBean> {
private FlowBean outV = new FlowBean();
@Override
protected void reduce(Text key, Iterable<FlowBean> values, Context context) throws IOException, InterruptedException {
long totalUp = 0;
long totalDown = 0;
//1、遍历values,将其中的上行流量,下行流量分别累加
for(FlowBean flowBean : values){
totalUp += flowBean.getUpFlow();
totalDown += flowBean.getDownFlow();
}
//2、封装outV
outV.setUpFlow(totalUp);
outV.setDownFlow(totalDown);
outV.setSumFlow();
//3、写出outK、outV
context.write(key,outV);
}
}
d.编写Driver驱动类
package com.xxxx.mapreduce.writable;
import org.apache.hadoop.conf.Configuration;
import org.apache.hadoop.fs.Path;
import org.apache.hadoop.io.Text;
import org.apache.hadoop.mapreduce.Job;
import org.apache.hadoop.mapreduce.lib.input.FileInputFormat;
import org.apache.hadoop.mapreduce.lib.output.FileOutputFormat;
import java.io.IOException;
/**
* 注释内容
*
* @author : li.linnan
* @create : 2022/9/29
*/
public class FlowDriver {
public static void main(String[] args) throws IOException, InterruptedException, ClassNotFoundException {
//1 获取job
Configuration conf = new Configuration();
Job job = Job.getInstance(conf);
//2 设置jar
job.setJarByClass(FlowDriver.class);
//3 关联mapper 和 Reducer
job.setMapperClass(FlowMapper.class);
job.setReducerClass(FlowReducer.class);
//4 设置mapper 输出的 key 和 value 类型
job.setMapOutputKeyClass(Text.class);
job.setMapOutputValueClass(FlowBean.class);
//5 设置最终数据输出的 key 和 value 类型
job.setOutputKeyClass(Text.class);
job.setOutputValueClass(FlowBean.class);
//6 设置数据的输入路径和输出路径
FileInputFormat.setInputPaths(job, new Path("D:\\input\\phone.txt"));
FileOutputFormat.setOutputPath(job, new Path("D:\\input\\result"));
//7 提交job
boolean b = job.waitForCompletion(true);
System.exit(b?0:1);
}
}
phone.txt 文件内容
1 13736230513 192.196.100.1 www.atguigu.com 2481 24681 200
2 13846544121 192.196.100.2 264 0 200
3 13956435636 192.196.100.3 132 1512 200
4 13966251146 192.168.100.1 240 0 404
5 18271575951 192.168.100.2 www.atguigu.com 1527 2106 200
6 84188413 192.168.100.3 www.atguigu.com 4116 1432 200
7 13590439668 192.168.100.4 1116 954 200
8 15910133277 192.168.100.5 www.hao123.com 3156 2936 200
9 13729199489 192.168.100.6 240 0 200
10 13630577991 192.168.100.7 www.shouhu.com 6960 690 200
11 15043685818 192.168.100.8 www.baidu.com 3659 3538 200
12 15959002129 192.168.100.9 www.atguigu.com 1938 180 500
13 13560439638 192.168.100.10 918 4938 200
14 13470253144 192.168.100.11 180 180 200
15 13682846555 192.168.100.12 www.qq.com 1938 2910 200
16 13992314666 192.168.100.13 www.gaga.com 3008 3720 200
17 13509468723 192.168.100.14 www.qinghua.com 7335 110349 404
18 18390173782 192.168.100.15 www.sogou.com 9531 2412 200
19 13975057813 192.168.100.16 www.baidu.com 11058 48243 200
20 13768778790 192.168.100.17 120 120 200
21 13568436656 192.168.100.18 www.alibaba.com 2481 24681 200
22 13568436656 192.168.100.19 1116 954 200

运行结果
13470253144 180 180 360
13509468723 7335 110349 117684
13560439638 918 4938 5856
13568436656 3597 25635 29232
13590439668 1116 954 2070
13630577991 6960 690 7650
13682846555 1938 2910 4848
13729199489 240 0 240
13736230513 2481 24681 27162
13768778790 120 120 240
13846544121 264 0 264
13956435636 132 1512 1644
13966251146 240 0 240
13975057813 11058 48243 59301
13992314666 3008 3720 6728
15043685818 3659 3538 7197
15910133277 3156 2936 6092
15959002129 1938 180 2118
18271575951 1527 2106 3633
18390173782 9531 2412 11943
84188413 4116 1432 5548



(1)Job提交流程源码详解


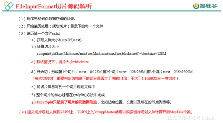
(2)切片源码解析







1)案例




Map方法之后,Reduce方法之前的数据处理过程称之为Shuffle。
















FlowBean对象在需求1的基础上增加了比较功能
package com.xxxx.mapreduce.writableComparable;
import org.apache.hadoop.io.Writable;
import org.apache.hadoop.io.WritableComparable;
import java.io.DataInput;
import java.io.DataOutput;
import java.io.IOException;
/**
* 1、定义类,实现Writable接口
* 2、重写序列化和反序列化方法
* 3、重写空参构造
* 4、toString方法
*
* @author : li.linnan
* @create : 2022/9/29
*/
public class FlowBean implements WritableComparable<FlowBean> {
private long upFlow;//上行流量
private long downFlow;//下行流量
private long sumFlow;//总流量
//空参构造
public FlowBean(){
}
public long getUpFlow() {
return upFlow;
}
public void setUpFlow(long upFlow) {
this.upFlow = upFlow;
}
public long getDownFlow() {
return downFlow;
}
public void setDownFlow(long downFlow) {
this.downFlow = downFlow;
}
public long getSumFlow() {
return sumFlow;
}
public void setSumFlow(long sumFlow) {
this.sumFlow = sumFlow;
}
public void setSumFlow() {
this.sumFlow = this.upFlow + this.downFlow;
}
@Override
public void write(DataOutput dataOutput) throws IOException {
dataOutput.writeLong(upFlow);
dataOutput.writeLong(downFlow);
dataOutput.writeLong(sumFlow);
}
@Override
public void readFields(DataInput dataInput) throws IOException {
this.upFlow = dataInput.readLong();
this.downFlow = dataInput.readLong();
this.sumFlow = dataInput.readLong();
}
@Override
public String toString() {
return upFlow + "\t" + downFlow + "\t" + sumFlow;
}
//按照总流量的倒序排序
@Override
public int compareTo(FlowBean o) {
if(this.sumFlow > o.sumFlow){
return -1;
}else if(this.sumFlow<o.sumFlow){
return 1;
}else {
return 0;
}
}
}
编写Mapper类
package com.xxxx.mapreduce.writableComparable;
import org.apache.hadoop.io.LongWritable;
import org.apache.hadoop.io.Text;
import org.apache.hadoop.mapreduce.Mapper;
import java.io.IOException;
/**
* 注释内容
*
* @author : li.linnan
* @create : 2022/9/29
*/
public class FlowMapper extends Mapper<LongWritable, Text, FlowBean,Text> {
private FlowBean outK = new FlowBean();
private Text outV = new Text();
@Override
protected void map(LongWritable key,Text value,Context context) throws IOException,InterruptedException{
//1、获取一行
//13470253144 180 180 360
//13509468723 7335 110349 117684
String line = value.toString();
//2 切割
String[] split = line.split("\t");
//3、抓取想要的数据
//手机号 13736230513
//上行流量和下行流量 2481 24681
String phone = split[0];
String up = split[1];
String down = split[2];
//4、封装outK、outV
outK.setUpFlow(Long.parseLong(up));
outK.setDownFlow(Long.parseLong(down));
outK.setSumFlow();
outV.set(phone);
//5、写出outK、outV
context.write(outK,outV);
}
}
编写Reduce类
package com.xxxx.mapreduce.writableComparable;
import org.apache.hadoop.io.Text;
import org.apache.hadoop.mapreduce.Reducer;
import java.io.IOException;
/**
* 注释内容
*
* @author : li.linnan
* @create : 2022/9/29
*/
public class FlowReducer extends Reducer<FlowBean, Text,Text, FlowBean> {
@Override
protected void reduce(FlowBean key, Iterable<Text> values, Reducer<FlowBean, Text, Text, FlowBean>.Context context) throws IOException, InterruptedException {
//遍历values集合,循环写出,避免总流量相同的情况
for (Text value:values){
//调换KV的位置,反向写出
context.write(value,key);
}
}
}
编写Driver类
package com.xxxx.mapreduce.writableComparable;
import org.apache.hadoop.conf.Configuration;
import org.apache.hadoop.fs.Path;
import org.apache.hadoop.io.Text;
import org.apache.hadoop.mapreduce.Job;
import org.apache.hadoop.mapreduce.lib.input.FileInputFormat;
import org.apache.hadoop.mapreduce.lib.output.FileOutputFormat;
import java.io.IOException;
/**
* 注释内容
*
* @author : li.linnan
* @create : 2022/9/29
*/
public class FlowDriver {
public static void main(String[] args) throws IOException, InterruptedException, ClassNotFoundException {
//1 获取job
Configuration conf = new Configuration();
Job job = Job.getInstance(conf);
//2 设置jar
job.setJarByClass(FlowDriver.class);
//3 关联mapper 和 Reducer
job.setMapperClass(FlowMapper.class);
job.setReducerClass(FlowReducer.class);
//4 设置mapper 输出的 key 和 value 类型
job.setMapOutputKeyClass(FlowBean.class);
job.setMapOutputValueClass(Text.class);
//5 设置最终数据输出的 key 和 value 类型
job.setOutputKeyClass(Text.class);
job.setOutputValueClass(FlowBean.class);
//6 设置数据的输入路径和输出路径
//上一次的运行结果作为输入
FileInputFormat.setInputPaths(job, new Path("D:\\input\\result"));
FileOutputFormat.setOutputPath(job, new Path("D:\\input\\result4"));
//7 提交job
boolean b = job.waitForCompletion(true);
System.exit(b?0:1);
}
}
输入:
13470253144 180 180 360
13509468723 7335 110349 117684
13560439638 918 4938 5856
13568436656 3597 25635 29232
13590439668 1116 954 2070
13630577991 6960 690 7650
13682846555 1938 2910 4848
13729199489 240 0 240
13736230513 2481 24681 27162
13768778790 120 120 240
13846544121 264 0 264
13956435636 132 1512 1644
13966251146 240 0 240
13975057813 11058 48243 59301
13992314666 3008 3720 6728
15043685818 3659 3538 7197
15910133277 3156 2936 6092
15959002129 1938 180 2118
18271575951 1527 2106 3633
18390173782 9531 2412 11943
84188413 4116 1432 5548
输出:
13509468723 7335 110349 117684
13975057813 11058 48243 59301
13568436656 3597 25635 29232
13736230513 2481 24681 27162
18390173782 9531 2412 11943
13630577991 6960 690 7650
15043685818 3659 3538 7197
13992314666 3008 3720 6728
15910133277 3156 2936 6092
13560439638 918 4938 5856
84188413 4116 1432 5548
13682846555 1938 2910 4848
18271575951 1527 2106 3633
15959002129 1938 180 2118
13590439668 1116 954 2070
13956435636 132 1512 1644
13470253144 180 180 360
13846544121 264 0 264
13729199489 240 0 240
13768778790 120 120 240
13966251146 240 0 240
重写compareTo方法
//按照总流量的倒序排序
@Override
public int compareTo(FlowBean o) {
if(this.sumFlow > o.sumFlow){
return -1;
}else if(this.sumFlow<o.sumFlow){
return 1;
}else {
//二次排序:按照上行流量的正序排
if(this.upFlow>o.upFlow){
return 1;
}else if(this.upFlow<o.upFlow){
return -1;
}else{
return 0;
}
}
}



添加自定义分区
package com.xxxx.mapreduce.partitionerandwritableComparable;
import org.apache.hadoop.io.Text;
import org.apache.hadoop.mapreduce.Partitioner;
/**
* 注释内容
*
* @author : li.linnan
* @create : 2022/10/13
*/
public class ProvincePartitioner extends Partitioner<FlowBean, Text> {
@Override
public int getPartition(FlowBean flowBean, Text text, int numPartitions) {
//获取手机号前三位
String phone = text.toString();
String prePhone = phone.substring(0,3);
//定义一个分区变量partition,根据prePhone设置分区号
int partition;
if("136".equals(prePhone)){
partition = 0;
}else if("137".equals(prePhone)){
partition = 1;
}else if("138".equals(prePhone)){
partition = 2;
}else if("139".equals(prePhone)){
partition = 3;
}else {
partition = 4;
}
//最后返回分区号 partition
return partition;
}
}
在驱动器中添加分区类
package com.xxxx.mapreduce.partitionerandwritableComparable;
import org.apache.hadoop.conf.Configuration;
import org.apache.hadoop.fs.Path;
import org.apache.hadoop.io.Text;
import org.apache.hadoop.mapreduce.Job;
import org.apache.hadoop.mapreduce.lib.input.FileInputFormat;
import org.apache.hadoop.mapreduce.lib.output.FileOutputFormat;
import java.io.IOException;
/**
* 注释内容
*
* @author : li.linnan
* @create : 2022/9/29
*/
public class FlowDriver {
public static void main(String[] args) throws IOException, InterruptedException, ClassNotFoundException {
//1 获取job
Configuration conf = new Configuration();
Job job = Job.getInstance(conf);
//2 设置jar
job.setJarByClass(FlowDriver.class);
//3 关联mapper 和 Reducer
job.setMapperClass(FlowMapper.class);
job.setReducerClass(FlowReducer.class);
//4 设置mapper 输出的 key 和 value 类型
job.setMapOutputKeyClass(FlowBean.class);
job.setMapOutputValueClass(Text.class);
//5 设置最终数据输出的 key 和 value 类型
job.setOutputKeyClass(Text.class);
job.setOutputValueClass(FlowBean.class);
//设置自定义分区器
job.setPartitionerClass(ProvincePartitioner.class);
//设置对应的ReduceTask的个数
job.setNumReduceTasks(5);
//6 设置数据的输入路径和输出路径
//上一次的运行结果作为输入
FileInputFormat.setInputPaths(job, new Path("D:\\input\\result"));
FileOutputFormat.setOutputPath(job, new Path("D:\\input\\result5"));
//7 提交job
boolean b = job.waitForCompletion(true);
System.exit(b?0:1);
}
}
分区、区内排序结果如下:







增加一个 WordCountCombiner 类继承 Reducer
package com.xxxx.mapreduce.combiner;
import org.apache.hadoop.io.IntWritable;
import org.apache.hadoop.io.Text;
import org.apache.hadoop.mapreduce.Reducer;
import java.io.IOException;
/**
* 注释内容
*
* @author : li.linnan
* @create : 2022/10/13
*/
public class WordCountCombiner extends Reducer<Text, IntWritable, Text, IntWritable> {
private IntWritable outV = new IntWritable();
@Override
protected void reduce(Text key, Iterable<IntWritable> values, Reducer<Text, IntWritable, Text, IntWritable>.Context context) throws IOException, InterruptedException {
int sum = 0;
for (IntWritable value : values){
sum += value.get();
}
//封装outV
outV.set(sum);
//写出outKV
context.write(key,outV);
}
}
(2)在 WordcountDriver 驱动类中指定 Combiner
//指定自定义的Combiner
job.setCombinerClass(WordCountCombiner.class);
前后比较

方案二
将WordCountReducer作为Combiner在WordCountDriver驱动类中指定






package com.xxxx.mapreduce.outputformat;
import org.apache.hadoop.io.LongWritable;
import org.apache.hadoop.io.NullWritable;
import org.apache.hadoop.io.Text;
import org.apache.hadoop.mapreduce.Mapper;
import java.io.IOException;
public class LogMapper extends Mapper<LongWritable, Text,Text, NullWritable> {
@Override
protected void map(LongWritable key, Text value, Context context) throws IOException, InterruptedException {
//不做任何处理
context.write(value,NullWritable.get());
}
}

package com.xxxx.mapreduce.outputformat;
import org.apache.hadoop.io.NullWritable;
import org.apache.hadoop.io.Text;
import org.apache.hadoop.mapreduce.Reducer;
import java.io.IOException;
public class LogReducer extends Reducer<Text, NullWritable,Text,NullWritable> {
@Override
protected void reduce(Text key, Iterable<NullWritable> values, Context context) throws IOException, InterruptedException {
//防止有相同数据产生丢数据
for (NullWritable value : values){
context.write(key,NullWritable.get());
}
}
}

package com.xxxx.mapreduce.outputformat;
import org.apache.hadoop.io.NullWritable;
import org.apache.hadoop.io.Text;
import org.apache.hadoop.mapreduce.RecordWriter;
import org.apache.hadoop.mapreduce.TaskAttemptContext;
import org.apache.hadoop.mapreduce.lib.output.FileOutputFormat;
import java.io.IOException;
public class LogOutputFormat extends FileOutputFormat<Text, NullWritable> {
public RecordWriter getRecordWriter(TaskAttemptContext job) throws IOException, InterruptedException {
LogRecordWriter lrw = new LogRecordWriter(job);
return lrw;
}
}

package com.xxxx.mapreduce.outputformat;
import org.apache.hadoop.fs.FSDataOutputStream;
import org.apache.hadoop.fs.FileSystem;
import org.apache.hadoop.fs.Path;
import org.apache.hadoop.io.IOUtils;
import org.apache.hadoop.io.NullWritable;
import org.apache.hadoop.io.Text;
import org.apache.hadoop.mapreduce.RecordWriter;
import org.apache.hadoop.mapreduce.TaskAttemptContext;
import java.io.IOException;
public class LogRecordWriter extends RecordWriter<Text, NullWritable> {
private FSDataOutputStream atguiguOut;
private FSDataOutputStream otherOut;
public LogRecordWriter(TaskAttemptContext job) {
try {
FileSystem fs = FileSystem.get(job.getConfiguration());
atguiguOut = fs.create(new Path("D:\\input\\atguigu.log"));
otherOut = fs.create(new Path("D:\\input\\other.log"));
} catch (IOException e) {
e.printStackTrace();
}
}
@Override
public void write(Text key, NullWritable value) throws IOException, InterruptedException {
String log = key.toString();
// 具体写
// 根据一行的log数据是否包含atguigu,判断两条输出流
if(log.contains("atguigu")){
atguiguOut.writeBytes(log + "\n");
} else {
otherOut.writeBytes(log + "\n");
}
}
@Override
public void close(TaskAttemptContext context) throws IOException, InterruptedException {
// 关流
IOUtils.closeStream(atguiguOut);
IOUtils.closeStream(otherOut);
}
}

package com.xxxx.mapreduce.outputformat;
import com.xxxx.mapreduce.wordcount.WordCountDriver;
import com.xxxx.mapreduce.wordcount.WordCountMapper;
import com.xxxx.mapreduce.wordcount.WordCountReducer;
import org.apache.hadoop.conf.Configuration;
import org.apache.hadoop.fs.Path;
import org.apache.hadoop.io.IntWritable;
import org.apache.hadoop.io.NullWritable;
import org.apache.hadoop.io.Text;
import org.apache.hadoop.mapreduce.Job;
import org.apache.hadoop.mapreduce.lib.input.FileInputFormat;
import org.apache.hadoop.mapreduce.lib.output.FileOutputFormat;
import java.io.IOException;
public class LogDriver {
public static void main(String[] args) throws IOException, InterruptedException, ClassNotFoundException {
// 1 获取配置信息以及获取 job 对象
Configuration conf = new Configuration();
Job job = Job.getInstance(conf);
// 2 关联本 Driver 程序的 jar
job.setJarByClass(LogDriver.class);
// 3 关联 Mapper 和 Reducer 的 jar
job.setMapperClass(LogMapper.class);
job.setReducerClass(LogReducer.class);
// 4 设置 Mapper 输出的 kv 类型
job.setMapOutputKeyClass(Text.class);
job.setMapOutputValueClass(NullWritable.class);
// 5 设置最终输出 kv 类型
job.setOutputKeyClass(Text.class);
job.setOutputValueClass(NullWritable.class);
// 设置自定义的outputformat
job.setOutputFormatClass(LogOutputFormat.class);
// 6 设置输入和输出路径
FileInputFormat.setInputPaths(job, new Path("D:\\input\\log.txt"));
// 虽然我们自定义了outputformat,但是因为我们的outputformat继承自FileOutputFormat
// 但是FileOutputFormat药书出一个_SUCCESS文件,所以还得指定一个输出目录
FileOutputFormat.setOutputPath(job, new Path("D:\\input\\logout"));
// 7 提交 job
boolean result = job.waitForCompletion(true);
System.exit(result ? 0 : 1);
}
}














package com.xxxx.mapreduce.reduceJoin;
import org.apache.hadoop.io.Writable;
import java.io.DataInput;
import java.io.DataOutput;
import java.io.IOException;
public class TableBean implements Writable {
// id pid amount
// pid pname
private String id; //订单id
private String pid; //商品id
private int amount; //商品数量
private String pname; //商品名称
private String flag; //标记是什么表 order pd
// 空参构造
public TableBean() {
}
public String getId() {
return id;
}
public void setId(String id) {
this.id = id;
}
public String getPid() {
return pid;
}
public void setPid(String pid) {
this.pid = pid;
}
public int getAmount() {
return amount;
}
public void setAmount(int amount) {
this.amount = amount;
}
public String getPname() {
return pname;
}
public void setPname(String pname) {
this.pname = pname;
}
public String getFlag() {
return flag;
}
public void setFlag(String flag) {
this.flag = flag;
}
public void write(DataOutput dataOutput) throws IOException {
dataOutput.writeUTF(id);
dataOutput.writeUTF(pid);
dataOutput.writeInt(amount);
dataOutput.writeUTF(pname);
dataOutput.writeUTF(flag);
}
public void readFields(DataInput dataInput) throws IOException {
this.id = dataInput.readUTF();
this.pid = dataInput.readUTF();
this.amount = dataInput.readInt();
this.pname = dataInput.readUTF();
this.flag = dataInput.readUTF();
}
@Override
public String toString() {
// id pname amount
return id + "\t" + pname + "\t" + amount;
}
}

package com.xxxx.mapreduce.reduceJoin;
import org.apache.hadoop.io.LongWritable;
import org.apache.hadoop.io.Text;
import org.apache.hadoop.mapreduce.Mapper;
import org.apache.hadoop.mapreduce.lib.input.FileSplit;
import java.io.IOException;
public class TableMapper extends Mapper<LongWritable, Text,Text,TableBean> {
private String fileName;
private Text outK = new Text();
private TableBean outV = new TableBean();
@Override
protected void setup(Context context) throws IOException, InterruptedException {
// 初始化 order pd
FileSplit split = (FileSplit) context.getInputSplit();
fileName = split.getPath().getName();
}
@Override
protected void map(LongWritable key, Text value, Context context) throws IOException, InterruptedException {
// 获取一行
String line = value.toString();
// 判断是哪个文件的
if(fileName.contains("order")){ //处理的是订单表
String[] split = line.split("\t");
//封装
outK.set(split[1]);
outV.setId(split[0]);
outV.setPid(split[1]);
outV.setAmount(Integer.parseInt(split[2]));
outV.setPname("");
outV.setFlag("order");
} else { //处理的是商品表
String[] split = line.split("\t");
//封装
outK.set(split[0]);
outV.setId("");
outV.setPid(split[0]);
outV.setAmount(0);
outV.setPname(split[1]);
outV.setFlag("pd");
}
// 写出
context.write(outK,outV);
}
}

package com.xxxx.mapreduce.reduceJoin;
import org.apache.commons.beanutils.BeanUtils;
import org.apache.hadoop.io.NullWritable;
import org.apache.hadoop.io.Text;
import org.apache.hadoop.mapreduce.Reducer;
import java.io.IOException;
import java.lang.reflect.InvocationTargetException;
import java.util.ArrayList;
public class TableReducer extends Reducer<Text,TableBean,TableBean, NullWritable> {
@Override
protected void reduce(Text key, Iterable<TableBean> values, Context context) throws IOException, InterruptedException {
// 01 1001 1 order
// 01 1004 4 order
// 01 小米 pd
ArrayList<TableBean> orderBeans = new ArrayList<TableBean>();
TableBean pdBean = new TableBean();
for(TableBean value : values){
if("order".equals(value.getFlag())){//订单表
// 创建一个临时 TableBean 对象接受value
TableBean tmpOrderBean = new TableBean();
try {
BeanUtils.copyProperties(tmpOrderBean,value);
} catch (IllegalAccessException e) {
e.printStackTrace();
} catch (InvocationTargetException e) {
e.printStackTrace();
}
// 将临时的 TableBean对象添加到集合 orderBeans
orderBeans.add(tmpOrderBean);
} else {//商品表
try {
BeanUtils.copyProperties(pdBean,value);
} catch (IllegalAccessException e) {
e.printStackTrace();
} catch (InvocationTargetException e) {
e.printStackTrace();
}
}
}
// 遍历集合 orderBeans,替换掉每个 orderBean 的 pid 为 pname
for(TableBean orderBean : orderBeans){
orderBean.setPname(pdBean.getPname());
//写出修改后的 orderBean 对象
context.write(orderBean,NullWritable.get());
}
}
}

package com.xxxx.mapreduce.reduceJoin;
import org.apache.hadoop.conf.Configuration;
import org.apache.hadoop.fs.Path;
import org.apache.hadoop.io.NullWritable;
import org.apache.hadoop.io.Text;
import org.apache.hadoop.mapreduce.Job;
import org.apache.hadoop.mapreduce.lib.input.FileInputFormat;
import org.apache.hadoop.mapreduce.lib.output.FileOutputFormat;
import java.io.IOException;
public class TableDriver {
public static void main(String[] args) throws IOException, InterruptedException, ClassNotFoundException {
// 1 获取配置信息以及获取 job 对象
Configuration conf = new Configuration();
Job job = Job.getInstance(conf);
// 2 关联本 Driver 程序的 jar
job.setJarByClass(TableDriver.class);
// 3 关联 Mapper 和 Reducer 的 jar
job.setMapperClass(TableMapper.class);
job.setReducerClass(TableReducer.class);
// 4 设置 Mapper 输出的 kv 类型
job.setMapOutputKeyClass(Text.class);
job.setMapOutputValueClass(TableBean.class);
// 5 设置最终输出 kv 类型
job.setOutputKeyClass(Text.class);
job.setOutputValueClass(NullWritable.class);
// 6 设置输入和输出路径
FileInputFormat.setInputPaths(job, new Path("E:\\hadoop\\11_input\\inputtable"));
FileOutputFormat.setOutputPath(job, new Path("D:\\input\\logout4"));
// 7 提交 job
boolean result = job.waitForCompletion(true);
System.exit(result ? 0 : 1);
}
}






package com.xxxx.mapreduce.mapjoin;
import org.apache.hadoop.conf.Configuration;
import org.apache.hadoop.fs.Path;
import org.apache.hadoop.io.NullWritable;
import org.apache.hadoop.io.Text;
import org.apache.hadoop.mapreduce.Job;
import org.apache.hadoop.mapreduce.lib.input.FileInputFormat;
import org.apache.hadoop.mapreduce.lib.output.FileOutputFormat;
import java.io.IOException;
import java.net.URI;
import java.net.URISyntaxException;
public class MapjoinDriver {
public static void main(String[] args) throws IOException, InterruptedException, ClassNotFoundException, URISyntaxException {
// 1 获取配置信息以及获取 job 对象
Configuration conf = new Configuration();
Job job = Job.getInstance(conf);
// 2 关联本 Driver 程序的 jar
job.setJarByClass(MapjoinDriver.class);
// 3 关联 Mapper 的 jar
job.setMapperClass(MapjoinMapper.class);
// 4 设置 Mapper 输出的 kv 类型
job.setMapOutputKeyClass(Text.class);
job.setMapOutputValueClass(NullWritable.class);
// 5 设置最终输出 kv 类型
job.setOutputKeyClass(Text.class);
job.setOutputValueClass(NullWritable.class);
// 加载缓存数据
job.addCacheFile(new URI("file:///E:/hadoop/11_input/inputtable/pd.txt"));
// Map端join的逻辑不需要Reduce阶段,设置reduceTask数量为0
job.setNumReduceTasks(0);
// 6 设置输入和输出路径
FileInputFormat.setInputPaths(job, new Path("E:\\hadoop\\11_input\\inputtable\\order.txt"));
FileOutputFormat.setOutputPath(job, new Path("D:\\input\\logout5"));
// 7 提交 job
boolean result = job.waitForCompletion(true);
System.exit(result ? 0 : 1);
}
}

package com.xxxx.mapreduce.mapjoin;
import org.apache.commons.lang.StringUtils;
import org.apache.hadoop.fs.FSDataInputStream;
import org.apache.hadoop.fs.FileSystem;
import org.apache.hadoop.fs.Path;
import org.apache.hadoop.io.LongWritable;
import org.apache.hadoop.io.NullWritable;
import org.apache.hadoop.io.Text;
import org.apache.hadoop.mapreduce.Mapper;
import java.io.BufferedReader;
import java.io.IOException;
import java.io.InputStreamReader;
import java.net.URI;
import java.util.HashMap;
public class MapjoinMapper extends Mapper<LongWritable, Text,Text, NullWritable> {
private HashMap<String,String> pdMap = new HashMap<String, String>();
private Text outK = new Text();
@Override
protected void setup(Context context) throws IOException, InterruptedException {
// 获取缓存的文件,并把文件封装到集合 pd.txt
URI[] cacheFiles = context.getCacheFiles();
FileSystem fs = FileSystem.get(context.getConfiguration());
FSDataInputStream fis = fs.open(new Path(cacheFiles[0]));
// 从流中读数据
BufferedReader reader = new BufferedReader(new InputStreamReader(fis,"UTF-8"));
String line;
while(StringUtils.isNotEmpty(line = reader.readLine())){
// 切割
String[] fields = line.split("\t");
// 赋值
pdMap.put(fields[0],fields[1]);
}
}
@Override
protected void map(LongWritable key, Text value, Context context) throws IOException, InterruptedException {
// 处理order.txt
String line = value.toString();
String[] fields = line.split("\t");
// 获取pid
String pname = pdMap.get(fields[1]);
// 获取订单id和订单数量
// 封装
outK.set(fields[0] + "\t" + pname + "\t" + fields[2]);
context.write(outK,NullWritable.get());
}
}


package com.xxxx.mapreduce.etl;
import org.apache.hadoop.io.LongWritable;
import org.apache.hadoop.io.NullWritable;
import org.apache.hadoop.io.Text;
import org.apache.hadoop.mapreduce.Mapper;
import java.io.IOException;
public class WebLogMapper extends Mapper<LongWritable, Text,Text, NullWritable> {
@Override
protected void map(LongWritable key, Text value, Context context) throws IOException, InterruptedException {
// 获取一行
String line = value.toString();
// ETL
boolean result = parseLog(line,context);
if(!result){
return;
}
// 写出
context.write(value,NullWritable.get());
}
private boolean parseLog(String line, Context context) {
// 切割
String[] fields = line.split(" ");
// 判断日志的长度是否大于11
if(fields.length > 11){
return true;
}else{
return false;
}
}
}

package com.xxxx.mapreduce.etl;
import org.apache.hadoop.conf.Configuration;
import org.apache.hadoop.fs.Path;
import org.apache.hadoop.io.NullWritable;
import org.apache.hadoop.io.Text;
import org.apache.hadoop.mapreduce.Job;
import org.apache.hadoop.mapreduce.lib.input.FileInputFormat;
import org.apache.hadoop.mapreduce.lib.output.FileOutputFormat;
public class WebLogDriver {
public static void main(String[] args) throws Exception {
// 输入输出路径需要根据自己电脑上的实际位置设置
args = new String[] {"E:/hadoop/11_input/inputlog","D:/input/logout6"};
// 1 获取配置信息以及获取 job 对象
Configuration conf = new Configuration();
Job job = Job.getInstance(conf);
// 2 关联本 Driver 程序的 jar
job.setJarByClass(WebLogDriver.class);
// 3 关联 Mapper 的 jar
job.setMapperClass(WebLogMapper.class);
// 5 设置最终输出 kv 类型
job.setOutputKeyClass(Text.class);
job.setOutputValueClass(NullWritable.class);
// 设置reduceTask数量为0
job.setNumReduceTasks(0);
// 6 设置输入和输出路径
FileInputFormat.setInputPaths(job, new Path(args[0]));
FileOutputFormat.setOutputPath(job, new Path(args[1]));
// 7 提交 job
boolean result = job.waitForCompletion(true);
System.exit(result ? 0 : 1);
}
}










mapper和reducer保持不变





