
设计模式面试专题以及答案.pdf


面试必备的悲观锁与乐观锁.pdf


SpringCloud面试专题以及答案.pdf


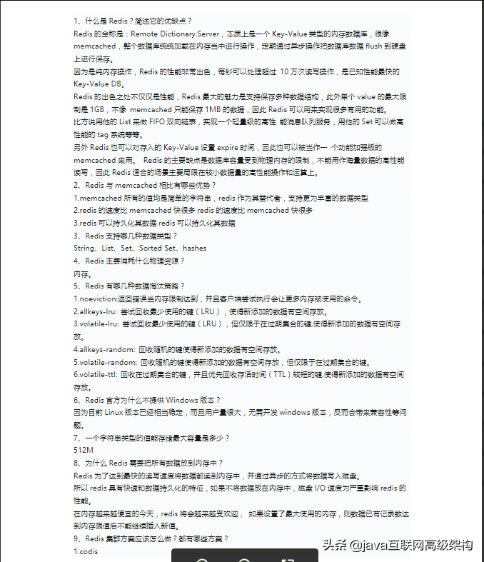
Redis面试专题以及答案上.pdf


Redis面试专题以及答案下.pdf


SpringBoot面试专题以及答案.pdf


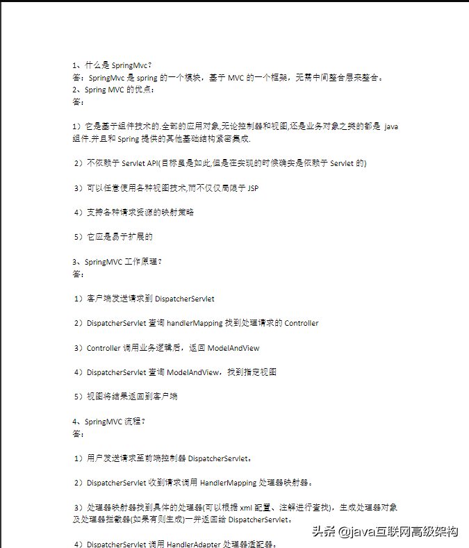
SpringMvc面试专题以及答案.pdf


并发编程面试专题以及答案.pdf

多线程面试专题以及答案.pdf

阿里架构师花近十年时间整理出来的Java核心知识.pdf(Java岗)
由于细节内容实在太多啦,所以只把部分知识点截图出来粗略的介绍,每个小节点里面都有更细化的内容!
整理了一份Java核心知识点。覆盖了JVM、锁、并发、Java反射、Spring原理、微服务、Zookeeper、数据库、数据结构等大量知识点。







