springboot大学生就业管理系统
摘 要
信息化社会内需要与之针对性的信息获取途径,但是途径的扩展基本上为人们所努力的方向,由于站在的角度存在偏差,人们经常能够获得不同类型信息,这也是技术最为难以攻克的课题。针对大学生就业管理系统等问题,对大学生就业管理系统进行研究分析,然后开发设计出大学生就业管理系统以解决问题。
大学生就业管理系统主要功能模块包括系统首页、站点管理(轮播图)用户管理(管理员、学生、老师、企业用户)内容管理(新闻列表、新闻分类列表)更多管理(留言墙、通知公告、招聘信息、简历信息、学生工作省份、合同协议、企业信息、面试信息、行业管理),采取面对对象的开发模式进行软件的开发和硬体的架设,能很好的满足实际使用的需求,完善了对应的软体架设以及程序编码的工作,采取MySQL作为后台数据的主要存储单元,采用springboot框架、java技术、Ajax技术进行业务系统的编码及其开发,实现了本系统的全部功能。本次报告,首先分析了研究的背景、作用、意义,为研究工作的合理性打下了基础。针对大学生就业管理系统的各项需求以及技术问题进行分析,证明了系统的必要性和技术可行性,然后对设计系统需要使用的技术软件以及设计思想做了基本的介绍,最后来实现大学生就业管理系统和部署运行使用它。
关键词:大学生就业管理系统;springboot框架;MySQL数据库
Springboot college student employment management systemAbstract
In the information society, there is a need for targeted information access, but the expansion of access is basically the direction of people's efforts. Due to the deviation of the perspective, people can often obtain different types of information, which is also the most difficult subject for technology to overcome. Aiming at the problems of College Students' employment management system, this paper studies and analyzes the college students' employment management system, and then develops and designs the college students' employment management system to solve the problems.
The main functional modules of College Students' employment management system include system home page, site management (rotation map), user management (administrators, students, teachers and enterprise users), content management (news list, news classification list) and more management (message wall, notice announcement, recruitment information, resume information, student work Province, contract agreement, enterprise information, interview information and Industry Management), Adopting the object-oriented development mode for software development and hardware erection can well meet the needs of practical use, improve the corresponding software erection and program coding, take MySQL as the main storage unit of background data, and use springboot framework, Java technology and Ajax technology for business system coding and development, so as to realize all the functions of the system. This report first analyzes the background, function and significance of the research, which lays a foundation for the rationality of the research work. According to the analysis of various needs and technical problems of College Students' employment management system, this paper proves the necessity and technical feasibility of the system, then makes a basic introduction to the technical software and design ideas needed to design the system, and finally realizes the college students' employment management system and deployment and operation.
Key words: College Students' employment management system; Springboot framework; Mysql database
目 录
随着计算机、网络和通信技术的飞速发展,互联网的快速发展已成为当今社会不可阻挡的潮流。信息水平是一个国家和社会现代化程度的重要标志。信息的处理和利用是一个国家的经济发展水平和科学技术水平测量的标准。人才是所有行业发展的关键。大学生是人才的代名词。如何招聘有真正才能的学生是所有企业都关注的问题。但他们找不到理想的工作,不能发挥自己的才智,让大学生担心。他们进入社会的第一类是工作,当涉及到找工作时,大多数人可能首先想到的是招聘会。虽然招聘会是交流人才的主要方式之一,但它远远不能满足现实的需要。
在有限的时间里,招聘会是与大学生面对面的交流。虽然一些招聘会提前发布或者其他的宣传方式,但是仍然有很多企业和大学生擦肩而过,一些人不得不放弃一些重要的事情参加招聘会。由于参加招聘会的人数众多,整个流程的流动性,管理难度很大。将会有大量的招聘会和有限的展位。企业要一个接一个地与学生见面是非常困难的,所以不能更好地分配人力资源。在现实社会中,迫切需要第三方来弥补企业与人才的差距,弥补招聘中各种不足之处。在这种条件下,将网络优势与招聘紧密地结合起来,开发了招聘会。
随着网络信息化时代的到来,在线招聘作为一种新的招聘形式迅速崛起,并很快得到了多数招聘会者和用人单位的支持和应用。在线招聘的优势,首先体现在为招聘会者和用人单位之间提供一个相互交流沟通的平台。在线招聘的兴起也是的招聘会和招聘的观念和方式较之以往发生了很大的变化。伴随着互联网的快速发展,中国网民数量的迅速增长,在线招聘的用户数量也随之增加。
前程无忧、中华英才和智联招聘被称为中国网络招聘三巨头。数据显示,这三大招聘网站的市场营收份额达61.6%。其他行业型、搜索型、社交型等网站数量及营收规模虽有所增加,但是短期内很难撼动这三巨头的网络招聘地位。
招聘企业的信息发布、品牌宣传、简历筛选、人员初试安排等需求,决定了细分招聘网站将是未来的发展趋势。
相比国外就业系统,其专业化营销和电话销售、个性简历的模板化处理、行业细分、地址簿的充分利用,本土化服务等等差距很大,国外通过这种专业化、本土化服务能够提供客户满意的增值服务,像Monster,其个人会员的收入甚至占到了总收入的三分之一,而国内的在线招聘公司完全可以从现有规模中挖掘潜力。
未来可以预见的是,在线招聘将会进一步细分,超越同质化竞争的一个有力武器就是找到细分市场做专业化服务。地方和行业这样细分的在线招聘公司将会有更大的机会,它们能够更加贴近用户,提供本土化服务。
本系统前端框架采用了比较流行的渐进式JavaScript框架Vue.js。使用Vue-Router和Vuex实现动态路由和全局状态管理,Ajax实现前后端通信,Element UI组件库使页面快速成型。后端部分:采用springboot作为开发框架,同时集成MyBatis、Redis等相关技术。
Java计算机编程语言本身不同于传统的C++计算机编程语言, 本身非常简单, 能够实现快速学习。作为一门面向对象的语言,其主要特点为:
其基本单位是对象,对象又含有属性和方法。属性用来说明对象,方法用来操作对象。
编写的软件程序可以在任意计算机上运行使用,不会因为软、硬件条件的不同而有限制。
在一个应用程序中能够同时存在两个以上包括两个的线程,这多个线程可以并发运行,节省时间的同时提高了软件性能。
HTML是一种制作网页的常用语言,它一般是用于制作静态页面。它的命令是可以体现文字信息、链接信息、图形信息和表格信息等等。现在它被大众普遍接受广泛应用在网络上[5]。
MVVM是Model-View-ViewModel的简写。它本质上就是MVC 的改进版。MVVM 就是将其中的View 的状态和行为抽象化,让我们将视图 UI 和业务逻辑分开。当然这些事 ViewModel 已经帮我们做了,它可以取出 Model 的数据同时帮忙处理 View 中由于需要展示内容而涉及的业务逻辑。微软的WPF带来了新的技术体验,如Silverlight、音频、视频、3D、动画……,这导致了软件UI层更加细节化、可定制化。同时,在技术层面,WPF也带来了 诸如Binding、Dependency Property、Routed Events、Command、DataTemplate、ControlTemplate等新特性。MVVM(Model-View-ViewModel)框架的由来便是MVP(Model-View-Presenter)模式与WPF结合的应用方式时发展演变过来的一种新型架构框架。它立足于原有MVP框架并且把WPF的新特性糅合进去,以应对客户日益复杂的需求变化。
现在MySQL数据库在网络上它可以支撑许多个用户,而且也可以适应客服机和服务器的部署或者配置等,我们这里的服务器和客户机其实就是一种软件上的概念,并且我们使用的计算机硬件也与他们不存在一一对应的关系[3]。
MySQL是一款非常流行的关系型数据库管理系统,它的出现一直都是佼佼者,它不仅功能非常强大,而且使用起来非常方便,并且MySQL的跨平台能力也很好,软件开发人员非常喜欢它的这些强大的优点。不同于其他关系型数据库,对于数据库的管理它有着自己的一套方案,通过对用户设定相应的权限和角色来达到对数据库的管理。由此可见,MySQL是一个能够适用于吞吐量高,可靠性高,效率高的一款数据库管理软件[4]。
优点一:MySQL中对于不同身份的用户都设定其不同的权限来完成不同的业务逻辑,这使得MySQL在安全和完整性远远超出了其他关系型数据库。
优点二:对于那些动画、图形和声音的数据类型MySQL也可以支持,这说明多数据类型MySQL也是可以支持的。
优点三:MySQL还可以做到多个平台的开发,软件开发的多种编程语言都可以实现对MySQL数据库的操作[5] [6]。
技术性方面,采用当前主流的springboot框架进行系统主体框架的搭建,前台使用jquery,ajax,实现前台页面的设计与美观调整,以上技术,均由本人经过系统学习,并且都是在课程设计中实践过的,可以使得开发更加便捷和系统。从技术角度看,这个系统是完全可以实现的。
实用性方面,本次设计的主要任务是在大学生就业管理系统内首页、首页、站点管理(轮播图)用户管理(管理员、学生、老师、企业用户)内容管理(新闻列表、新闻分类列表)更多管理(留言墙、通知公告、招聘信息、简历信息、学生工作省份、合同协议、企业信息、面试信息、行业管理)等,符合当前潮流的发展。从用户角度出发,同时也考虑系统运营成本和人力资源,采用网络上的便捷方式,实现线上业务,使得业务流程更系统,也更方便用户的体验,比较实用。
经济性方面,由于本课题中设计的大学生就业管理系统的主要目的是为了能够更加方便及快捷的进行信息的查询管理及检索服务,也就是能够可以直接投入使用的信息化软件。系统的主要成本主要是集中在对使用数据后期继续维护及其管理更新这个操作上。但是一旦系统投入到实际的运行及使用之后就能够很好的提高信息查询检索的效率,同时也需要有效的保证查询者的信息方面的安全性,同时这个大学生就业管理系统所带来的实际应用方面的价值是远远的超过了实际系统进行开发与维护方面的成本,因此,从经济上来说开发这个软件是可行的。
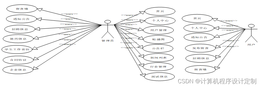
大学生就业管理系统的功能主要分为前台用户根据自己的需求进行注册登录,浏览职位信息并对选中的职位进行申请操作。后台系统管理员因职责的不同,分为普通管理员和超级管理员,普通管理员主要对申请单进行处理,而超级管理员主要对注册用户,就业资讯、资讯分类列表、就业信息进行处理。
系统用例图如下所示。

图3-1 系统用例图
首先主要考虑的是系统功能软件,在具体设计的环节上,是不是能够较好的满足各类用户的基本功能需求,如果不能较好的满足用户需求,那么这个系统的存在是没有价值的。软件系统的非功能性求分析,从7个方面展开,一个是性能分析,针对系统;一个是安全分析,针对系统,一个是完整度分析,针对系统,一个是可维护分析,针对系统,一个是可扩展性分析,针对系统,一个是适应业务的性能分析。面对大学生就业管理系统存在的性能、安全、扩展、完整度等7个方面性能综合比对分析后发现,需要相应的非功能性需求分析。
安全性对每一个系统来说都是非常重要的。安全性很好的系统可以保护企业的信息和用户的信息不被窃取。提高系统的安全性不仅是对用户的负责,更是对企业的负责。尤其针对于大学生就业管理系统来说,必须要有很好的安全性来保障整个系统。
系统具有对使用者有权限控制,针对角色的不通限制使用者的权限,以此来确保系统的安全性。
数据库中的数据是从外界输入的,当数据的输入时,由于种种原因,输入的数据会无效,或者是脏数据。因此,怎样保证输入的数据符合规定,成为了数据库系统,尤其是多用户的关系数据库系统首要关注的问题。
因此,在写入数据库时,要保证数据完整性、正确性和一致性。
对系统的数据流进行分析,系统的使用者分为二类,一般用户,管理员。系统主要对界面信息传送,登录信息的验证,注册信息的接收,用户各种操作的响应做处理。
系统顶层数据流图如下图所示。

图3-2 顶层数据流图
本大学生就业管理系统的架构设计主要分为可以3层,主要有Web层,业务层,Model层。其中web层还包括View层和Controller层,Model层包括元数据扩展层和数据访问层。
系统架构如下图所示。

图4-1 系统架构
大学生就业管理系统总体分为前学生模块、企业模块、教师模块和管理员模块。
四个模块表现上是分别独立存在,但是访问的数据库是一样的。每一个模块的功能都是根据先前完成的需求分析,并查阅相关资料后整理制作的。
综上所述,系统功能结构图如下图所示。

图4-2 系统功能结构图
根据前面的数据流程图,结合系统的功能模块设计,设计出符合系统的各信息实体。
系统ER图如下图所示。

图4-3 系统ER图
大学生就业管理系统所拥有的数据表有以下:用户信息表,职位信息表,学生简历表,企业信息表。
由于数据表较多,只展示系统主要数据表,如下表所示。
| contract_agreement | |||||
| 字段名称 | 类型 | 长度 | 不是null | 主键 | 字段说明 |
| contract_agreement_id | int | 11 | 否 | 主键 | 合同协议ID |
| enterprise_name | varchar | 64 | 是 | 企业名称 | |
| student | int | 11 | 是 | 学生 | |
| enterprise_industry | varchar | 64 | 是 | 企业行业 | |
| person_in_charge | int | 11 | 是 | 负责人 | |
| contract_agreement | varchar | 255 | 是 | 合同协议 | |
| examine_state | varchar | 16 | 否 | 审核状态 | |
| recommend | int | 11 | 否 | 智能推荐 | |
| create_time | datetime | 0 | 否 | 创建时间 | |
| update_time | timestamp | 0 | 否 | 更新时间 | |
| enterprise_information | |||||
| 字段名称 | 类型 | 长度 | 不是null | 主键 | 字段说明 |
| enterprise_information_id | int | 11 | 否 | 主键 | 企业信息ID |
| enterprise_name | varchar | 64 | 是 | 企业名称 | |
| business_address | varchar | 64 | 是 | 企业地址 | |
| enterprise_industry | varchar | 64 | 是 | 企业行业 | |
| company_profile | text | 0 | 是 | 企业简介 | |
| enterprise_picture | varchar | 255 | 是 | 企业图片 | |
| person_in_charge | int | 11 | 是 | 负责人 | |
| examine_state | varchar | 16 | 否 | 审核状态 | |
| recommend | int | 11 | 否 | 智能推荐 | |
| create_time | datetime | 0 | 否 | 创建时间 | |
| update_time | timestamp | 0 | 否 | 更新时间 | |
| enterprise_users | |||||
| 字段名称 | 类型 | 长度 | 不是null | 主键 | 字段说明 |
| enterprise_users_id | int | 11 | 否 | 主键 | 企业用户ID |
| gender | varchar | 64 | 是 | 性别 | |
| examine_state | varchar | 16 | 否 | 审核状态 | |
| recommend | int | 11 | 否 | 智能推荐 | |
| user_id | int | 11 | 否 | 用户ID | |
| create_time | datetime | 0 | 否 | 创建时间 | |
| update_time | timestamp | 0 | 否 | 更新时间 | |
| industry_management | |||||
| 字段名称 | 类型 | 长度 | 不是null | 主键 | 字段说明 |
| industry_management_id | int | 11 | 否 | 主键 | 行业管理ID |
| industry_name | varchar | 64 | 是 | 行业名称 | |
| industry_number | varchar | 64 | 是 | 行业编号 | |
| industry_details | text | 0 | 是 | 行业详情 | |
| examine_state | varchar | 16 | 否 | 审核状态 | |
| recommend | int | 11 | 否 | 智能推荐 | |
| create_time | datetime | 0 | 否 | 创建时间 | |
| update_time | timestamp | 0 | 否 | 更新时间 | |
| interview_information | |||||
| 字段名称 | 类型 | 长度 | 不是null | 主键 | 字段说明 |
| interview_information_id | int | 11 | 否 | 主键 | 面试信息ID |
| student | int | 11 | 是 | 学生 | |
| enterprise_name | varchar | 64 | 是 | 企业名称 | |
| enterprise_industry | varchar | 64 | 是 | 企业行业 | |
| person_in_charge | int | 11 | 是 | 负责人 | |
| invitation_information | text | 0 | 是 | 邀请信息 | |
| examine_state | varchar | 16 | 否 | 审核状态 | |
| recommend | int | 11 | 否 | 智能推荐 | |
| create_time | datetime | 0 | 否 | 创建时间 | |
| update_time | timestamp | 0 | 否 | 更新时间 | |
| message_wall | |||||
| 字段名称 | 类型 | 长度 | 不是null | 主键 | 字段说明 |
| message_wall_id | int | 11 | 否 | 主键 | 留言墙ID |
| message_title | varchar | 64 | 是 | 留言标题 | |
| message_time | date | 0 | 是 | 留言时间 | |
| message_person | int | 11 | 是 | 留言人 | |
| message_content | text | 0 | 是 | 留言内容 | |
| cover | varchar | 255 | 是 | 封面 | |
| examine_state | varchar | 16 | 否 | 审核状态 | |
| recommend | int | 11 | 否 | 智能推荐 | |
| create_time | datetime | 0 | 否 | 创建时间 | |
| update_time | timestamp | 0 | 否 | 更新时间 | |
| notice_announcement | |||||
| 字段名称 | 类型 | 长度 | 不是null | 主键 | 字段说明 |
| notice_announcement_id | int | 11 | 否 | 主键 | 通知公告ID |
| announcement_title | varchar | 64 | 是 | 公告标题 | |
| announcement_no | varchar | 64 | 是 | 公告编号 | |
| release_time | date | 0 | 是 | 发布时间 | |
| announcement_content | longtext | 0 | 是 | 公告内容 | |
| examine_state | varchar | 16 | 否 | 审核状态 | |
| recommend | int | 11 | 否 | 智能推荐 | |
| create_time | datetime | 0 | 否 | 创建时间 | |
| update_time | timestamp | 0 | 否 | 更新时间 | |
| recruitment_information | |||||
| 字段名称 | 类型 | 长度 | 不是null | 主键 | 字段说明 |
| recruitment_information_id | int | 11 | 否 | 主键 | 招聘信息ID |
| enterprise_name | varchar | 64 | 是 | 企业名称 | |
| business_address | varchar | 64 | 是 | 企业地址 | |
| enterprise_industry | varchar | 64 | 是 | 企业行业 | |
| enterprise_picture | varchar | 255 | 是 | 企业图片 | |
| person_in_charge | int | 11 | 是 | 负责人 | |
| company_profile | text | 0 | 是 | 企业简介 | |
| professional_requirements | varchar | 64 | 是 | 专业要求 | |
| age_requirements | varchar | 64 | 是 | 年龄要求 | |
| character | varchar | 64 | 是 | 性格 | |
| educational_requirements | varchar | 64 | 是 | 学历要求 | |
| graduation_school_requirements | varchar | 64 | 是 | 毕业学校要求 | |
| recruitment_occupation | varchar | 64 | 是 | 招聘职业 | |
| certificate_requirements | varchar | 64 | 是 | 证书要求 | |
| occupational_category | varchar | 64 | 是 | 职业类别 | |
| type_of_work | varchar | 64 | 是 | 工作类型 | |
| working_province | varchar | 64 | 是 | 工作省份 | |
| working_years | varchar | 64 | 是 | 工作年限 | |
| a_monthly_salary | varchar | 64 | 是 | 月薪 | |
| is_it_wrapped | varchar | 64 | 是 | 是否包住 | |
| working_hours | varchar | 64 | 是 | 工作时间 | |
| compensation_and_benefits | varchar | 64 | 是 | 薪酬福利 | |
| job_description | text | 0 | 是 | 职业描述 | |
| hits | int | 11 | 否 | 点击数 | |
| examine_state | varchar | 16 | 否 | 审核状态 | |
| recommend | int | 11 | 否 | 智能推荐 | |
| create_time | datetime | 0 | 否 | 创建时间 | |
| update_time | timestamp | 0 | 否 | 更新时间 | |
| resume_information | |||||
| 字段名称 | 类型 | 长度 | 不是null | 主键 | 字段说明 |
| resume_information_id | int | 11 | 否 | 主键 | 简历信息ID |
| enterprise_name | varchar | 64 | 是 | 企业名称 | |
| enterprise_industry | varchar | 64 | 是 | 企业行业 | |
| student | int | 11 | 是 | 学生 | |
| student_resume | varchar | 255 | 是 | 学生简历 | |
| person_in_charge | int | 11 | 是 | 负责人 | |
| examine_state | varchar | 16 | 否 | 审核状态 | |
| recommend | int | 11 | 否 | 智能推荐 | |
| create_time | datetime | 0 | 否 | 创建时间 | |
| update_time | timestamp | 0 | 否 | 更新时间 | |
| student | |||||
| 字段名称 | 类型 | 长度 | 不是null | 主键 | 字段说明 |
| student_id | int | 11 | 否 | 主键 | 学生ID |
| gender | varchar | 64 | 是 | 性别 | |
| personal_profile | varchar | 64 | 是 | 个人简介 | |
| full_name | varchar | 64 | 是 | 姓名 | |
| certificate | varchar | 255 | 是 | 证书 | |
| age | varchar | 64 | 是 | 年龄 | |
| major | varchar | 64 | 是 | 专业 | |
| registered_residence | varchar | 64 | 是 | 户籍地 | |
| nation | varchar | 64 | 是 | 民族 | |
| education | varchar | 64 | 是 | 学历 | |
| graduation_school | varchar | 64 | 是 | 毕业学校 | |
| id_number | varchar | 255 | 是 | 身份证号 | |
| awards | varchar | 64 | 是 | 获奖情况 | |
| employment_intention | varchar | 64 | 是 | 就业意向 | |
| social_practice | varchar | 64 | 是 | 社会实践 | |
| examine_state | varchar | 16 | 否 | 审核状态 | |
| recommend | int | 11 | 否 | 智能推荐 | |
| user_id | int | 11 | 否 | 用户ID | |
| create_time | datetime | 0 | 否 | 创建时间 | |
| update_time | timestamp | 0 | 否 | 更新时间 | |
| student_work_province | |||||
| 字段名称 | 类型 | 长度 | 不是null | 主键 | 字段说明 |
| student_work_province_id | int | 11 | 否 | 主键 | 学生工作省份ID |
| province_name | varchar | 64 | 是 | 省份名称 | |
| number_of_students | int | 11 | 是 | 学生数量 | |
| examine_state | varchar | 16 | 否 | 审核状态 | |
| recommend | int | 11 | 否 | 智能推荐 | |
| create_time | datetime | 0 | 否 | 创建时间 | |
| update_time | timestamp | 0 | 否 | 更新时间 | |
| teacher | |||||
| 字段名称 | 类型 | 长度 | 不是null | 主键 | 字段说明 |
| teacher_id | int | 11 | 否 | 主键 | 老师ID |
| gender | varchar | 64 | 是 | 性别 | |
| examine_state | varchar | 16 | 否 | 审核状态 | |
| recommend | int | 11 | 否 | 智能推荐 | |
| user_id | int | 11 | 否 | 用户ID | |
| create_time | datetime | 0 | 否 | 创建时间 | |
| update_time | timestamp | 0 | 否 | 更新时间 | |
该系统是通过jdbc和MySQL达成连接的,新建一个jdbc.properties文件来填写与数据库连接所需要的驱动和参数。
jdbc.driverClass=com.MySQL.jdbc.Driver
jdbc.url=jdbc:MySQL://localhost:3306/tsi
jdbc.username=root
jdbc.password=123
第一个参数代表MySQL数据库的驱动,第二个参数代表要连接的数据库,第三个和第四个参数代表数据库连接名和密码。
后台与数据库访问主要是通过HQL语句来进行查询的,查询语句中的表名是表格的实体类名,在这种查询语句中*是不允许使用的,除非适合聚合函数一起使用才可以。
用户在填写数据的时候必须与注册页面上的验证相匹配否则会注册失败,注册页面的表单验证是通过JavaScript进行验证的,用户名的长度必须在6到18之间,邮箱必须带有@符号,密码和密码确认必须相同,你输入的密码,系统会根据你输入密码的强度给出指定的值,电话号码和身份证号码必须要求输入格式与生活相符合,当你前台验证通过的时候你点击注册,表单会将你输入的值通过name值传递给后台并保存到数据库中。
用户注册流程图如下图所示。

图5-1用户注册流程图
用户注册界面如下图所示。

图5-2用户注册界面图
注册代码如下:
/**
* 注册
* @param user
* @return
*/
@PostMapping("register")
public Map
// 查询用户
Map
query.put("username",user.getUsername());
List list = service.select(query, new HashMap<>()).getResultList();
if (list.size()>0){
return error(30000, "用户已存在");
}
user.setUserId(null);
user.setPassword(service.encryption(user.getPassword()));
service.save(user);
return success(1);
}
/**
* 用户ID:[0,8388607]用户获取其他与用户相关的数据
*/
@Id
@GeneratedValue(strategy = GenerationType.IDENTITY)
@Column(name = "user_id")
private Integer userId;
/**
* 账户状态:[0,10](1可用|2异常|3已冻结|4已注销)
*/
@Basic
@Column(name = "state")
private Integer state;
/**
* 所在用户组:[0,32767]决定用户身份和权限
*/
@Basic
@Column(name = "user_group")
private String userGroup;
/**
* 上次登录时间:
*/
@Basic
@Column(name = "login_time")
private Timestamp loginTime;
/**
* 手机号码:[0,11]用户的手机号码,用于找回密码时或登录时
*/
@Basic
@Column(name = "phone")
private String phone;
/**
* 手机认证:[0,1](0未认证|1审核中|2已认证)
*/
@Basic
@Column(name = "phone_state")
private Integer phoneState;
/**
* 用户名:[0,16]用户登录时所用的账户名称
*/
@Basic
@Column(name = "username")
private String username;
/**
* 昵称:[0,16]
*/
@Basic
@Column(name = "nickname")
private String nickname;
/**
* 密码:[0,32]用户登录所需的密码,由6-16位数字或英文组成
*/
@Basic
@Column(name = "password")
private String password;
/**
* 邮箱:[0,64]用户的邮箱,用于找回密码时或登录时
*/
@Basic
@Column(name = "email")
private String email;
/**
* 邮箱认证:[0,1](0未认证|1审核中|2已认证)
*/
@Basic
@Column(name = "email_state")
private Integer emailState;
/**
* 头像地址:[0,255]
*/
@Basic
@Column(name = "avatar")
private String avatar;
/**
* 创建时间:
*/
@Basic
@Column(name = "create_time")
@JsonFormat(pattern = "yyyy-MM-dd HH:mm:ss")
private Timestamp createTime;
@Basic
@Transient
private String code;
}
主要由两部分组成,登录前的登录界面以及登录后的用户功能界面。登录界面,要求用户输入用户名和密码,当用户名和密码其中一个输入为空时,给出提示“用户名,密码不能为空”。获取用户名和密码后到数据库中查找,如果用户名存在,以及对应的密码正确,则登录成功,否则登录失败。登录失败后给出提示,并把焦点停在文本框中。登录成功后将该次会话的全局变量username设置为用户名。登录成功后进入会员的功能模块,主要有会员基本信息修改,已经发布职位信息管理,发布信息,和退出功能。退出功能是清除全局变量username的值,并跳回到首页。
登录流程图如下图所示。

图5-3登录流程图
用户登录界面如下图所示。

图5-4用户登录界面
登录页面代码如下:
/**
* 登录
* @param data
* @param httpServletRequest
* @return
*/
@PostMapping("login")
public Map
log.info("[执行登录接口]");
String username = data.get("username");
String email = data.get("email");
String phone = data.get("phone");
String password = data.get("password");
List resultList = null;
Map
if(username != null && "".equals(username) == false){
map.put("username", username);
resultList = service.select(map, new HashMap<>()).getResultList();
}
else if(email != null && "".equals(email) == false){
map.put("email", email);
resultList = service.select(map, new HashMap<>()).getResultList();
}
else if(phone != null && "".equals(phone) == false){
map.put("phone", phone);
resultList = service.select(map, new HashMap<>()).getResultList();
}else{
return error(30000, "账号或密码不能为空");
}
if (resultList == null || password == null) {
return error(30000, "账号或密码不能为空");
}
//判断是否有这个用户
if (resultList.size()<=0){
return error(30000,"用户不存在");
}
User byUsername = (User) resultList.get(0);
Map
groupMap.put("name",byUsername.getUserGroup());
List groupList = userGroupService.select(groupMap, new HashMap<>()).getResultList();
if (groupList.size()<1){
return error(30000,"用户组不存在");
}
UserGroup userGroup = (UserGroup) groupList.get(0);
//查询用户审核状态
if (!StringUtils.isEmpty(userGroup.getSourceTable())){
String sql = "select examine_state from "+ userGroup.getSourceTable() +" WHERE user_id = " + byUsername.getUserId();
String res = String.valueOf(service.runCountSql(sql).getSingleResult());
if (res==null){
return error(30000,"用户不存在");
}
if (!res.equals("已通过")){
return error(30000,"该用户审核未通过");
}
}
//查询用户状态
if (byUsername.getState()!=1){
return error(30000,"用户非可用状态,不能登录");
}
String md5password = service.encryption(password);
if (byUsername.getPassword().equals(md5password)) {
// 存储Token到数据库
AccessToken accessToken = new AccessToken();
accessToken.setToken(UUID.randomUUID().toString().replaceAll("-", ""));
accessToken.setUser_id(byUsername.getUserId());
tokenService.save(accessToken);
// 返回用户信息
JSONObject user = JSONObject.parseObject(JSONObject.toJSONString(byUsername));
user.put("token", accessToken.getToken());
JSONObject ret = new JSONObject();
ret.put("obj",user);
return success(ret);
} else {
return error(30000, "账号或密码不正确");
}
}
管理员登录,通过填写注册时输入的用户名、密码、角色、验证码进行登录,如图5-5所示。

图5-5管理员登录界面图
管理员登录进入大学生就业管理系统可以查看首页、站点管理(轮播图)用户管理(管理员、学生、老师、企业用户)内容管理(新闻列表、新闻分类列表)更多管理(留言墙、通知公告、招聘信息、简历信息、学生工作省份、合同协议、企业信息、面试信息、行业管理)系统管理等信息,如图5-6所示。

图5-6管理员功能界面图
用户管理,在用户管理页面中可以查看索引、用户名、姓名、性别、用户名、专业名称等信息,并可根据需要进行修改或删除等操作,如图5-7所示。

图5-7用户管理界面图
招聘信息管理,在招聘信息页面中可以查看企业名称、企业地址、企业行业、企业图片、负责人、招聘详情、企业简介等信息,并可根据需要进行修改或删除等操作,如图5-8所示。

图5-8招聘信息管理界面图
面试信息管理,在面试信息管理页面中可以查看索引、学生、企业名称、企业行业、负责人、邀请信息、创建时间等信息,并可根据需要进行查看修改或删除等操作,如图5-9所示。

图5-9面试信息管理界面图
学生登录进入大学生就业管理系统可以查看首页、新闻、发布留言、通知公告、招聘信息、留言墙等内容。如图5-10所示。

图5-10学生功能界面图
招聘信息管理,招聘信息管理页面中可以查看企业名称、企业行业、企业图片等信息进行相对应操作,如图5-11所示。
图5-11招聘信息界面图
老师登录进入大学生就业管理系统可以查看首页、学生管理、留言墙、通知公告、招聘信息、简历信息、学生工作省份等内容。如图5-12所示。

图5-12老师功能界面图
学生工作省份管理,学生工作省份管理页面中可以查看省份名称、学生数量等信息进行相对应操作,如图5-13所示。

图5-13学生省份界面图
企业登录进入大学生就业管理系统可以查看首页、内容管理、更多管理(企业合同、面试信息、企业信息、招聘信息、简历信息)等内容。如图5-14所示。

图5-14企业功能界面图
合同协议管理,合同协议管理页面中可以查看企业名称、学生、企业行业、负责人、合同协议下载等信息进行相对应操作,如图5-15所示。

图5-15合同协议管理界面图
测试存在于软件开发进程中的最后一个阶段,它可以保证一个软件的开发质量是否符合设计者的初衷,也为程序的正式上线做了最后一道质量检测的工序。软件测试主要是控制各种条件、包括软件输出方式,使用模式和运行环境等,来评估一个系统或应用是否符合设计标准。在软件测试过程中,我们一般刻意的去制造错误和极端条件,不能仅依照正常模式允许,而是多去尝试那些意外的情况。
只有在运行和维护阶段之前经历大量的测试的软件,才能说明它的质量是经得起检验的。最近计算机业界也都一致认为,测试应该存在于软件设计的每个阶段,因为越早发现错误,修复起来就越容易。
实际上,对于一个软件应用,错误是必然存在的,无论使用何种技术或手段,都不可能绝对的排除软件漏洞。测试是随着软件开发一同诞生的,两者是共同发展进步的。实际上,测试可以大幅度的降低维护的成本,如果一个漏洞在开发的早期就被发现,那么修复它的成本远比上线后再修复的成本要低得多。
测试有白盒测试和黑盒测试两种方式。
其中,白盒测试是将软件看成一个透明的白盒子,按照程序的内部控制结构和处理技术逻辑来选定测试用例、软件系统测试的逻辑路径及过程需要进行管理测试,又称玻璃盒测试。因此白盒测试需要选择足够多的测试用例,覆盖尽可能多的代码来发现程序中的错误。
黑盒测试,也称为功能测试。它将需软件看作一个黑盒,像一个普通用户一样来模拟软件的使用流程。黑盒测试通过大量的输入边界值或错误数据,来检查是否可产生正确的输出。
本系统测试 主要选择黑盒测试,少量采用白盒测试。通过测试达到以下测试目的:
1.检查各大功能模块的运行,确保其能够正确运行,并检查各页面的完整性,保证页面完整。
2.检查各个接口是否可以正确地输入和输出,保证数据流通稳定可行。
3.检查数据结构,保证其和外部接口没有访问错误,访问顺利。
4.检查原计划的性能需求有没有完成,运行流畅。
本系统的测试用例(部分):
| 登录部分测试用例 | |||||
| 编号 | 对象 | 项目 | 操作 | 预期结果 | 结果 |
| 1 | 登录 | 登录提示 | 使用正确的账号密码登录 | 成功登录 | 预期结果 |
| 2 | 登录提示 | 使用正确的账号但错误的密码登录 | 提示密码错误 | 预期结果 | |
| 3 | 登录提示 | 使用错误的账号登录 | 提示不存在账户 | 预期结果 | |
| 4 | 登录提示 | 不输入账号,点击登录 | 提示输入账号 | 预期结果 | |
| 5 | 登录提示 | 输入账号但不输入密码点击登录 | 提示输入密码 | 预期结果 | |
| 6 | 登录入口 | 已登录账号,查看登录入口 | 不显示登录入口 | 预期结果 | |
处理器:Inter Core I7-4710MQ四核处理器
内存:4GB
硬盘:1T
操作系统:Windows 10
数据库:MySQL
6.4系统运行情况
全部测试用例都已通过(包括但不限于以上测试用例),且不存在漏洞,实现了论文开始时所作要求。本系统运行稳定,使用流畅,可以满足用户需求。
试运行后进行系统评估,可以认为该系统达到预定的目标要求,可以满足用户的需求,也满足了系统开发前所作目标。
系统在经过大量重复测试后运行十分稳定,安全实用,功能模块已经达到预定目标所需。
在规定的时间内实现系统的大部分功能,且满足要求,节省开发成本,有助于提高科学管理水平,符合本人经济情况。
随着计算机互联网技术的迅猛发展,各行各业都已经实现采用计算机相关技术对日益放大的数据进行管理。该课题是大学生就业管理系统为核心展开的,主要是为了实现应届毕业生就业信息化管理和用户在线投递简历的需求。
大学生就业管理系统的开发是以Java编程语言作为基础,在Myeclipse平台上完成编码工作,系统整体为B/S架构,数据库系统使用MySQL。文中详细分析了大学生就业管理系统的研究背景、研究目的和意义、开发工具和相关技术以及系统需求、系统详细设计和系统测试等等一系列内容。系统实现了大学生就业管理系统所需的一些基本功能,并通过测试对这些实现的功能进行了完善,进而提高了系统整体的实用性。整个系统的开发过程中大量使用了Java相关的知识以及前端开发使用的html和javascript等,同时涉及到了很多开源框架和组件,例如后台系统中运用的MVC架构、Freemarker模板引擎等,前端运用的UI框架等。
系统投入运行时,各功能均运行正常。系统的每个界面的操作符合常规逻辑,对使用者来说操作简单,界面友好。整个系统的各个功能设计合理,体现了人性化。
但是由于自己在系统开发过程中对一些用到的相关知识和技术掌握不够牢固,再加上自身开发经验欠缺,因此系统在有些方面的功能还不够完善,考虑的不够全面,因此整个系统还有待日后逐步完善。
[1]王一竹.基于MySQL的图书馆信息管理系统设计[J].电脑编程技巧与维护,2022(01):93-95+116.DOI:10.16184/j.cnki.comprg.2022.01.003.
[2]刘学玉.JAVA编程语言在计算机软件开发中的应用[J].电子技术与软件工程,2022(01):57-60.
[3]陈洁.“MySQL数据库安全”课程教学方法优化分析[J].无线互联科技,2021,18(24):160-161.
[4]单树倩,任佳勋.基于SpringBoot和Vue框架的数据库原理网站设计与实现[J].电脑知识与技术,2021,17(30):40-41+50.DOI:10.14004/j.cnki.ckt.2021.2868.
[5]吴迪.Java编程语言在计算机软件开发中的应用[J].信息与电脑(理论版),2021,33(20):29-31.
[6]张翔.浅谈JAVA编程语言在计算机软件开发中的应用[J].电子元器件与信息技术,2021,5(10):204-205.DOI:10.19772/j.cnki.2096-4455.2021.10.095.
[7]曹瑞燕.Java语言在软件开发中的应用[J].信息记录材料,2021,22(10):96-97.DOI:10.16009/j.cnki.cn13-1295/tq.2021.10.045.
[8]喻佳,吴丹新.基于SpringBoot的Web快速开发框架[J].电脑编程技巧与维护,2021(09):31-33.DOI:10.16184/j.cnki.comprg.2021.09.013.
[9]向福川,方玉,刘浪,唐振云,练瑶.基于SpringBoot+Vue框架的协同育才系统设计与开发[J].现代信息科技,2021,5(14):5-7+12.DOI:10.19850/j.cnki.2096-4706.2021.14.002.
[10]蔡俊豪,王桂荣.Java在互联网的应用分析[J].电子技术,2021,50(06):44-45.
[11]Siyi Liu. Explore Java Language and Android Mobile Software Development[J]. International Journal of Frontiers in Engineering Technology,2021,3.0(2.0):
[12]秦蓉.基于Java语言的安卓软件开发研究[J].电子技术与软件工程,2021(05):44-45.
[13]谭敏,童宇,范强.高校就业管理系统的研究与设计[J].信息技术与信息化,2020(09):26-28.
[14]Kevin Kline. The Java Language Extension for SQL Server Is Now Open Source[J]. Database Trends and Applications,2020,34(4):
[15]Hu Xin,Yan Chaobing. Development and application of JAVA language development test evaluation system software[J]. Journal of Computational Methods in Sciences and Engineering,2020,20(4):
[16]熊永平.基于SpringBoot框架应用开发技术的分析与研究[J].电脑知识与技术,2019,15(36):76-77.DOI:10.14004/j.cnki.ckt.2019.4290.
[17]刘瑜琪,宋嘉祎.基于B/S的高校学生就业管理系统的设计与实现[J].信息与电脑(理论版),2019(09):83-84.
[18]李朋飞,杨威,张润东,王赫,尚双圆,董振杰.高校就业管理系统的设计与实现[J].电子测试,2019(01):93-94+118.DOI:10.16520/j.cnki.1000-8519.2019.01.038.
[19]金丽.高校就业管理系统的设计与研究[J].现代信息科技,2018,2(08):28-29+31.
[20]吕宇琛.SpringBoot框架在web应用开发中的探讨[J].科技创新导报,2018,15(08):168+173.DOI:10.16660/j.cnki.1674-098X.2018.08.168.
本次设计历时3个月。在这个毕业设计中,它离不开指导教师的指导,使事情基本顺利。指导老师无论是在毕业设计历经中,还是在论文做完中都给了了我特别大的助益。另1个方面,教师认真负责的工作姿态,谨慎的教学精神厚重的理论水准都使我获益匪浅。他勤恳谨慎的教学育人学习姿态也给我留下了特别特别深的感觉。我从老师那里学到了很多东西。在理论和实践中,我的技能得到了特别大的提高。在此,特向教师表示由衷的感激。
经过对该毕业设计的全部研究和开发,我的系统研发经历了从需求分析到实现详细功能,再到最终测试和维护的特殊进展。让我对系统研发有了更深层次的认识。如今我的动手本领单独处理疑惑的本领也获取到了特别大的演练学习增多,这是这次毕业设计最好的收获。
最后,在整个系统开发过程中,我周围的同学和朋友给了我很多意见,所以我很快就确认了系统的商业思想。在次,我由衷的向他们表示感激。
免费领取本源代码,请关注点赞+私信