自从计算机发展开始,计算机相关技术的发展速度越来越快,在信息化高速发展的今天,计算机应用技术似乎已经应用到了各个领域,近几年来,由于人们生活质量的提高,人们的爱好也越来越广泛,人们在闲暇之余都喜欢进行垂钓来陶冶自己的情操,同时对于垂钓者来说,在垂钓商品购买、交流方面,之前的都是到渔具店进行垂钓商品的购买,用户交流也通常是通过qq或者微信群进行,很多有用户聊天信息很容易被覆盖,在商品购买方面,有时候为了一件商品要跑好几个渔具店,用户的体验度就会急剧下降,因此很多商家都开始开发垂钓服务系统,这样的系统给用户带来了新的体验,尤其是在时间和空间上,让使用者不管身在何处,只要连上网就能够进行交易、交流。此垂钓服务系统前台通过JSP页面展示,后台使用Springboot框架,数据库采用目前流行的开源关系型数据库MYSQL。在前台的技术使用上,使用了目前流行的vue.js,让页面展现得更加的整齐漂亮。
关键词:JSP;Springboot框架;MYSQL;垂钓服务系统
Abstract
Since the beginning of computer development, computer-related technologies have developed faster and faster. Today, with the rapid development of informatization, computer application technology seems to have been applied to various fields. More and more, people like to go fishing in their spare time to cultivate their own sentiments. At the same time, for anglers, in terms of fishing commodity purchase and communication, they used to go to fishing gear stores to buy fishing products, and user communication is also very important. It is usually carried out through QQ or WeChat groups. Many chat messages of users are easily covered. In terms of commodity purchases, sometimes it is necessary to go to several fishing gear stores for a commodity, and the user's experience will drop sharply. Therefore, many merchants have Began to develop a fishing service system, such a system brings a new experience to users, especially in terms of time and space, allowing users to conduct transactions and exchanges no matter where they are, as long as they are connected to the Internet. The front-end of this fishing service system is displayed on JSP pages, the back-end uses Springboot framework, and the database uses the current popular open source relational database MYSQL. In the use of front-end technology, the currently popular vue.js is used to make the page more neat and beautiful.
Keywords: JSP; Springboot framework; MYSQL; Fishing service system
1.1 研究背景
现下大多数行业都在逐步的将电商都信息化带入到自己企业中,其中主要是以电商服务为主导的互联网平台。像目前如果主要致力于垂钓服务,就要紧紧围绕垂钓服务来展开。通过互联网平台的赋能,能够给垂钓服务用户以及商家提供智能化的服务,在为用户提供实质性便利的同时,提高商家的效益。所以垂钓服务系统更加符合时下用户以及商家的需求,更加能适应垂钓行业目前的竞争压力[1]。该垂钓服务系统以“互联网+”B2C服务为模式,在为用户提供在线自主选择垂钓商品查询交易的同时也为用户提供一些钓位信息,可以使得垂钓爱好者进行互相交流分享,帮助商家提高店铺的销量,同样也可以为垂钓行业的智能化发展做出努力。
当今网络普及,信息技术猛速的发展着,社会的各个领域都在紧跟时代的脚步不断创新,不断改革,已经发生了巨大的变化,从以往的人工手动来处理信息数据,到现在的计算机智能化处理信息数据,得到了质的改变,将繁琐、耗时大、易泄密、难保存等缺点改变成了操作快速、省时省力、高保密性、易保存等优点,这让社会的每一领域都受益。
在互联网+时代的来临,电子商务的骤起,一时间网络进行购物这一形式备受欢迎,到现在,网购更是普及。现如今,各个行业也通过网购的方式来进行拓展业务,增加企业的知名度以及提升业绩,满足了用户像网购一样,线上查看垂钓信息,进行商品购买,利用当下火热的计算机技术来针对垂钓服务相关业务建设一个安全、可靠、专业的信息管理系统,能让管理的流程更加的便捷,能让投入的人力有所减少,能够让效率得到明显的提升,还能给用户提供更高品质的服务。
1.3相关技术介绍
(1)垂钓服务系统中的web后台管理中的后端不再使用古老的jsp+javabean+servlet[5]技术,而是使用当前主流的Sprinboot[6]框架,它减少java配置代码,简化编程代码,目前Sprinboot框架也是很多企业选择的框架之一。
(2)垂钓服务系统中的web后台管理中的前端使用的是bootstrap[7]框架,它配合ajax[8]和jquery[9]可以美化页面设计。
(3)流行vue框架结合jQuery技术,在jQuery基础上扩展一些插件,通过自己定义插件更好的实现前端的设计。
(4)垂钓服务系统中数据库用的mysql5.7[10],它执行效率高。
本垂钓服务系统一共分为六个章节进行介绍,章节内容安排如下:
第一章:引言。第一章主要介绍了垂钓服务系统课题研究的背景,垂钓服务系统的研究意义、主要开发技术和本文的研究内容与主要工作。
第二章:系统需求分析。第二章主要从系统的用户、功能等方面进行需求分析。
第三章:系统设计。第三章主要对系统框架、系统功能模块、数据库进行功能设计。
第四章:系统实现。第四章主要介绍了系统框架搭建、系统界面的实现。
第五章:系统测试。第五章主要对系统的部分界面进行测试并对主要功能进行测试
系统需求分析是系统开发的一个关键环节,它在系统的设计和实现上起到了一个承上启下的位置。系统需求分析是对所需要做的系统进行一个需求的挖掘,如果分析的准确可以精准的解决现实中碰到的问题。如果分析不到位会影响后期系统的实现。一个系统的优秀程度需求分析也是占据了非常大的比例,如果需求分析不到位,后面的系统设计要实现就是一个偏离导航的设计。
系统可行行分析是对系统对系统可行性进行一个探讨。在探讨系统的可行性上我们主要从技术上的可行性、经济上的可行性、操作上的可行性以及法律层面的可行性上进行分析,如果四个层面度通过,我们则认为系统是比较可行的。
垂钓服务系统设计与实现是一个基于Web的垂钓服务平台,我们在实现这个系统所采用的技术方案是基于Java的 Web实现方案,系统采用Spring boot架构整合Spring 、SpringMvc、Mybatis方案来实现。SSM框架是一个非常成熟的框架、Java从97年诞生到现在经历了野蛮的生长,Java在各个领域度是有做非常成熟的解决方案,如电信、银行、电商等。Spring boot又是一套快速整个项目的开箱即用的技术方案。所以采用基于spring boot方式来实现本系统是一个非常成熟有简单的技术方案。技术可行性上是非常可行的。
从经济可行性上看项目在开发阶段需要一台开发PC,在生产阶段需要web服务器和数据库服务器。一台个人PC从经济上来看也不是太多问题,在后期的系统部署生产上来说,服务器的投入也不会过高,在经济层面上是一个比较可行的。
本次开发的垂钓服务系统是比较简单的,只要会上网的用户就可以使用,进入系统以后,可以根据提示进行对应的操作,不管是系统的操作设计黑石系统的逻辑设计都相对简单,比如说用户想要购买某一个商品的时候,首先是要了解商品的各种参数,在了解的过程中,我们在这个页面中设置了购买操作,方便用户购买,所以说在用户使用方面看来是比较容易操作的;再来看管理者管理部分,我们对系统价格的设置,各种参数的设置都是固定的,操作者只要进入后就能够实现增删改查,非常方便,综合来说,系统在操作上是可行的。
系统从法律层面上来没有对第三方有其他放有法律层面的问题,系统数据库采用的Mysql 开源社区数据库、框架采用的是开源的Spring Boot。系统资讯和相关内容也是符合法律层面的。在源码的管理上采用git开源进行管理,所以在法律可行性上是成立的。
2.2.1 数据流程
垂钓服务系统主要的目的就是实现对垂钓商品的在线选购,图2-1就是系统的数据流图。
图2-1商品购买操作展开图
3.3.2 业务流程
分析完系统的数据流,接下来我们来看系统的业务流程,图2-2就是业务流程图:
图2-2业务流程图
垂钓服务系统的设计与实现是为了让管理者更加方便的进行管理垂钓服务相关联的一些信息,同时也有利于用户通过网页系统查看垂钓服务的信息,线上进行商品的购物以及爱好者互相之间的交流,能够使得使用者查找某一信息时能节省大量的时间和精力,有效减少不必要的查找时间。
研究垂钓服务系统的设计与实现,是为了能够拥有界面简洁友好、操作简单以及运行稳定的智能化的一站式垂钓服务管理方式。系统的需求主要来自管理人员和用户。
用户管理模块:
(1)用户注册登录:游客可以随时进入到系统中,对系统中的信息浏览,但是想要实现商品购买、交流,就必须有这个系统的账号,如果没有账号的话,可以注册成为会员用户进行相关的操作,同时用户还可以通过“我的”这以按钮对个人信息以及操作的信息进行管控。
(2)查看垂钓服务系统的首页信息:垂钓服务系统的首页信息包含了首页、钓友圈、公告消息、鱼圈资讯、钓点信息等。
(3)钓友圈:点击“钓友圈”可以查看到垂钓爱好者发布的一些交流信息,选择某一信息进入详情后可以对垂钓爱好者发布的交流信息进行回复自己的见解,也可以发布新的话题来让大家共同讨论。
(4)公告消息:点击“公告消息”按钮后显示出后台(管理员)发布的所有的公告,让用户能够了解到一些实时动态。
(5)渔圈资讯:点击“渔圈资讯”按钮后显示出后台(管理员)发布的所有的渔圈资讯,支持用户对渔圈资讯的赞、收藏、评论操作。
(6)钓点信息:点击“钓点信息”按钮后显示出后台(管理员)发布的所有的钓点信息,用户可以收藏方便下次更快的找到,也可以对钓点信息进行点赞、评论。
(7)商品购买:用户在首页可以浏览到所有的商品信息,在查询到自己想要购买的商品的时候,可以进入查看详细的介绍,可以加购、立即购买、收藏、评论。
(8)购物车:点击“购物车”按钮会显示自己添加到购物车的所有商品,如果确定购买,选中商品都可以进行购买结算。
(9)我的订单:点击“我的”按钮下的“我的订单”会显示出自己提交的所有的订单信息,支持对订单进行删除管理。
(9)我的收藏:点击“我的”按钮下的“我的收藏”会显示出自己收藏的所有的信息,如果不想再收藏某一信息,点入详情后,点击后面的删除按钮删除就可以了。
管理员管理模块:
(1)站点管理:管理员可以对系统前台展示的轮播图以及公告进行增删改查,方便用户进行查看。
(2)用户管理:管理员可以对前台上注册过的用户信息进行管控,也可以对管理员信息进行管控。
(3)钓友圈管理:管理员在后台可以对垂钓服务系统中会员用户调的钓友圈信息以及钓友圈分类信息进行增删改查。
(4)渔圈资讯:管理员在后台可以对垂钓服务系统中显示的渔圈资讯信息以及资讯分类信息进行增删改查。
(5)分类管理:管理员对垂钓服务系统中商品的分类进行管控。
(6)商品管理:管理员对垂钓服务系统所展示的商品信息进行管控,方便用户查询购买。
(7)订单管理:管理员可以对垂钓服务系统中用户提交的订单进行管控。
(8)钓点管理:管理员在后台可以对垂钓服务系统中显示的钓点信息进行增删改查。
垂钓服务系统的非功能性需求比如垂钓服务系统的安全性怎么样,可靠性怎么样,性能怎么样,可拓展性怎么样等。具体可以表示在如下3-1表格中:
表3-1垂钓服务系统非功能需求表
| 安全性 | 主要指垂钓服务系统数据库的安装,数据库的使用和密码的设定必须合乎规范。 |
| 可靠性 | 可靠性是指垂钓服务系统能够安装用户的指示进行操作,经过测试,可靠性90%以上。 |
| 性能 | 性能是影响垂钓服务系统占据市场的必要条件,所以性能最好要佳才好。 |
| 可扩展性 | 比如数据库预留多个属性,比如接口的使用等确保了系统的非功能性需求。 |
| 易用性 | 用户只要跟着垂钓服务系统的页面展示内容进行操作,就可以了。 |
| 可维护性 | 垂钓服务系统开发的可维护性是非常重要的,经过测试,可维护性没有问题 |
2.4 系统用例分析
通过2.3功能的分析,得出了本垂钓服务系统的用例图:
用户角色用例如图2-3所示。

图2-3 垂钓服务系统用户角色用例图
web后台管理上的管理员是维护整个垂钓服务系统中所有数据信息的。管理员角色用例如图2-4所示。

本章主要通过对垂钓服务系统的可行性分析、流程分析、功能需求分析、系统用例分析,确定整个垂钓服务系统要实现的功能。同时也为垂钓服务系统的代码实现和测试提供了标准。
本章主要讨论的内容包括垂钓服务系统的功能模块设计、数据库系统设计。
3.1 系统功能模块设计
在上一章节中主要对系统的功能性需求和非功能性需求进行分析,并且根据需求分析了本垂钓服务系统中的用例。那么接下来就要开始对本垂钓服务系统的架构、主要功能和数据库开始进行设计。垂钓服务系统根据前面章节的需求分析得出,其总体设计模块图如图3-1所示。

图3-1 垂钓服务系统功能模块图
3.1.2用户模块设计
后台管理者能够实现对前台注册的用户增删改查操作,用户模块结构图如下图:
图3-2会员用户模块结构图
3.1.3 评论管理模块设计
垂钓服务系统是一个交流性质的公开平台,会员用户可以在平台上交流,增加用户之间的互动性。但是同时也为了更好的规范评论的内容,给予管理员删除不合适的言论的功能,所以需要专门设计一个评论管理模块,具体的结构图如下:
图3-3评论模块结构图
3.1.4商品管理模块设计
垂钓服务系统是中需要存储不少商品信息,其模块功能结构,具体的结构图如下:

图3-4商品模块结构图
3.1.5订单管理模块设计
垂钓服务系统最重要的一个功能就是购买,其模块功能结构,具体的结构图如下:
图3-5订单模块结构图
数据库设计一般包括需求分析、概念模型设计、数据库表建立三大过程,其中需求分析前面章节已经阐述,概念模型设计有概念模型和逻辑结构设计两部分。
3.2.1 数据库概念结构设计
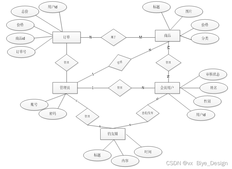
下面是整个垂钓服务系统中主要的数据库表总E-R实体关系图。
图3-6 垂钓服务系统总E-R关系图
下面根据垂钓服务系统的数据库总E-R关系图可以得出垂钓服务系统需要很多E-R图,在此罗列出来一些主要的数据库E-R模型图。

图3-7会员用户信息E-R关系图

图3-8 钓友圈信息E-R关系图

图3-9 商品管理信息E-R关系图

图3-10 订单信息E-R关系图

图3-11 地址信息E-R关系图

图3-12 渔圈资讯E-R关系图
通过上一小节中垂钓服务系统中总E-R关系图上得出一共需要创建很多个数据表。在此我主要罗列几个主要的数据库表结构设计。
(1)member_user表如表3-1所示包含了会员用户id+姓名+性别+审核状态等,主要用在前台用户来登录垂钓服务系统时进行使用。
表3-1 member_user会员用户信息表
| 列名 | 数据类型 | 长度 | 允许空 | 说明 |
| buyers_id | int | 11 | 否 | 会员用户id |
| full_name | varchar | 64 | 是 | 姓名 |
| gender | varchar | 64 | 是 | 性别 |
| examine_state | varchar | 16 | 是 | 审核状态 |
| recommend | int | 11 | 是 | 智能推荐 |
| user_id | int | 11 | 是 | 用户id |
| create_time | datetime | 是 | 创建时间 | |
| update_time | longtext | 是 | 更新时间 |
(2)forum表如表3-2所示包含了主键+用户id+昵称+封面图+正文+标题+赞数+论坛分类等,主要用在用户交流时进行使用。
表3-2 forum钓友圈信息表
| 列名 | 数据类型 | 长度 | 允许空 | 说明 |
| forum_id | mediumint | 8 | 否 | 钓友圈id |
| display | Smallint | 5 | 是 | 排序 |
| user_id | mediumint | 8 | 是 | 用户id |
| nickname | varchar | 10 | 是 | 昵称 |
| praise_len | int | 10 | 是 | 点赞数 |
| hits | int | 10 | 是 | 访问数 |
| title | varchar | 125 | 是 | 标题 |
| keywords | varchar | 125 | 是 | 关键词 |
| description | varchar | 125 | 是 | 描述 |
| url | varchar | 125 | 是 | 来源地址 |
| tag | varchar | 255 | 是 | 标签 |
| img | text | 16 | 是 | 封面图 |
| content | longtext | 16 | 是 | 正文 |
| avatar | Varcha | 255 | 是 | 发帖人头像 |
| type | varchar | 是 | 论坛分类 | |
| create_time | datetime | 是 | 创建时间 | |
| update_time | longtext | 是 | 更新时间 |
(3)commodity_management表如表3-3所示,主要在管理员中可以更好的调动商品的价格以及推荐的商品更换,在前端(会员用户)可以有效的查找商品、直观的看到商品外观和商品的属性等等。
表3-3 commodity_management商品管理信息表
| 列名 | 数据类型 | 长度 | 允许空 | 说明 |
| mall_management_id | int | 11 | 否 | 商品管理id |
| remarks | int | 11 | 是 | 备注 |
| cart_title | varchar | 125 | 是 | 标题 |
| cart_img | text | 是 | 封面图 | |
| cart_description | varchar | 255 | 是 | 描述 |
| cart_price_ago | double | 是 | 原价 | |
| cart_price | double | 是 | 卖价 | |
| cart_inventory | int | 11 | 是 | 商品库存 |
| cart_type | varchar | 64 | 是 | 商品分类 |
| cart_content | longtext | 64 | 是 | 正文 |
| cart_img_1 | text | 10 | 是 | 主图 |
| recommend | int | 11 | 智能推荐 | |
| create_time | datetime | 11 | 是 | 创建时间 |
| update_time | timestamp | 是 | 更新时间 |
(4)order表如表3-4所示,主要订单信息由前端(买家)发出订单管理员执行管理而形成的,买家管理员都可以在看到订单所有的信息。
表3-4 order订单信息表
| 列名 | 数据类型 | 长度 | 允许空 | 说明 |
| order_id | int | 11 | 否 | 订单id |
| order_number | varchar | 64 | 是 | 订单号 |
| goods_id | varchar | 64 | 是 | 商品id |
| title | varchar | 32 | 是 | 商品标题 |
| img | varchar | 255 | 是 | 商品图片 |
| price | double | 是 | 价格 | |
| price_ago | double | 是 | 原价 | |
| num | int | 11 | 是 | 数量 |
| price_count | double | 是 | 总价 | |
| norms | varchar | 255 | 是 | 规格 |
| type | varchar | 64 | 是 | 分类 |
| contact_name | varchar | 32 | 是 | 联系人姓名 |
| contact_email | varchar | 125 | 是 | 联系人邮箱 |
| contact_phone | varchar | 11 | 是 | 联系人手机 |
| contact_address | varchar | 125 | 是 | 收货地址 |
| postal_code | varchar | 11 | 是 | 邮政编码 |
| user_id | varchar | 10 | 是 | 买家id |
| merchant_id` | mediumint | 8 | 是 | 商家id |
| description | varchar | 255 | 是 | 描述 |
| state | varchar | 16 | 是 | 状态 |
| create_time | datetime | 是 | 创建时间 | |
| update_time | timestamp | 是 | 更新时间 |
(5)address表如表3-5所示,主包含了收货地址id+姓名+手机+邮编+地址,主要用在用户对提交订单选择地址的时候进行使用。
表3-5 address收货地址信息表
| 列名 | 数据类型 | 长度 | 允许空 | 说明 |
| address_id | int | 11 | 否 | 收货地址id |
| name | varchar | 32 | 是 | 姓名 |
| phone | varchar | 16 | 是 | 手机 |
| postcode | varchar | 8 | 是 | 邮编 |
| address | varchar | 255 | 是 | 地址 |
| default | int | 11 | 是 | 默认判断 |
| user_id | mediumint | 8 | 是 | 用户id |
| create_time | datetime | 是 | 创建时间 | |
| update_time | longtext | 是 | 更新时间 |
(6)article表如表3-6所示,主要在系统后台(管理员)中可以更好的管控新闻,在前端(买家)可以有效的查找新闻等。
表3-6 article渔圈资讯信息表
| 数据类型 | 长度 | 允许空 | 说明 | |
| article_id | mediumint | 8 | 否 | 渔圈资讯id |
| title | varchar | 125 | 是 | 标题 |
| type | varchar | 64 | 是 | 分类 |
| hits | int | 10 | 是 | 点击数 |
| praise_len | int | 11 | 是 | 点赞数 |
| create_time | datetime | 是 | 创建时间 | |
| update_time | timestamp | 是 | 更新时间 | |
| source | varchar | 255 | 是 | 来源 |
| url | varchar | 255 | 是 | 来源地址 |
| tag | varchar | 255 | 是 | 标签 |
| content | longtext | 是 | 正文 | |
| img | varchar | 255 | 是 | 封面图 |
| description | text | 是 | 描述 |
整个垂钓服务系统的需求分析主要对系统总体架构以及功能模块的设计,通过建立E-R模型和数据库逻辑系统设计完成了数据库系统设计。
垂钓服务系统的详细设计与实现主要是根据前面的垂钓服务系统的需求分析和垂钓服务系统的总体设计来设计页面并实现业务逻辑。主要从垂钓服务系统界面实现、业务逻辑实现这两部分进行介绍。
4.1用户功能模块
4.1.1 前台首页界面
当进入垂钓服务系统的时候,首先映入眼帘的是系统的导航栏,下面是轮播图以及系统内容,其主界面展示如下图4-1所示。

图4-1 前台首页界面图
4.1.2 会员注册界面
普通的用户只支持对网站信的浏览,想要购买或者交流就必须登录到系统,如果你没有本垂钓服务系统的账号的话,添加“注册”根据提示输入好用户信息后,点击“注册”按钮后,系统会对输入的信息进行验证,验证输入的账户名和数据库表中已经注册的账户名是否重复,只有都验证没问题后即可会员注册成功。其用会员注册界面展示如下图4-2所示。

图4-2 前台会员注册界面图
4.1.3 会员登录界面
垂钓服务系统中的前台上注册后的会员是可以通过自己的账户名和密码进行登录的,当会员输入完整的自己的账户名和密码信息并点击“登录”按钮后,将会首先验证输入的有没有空数据,再次验证输入的账户名+密码和数据库中当前保存的用户信息是否一致,只有在一致后将会登录成功并自动跳转到垂钓服务系统的首页中;否则将会提示相应错误信息,用户登录界面如下图4-3所示。

图4-3会员登录界面图
4.1.4交友圈界面
点击“钓友圈”可以查看到垂钓爱好者发布的一些交流信息,选择某一信息进入详情后可以对垂钓爱好者发布的交流信息进行回复自己的见解,也可以发布新的话题来让大家共同讨论,交友圈界面如下图4-4所示。

图4-4交友圈界面图
4.1.5 收货地址界面
当用户点击“收货地址”右后,就回去显示出目前现有的地址,也可以添加新的地址,界面如下图4-5所示。

图4-5收货地址界面图
4.1.6 商品详情界面
当访客点击了任意商品后将会进入该款商品的详情界面,可以了解到该商品的图片信息、商品信息、价钱信息等,同时可以对该商品进行加购+立即购买+收藏+点赞+评论,商品详情展示页面如图4-6所示。

图4-6 商品详情界面图
4.1.7 我的订单界面
当用户点击“我的订单”链接后就进入自己购买的订单的界面展示,界面如下图4-7所示。
图4-7 我的订单界面图
点击“钓点信息”按钮后显示出后台(管理员)发布的所有的钓点信息,用户可以收藏方便下次更快的找到,也可以对钓点信息进行点赞、评论。界面如下图4-8所示。

图4-8 钓点信息界面图
4.2管理员功能模块
4.2.1站点管理界面
管理员可以对系统前台展示的轮播图以及公告进行增删改查,方便用户进行查看。界面如下图4-9所示。

图4-9 站点管理界面图
垂钓服务系统中的管理人员是可以对前台注册的会员进行管理的,也可以对管理员进行管控。界面如下图4-10所示。

图4-10用户管理界面图
垂钓服务系统中的管理人员是可以对前台用户发布的钓友圈信息进行管控的,界面如下图4-11所示。

图4-11钓友圈界面图
垂钓服务系统中的管理人员是可以对前台显示的渔圈资讯信息进行管控,界面如下图4-12所示。

图4-12渔圈资讯界面图
理员对垂钓服务系统所展示的商品信息进行管控,方便用户查询购买。界面如下图4-13所示。

图4-13商品管理界面图
管理员可以对垂钓服务系统中用户提交的订单进行管控,订单列表界面如下图4-14所示。

图4-14订单列表界面图
管理员在后台可以对垂钓服务系统中显示的钓点信息进行增删改查。钓点信息界面如下图4-15所示。

图4-15钓点信息界面图
系统的前台、后台、数据库完成以后,这个系统才算是完成了一半,我们在这之后要对系统进行最后的一个阶段,那就是测试了,测试对一个系统来说是非常重要的,有的时候开发完一个系统,如果测试不合格的话,这个系统是没有办法进行投入使用的,所有我们要用测试对系统的功能进行检验,把不完善的功能尽量完善,把出现的bug解决掉,然后给用户呈现出一个完美的系统。通过对系统最后一步的测试,使得开发人员对自己的系统更加有信心,更加积极的为后期的系统版本的更新提供支持。
系统测试包括:用户登录功能测试、商品展示功能测试、商品添加、商品搜索、密码修改功能测试,如表5-1、5-2、5-3、5-4、5-5所示:
表5-1 用户登录功能测试表
商品查看功能测试:
表5-2 商品查看功能测试表
管理员添加商品界面测试:
表5-3 管理员添加商品界面测试表
商品搜索功能测试:
表5-4商品搜索功能测试表
密码修改功能测试:
表5-5 密码修改功能测试表
通过编写垂钓服务系统的测试用例,已经检测完毕用户登录模块、商品查看模块、商品添加模块、商品搜索模块、密码修改功能测试,通过这5大模块为垂钓服务系统的后期推广运营提供了强力的技术支撑。
至此论文结束,感谢您的阅读。在此我要感谢我的导师,虽然我在实习期间很忙,论文撰写总是停停改改,但是导师依然十分负责,时不时的询问我的任务进展情况,跟进我的论文进度。虽然我在实习期间很忙,以至于很晚才开始进行论文撰写和编写程序的工作,但是在指导老师的帮助下,我逐步完成了自己的论文和程序,从导师身上也学习到很多知识,和经验,这些知识和经验令我受益匪浅。也从导师身上看到了自己的不足,不论是在即使层面上还是在对待工作的态度上,倒数如同明镜一般照出了我的缺点我的不足。此外,我还要感谢在我实习期间在论文和程序上帮助过我的同学和社会人士,此前我对于PHP开发方面的一些知识还不了解,是他们在我编写程序过程中给了我很多的启发和感想,也帮助了我对于程序的调试和检测。没有他们我是不能顺利完成本次毕业设计的。至此,我的毕业设计就花上了一个圆满的句号了。
参考文献
[1]刘敏. 基于SpringBoot框架社交网络平台的设计与实现[D]. 湖南大学, 2018.
[1]张培利. 基于Vue+SpringBoot框架技术的高校课程平时成绩系统浅析[J]. 2020.
[1]熊永平. 基于SpringBoot框架应用开发技术的分析与研究[J]. 电脑知识与技术:学术版, 2019, 15(12X):2.
[1]杨众. 基于Spring Boot的校园商城系统设计与实现[J]. 信息技术与信息化, 2020(9):2.
[1]叶方超, 张思扬, 李传锴. 基于SpringBoot的旧物回收商城的设计与实现[J]. 智能计算机与应用, 2019, 9(5):3.
[1]贾志勇. 基于SpringBoot的下沉市场交易平台的设计与实现. 安徽大学.
[1]陈宇. 基于Spring Boot的电商管理系统的设计[J]. 现代信息科技, 2020, 4(1):2.
[1]许乐. 基于spring boot技术微信平台的BC新零售点餐系统的设计[J]. 轻松学电脑, 2019.
[1] F Gutierrez. Spring Boot[J]. Apress.
[1] Antonov A . Spring Boot cookbook : over 35 recipes to help you build, test, and run Spring applications using Spring Boot. 2015.
[1] Turnquist G L . Learning Spring Boot learn how to use Spring Boot to build apps faster than ever before.
[1] LiY , GaoS , WuW , etal. Research and Development Housing Rental System with Recommendation System Based on SpringBoot[M]. 2021.
逝者如斯夫,不舍昼夜。转眼间,大学生会员活便已经接近尾声,人面对着离别与结束,总是充满着不舍与茫然,我亦如此,仍记得那年秋天,我迫不及待的提前一天到了学校,面对学校巍峨的大门,我心里充满了期待:这里,就是我新生活的起点吗?那天,阳光明媚,学校的欢迎仪式很热烈,我面对着一个个对着我微笑的同学,仿佛一缕缕阳光透过胸口照进了我心里,同时,在那天我认识可爱的室友,我们携手共同度过了这难忘的两年。如今,我望着这篇论文的致谢,不禁又要问自己:现在,我们就要说再见了吗?
感慨莫名,不知所言。遥想当初刚来学校的时候,心里总是想着工科学校会过于板正,会缺乏一些柔情,当时心里甚至有一点点排斥,但是随着我对学校的慢慢认识与了解,我才认识到了她的美丽,她的柔情,并且慢慢的喜欢上了这个校园,但是时间太快了,快到我还没有好好体会她的美丽便要离开了,但是她带给我的回忆,永远不会离开我,也许真正离开那天我的眼里会满含泪水,我不是因为难过,我只是想将她的样子映在我的泪水里,刻在我的心里。最后,感谢我的老师们,是你们教授了我们知识与做人的道理;感谢我的室友们,是你们陪伴了我如此之久;感谢每位关心与支持我的人。
少年,追风赶月莫停留,平荒尽处是春山。
免费领取本源代码,请关注点赞+私信