在分布式系统中,不管单个服务器多么强大,总有资源枯竭的时候,所以不管怎么优化,都会遇到性能的瓶颈。举个例子,我们把学校餐厅看作一个分布式系统,那么学校餐厅卖小炒看作一个服务,假如就一个厨师,厨师技能再高,同时可以操作多个灶,出菜量远供不上学生点菜的量,所以我们就应该多几个厨师,这样会比一个厨师强多了。
这其实就是服务器集群,“以量换价”,通过扩展服务器数量,将同一个服务扩展到不同的服务器上,以提升整体的性能。
通过一定的规则将不同的请求分配到相应的服务器上,这个分配过程就是负载均衡。我们不要想当然的去理解字面意思,均衡是指的和服务器资源相匹配,并不是平均的意思。
负载均衡主要分为DNS负载均衡、硬件负载均衡和软件负载均衡。


硬件负载均衡需要一个真正的物理设备,假设在服务器集群之上,还具有防火墙、防Dos攻击等安全功能。常见的有NetScaler、F5、Radware、Array。

最常用的就是nginx,nginx可提供如下的功能。
反向代理不仅隐藏了上游服务器的细节,还可以根据不同的负载算法将不同的请求分配到不同的应用服务器。
nginx的连接数受操作系统的限制,在nginx的配置文件中worker_processes表示cpu的核数或者进程数,那么nginx服务支持的最大并发量是worker_processes*worker_connections。
#user nobody;
worker_processes 1;
events {
worker_connections 1024;
}
可以将一些不经常变化的数据放到这里作为缓存,降低用户请求访问应用服务器的频率。比如会话信息,我们通常使用redis进行缓存,如果在nginx层直接获取到redis里面的会话,然后直接返回,这样就极大的节省了应用服务器的服务资源。
nginx常见的负载均衡算法有round-robin轮询算法、weight权重算法、IP-hash、hash key、least_conn。
默认的使用算法,此算法将请求均匀的分配到上游服务器。
upstream demo{
server 127.0.0.1:8001;
server 127.0.0.1:8002;
}
通常根据服务器资源情况的不同,设置服务器的访问权重,weight值越大表示访问几率越大,下图所示可以简单理解为过来10个请求,那么8001端口服务会访问7次,8002端口服务会访问3次。
upstream demo{
server 127.0.0.1:8001 weight 7;
server 127.0.0.1:8002 weight 3;
}
这种情况一般解决会话保持一致的问题。即来自同一IP的请求会一直访问同一个应用服务,比如来自192.168.0.118的请求第一次访问了8001端口的服务,那么后边每一次来自该ip地址的请求,都会被分配到8001端口上。
upstream demo{
ip_hash;
server 192.168.0.116:8001 weight 7;
server 192.168.0.116:8002 weight 3;
}
上图所示ip的hash值对3取余,3是应用服务的数量。192.168.0.113的hash值取余为负数,我们可以用加模处理,此处我表达意思为-2+3=1即指向82服务。nginx内部肯定都已处理好。
在IP-hash算法中,假如增加或者删除上游服务器后,来自同一个IP地址的请求可能会出现分配到不同服务器的情况。比如上图中82的服务器移除后,那么关系会被重新映射。
可以看出所有的请求都被重新映射了。
鉴于此出现了hash key这种客户端和服务端基于哈希键值的方式,这里面涉及到了一致性哈希算法。这个算法解决了在移除或者添加一个服务时,能够尽可能小的改变已存在的服务请求与处理请求服务器之间的映射关系。

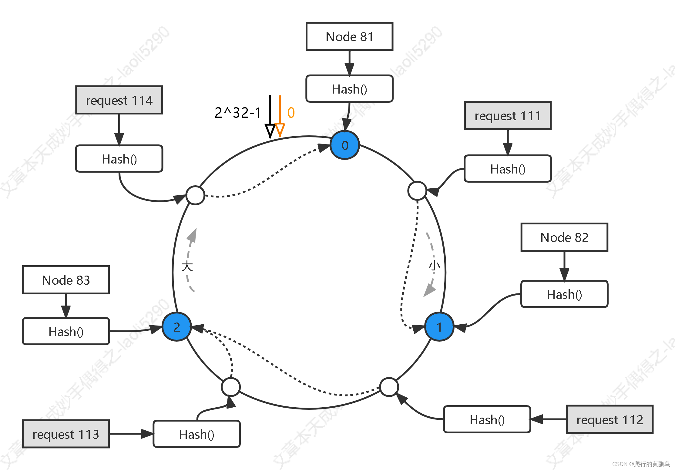
一致性哈希将整个空间输出为一个环形,环形区域用0-2^32-1表示,沿顺时针由小到大。
首先将应用服务的ip哈希一下,映射到环形区域如上图中蓝色小圆圈。
然后将客户端的请求哈希一下,映射到环形区域如上图中白色小圆圈。
最后白色小圆圈按照顺时针方向找到最近的蓝色小圆圈。
由此可以看出,增加或者删除一个服务节点,只影响节点右侧部分,这样尽可能的将影响降到了最低。
上图所示基于一致性哈希算法原理说明,在具体的nginx中使用ketama consistent hashing method 来实现(此处不表)。
该算法把请求分配给连接数较少的服务器。