



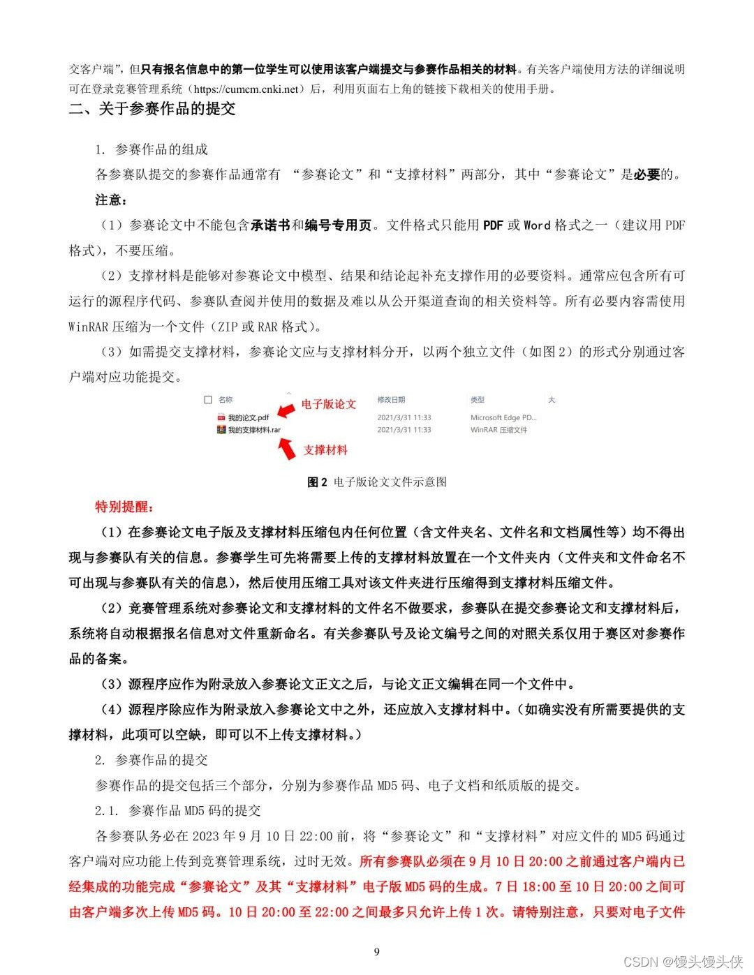
一年一度的数学建模国赛要来啦!!!小编仔细阅读了比赛官方网站上的规则和要求,以及比赛的题型和时间安排,现总结分享给大家。
小编将会在开赛后第一时间发布选题建议、所有题目的思路解析、相关代码、参考文献、参考成品论文等多项资料,帮助大家取得好成绩哦!
这是小编总结的一些代码和资料(本文中的代码以及参考书籍等)
代码资料:https://github.com/HuaandQi/Mathematical-modeling.git
建模思路:http://www.mathclub.top/
①学习优秀论文–了解建模、算法、写作方面的最佳实践;
②学习优秀算法–模型复杂、求解困难、算力要求高;
③制作写作模板–好的写作等于成功的一半;
④学会查阅最新文献–传统算法+最新算法+自创算法;
⑤分工协作,选好做题方向–三个臭皮匠,顶个诸葛亮。
数学建模国赛的题型包括ABCDE五类,主要可以分为以下几种类型问题:
① 连续型数学建模问题:
连续型数学建模问题通常涉及数学模型的建立、求解和分析,其中连续函数和微积分等数学概念是关键。例如,优化问题、微分方程建模等。
②离散型数学建模问题:
离散型数学建模问题涉及到离散数据、概率统计、组合数学等离散数学领域的知识。例如,排队论、图论问题、组合优化等。
③仿真建模问题:
仿真建模问题要求建立一个模拟系统来模拟实际情况,并进行模拟实验。这种类型的问题可能需要使用建模软件来创建虚拟环境。例如,蒙特卡洛模拟、离散事件仿真等。
④数据分析和机器学习问题:
这类问题要求分析给定的数据集或者使用机器学习算法来预测未来趋势。机器学习、数据挖掘和统计分析等技术在这类问题中得到广泛应用。
⑤混合型问题:
混合型问题结合了上述不同类型的要素,可能需要综合运用多种数学建模方法。这类问题通常更具挑战性。
⑥工程实践问题:
这类问题通常基于实际工程问题,要求解决具体的工程挑战。例如,交通流量优化、供应链管理、电力系统规划等。
⑦社会科学建模问题:
这类问题与社会、经济、环境等领域的现实问题相关,需要结合相关领域知识建立数学模型,以解决社会问题。
针对不同类型的问题,我们可以使用不同的算法:

优秀的论文可以给我们提供非常明确的解题思路,大家在解题的过程中一定要结合之前的优秀论文进行辅助,这样会让你更得心应手。
优秀论文链接:http://www.mathclub.top/


熟悉掌握排版软件可以让我们节省非常多的时间和精力,从而可以有更多的精力去解题,这些是推荐的写作软件,可以提前准备一下哦!

大家可以根据自己擅长的语言进行选择,关于很多工具箱,小编后面也会更新到链接上面,提供给大家参考!