- 一句话概括
- 1 书接上回
- 2 揭开 doGetBean() 的神秘面纱, 重要操作一览
- 3 必要的课外知识
- 4 深入了解 doGetBean
- 1) 深入了解 doGetBean() 之 尝试从缓存 [单例] 读取bean
- 2) bean 与 FactoryBean
- 3) 深入了解 doGetBean() 之 ParentBeanFactory
- 4) 深入了解 doGetBean() 之 BeanDefinition 对象的处理
- 5) 不同作用域(Scope) bean 的加载动作
- 6) 深入了解 doGetBean() 之 《如何从零开始创建bean》
- 7) 深入了解 doGetBean() 之: 从零开始的单例bean创建
- 8) 深入了解 doGetBean() 之 原型(多例) bean 的加载
- 9) 深入了解 doGetBean() 之: 其它作用域的bean创建
- 10) 深入了解 doGetBean() 之 生成的 bean类型检查
- 5 系列二 getBean() 总结
- 6 后续展望
阅读之前要注意的东西:本文就是主打流水账式的源码阅读,主导的是一个参考,主要内容需要看官自己去源码中验证。全系列文章基于 spring 源码 5.x 版本。
写在开始前的话:
阅读spring 源码实在是一件庞大的工作,不说全部内容,单就最基本核心部分包含的东西就需要很长时间去消化了:
- beans
- core
- context
实际上我在博客里贴出来的还只是一部分内容,更多的内容,我放在了个人,fork自 spring 官方源码仓了; 而且对源码的学习,必须是要跟着实际代码层层递进的,不然只是干巴巴的文字味同嚼蜡。
这个仓设置的公共仓,可以直接拉取。
一句话概括
本文以走马观花的姿态,简单分析了一波 spring 容器创建bean的大致环节,后续将通过单独的文章进行细讲其中的没个环节。
本文将包含后文的链接,根据感兴趣的内容自取即可。
1 书接上回
我们已经知道了spring 是怎么解析标签的。
现在我们解析完标签并注册到 BeanFactoryRegistry 接口进行管理了,接下来我们要用解析的结果创建bean了
记得开篇说的那两行代码么:
import org.springframework.beans.factory.BeanFactory;
import org.springframework.beans.factory.xml.XmlBeanFactory;
import org.springframework.core.io.ClassPathResource;
public class XmlBeanFactoryTest {
BeanFactory beanFactory = new XmlBeanFactory(new ClassPathResource("bean.xml"));
Object object = beanFactory.getBean("action");
}
现在正式进入第二行代码的流程:
Object object = beanFactory.getBean("action");
同理 【Shift + Ctrl + 鼠标左键】 尝试找到 getBean 的实现类,这里发现有多个符合条件的实现类;

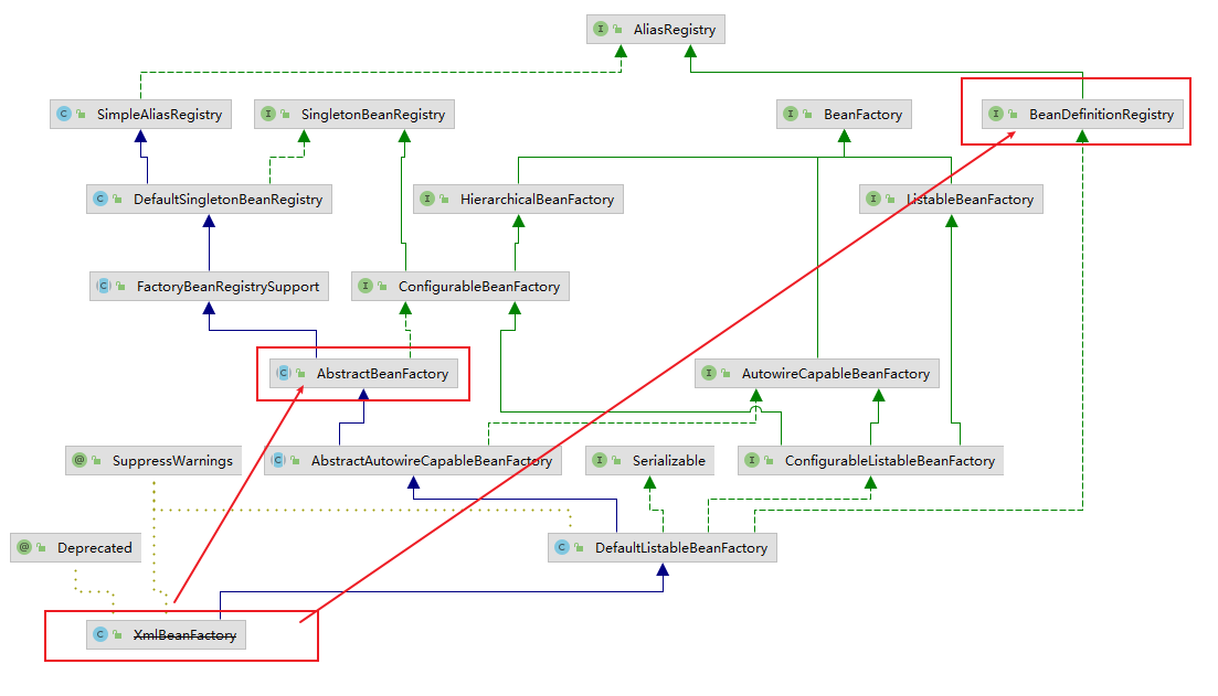
再解析 XmlBeanFactory 的类图,那么显而易见,我们应该看 AbstractBeanFactory 类的 getBean() 方法

然后再层层递进,我们来到了 AbstractBeanFactory.doGetBean() 方法,这个方法的方法体非常长,如果不考虑其中细节,我们只需要讲解这一个方法大致就可以知道 BeanFactory.getBean() 最基本的实现,及其重要环节。
2 揭开 doGetBean() 的神秘面纱, 重要操作一览
实际上在spring 的5.x版本中, doGetBean()方法体非常的长, 应该在 150 行左右了,或许屏幕前的你会嗤之以鼻,就这?
如果平时有严格讲究clean code 规范,那么 超过 50 行的方法都是不合理的。(刚毕业时在某家公司见过 2700 多行的方法,虽然离职许久了,但是我敢肯定时至今日,那些代码必定还在"成长"。)
下边我会贴一串处理后的伪代码,主要用来展示 doGetGean() 方法的骨架:
protected T doGetBean(
String name, @Nullable Class requiredType, @Nullable Object[] args, boolean typeCheckOnly)
throws BeansException {
// 1. 转换/提取beanName name 可能为:FactoryBean 、 别名alias 等
String beanName = transformedBeanName(name);
Object bean;
// 2. 尝试直接从缓存中获取,或者从 singletonFactories 中的 ObjectFactory 获取
// - 检查缓存中或者实例工厂中是否有对应实例
Object sharedInstance = getSingleton(beanName); // 第一次尝试从单例bean池中获取缓存的 bean 实例
if (sharedInstance != null && args == null) {
// && 2.1 如果 bean 原型是FactoryBean 类型,则通过其 getObject() 方法生成真正的 bean
// && 2.2 否则直接返回 sharedInstance 本身作为: 待获取的bean
bean = getObjectForBeanInstance(sharedInstance, name, beanName, null);
} else {
// 3. 缓存中不存在,那么就要从头再来了, 从前文 xml 标签解析到的 BeanDefinition 开始,逐步生成真正的 bean 对象
// 3.1 存在无法消解的循环引用
if (isPrototypeCurrentlyInCreation(beanName)) {
throw new BeanCurrentlyInCreationException(beanName);
}
// 3.2 parentBeanFactory 检查
// parentBeanFactory 不为空 && 当前加载的XML中不包含 beanName 映射的类时,会尝试从 parentBeanFactory 获取
BeanFactory parentBeanFactory = getParentBeanFactory();
if (parentBeanFactory != null && !containsBeanDefinition(beanName)) {
// 3.2.1 当前工厂没能获取到相关 bean 向 parentBeanFactory 询问
String nameToLookup = originalBeanName(name);
if (parentBeanFactory instanceof AbstractBeanFactory) {
return ((AbstractBeanFactory) parentBeanFactory).doGetBean(nameToLookup, requiredType, args, typeCheckOnly);
} else if (args != null) {
return (T) parentBeanFactory.getBean(nameToLookup, args);
} else {
return parentBeanFactory.getBean(nameToLookup, requiredType);
}
}
// 4. 暂停一下, 能走到这一步说明:
// 4.1 第一,从缓存取不到,那么是第一次加载当前bean;
// 4.2 第二,没有进入上述的 parentBeanFactory 的流程里,说明 当前 的BeanFactory 里有带获取bean 的定义。
// 5 类比 * 提前暴露,如果该配置生效,通过检查则,视为该 bean 已经创建
if (!typeCheckOnly) {
// 标记该 bean 已经被创建过
markBeanAsCreated(beanName);
}
// 6. 正式进入,从零开始创建一个 bean 的过程
try {
// 6.1 对 bean 的后续处理都是针对 RootBeanDefinition 进行的,所以需要:
// 将存储的 XML 配置文件的 GenericBeanDefinition 转化为 RootBeanDefinition --> ChildBeanDefinition
RootBeanDefinition mbd = getMergedLocalBeanDefinition(beanName); // 老熟人了,第一个系列的文章讲的就是怎么得到她
// 6.2 校验 mbd 对应的类是否为抽象类,[ 当前代码版本: spring 5.1 ]
checkMergedBeanDefinition(mbd, beanName, args);
// Guarantee initialization of beans that the current bean depends on.
// 6.3 获取引用关系, 实例化依赖的 bean [需要spring容器注入的依赖]
String[] dependsOn = mbd.getDependsOn();
if (dependsOn != null) {
for (String dep : dependsOn) {
if (isDependent(beanName, dep)) { // 无法处理的, 循环依赖抛异常 TODO
throw new BeanCreationException(mbd.getResourceDescription(), beanName,
"Circular depends-on relationship between '" + beanName + "' and '" + dep + "'");
}
registerDependentBean(dep, beanName); // 记录bean的name 记录他们之间的引用关系,被销毁时根据关系去销毁
try {
getBean(dep); // 递归创建当前bean,依赖的其它 bean
} catch (NoSuchBeanDefinitionException ex) {
throw new BeanCreationException(mbd.getResourceDescription(), beanName,
"'" + beanName + "' depends on missing bean '" + dep + "'", ex);
}
}
}
// 7. 创建bean自身
// 它依赖的 bean [ 加载/创建 ] 完毕, 最终到了加载其本身的时刻 (根据它的 beanDefinition 创建真正的 bean 实例)
if (mbd.isSingleton()) {
// 7.1 单例模式
// 第二次尝试从单例bean缓存池中获取该bean实例;若无法从缓存中获取(未被加载),从头开始加载该 bean 的实例
// 具体加载行为由 createBean()方法负责
// 回调 getObject().createBean()前: 实例化前的准备工作 -- before[PostProcessor(后置处理器)]
// 回调 getObject().createBean()后: 实例化完后的补充工作 -- after[PostProcessor(后置处理器)]
sharedInstance = getSingleton(beanName, new ObjectFactory
关键词:
createBean(beanName, mbd, args);
文中一共三处,你可以仔细观察这三处 createBean() 所处的语境:
-
第一次是 单例的场景, createBean() 方法的返回值,被一个单例处理的方法接收。它会根据 bean 的名称判断是否已经实例化过了,这里为了保证单例,甚至还用了双重锁机制。
-
第二次是原型模式, 也就是创建对象时直接new, 你看这里 createBean() 的上下文语境,没有被任何的校验操作环绕,直接就返回了。
-
第三次出现,是为了实例化上述两种类型之外的 bean, 这里 createBean() 被 Scope.get() 方法接收,可以确定的是这里必定会发生,根据 bean的Scope作用域而进行的校验。
没错上边展示的就是 "骨架", 往简单了说,getBean() 所做的事情不外乎上边提到的内容。
但是实际上呢,createBean() 的过程中还有许许多多重要的操作需要一一道来,后续章节将围绕上述的 "骨架" 进行展开。
后边的章节可以看作是一个目录,如果内容比较多,我会通过一个外部链接单独展示相关的内容。若篇幅较为短小,则会直接在下边呈现。
3 必要的课外知识
3.1 bean 的作用域 Scope 有哪些
3.2 FactoryBean 是什么
3.3 什么是循环依赖
4 深入了解 doGetBean
第三节介绍的内容将服务于本节接下来的内容,接下来我们将回顾 doGetBean 的整个流程,然后对如下列出的环节进行或详细或粗略的介绍。
1) 深入了解 doGetBean() 之 尝试从缓存 [单例] 读取bean
2) bean 与 FactoryBean
源码中找到如下这行代码:
假如上一步中,我们从缓存中读取到了单例bean, 本小节将延续这条路线。

前边讲 FactoryBean 的时候就提到它了.
这里进去做的事就比较好理解了:
1 判断 bean 类型:如果不是 FactoryBean,或者bean命名不符合 FactoryBean 的命名格式,方法返回
2 若是 FactoryBean,先尝试从缓存获取( 缓存中保存的是:FactoryBean.getObject() 生成好的bean );从缓存获取失败后进入后续流程
3 判断是否单例,如果是单例场景又是一套组合拳:锁定 singletonObjects 容器,然后进入从FactoryBean调用 getObject() 获取bean;
getObject() 后再次尝试读取缓存,若获取到了则舍弃上述读取动作的新的bean,以缓存中的为旧bean作为最终结果;而后进入bean的后处理器的增强操作流程;
而后方法返回前将加载结果放到单例缓存容器: factoryBeanObjectCache 中。需要注意的是:容器 factoryBeanObjectCache 仅仅为单例场景服务,因为 "多例" 场景下根本不需要缓存,每次直接从 FactoryBean 获取全新的 bean即可。
【其实这里也回答了,介绍 FactoryBean那篇文章中末尾遗留的问题:我们并不需要在 FactoryBean 的内部实现单例,spring 容器已经帮我们实现了,FactoryBean的单例管理。 】
4 若不是单例,无需考虑全局唯一,直接从 FactoryBeab 获取全新 bean;接着判断是否需要后置处理器的增强.... 至此流程结束。。。。。
实际上到目前位置的逻辑处理的都是,从缓存中成功获取到了bean的流程。
后续章节中,将围绕从 0 开始创建bean 的流程展开。
3) 深入了解 doGetBean() 之 ParentBeanFactory

这里逻辑其实挺简单的:
-
1 标记的第一处:其实就是判断 bean 是否已经进入创建流程,isPrototypeCurrentlyInCreation 内部其实就是一个 ThreadLocal 容器,如果你想深入追踪它,
你可以关注这个 ThreadLocal 容器的set() 方法的调用链路,其实不难发现它的set 方法的调用,同样是在 doGetBean() 的后续环节中。
这里如果我们讨论的是一个全新bean的创建,那么肯定就不存在冲突。 -
2 标记的第二处: 尝试获取当前 BeanFactory 的 "父工厂", 然后判断当前 BeanFactory 的 BeanDefinitionRegistry 是否有被请求bean 的定义;
如果当前BeanFactory 中不包含该 bean的定义,且 "父工厂" 不为空时,bean 的加载动作将被转嫁给 "父工厂" 去执行。
很明显,这里用 beanName 调用了 parentBeanFactory 的 getBean() 、 doGetBean() 等方法,这里就可以视作套娃递归了。
当然如果符合上述的情形,我们当前的分析就到头。
如果时不走 “父工厂” 的情形,我们接着往下看。
4) 深入了解 doGetBean() 之 BeanDefinition 对象的处理
BeanDefinition: 如果你了解过 spring 对 xml 文件的加载,我想你对它不会陌生吧。实际上 spring 对xml 文件解析的结果,就是以 BeanDefinition 的形式进行保存的。
如果你还没忘记,我们当前仍然在 XmlBeanFactory().getBean() 的流程里。我们的大前提是:通过前边章节的介绍,XmlBeanFactory 已经完成了 对 xml 配置文件的解析,并通过 BeanDefinitionRegistry 接口进行管理。
如果忘了,我们再把 XmlBeanFactory 的类图放出来瞅瞅:

接着看源码:

这几行代码也比较干练,这里做的几件事无非就是根据 beanName,从BeanDefinitionRegistry 接口读取, 相应的 BeanDefinition,并进行一定的转化:
- 1 如果从 BeanDefinition 中发现,它存在父类,那么会去读取父类,最终并用子类属性去覆盖父类的 BeanDefinition, 得到该bean的最终定义。
- 2 对于上述装换操作完成的bean, 还可以通过容器缓存起来,若该bean 再次被加载时就可以重复利用了。( "多例"bean 很容易被多次加载)
- 3 校验该 beanName 指向的是否是抽象类,如果是,抛出异常
- 4 从 BeanDefinition 获取,它依赖的别的 bean, 如果有依赖的bean,那么就转向被依赖的bean的加载,上图倒数第四行,承接的就是该操作;
事实上bean加载时,都是要先去加载其依赖的bean的,它会递归的去加载所有被依赖的 bean,直至所有bean都被加载为止。
【其实前边讲循环依赖,时提到过这个概念的。】
如果当前bean 依赖了别的bean,那么没什么好说的,这里就转向被依赖bean的加载。
如果被依赖bean全部被加载完了,或者它就不依赖任何的其它 bean,那么我们将进入接下来的流程。
5) 不同作用域(Scope) bean 的加载动作
如下的缩略图所示,就是本文剩下的全部内容了,这里分为对:单例bean、原型(“多例”)bean、其它bean的加载,实际上我们接触最多的就是单例bean的加载。

其实这里虽然根据不同作用域分为了3种情形,实际进行bean加载的动作其实大同小异,主要的差异在体现在作用域的特性上:
- 单例:它关注的bean缓存的操作,保证全局唯一
- 原型(多例): 它不需要保证唯一,每次直接创建全新bean,所以 spring 中对多例 bean的加载逻辑,反而比单例bean的加载简单了太多太多。
6) 深入了解 doGetBean() 之 《如何从零开始创建bean》
本文篇幅将会拉长,故通过单独的文章呈现。
7) 深入了解 doGetBean() 之: 从零开始的单例bean创建
8) 深入了解 doGetBean() 之 原型(多例) bean 的加载
从零开始的 多例bean 创建没啥好说的,因为每次必定创建全新的bean,那么就不需要设置缓存、全局唯一性检查等操作了,
所以多例 bean的 创建逻辑反而就只剩下了:
- createBean() + getObjectForBeanInstance()

9) 深入了解 doGetBean() 之: 其它作用域的bean创建

看这个代码结构,是不是很眼熟?跟单例bean的创建代码大同小异。
那么我们可以推测,当需要使用其它作用域时,那么需要向 BeanFactory 注册相关 "作用域的解析器",也是上述截图中的:
- scopes
对应作用域解析器,根据作用特性开发满足条件的 Scope.get(String beanName, ObjectFactory objFactory) 即可。
比如我们前边提到的单例作用域bean,就一个目的: 全局唯一。
如果忘了 bean 还有哪些作用域,可以回头去复习一下。
10) 深入了解 doGetBean() 之 生成的 bean类型检查
这里也很简单,getBean 支持指定 bean的类型,当bean 的加载结束后,如果参数指定了: requiredType
那么就需要进行参数类型校验。

5 系列二 getBean() 总结
这里,除了单纯的bean实例化、初始化,还包含了很多其它的的知识:
-
spring bean 的作用域及其特性,以及spring 面临相关作用域bean的加载时所做的动作;
-
FactoryBean 和 ObjectFactory
-
循环依赖
-
后置处理器
... 等等
别看仅一个 getBean() , 包含的东西实在太多太多了。
6 后续展望
实际上到了这里我们对 spring 基础功能的学习还是有所欠缺,比如大名鼎鼎的:AOP
毕竟 IOC 和 AOP 是 spring 的两大基本特性么。
不过好消息是对于AOP 的学习可以继承到目前为止我们的学习成果。
- 实际上简单来说 AOP 干的事,就是普通bean 被加载成功后,再应用动态代理技术生成bean的子类,
并把通过AOP定义增强内容实现。