线程基础与状态
😄生命不息,写作不止
🔥 继续踏上学习之路,学之分享笔记
👊 总有一天我也能像各位大佬一样
🏆 一个有梦有戏的人 @怒放吧德德
🌝分享学习心得,欢迎指正,大家一起学习成长!

前言
好久没坚持学习了,所以,这次要好好下定决心学习。多线程与高并发不是一天两天就能弄懂的,需要不断的学习、实践,本次笔者将最近学习的内容知识记录下来。多线程也是一项比较重要的内容,虽然CRUD不太会接触到,但是,在一些相关场景可能会有某些问题是由于线程导致的。
线程的概念
要了解线程的概念,就需要知道什么是进程。简单理解就是一个进程中包含了许多个线程。现在就简单介绍,后续若是有对操作系统进行研究的话会慢慢介绍,具体关于线程进程的内容可以去看看王道的操作系统,里面讲述得特别清楚。
什么是进程?
是系统进行资源分配的基本单位,是操作系统结构的基础,进程是线程的容器。程序是指令、数据及其组织形式的描述,进程是程序的实体。
什么是线程?
所谓线程就是操作系统(OS)能够进行运算调度的最小单位,是一个基本的CPU执行单元,也是执行程序流的最小单元。能够提高OS的并发性能,减小程序在并发执行时所付出的时空开销。线程是进程的一个实体,是被系统独立调度和分派的基本单位。线程本身是不拥有系统资源的,但是它能够使用同属进程的其他线程共享进程所拥有的全部资源。
在Java线程中是怎样的呢?
在Java中,最常见得就是继承Thread类或者实现Runnable接口,再通过run或者start方法去执行线程。
如以下代码,这是一段很简单得代码块,通过继承Thread类,重写run方法来创建线程,并且通过run和start来运行。
public class Thread_demo01 {
private static class Thread1 extends Thread {
@Override
public void run() {
for (int i = 0; i < 5; i++) {
try {
Thread.sleep(1);
} catch (InterruptedException e) {
throw new RuntimeException(e);
}
System.out.println("Thread1-" + i);
}
}
}
public static void main(String[] args) {
new Thread1().run(); // 顺序执行
// new Thread1().start(); // 线程同时执行
for (int i = 0; i < 5; i++) {
try {
Thread.sleep(1);
} catch (InterruptedException e) {
throw new RuntimeException(e);
}
System.out.println("main");
}
}
}
这两种不同得启动方式,出现得现象也是不同的。
- 使用run方法启动线程

- 使用start方法启动线程

关于这两种方式启动线程可以看一下下面的流程图。

run方法是会让线程T1先执行完毕之后,再继续执行主线程,而start方法他是同时执行两个线程。
Java线程的Sleep、Yield、Join方法
1、sleep方法
sleep()需要提供一个时间参数(毫秒),会使得线程在一定的时间内被暂停执行,在sleep的过程中,线程是不会释放锁的,只会进入阻塞状态,让出cpu给其他线程去执行。如下代码演示,此处不做锁的探究。
public class T3_Thread_Sleep {
public static void main(String[] args) {
Thread t1 = new Thread(new Thread1());
Thread t2 = new Thread(new Thread2());
t1.start();
t2.start();
}
static class Thread1 implements Runnable {
@Override
public void run() {
System.out.println("T1 is running");
try {
Thread.sleep(1000);
} catch (InterruptedException e) {
throw new RuntimeException(e);
}
System.out.println("T1 is end");
}
}
static class Thread2 implements Runnable {
@Override
public void run() {
System.out.println("T2 is running");
try {
Thread.sleep(2000);
} catch (InterruptedException e) {
throw new RuntimeException(e);
}
System.out.println("T2 is end");
}
}
}
运行之后在T1线程休眠的时候会让出cpu资源给T2线程,T1线程会睡眠1秒,T2睡眠2秒,最终结果如图

2、Yield方法
yield()与sleep()都是让线程暂停执行,也是不会释放锁资源。但是yield并不是让进程进入阻塞态,而是回到就绪态,等待重新获取CPU资源。此时,其他的线程有机会获得cpu资源,也有可能在yield方法进入就绪态后立马变成执行态。如以下代码,同样不考虑锁的问题。
public class T4_Thread_Yield {
static class Thread1 implements Runnable {
@Override
public void run() {
System.out.println("T1 is running");
Thread.yield();
System.out.println("T1 is end");
}
}
static class Thread2 implements Runnable {
@Override
public void run() {
System.out.println("T2 is running");
System.out.println("T2 is end");
}
}
public static void main(String[] args) {
Thread t1 = new Thread(new Thread1());
Thread t2 = new Thread(new Thread2());
t1.start();
t2.start();
}
}
经过不同的测试,结果都是不同的。


3、Join方法
join()方法是暂停当前线程,调用执行另一个线程,等待join的线程执行完毕后才能够继续执行当前线程。如以下例子,T1,T2同时开始,在T2线程中join了T1,就会导致T1要先执行完毕之后,才会去执行T2。
public class T5_Thread_Join {
public static void main(String[] args) {
Thread T1 = new Thread(() -> {
System.out.println("T1开始");
for (int i = 0; i < 5; i++) {
System.out.println("线程T1执行中: " + i);
}
System.out.println("T1结束");
});
Thread T2 = new Thread(() -> {
System.out.println("T2开始");
for (int i = 0; i < 5; i++) {
System.out.println("线程T2执行中: " + i);
if (i == 3) {
try {
T1.join();
} catch (InterruptedException e) {
throw new RuntimeException(e);
}
}
}
System.out.println("T2结束");
});
T1.start();
T2.start();
}
}
结果如下,不管怎么测试,都会是T2最后执行结束。

Java的线程状态
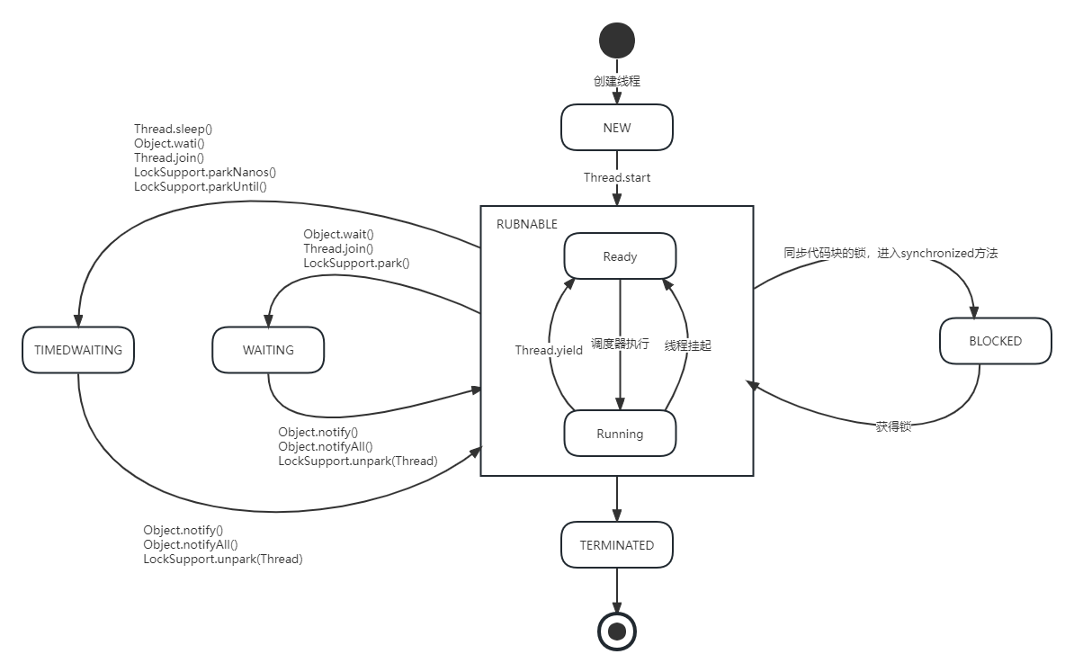
线程具有最基本的三态(就绪、运行、阻塞)。线程与进程一样,各线程之间也存着共享资源和互相合作的制约关系,致使线程运行时具有间断性。接下来看一下如图,这是五种状态的转化。

线程的不同状态
在Java线程中有6中状态,从线程的创建到线程的终止。线程创建为NEW创建态,通过start启动线程,线程内部会从就绪态转成运行态,在Java线程中统称为“运行态”,线程由于被挂起、调用yeild等方法能够使线程从运行态转成就绪态,也能够通过线程的其他方法或者锁阻塞线程,直到时间结束或者是获得锁等,从而回到RUNABLE状态。
- 初始(NEW):新创建了一个线程对象,但还没有调用start()方法。
- 运行(RUNNABLE):Java线程中将就绪(Ready)和运行中(Running)两种状态笼统的称为“运行”。线程对象创建后,其他线程(比如main线程)调用了该对象的start()方法。该状态的线程位于可运行线程池中,等待被线程调度选中,获取CPU的使用权,此时处于就绪状态(Ready)。就绪状态的线程在获得CPU时间片后变为运行中状态(Running)。
- 阻塞(BLOCKED):表示线程阻塞于锁。
- 等待(WAITING):进入该状态的线程需要等待其他线程做出一些特定动作(通知或中断)。
- 超时等待(TIMED_WAITING):该状态不同于WAITING,它可以在指定的时间后自行返回。
- 终止(TERMINATED):表示该线程已经执行完毕。
Java线程的状态转化
如线程状态转换图,以下就是Java线程状态的转换流程。线程可以通过实现Runnable接口或者继承Threa类,然后去实例化Java的线程对象。在线程被执行之前都是属于创建态(NEW),在调用start方法后,线程就会转成RUNABLE状态,在RUNABLE中,当线程处于就绪态(Ready)的时候,经过调度分配了cpu资源,这时转成了运行态,当线程被挂起、线程执行了yield,线程将会退回就绪态。在运行态(RUNABLE),也会通过一些处理而被阻塞或者等待。终止状态(TERMINATED)是线程执行完毕退出,此时,终止态的线程不会直接转成创建态。

Java线程状态代码
Java中线程的状态都是在java.lang.Thread.State的枚举类中。
可以看一下以下枚举代码,分别为(NEW、RUNNABLE、BLOCKED、WAITING、TIMED_WAITING、TERMINATED)六种。
public enum State {
NEW,
RUNNABLE,
BLOCKED,
WAITING,
TIMED_WAITING,
TERMINATED;
}
接下来看一下演示代码
public class T6_Thread_State {
static class Thread1 extends Thread {
@Override
public void run() {
System.out.println("run - 当前线程的状态: " + this.getState());
for (int i = 0; i < 5; i++) {
try {
System.out.println("sleep前 - 当前线程的状态: " + this.getState());
Thread.sleep(1000);
System.out.println("sleep后 - 当前线程的状态: " + this.getState());
} catch (InterruptedException e) {
throw new RuntimeException(e);
}
}
}
}
public static void main(String[] args) throws InterruptedException {
Thread1 t1 = new Thread1();
System.out.println("main - 当前线程的状态: " + t1.getState());
t1.start();
System.out.println("join前 - 当前线程的状态: " + t1.getState());
t1.join();
System.out.println("join后 - 当前线程的状态: " + t1.getState());
}
}
运行结果,可以只管看到线程在运行过程种的状态切换。

博文推荐
这里推荐给各位一篇很不错的博客文章,是针对Java线程的状态转换的详细介绍
👍创作不易,如有错误请指正,感谢观看!记得点赞哦!👍