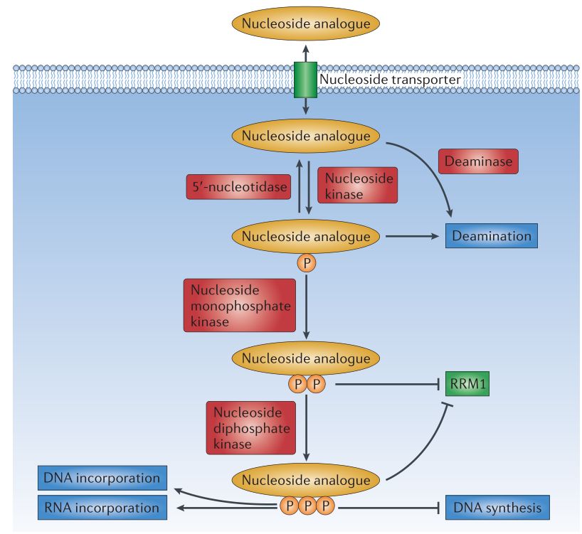
核苷及核苷酸是机体内的一种重要的内源物质,参与细胞的多种生命进程,如 DNA 和 RNA 合成,信号转导及代谢等。核苷及核苷酸类似物是人工合成的,经过一定化学修饰的物质,可以模拟机体内核苷及核苷酸,参与细胞调控,如阻断细胞分裂或病毒复制等。核苷及核苷酸类似物是治疗癌症及病毒感染的一类重要药物,另外在高尿酸血症、免疫抑制,神经及心脏保护方面也有一定的治疗效果。核苷及核苷酸类似物在细胞中发挥作用的机制主要体现在三方面:1. 在生化反应中作为伪底物,抑制核苷酸从头合成的相关酶,干扰 dNTPs 库,从而抑制 DNA 的复制。2. 掺入 DNA 或 RNA,中断 DNA 和 RNA 链的延伸。3. 抑制核酸合成的相关酶,如 DNA 聚合酶和核酸还原酶等,从而抑制核酸大分子的合成和修复。
MCE 核酸类化合物包括一些内源性的核苷及核苷酸物质及其类似物,是研究癌症及抗感染的有用工具。

核苷及核苷酸类似物作用机制[1]
脂类化合物是脂肪、类脂及其衍生物的总称,其中具有特定生理、药理学作用的化合物称为脂类药物。脂类化合物是机体内的一类重要物质,参与机体的多种生物进程,如储存能量(如脂肪),组成细胞结构(如磷脂)以及作为活性成分参与信号转导(如激素)等。研究表明,多种脂质分子能够调节组织的脂肪酸构成或作为第二信使诱导细胞信号通路转导。一些脂类药物在代谢综合症,精神分裂,类风湿性关节炎等疾病的治疗中也发挥重要作用,如摄入一定量的多不饱和脂肪酸(亚麻酸,DHA 等)可以降低患癌症及心脑血管疾病的风险。
MCE 脂类化合物库包括甘油三酸酯、磷脂、鞘脂、类固醇及其结构类似物或衍生物等,为您筛选脂类药物提供了便利。
参考文献
1. Jordheim LP, et al. Advances in the development of nucleoside and nucleotide analogues forcancer and viral diseases.Nat Rev Drug Discov. 2013 Jun;12(6):447-64
2. Nagao K, et al. Teruyoshi Yanagita.Bioactivelipids in metabolic syndrome. Prog Lipid Res. 2008 Mar;47(2):127-46
3. Berger GE, et al. Bioactive lipidsin schizophrenia. Int Rev Psychiatry. 2006 Apr;18(2):85-98
相关产品
A uniquecollection of 104 nucleotide compounds used for drug discovery for highthroughput screening (HTS) and high content screening (HCS).
A uniquecollection of 74 lipid compounds used for drug discovery for high throughputscreening (HTS) and high content screening (HCS).