如果有考过雅思的老师或者家长, 你有没有关注过你的雅思成绩单上的这个符号呢? 你知道 “CEFR” 代表什么意思吗?
我们今天就来揭秘 “CEFR”。

CEFR 全名为 Common European Framework of Reference for Language, 中文为欧洲共同语言参考标准, 是欧洲语言测试者协会(ALTE)与 2001 年发布的一套语言水平标准。
制定的目的是"为使欧洲各国语言教学合格标准得到相互承认有一个基础; 有利于学习者、教师、课程设计者, 考试机构和教育工作者的工作定位和相互合作"。
CEFR 比较全面地描述了第二外语学习者以下三个方面的能力:
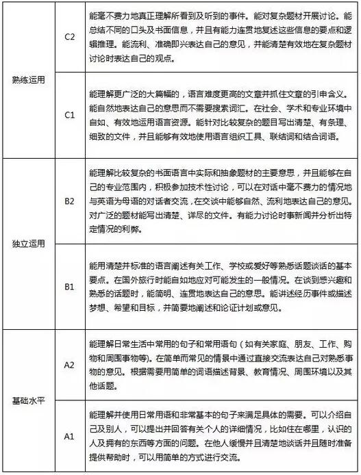
CEFR 以语言能力等级共同量表(Common Referance Levels)的形式把语言能力分为 6 个等级。
每个级别下面都从语言交际所需要的语言能力和策略, 用"能够做什么"(can-do statements)来具体给出标准。
CEFR 尽可能详尽的描述语言学习者在不同语言能力阶段可以达到的语言运用水平, 这就为评估和认证语言运用能力的需求提供了一个指导性框架, 因而它对课程设计、教学实践和教学评估有着很重要的现实意义。
我们一起来看看具体的内容:

这一部分可以说是和我们密切相关的了。了解了语言测试成绩与 CEFR 之间的关系, 就能更加准确的了解学习者目前的学习水平。
CEFR 作为一套客观、科学评估学生语言能力的标准, 被广泛关联在了国际各大语言考试上, 用来作为考试分数等级界定的参考标准, 例如托福 TOEFL 考试、雅思 IELTS 考试、托业 TOEIC 考试等。
下述的图表说明了常见的语言考试与欧洲语言教学标准(CEFR)水平的对应关系。
目前, 市面上很多英语培训机构都在采用 CEFR 标准来研发自己的课程或者教材, 能够帮助学生学习渐进, 扎扎实实的提升英语综合能力, 同时也能够依照 CEFR 标准来确定学生真实的英语学习水平。
除了与考试对接, CEFR 同时还用作指导外语教学材料的选择。如 Oxford Advanced Learner’s
Dictionary 和 Cambridge Advanced Learner’s
Dictionary 都会注明词典所对应的 CEFR 水平, 帮助英语学习者更好地选择适合自己的词典。
目前, 市面上很多英语培训机构都在采用 CEFR 标准来研发自己的课程或者教材, 能够帮助学生学习渐进, 扎扎实实的提升英语综合能力, 同时也能够依照 CEFR 标准来确定学生真实的英语学习水平。

另外, 雅思官方发布的常见问题中关于成绩单引入 CEFR 的部分, 我们也摘录下来供大家参考阅读。
雅思考试比以前更难吗?
A: No, the test has not changed. The way it isexamined and the way band scores are awarded remain the same.
没有, 所有的考试评分标准都和以前一样。
为什么雅思考试成绩单要加入 CEFR 这个分数项?
A: We have always been committed to providingongoing revision
as we grow in our understanding of the relationship betweenIETLS, other
examinations and the CEFR levels.
我们一直在不断的调整雅思考试以便和其他测试以及 CEFR 相接轨。
由此可见, CEFR 这个标准的影响力可以说是越来越大。
CEFR 的存在, 对于英语语言学习者来说意义巨大。