给你两个非空的链表,表示两个非负的整数。它们每位数字都是按照逆序的方式存储的,并且每个节点只能存储一位数字。
请你将两个数相加,并以相同形式返回一个表示和的链表。
你可以假设除了数字 0 之外,这两个数都不会以 0 开头。
让我们来分析一下题目:
已知:两个整数以两个非空的链表表示(非负、逆序)
目的:求两个整数的和
要求:和以链表形式表示(每个节点一位数)
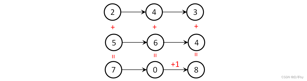
示例1
输入:l1 = [2,4,3], l2 = [5,6,4]
输出:[7,0,8]
解释:342 + 465 = 807.
分析:将两个整数342和456以链表形式表示,并且链表中的数是逆序的,然后将每个对应的数字相加,如2+5=7,4+6=10,但是注意要求每个节点一位数字,所以这里不能写10,因为“10”是两位数字,所以向后进一位,3+4+1=8,其中+1为进位。

示例2
输入:l1 = [0], l2 = [0]
输出:[0]
示例3
输入:l1 = [9,9,9,9,9,9,9], l2 = [9,9,9,9]
输出:[8,9,9,9,0,0,0,1]
迭代法的思路比较节点就是将两个链表从多到右对应数字相加,如果大于等于10,则将数位数字向后进位。
在解决问题之前我们先了解两个符号:“/” 和 “%”
“/” :两个数相除时能被整除的倍数,例如12/10=1
“%” :两个数相处时的余数,例如12/10=2
假如有999和99两个整数,将其转化为链表,对位位置求和,其中9+9=18,将十位向后进位留下个位8,9+9+1=19同理将十位进位留下9,9+1=10将十位进位留下0,最后为进位1,所以最后结果为1098。

func(l1, l2) ——> ListNode:
total = 0
next1 = 0
result = ListNode()
cur = result
while (l1 != null and l2 != null):
total = l1.val + l2.val + next1
cur.next = ListNode(total%10)
next1 = total / 10
l1 = l1.next
l2 = l2.next
cur = cur.next
while l1 != null:
total = l1.val + next1
cur.next = ListNode(total%10)
next1 = total / 10
l1 = l1.next
cur = cur.next
while l2 != null:
total = l2.val + next1
cur.next = ListNode(total%10)
next1 = total / 10
l2 = l2.next
cur = cur.next
if next1 != 0:
cur.next = ListNode(next1)
return result.next
首先创建一个函数,输入的时l1、l2两个链表,返回的是一个新链表
func(l1, l2) ——> ListNode:
初始化两个参数,total为两个节点的加和值,next1为进位值有进位时为1没有进位时为0,result为创建的新链表,cur为result中当前列表的最后节点
total = 0
next1 = 0
result = ListNode()
cur = result
首先使用while循环从前到后将两个链表的数字相加,循环的条件为两个链表都有元素(l1 != null and l2 != null)
while (l1 != null and l2 != null):
其中求和是将当前l1链表的节点值 l1.val 和当前l2链表的节点值 l2.val 与 进位值 next1 相加
total = l1.val + l2.val + next1
将相加的结果中个位数添加到新节点cur.next,而十位数添加到进位值next1
cur.next = ListNode(total%10)
next1 = total / 10
然后将链表l1、 l2 和 结果的节点指针cur 分别指向下一个节点进行循环
l1 = l1.next
l2 = l2.next
cur = cur.next
如果当l2 链表中数字全部遍历完,而l1中还有数字时,将l1当前节点值加上进位值(注意这里的进位值可能是0也可能时1,具体情况要看上一节点的是否有进位),然后将结果中个位数添加到新节点cur.next,而十位数添加到进位值next1,最后将链表l1 结果的节点指针cur 分别指向下一个节点进行循环,指导l1 中没有数字推出循环
while l1 != null:
total = l1.val + next1
cur.next = ListNode(total%10)
next1 = total / 10
l1 = l1.next
cur = cur.next
如果当l1 链表中数字全部遍历完,而l2中还有数字时,同理如上
while l2 != null:
total = l2.val + next1
cur.next = ListNode(total%10)
next1 = total / 10
l2 = l2.next
cur = cur.next
如果两个链表全部遍历完了,则看最后一个节点的和中是否有进位值,即next1为0还是为1,如果next1为1则继续创建一个节点,节点值为1,如果next1为0则退出
if next1 != 0:
cur.next = ListNode(next1)
return result.next
class Solution:
def addTwoNumbers(self, l1: Optional[ListNode], l2: Optional[ListNode]) -> Optional[ListNode]:
total = 0
next1 = 0
result = ListNode()
cur = result
while (l1 != None and l2 != None):
total = l1.val + l2.val + next1
cur.next = ListNode(total % 10)
next1 = total // 10
cur = cur.next
l1 = l1.next
l2 = l2.next
while l1 != None:
total = l1.val + next1
cur.next = ListNode(total % 10)
next1 = total // 10
cur = cur.next
l1 = l1.next
while l2 != None:
total = l2.val + next1
cur.next = ListNode(total % 10)
next1 = total // 10
cur = cur.next
l2 = l2.next
if next1 != 0:
cur.next = ListNode(next1)
return result.next
递归法的思想如下,l1、l2为两个链表,res为结果输出的链表,next为是否有进位。首先将两个链表从上到下依次将对位未知出的数字进行相加,将相加结果的个位填入res节点中,将进位值填入next中,在进行下一次递归时,将next加到l1链表的下一节点中,如图中节点9加上进位值变成了10,然后在与l2中的第二个节点9相加,个位填入res中十位填入进位值next中,依次进行,当链表中节点不足时用0补充。

func(l1, l2) ——>ListNode:
total = l1.val + l2.val
next1 = total / 10
res = ListNode(total%10)
if (l1.nest != null or l2.nest != null or next1 != null):
if (l1.next != null):
l1 = l1.next
else:
l1.ListNode(0)
if (l2.next != null):
l2 = l2.next
else:
l2 = ListNode(0)
l1.val = l1.val + next1
res.next = func(l1, l2)
return res
代码前面部分与迭代法类似不在陈述,我么直接看if判断,如果l1、 l2和 next1 都不为空,则说明链表中还有元素,如果l1中有元素,则将指针指向下一节点,否则创建0节点
if (l1.next != null):
l1 = l1.next
else:
l1.ListNode(0)
同理,如果l2中有元素,则将指针指向下一节点,否则创建0节点
if (l2.next != null):
l2 = l2.next
else:
l2.ListNode(0)
然后,将进位值与l1当前节点相加,将当前l1、l2的节点重新输入函数进行递归
l1.val = l1.val + next1
res.next = func(l1, l2)
def addTwoNumbers(self, l1: ListNode, l2: ListNode) -> ListNode:
total = l1.val + l2.val
next1 = total // 10
res = ListNode(total % 10)
if (l1.next or l2.next or next1):
l1 = l1.next if l1.next else ListNode(0)
l2 = l2.next if l2.next else ListNode(0)
l1.val += next1
res.next = self.addTwoNumbers(l1,l2);
return res;