今天给同学们分享一篇生信文章“Targeting AURKA in Cancer: molecular mechanisms and opportunities for Cancer therapy”,这篇文章发表在Front Endocrinol (Lausanne)期刊上,影响因子为5.2。

结果解读:
在基于276个m6A相关lncRNA的表达水平对EC患者的训练集数据进行单变量Cox回归分析的基础上,建立了一种预后标志。20个m6A相关lncRNA的表达与EC患者的生存期有显著相关性。随后,作者对这20个m6A相关lncRNA进行了LASSO Cox分析,并确定了9个m6A相关lncRNA。其中,三个m6A相关lncRNA被确定为EC患者生存预测的独立因子。每个lncRNA的系数是通过多变量Cox回归分析计算得出的。表2显示了预后标志中每个lncRNA的系数。此外,LINC01612、AC016876.2和AC025166.1的风险比(HR)>1,被认为是风险因素。作者根据中位数RS作为分界值,将训练集中的EC患者分为高风险和低风险亚组。K-M生存曲线表明,与低风险亚组的EC患者相比,高风险亚组的患者具有更差的生存期。进行了ROC曲线分析,并显示RS具有稳定的预测能力(AUC值=0.77;图1F)。此外,图1G中时间依赖的1年、3年和5年ROC曲线的AUC值分别为0.757、0.620和0.774。此外,图1H中绘制了训练集中的生存状态、RS分布和3个m6A相关lncRNA的表达谱。

采用K-M生存分析评估3个长链非编码RNA在患者预后中的作用。结果表明,在训练集中,LINC01612、AC025166.1和AC016876.2的高表达与较差的总生存期有显著相关性(p值<0.05;图2A-C)。

根据中位数RS作为截断值,将测试集和完整集中的EC患者分为高风险和低风险亚组,以验证该模型的预测能力。K-M生存分析显示,低风险亚组的EC患者在测试集和完整集中的总生存期较高风险亚组更好(图2D、E)。ROC曲线显示,RS在测试集(AUC值=0.684;图2F)和完整集(AUC=0.736;图2G)中具有可靠且稳定的预测能力。此外,图2H中测试集的时间相关1年、3年和5年ROC曲线的AUC值分别为0.685、0.602和0.860。如图2I所示,完整集中预后标志物的时间相关ROC曲线的1年、3年和5年AUC值分别为0.732、0.582和0.762。图2J、K显示了测试集和完整集中3个m6A相关lncRNA的生存状态、RS分布和表达谱。这些图表的结果与训练集获得的结果一致,表明预后风险模型具有稳定可靠的预测能力,这一结果在测试集和完整集上也得到了验证。
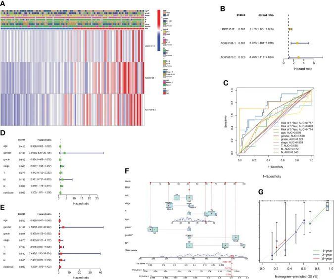
作者评估了由3个与m6A相关的长链非编码RNA组成的标志物在根据临床病理特征分层的EC患者中的预测价值,包括年龄、性别、分级、TNM分期和AJCC分期。热图显示了两个亚组中3个m6A相关长链非编码RNA表达水平与临床特征之间的相关性(图3A)。高风险亚组和低风险亚组之间的年龄差异显著(p值<0.01)。如森林图所示,作者发现LINC01612、AC025166.1和AC016876.2是EC患者的风险因素,其风险比值大于1(图3B)。因此,包含在预后模型中的这三个m6A相关长链非编码RNA具有可靠且稳定的预后能力。随后,作者得到了预后标志物RS值和传统临床特征的多变量ROC曲线,如图3C所示。结果表明,由3个m6A相关长链非编码RNA组成的预后标志物在1年、3年和5年的ROC曲线下的AUC值分别为0.757、0.620和0.774。特别是1年和5年的ROC曲线的预后标志的AUC值反映了它们相对于传统临床特征的卓越表现,包括年龄(AUC=0.570)、性别(AUC=0.520)、分级(AUC=0.521)、AJCC分期(AUC=0.569)、T分期(AUC=0.535)、M分期(AUC=0.472)和N分期(AUC=0.646)。此外,对包括m6A相关lncRNA和年龄、性别、TNM分期和AJCC分期在内的临床特征的预后标志进行了单变量和多变量Cox回归分析,以评估所开发的预后标志的临床应用价值。如图3D所示,单变量Cox回归分析表明RS、分期和N分期是与预后相关的变量。如图3E所示,多变量Cox回归分析表明RS和分级是独立的预测因子。这些结果揭示了由3个m6A相关lncRNA组成的预后标志能够独立预测EC患者的生存结果(p < 0.01)。最终,建立了一个包括预后标志和临床病理特征的图表,用于定量预测EC患者的预后(图3F)。该图表的C指数为0.696。图表的校准曲线显示了1年、3年和5年生存率的预测与观察之间的一致性,证实了预后图表的准确性和可靠性(图3G)。

为了验证m6A相关的lncRNA预后风险模型作为OS预后因素在高风险和低风险患者亚组中的预测能力,作者进行了基于临床病理特征的分层生存分析,包括年龄(年龄≤65岁 vs. 年龄>65岁)、性别(男性 vs. 女性)、分级(G1-G2 vs. G3)、分期(I期-II期 vs. III期-IV期)、T分期(T1-T2 vs. T3-T4)、N分期(N0 vs. N1)和M分期(M0 vs. M1)。K-M生存曲线显示,在年龄≤65岁、年龄>65岁、男性、3级分级、I-II期分期、T1-2分期、T3-4分期、N0分期、N1-3分期和M0分期特征的患者中,低风险亚组的OS明显优于高风险亚组(p<0.05;图4A-N)。

为了确定与分子异质性相关的可能信号通路和细胞过程,作者在两个亚组之间进行了GSEA。结果显示,高危亚组的EC表现出参与剪接体、氧化磷酸化、核糖体、蛋白酶体和核苷酸切除修复的途径富集(图 5A)。此外,低风险亚组的EC表现出参与jak-stat信号通路、磷脂酰肌醇信号系统、o-聚糖生物合成、背腹轴形成和细胞凋亡的途径富集(图 5B)。作者还确定了在高风险和低风险亚组的KEGG分析中获得的前10个富集信号通路(图 5C、D)。这些结果为不同风险亚组的EC患者开发个性化治疗提供了新的基础。

基于WGCNA和m6A相关的lncRNA,构建了一个ceRNA网络,以阐明m6A相关的lncRNA通过miRNA调控EC中mRNA表达的机制。此外,通过STRING数据库构建了一个PPI网络。如图6A、B所示,使用WGCNA识别与EC临床特征相关的模块中的lncRNA,并选择具有最大相关系数的MEturquoise模块。随后,以相同的方式选择MEgreen模块中的mRNA(图6C、D)。

作者基于EC患者的19个miRNA、11个lncRNA和90个mRNA的表达谱构建了一个ceRNA网络(图7A)。然后对这90个目标mRNA进行了PPI分析(图7B)。条形图显示了PPI网络中前30个目标mRNA的连接节点(图7C)。为了确定m6A相关lncRNA在EC中的潜在功能,对这90个目标mRNA进行了GO和KEGG分析。KEGG通路分析显示,这些目标mRNA富集的信号通路包括系统性红斑狼疮、细胞周期、DNA复制、中性粒细胞外细胞陷阱形成和细胞因子-细胞因子受体相互作用(图7D)。针对目标mRNA的GO富集分析表明,前三个生物过程(BP)包括DNA复制、依赖于DNA的DNA复制和DNA构象变化。细胞组分(CC)的前三个GO术语是染色体区域、蛋白质-DNA复合物和DNA包装复合物。分子功能(MF)的前三个GO术语是细胞因子活性、受体配体活性和信号受体激活活性(图7E)。

EC患者免疫浸润与m6A相关lncRNA预后风险模型的关系
高风险亚组和低风险亚组的基质评分、评估评分和免疫评分的比较表明,高危亚组的患者在上述三种评分中的状态较低(图 8A)。如图所示 8B,在血管生成、APC共刺激、B细胞等42个免疫特征中,有29个免疫特征的ssGSEA Z评分在两个亚组之间的分布存在显著差异。越来越多的证据表明,募集B细胞并在肿瘤床中获得抑制活性可能是B细胞发挥抗肿瘤免疫作用的重要途径(32)。最值得注意的是,作者的研究结果表明,低风险亚组中B细胞的高表达可能部分解释了与高风险亚组相比,低风险亚组的预后更好。随后,选择了49个常见的免疫检查点来评估它们与m6A相关lncRNA的预后特征的相关性。

总结
总之,作者构建了一个新的m6A相关lncRNA EC预后风险模型,该模型可以作为独立的预测因子预测EC患者的预后。此外,还建立了PPI网络和ceRNA网络,以确定这些lncRNA的潜在生物学机制。GO和KEGG分析的结果也可以为证实m6A相关lncRNA在EC中的功能提供启示。