从本质上来讲,所谓的建立连接,其实是为了在客户端和服务端维护连接,而建立一定的数据结构来维护双方交互的状态,并用这样的数据结构来保证面向连接的特性。TCP 无法左右中间的任何通路,也没有什么虚拟的连接,中间的通路根本意识不到两端使用了 TCP 还是 UDP。
所谓的连接,就是两端数据结构状态的协同,两边的状态能够对得上。符合 TCP 协议的规则,就认为连接存在;两面状态对不上,连接就算断了。
流量控制和拥塞控制其实就是根据收到的对端的网络包,调整两端数据结构的状态。TCP 协议的设计理论上认为,这样调整了数据结构的状态,就能进行流量控制和拥塞控制了,其实在通路上是不是真的做到了,谁也管不着。
所谓的可靠,也是两端的数据结构做的事情。不丢失其实是数据结构在“点名”,顺序到达其实是数据结构在“排序”,面向数据流其实是数据结构将零散的包,按照顺序捏成一个流发给应用层。总而言之,“连接”两个字让人误以为功夫在通路,其实功夫在两端。
Socket内核结构
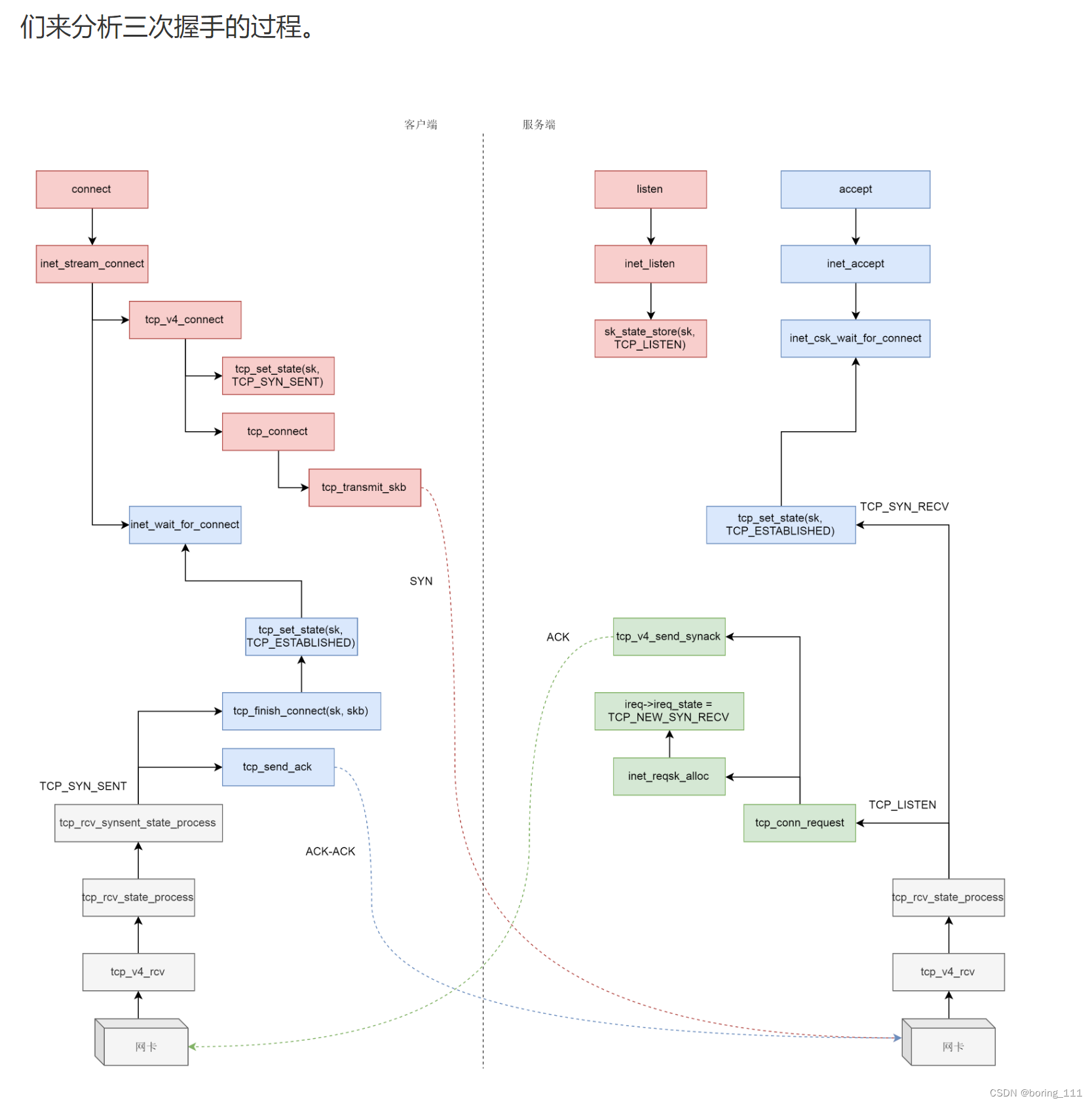
首先,我们遇到的是 icsk_accept_queue。它是干什么的呢?
在 TCP 的状态里面,有一个 listen 状态,当调用 listen 函数之后,就会进入这个状态,虽然我们写程序的时候,一般要等待服务端调用 accept 后,等待在哪里的时候,让客户端就发起连接。其实服务端一旦处于 listen 状态,不用 accept,客户端也能发起连接。其实 TCP 的状态中,没有一个是否被 accept 的状态,那 accept 函数的作用是什么呢?
在内核中,为每个 Socket 维护两个队列。一个是已经建立了连接的队列,这时候连接三次握手已经完毕,处于 established 状态;一个是还没有完全建立连接的队列,这个时候三次握手还没完成,处于 syn_rcvd 的状态。
服务端调用 accept 函数,其实是在第一个队列中拿出一个已经完成的连接进行处理。如果还没有完成就阻塞等待。这里的 icsk_accept_queue 就是第一个队列。
初始化完之后,将 TCP 的状态设置为 TCP_LISTEN,再次调用 get_port 判断端口是否冲突。
至此,listen 的逻辑就结束了。
inet_csk_accept 的实现,印证了上面我们讲的两个队列的逻辑。如果 icsk_accept_queue 为空,则调用 inet_csk_wait_for_connect 进行等待;等待的时候,调用 schedule_timeout,让出 CPU,并且将进程状态设置为 TASK_INTERRUPTIBLE。
如果再次 CPU 醒来,我们会接着判断 icsk_accept_queue 是否为空,同时也会调用 signal_pending 看有没有信号可以处理。一旦 icsk_accept_queue 不为空,就从 inet_csk_wait_for_connect 中返回,在队列中取出一个 struct sock 对象赋值给 newsk。

在 tcp_v4_connect 函数中,ip_route_connect 其实是做一个路由的选择。为什么呢?因为三次握手马上就要发送一个 SYN 包了,这就要凑齐源地址、源端口、目标地址、目标端口。目标地址和目标端口是服务端的,已经知道源端口是客户端随机分配的,源地址应该用哪一个呢?这时候要选择一条路由,看从哪个网卡出去,就应该填写哪个网卡的 IP 地址。
于是,接下来的系统调用规律就都一样了:
<