将在这篇文章中探讨一下怎样在IB心理学中搞定studies。
一. 为什么要记studies?
学IB心理学的同学们都知道,这个课程很大一部分就是学习,理解,并在考试中熟练应用心理学中的研究(studies)。为了在考试中应答如流,7分IB Psych学生需要对心理学研究了如指掌!然而,死记硬背不仅低效,而且在近在咫尺的IB大考中还会如螳臂当车。

所以作为稳7的IB大佬们,我们要巧学而不是死学。
二. 什么才是studies?
心理学中的考试(Paper 1 和Paper2)都要写论证(argument),而一个优秀的argument 最重要的就是充足的论据(evidence),那心理学studies就是论据。
Studies可能会以如下几种形式或研究方法(research methods)出现:
实验室实验 (laboratory experiment)
实验的目的是确定两个变量(自变量和应变量)之间是否存在因果关系。实验是定量研究,它产生数据。这些数据可以进行统计学上的显著性检验,以便排除偶然因素在结果中的作用。通常,一个实验中会有实验组(experimental group)和对照组(control group),其中实验组的自变量被改动了,而对照组里的自变量没有被改动。
现场实验(field experiment)
同是实验,现场实验在“现实世界”而不在实验室中发生。
类实验(quasi- experiment)
类实验中,参与者不会随机分配到条件,而是根据特征或行为进行分组。
自然实验(natural experiment)
自然实验是一种类实验,但是自然实验的自变量不是人能控制的,而是自然形成的。
相关性研究(correlational study)
有时研究员无法用实验测量自变量与应变量之间的关系,例如某种基因和得抑郁症的可能性,但是研究员可以分别收集两个变量的数据,以此推断两个变量之间的关系。
自然观察 (naturalistic observation)
观察是一种数据收集方法,它能够描述行为,但不能建立因果关系。大多数观测发生在自然环境中,因此被称为自然观测。研究人员也在实验室进行观察。例如,通过单向镜观察母子的互动。
采访(interview)
采访是收集定性数据的最常见方式之一。采访可以采取多种形式,而且时间可能有所不同,从几个简短的问题到需要一个小时或更长时间的深入采访。
案例研究(case study)
在案例研究中,研究人员观察个人或群体的行为,例如学校班级或社会团体。案例研究通常涉及对人们的经历,感受或对所调查主题的想法(定性数据),但它也可能包括定量测量,例如血液测试和智商分数(定量数据)。
三. 什么是模版
以上讨论的studies可能有的形式虽然听起来千奇百怪,但是它们都遵循一个大概的模版,方便大家背诵。
名称(Title)
通常一个study用主研究者(们)的姓为名。
此study所对应的考试知识点
每个记忆里的study都要清楚的对应考试的某个知识点,不然这个study就是在浪费你的脑容量。
研究方法(research method)
熟知一个study用了什么研究方法,就可以对study的过程有个大致的了解。
目的(Aim)
每个study都有一个明确的目的,例如找出一个心理现象背后的原因。
过程(procedure)
每个study的目的和research method都不同,所以过程也会不一样,但是记住过程的关键是每记一步都要思考此步对study的目的有什么作用。例如,实验组的人的眼睛被蒙上了是为了改变应变量。
结果(results)
结果可能是定量数据,也有可能是定性的观察记录。
结果的意义(implications)
结果对目的有什么意义,更准确的是,它对你所要回答的问题有什么意义。
优点与缺点(strength and limitations)
没有完美的study,每个study都会有无法控制的变量。虽然在SAQ里不用评价study,但是在ERQ里需要,所以在记录study后,还要记下这个study的优点和不足之处。
四. 举个栗子
下面,要用一个比较简单易懂的心理学研究来为大家解释怎么利用模版来分解一个study。
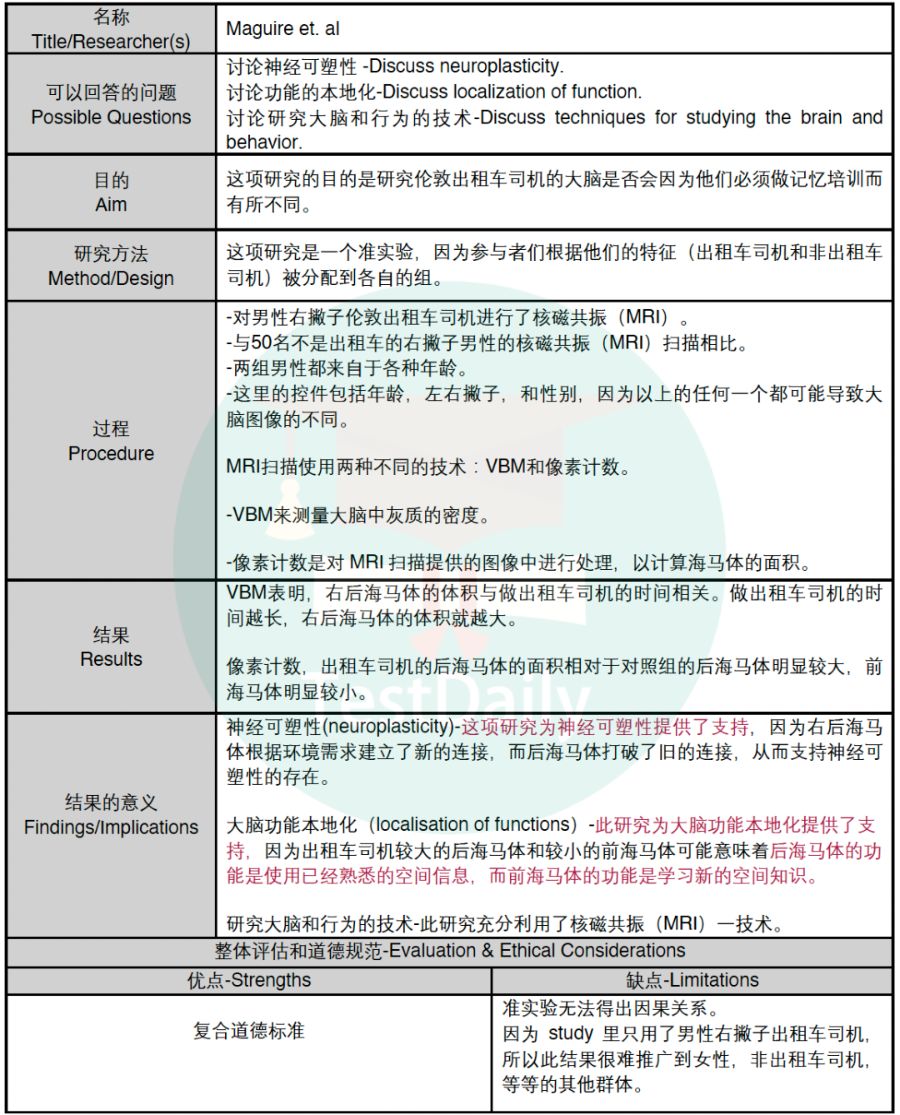
Maguire et al 是一个著名的,研究神经可塑性(neuroplasticity)和本地化(localisation)的study。所有潜在的伦敦出租车司机都必须在脑子里熟记伦敦市地图,并在测试他们熟练度的考试上及格。所以,研究员对比了伦敦出租车司机和平常人的脑部结构,从而更好地了解神经可塑性和本地化。不熟悉神经可塑性(neuroplasticity)和本地化(localisation)两个知识点的同学们可以借此来巩固一下。
神经可塑性(neuroplasticity)指大脑重新组织其神经元之间连接的能力,即由于学习或经验的增加,导致的大脑结构中的变化。

而大脑功能本地化(localisation)指认为大脑的特定部分负责特定行为或认知过程的理论。

以下是模版式的study

五、总结
以上就是一个非常好用的记忆方法,在复习study的时候,千万不要盲目地去读然后死记硬背,这样无疑就是浪费时间。当大家去重读study时,脑子里要带着这个框架,或者读完后将study里的信息消化,并用自己的话填到表格中,这样既有利于理解知识,又能够有效的背诵。