SSM优秀宿舍评选系统
摘 要
科技进步的飞速发展引起人们日常生活的巨大变化,电子信息技术的飞速发展使得电子信息技术的各个领域的应用水平得到普及和应用。信息时代的到来已成为不可阻挡的时尚潮流,人类发展的历史正进入一个新时代。在现实运用中,应用软件的工作规则和开发步骤,采用java技术建设优秀宿舍评选系统 。
本设计主要实现集人性化、高效率、便捷等优点于一身的优秀宿舍评选系统 ,完成首页、用户管理(管理员、宿管人员、学生)更多管理(宿舍信息、宿舍分配、违纪信息、公告栏、活动信息、维修信息、意见管理)等功能模块。系统通过浏览器与服务器进行通信,实现数据的交互与变更。本系统通过科学的管理方式、便捷的服务提高了工作效率,减少了数据存储上的错误和遗漏。优秀宿舍评选系统 使用Java语言,采用基于 MVVM模式的SSM技术进行开发,使用 Eclipse 2017 CI 10 编译器编写,数据方面主要采用的是微软的SQLserver数据库来作为数据存储媒介,配合前台HTML+CSS 技术完成系统的开发。
关键词:优秀宿舍评选;SQLserver数据库;SSM技术
SSM Excellent Dormitory Selection System
Abstract
The rapid development of science and technology has caused great changes in people's daily life. The rapid development of electronic information technology has popularized and applied the application level of electronic information technology in various fields. The arrival of the information age has become an irresistible fashion trend, and the history of human development is entering a new era. In practical application, the working rules and development steps of the software are applied, and the excellent dormitory selection system is built by java technology.
This design mainly realizes the excellent dormitory selection system with the advantages of humanization, high efficiency and convenience, and completes the functional modules such as home page, user management (administrators, boarders and students) and more management (dormitory information, dormitory allocation, disciplinary information, bulletin board, activity information, maintenance information and opinion management). The system communicates with the server through the browser to realize the interaction and change of data. This system improves work efficiency and reduces errors and omissions in data storage through scientific management and convenient service. Excellent dormitory selection system uses Java language, uses SSM technology based on MVVM mode to develop, uses Eclipse 2017 CI 10 compiler to write, and mainly uses Microsoft's SQLserver database as data storage medium, and cooperates with front-end HTML+CSS technology to complete the system development.
Key words: Excellent dormitory selection;SQLserver; SSM Technology
目 录
对于学校宿舍处而言,最主要的是管理宿舍的信息。如果使用一般的方法来管理,会比较繁琐,管理起来也很有可能出错。为了方便宿舍人员的管理工作,提高工作效率,同时为了更好地为学生提供服务,有必要开发优秀宿舍评选系统 ,使学校的宿舍管理走上信息化之路,克服人为的种种弊端。
优秀宿舍评选系统 的开发不仅可以减少人力、物力和财力资源的浪费,更重要的是有助于提高优秀宿舍评选的效率。宿舍管理人员管理学生信息、管理宿舍信息时是一项复杂的组织工作,这种复杂性不仅仅指学生学籍变更快,变更人数众多,更突出地表现在宿舍管理主要对象(即学生)的数据量大,管理起来带来不便,所以开发一个实用、高效的优秀宿舍评选信息系统是很有必要的。
目前我国各行各业的信息化建设开展得如火如荼,这种信息化的发展已经影响到了各学校。学校在对学生宿舍进行管理时,学生宿舍的管理一直都是很麻烦的事情,不仅仅管理起来不易修改和更新,而且学生需要了解本宿舍的信息时,也需要去学校宿舍处找专门人员。由于这些操作的繁琐性,优秀宿舍评选系统 的开发成为各学校必须的事情,特别是各个高校。
然而目前许多优秀宿舍评选系统 在使用时,效率低下容易出错,学生、教师资料不易整理,大量丢失,这些无疑都已成为管理学生宿舍的障碍。这就要求学校能够建立高效的优秀宿舍评选系统 ,对学生的宿舍、管理等操作及流程进行规范化管理,简化业务流程,提高工作效率并防止中间的漏洞;迅速、准确地捕捉用户要求,并加以高效回应。同时需要不断完善系统,增加模块,更好的满足用户需求,简化宿舍人员的管理工作,尽量做到一切信息化。
第一章是绪论,本文章的开头部分,对本题目的研究背景和研究意义等一些做文字性的描述。
第二章研究了优秀宿舍评选系统 的所采用的开发技术和开发工具。
第三章是系统分析部分,包括系统总体需求描述、功能性角度分析系统需求、非功能性等各个方面分析系统是否可以实现。
第四章是系统设计部分,本文章的重要部分,提供了系统架构的详细设计和一些主要功能模块的设计说明。
第五章是系统的具体实现,介绍系统的各个模块的具体实现。
第六章在前几章的基础上对系统进行测试和运行。
最后对系统进行了认真的总结,以此对未来有一个新的展望。
本系统前端部分基于MVVM模式进行开发,采用B/S模式,后端部分基于Java的ssm框架进行开发。
前端部分:前端框架采用了比较流行的渐进式JavaScript框架Vue.js。使用Vue-Router和Vuex实现动态路由和全局状态管理,Ajax实现前后端通信,Element UI组件库使页面快速成型,项目前端通过栅格布局实现响应式,可适应PC端、平板端、手机端等不同屏幕大小尺寸的完美布局展示。
后端部分:采用ssm作为开发框架,同时集成MyBatis、Redis等相关技术
MVVM是Model-View-ViewModel的简写。它本质上就是MVC 的改进版。MVVM 就是将其中的View 的状态和行为抽象化,让我们将视图 UI 和业务逻辑分开。当然这些事 ViewModel 已经帮我们做了,它可以取出 Model 的数据同时帮忙处理 View 中由于需要展示内容而涉及的业务逻辑。微软的WPF带来了新的技术体验,如Silverlight、音频、视频、3D、动画……,这导致了软件UI层更加细节化、可定制化。同时,在技术层面,WPF也带来了 诸如Binding、Dependency Property、Routed Events、Command、DataTemplate、ControlTemplate等新特性。MVVM(Model-View-ViewModel)框架的由来便是MVP(Model-View-Presenter)模式与WPF结合的应用方式时发展演变过来的一种新型架构框架。它立足于原有MVP框架并且把WPF的新特性糅合进去,以应对客户日益复杂的需求变化。
科技的进步,给日常带来许多便利:宿舍的投影器用到了虚拟成像技术,数码相机用到了光电检测技术,比如超市货物进出库的记录需要一个信息仓库。这个信息仓库就是数据库,而这次的优秀宿舍评选系统 也需要这项技术的支持,SQlserver数据库的优点如下:
(2)系统管理先进,支持Windows图形化管理具,支持本地和远程的系统管理和配置。
(3)强壮的事务处理功能,采各种方法保证数据的完整性。
(4)支持对称多处理器结构、存储过程、ODBC, 犋有自主的SQL语言。SQL Serverl以其内置的数据复制功能、强大的管理工具与Internet的紧密集成和开放的系统结构为广大的用户、开发人员和系统集成商提供了一个出众的数据库平台。
B/S(Browser/Server)比前身架构更为省事的架构。它借助Web server完成数据的传递交流。只需要下载浏览器作为客户端,那么工作就达到“瘦身”效果, 不需要考虑不停装软件的问题。
SSM即SpringMVVM+Spring+MySQL,这三个框架有各自最独有的优势,那么将它们组合在一起能够碰撞出很强的火花。设计者在不需消耗大量功夫,能做出Web应用程序,而且这个程序还具有层次清晰、升级更新操作不影响正常使用的、允许多次使用的特点。这个复合框架形成一个有着结构完整、功能强大和结构良好的体系:SpringMVVM使各板块分离,Spring使开发更灵活方便,让开发者直接对对象进行操纵,各层次分工明细,并实现各个层次间的解耦,让代码更加的灵活精简。这个框架使程序员能够规避在开发时期避免个别错误导致整体被破坏,也能在后期应对客户对产品提出的新需求。
DAO层、Service层这两个层次都可以单独开发,互相的耦合度很低,完全可以独立进行,这样的一种模式在开发大项目的过程中尤其有优势。
Controller,View层因为耦合度比较高,因而要结合在一起开发,但是也可以看作一个整体独立于前两个层进行开发。这样,在层与层之前只需要知道接口的定义,调用接口即可完成所需要的逻辑单元应用,一切显得非常清晰简单。
本次设计基于B/S 模式下,运用Java、JSP技术采用的是SQLserver数据库实现,总体的可行性共分为以下三个方面。
所谓的技术可行性就是在限定时间,前期拟定的功能能否被满足。在开发设计上是否会遇上解决不了的问题。做完的项目能否被很好地应用,如果存在缺点在后期的维护上是否存在很大的难度。在对这个系统评估后,认定已存在的技术能达成目标。用JSP技术来实现动态的页面,嵌入低依赖性的设计模式,灵活的数据库,配合稳定的服务器,整个系统的运行效率大大提升。由此可见,在技术层面达成目标不是非非之想。
在项目上使用的工具大部分都是是当下流行开源免费的,所以在开发前期,开发时用于项目的经费将会大大降低,不会让开发该软件在项目启动期受到经费的影响,所以经济上还是可行的。尽量用最少的花费去满足用户的需求。省下经费用于人工费,以及设备费用。将在无纸化,高效率的道路上越走越远。
本系统实现功能的操作很简单,普通电脑的常见配置就可以运行本软件,并且只要粗通电脑使用的基本常识就可以流畅的使用本软件。电脑具备连接互联网的能力,并且可以正常访问系统,并不需要操作者有什么高超的能力,只需了解业务流程,并且按照专业知识进行正确操作即可,所以优秀宿舍评选系统 具备操作可行性。
在系统开发设计前,应该对功能做初步设想,清楚这个管理系统有什么板块,每个板块有什么功能,整体的设计是否满足使用者的需求,接着对所开发的系统功能进行的详细分析总结,从而设计出完整的系统并将其实现。用户和开发人员的交流分析,使其达到最佳理解程度,使系统功能达到最佳。
学生用例图如下所示。

图3-1 学生用例图
管理员用例图如下所示。

图3-2 管理员用例图
宿管员用例图如下所示。

图3-2 宿管用例图
优秀宿舍评选系统 在对需求做解析后,整个系统主要分为三个部分:管理员、宿管人员和学生,每个模块下的分支功能不一样。对功能做出如下说明:
学生模块:
账号登录认证。
管理个人资料信息,修改可修改的信息项。
宿舍分配信息:同时查看宿舍分配具体信息。
违纪信息:同时查看学生违纪具体信息。
维修信息:同时查看宿舍维修具体信息。
意见管理:同时查看学生提意见具体情况。
管理员模块:
维护普通用户:审核普通用户的账号,可以冻结普通用户的登录权限,或者删除普通用户账号。
公告维护:管理员发布公告,公布一些必要的消息,让学生和宿管人员浏览。
宿舍信息:对宿舍信息进行维护。
宿舍分配管理:对学校学生宿舍进行分配。
活动信息管理:对活动信息进行维护,添加、删除、修改信息。
维修信息管理:对维修信息进行维护管理。
意见管理:对学校宿舍的学生意见进行维护管理。
学生管理:可以查看注册学生的信息,并对其进行管理。
系统非功能需求有非常多,比如性能需求、可承载最大用户数、稳定性、易用性需求等。本系统分析时考虑到易用性需求,因为系统是给人使用的,所以必须充分从用户的角度出发,考虑用户体验,使系统易理解易上手易操作。
一层数据流程图包括了登录、用户功能和检索维护等模块,在登录模块使用到的数据存储有用户账户文档,用户功能模块需要的存储是用户各功能模块数据文档,检索维护是使用以上这些数据文档通过关键词进行检索。
系统的一层数据流图如下图所示。

图3-2系统数据流图(一层)
二层数据流程是对一层数据流层图中填写登录信息、用户功能的细化。即:填写登录信息细化为填制信息、后台审核,用户功能细化为宿舍信息管理、学生管理、宿舍分配、活动信息、维修信息、意见管理、公告栏、违纪信息查看等操作。
系统的二层数据流图如下图所示。

图3-4系统数据流图(二层)
目前B/S体系的系统主要的数据访问方式是:通过浏览器页面用户可以进入系统,系统可以自动对用户向服务器发送的请求进行处理,处理请求是在系统后台中进行的,用户在浏览器页面上进行相应操作,就能够看到服务端传递的处理结果。优秀宿舍评选系统 主要分为视图-模型-控制三层架构设计。在视图层中,主要是操作在服务器端向客户端反馈并显示的数据,在模型层中,主要处理相关的业务逻辑、数据整合等,最后的控制层它介于视图和模型之间,主要是调整两层之间的关系,最终落实数据的传递。
系统架构图如下图所示。

图4-1系统架构图
系统设计的目的是分析系统包括的所有功能结构,为开发人员设计开发和实现系统做好准备工作。经过前期的需求调查、分析和整理之后,确定的总体需求主要包括多个模块,分别是:首页、系统用户管理(管理员、宿管人员、学生)更多管理(宿舍信息、宿舍分配、违纪信息、违纪信息、公告栏、活动信息、意见管理)。系统整体角色分为两个部分,一是学生、二是宿管人员,三是管理员。权限分布也是很明显,学生是在除去浏览信息之外还具有查询和管理自己账户信息、宿舍信息、宿舍分配、违纪信息、维修信息、公告栏等权限;管理员是最高权限拥有者。
系统功能结构图如下图所示。

图4-2系统功能结构图
学生宿舍申请模块
学生和宿舍存在申请关系,关系为一对多,根据宿舍编号来将宿舍数据传入到申请数据中,操作人为学生,然后生成宿舍申请列表,学生查看个人历史宿舍申请列表,可以进行数据销毁。
学生宿舍申请维护模块
学生来录入学生申请数据,点击学生申请录入按钮,依次填写要录入的学生申请数据,点击提交按钮,将数据提交至数据库,然后刷新学生申请数据页面,每条数据右边有删除和编辑按钮,来完成相应的删除和更新功能。
宿舍信息管理模块
管理员和宿舍信息存在管理关系,关系为一对多,根据宿舍编号来将宿舍数据传入到上交数据中,操作人为管理员,然后生成上交列表,管理员查看学生历史申请列表,可以进行数据销毁。
对于一个要开发的系统来说,E-R图可以让别人能更快更轻松的了解此系统的事务及它们之间的关系。根据系统分析阶段所得出的结论确定了在优秀宿舍评选系统 中存在着多个实体分别是用普通用户、管理员、(宿舍管理、学生管理、活动信息、违纪信息、维修信息、意见管理)系统总体ER图如下图所示。
图4-4系统总体ER图
管理员(管理员id、用户名、密码、权限)
宿管人员(宿管人员id、性别、联系电话、审核状态)
学生(学生id、性别、身份证、年龄、审核状态)
宿舍信息(宿管信息id、楼栋、楼层、房号、房间类型、床位数、宿管人员、联系电话)
维修信息(维修信息id、楼栋、楼层、房号、保修物品、学生账号、保修原因、审核状态、审核回复)
意见管理(意见管理id、编号、意见类型、意见标题、学生账号、意见内容、审核状态、审核回复)
宿舍分配(宿舍分配id、楼栋、楼层、房号、房间类型、床号、学生账号、 宿管人员、注意事项)
公告栏(公告栏id、楼栋、楼层、房号、排名类型、排名位数、奖励时间、宿管人员、奖励说明)
活动信息(活动信息id、编号、活动类型、活动标题、图片、开始时间、结束时间、宿管人员、活动内容)
违纪信息(违纪信息id、楼栋、楼层、房号、房间类型、床号、学生账号、宿管人员、违纪内容、处罚)
数据库逻辑结构就是将E-R图在数据库中用具体的字段进行描述。用字段和数据类型描述来使对象特征实体化,最后形成具有一定逻辑关系的数据库表结构。优秀宿舍评选系统 所需要的部分数据结构表如下表所示。
student表:
| 名称 | 类型 | 长度 | 不是null | 主键 | 注释 |
| student_id | int | 11 | 是 | 是 | 学生ID |
| gender | varchar | 64 | 否 | 否 | 性别 |
| id | varchar | 255 | 否 | 否 | 身份证 |
| age | varchar | 64 | 否 | 否 | 年龄 |
| examine_state | varchar | 16 | 是 | 否 | 审核状态 |
| recommend | int | 11 | 是 | 否 | 智能推荐 |
| user_id | int | 11 | 是 | 否 | 用户ID |
| create_time | datetime | 0 | 是 | 否 | 创建时间 |
| update_time | timestamp | 0 | 是 | 否 | 更新时间 |
opinion_management表:
| 名称 | 类型 | 长度 | 不是null | 主键 | 注释 |
| opinion_management_id | int | 11 | 是 | 是 | 意见管理ID |
| number | varchar | 64 | 否 | 否 | 编号 |
| opinion_type | varchar | 64 | 否 | 否 | 意见类型 |
| comment_title | varchar | 64 | 否 | 否 | 意见标题 |
| student_account | int | 11 | 否 | 否 | 学生账号 |
| opinion_content | text | 0 | 否 | 否 | 意见内容 |
| examine_state | varchar | 16 | 是 | 否 | 审核状态 |
| examine_reply | varchar | 255 | 否 | 否 | 审核回复 |
| recommend | int | 11 | 是 | 否 | 智能推荐 |
| create_time | datetime | 0 | 是 | 否 | 创建时间 |
| update_time | timestamp | 0 | 是 | 否 | 更新时间 |
maintenance_information表:
| 名称 | 类型 | 长度 | 不是null | 主键 | 注释 |
| maintenance_information_id | int | 11 | 是 | 是 | 维修信息ID |
| building | varchar | 64 | 否 | 否 | 楼栋 |
| floor | varchar | 64 | 否 | 否 | 楼层 |
| room_number | varchar | 64 | 否 | 否 | 房号 |
| warranty_items | varchar | 64 | 否 | 否 | 保修物品 |
| student_account | int | 11 | 否 | 否 | 学生账号 |
| warranty_reasons | text | 0 | 否 | 否 | 保修原因 |
| examine_state | varchar | 16 | 是 | 否 | 审核状态 |
| examine_reply | varchar | 255 | 否 | 否 | 审核回复 |
| recommend | int | 11 | 是 | 否 | 智能推荐 |
| create_time | datetime | 0 | 是 | 否 | 创建时间 |
| update_time | timestamp | 0 | 是 | 否 | 更新时间 |
housekeeping_personnel表:
| 名称 | 类型 | 长度 | 不是null | 主键 | 注释 |
| housekeeping_personnel_id | int | 11 | 是 | 是 | 宿管人员ID |
| gender | varchar | 64 | 否 | 否 | 性别 |
| contact_number | varchar | 16 | 否 | 否 | 联系电话 |
| examine_state | varchar | 16 | 是 | 否 | 审核状态 |
| recommend | int | 11 | 是 | 否 | 智能推荐 |
| user_id | int | 11 | 是 | 否 | 用户ID |
| create_time | datetime | 0 | 是 | 否 | 创建时间 |
| update_time | timestamp | 0 | 是 | 否 | 更新时间 |
dormitory_information表:
| 名称 | 类型 | 长度 | 不是null | 主键 | 注释 |
| dormitory_information_id | int | 11 | 是 | 是 | 宿舍信息ID |
| building | varchar | 64 | 否 | 否 | 楼栋 |
| floor | varchar | 64 | 否 | 否 | 楼层 |
| room_number | varchar | 64 | 否 | 否 | 房号 |
| room_type | varchar | 64 | 否 | 否 | 房间类型 |
| number_of_beds | varchar | 64 | 否 | 否 | 床位数 |
| housekeeping_personnel | int | 11 | 否 | 否 | 宿管人员 |
| contact_number | varchar | 16 | 否 | 否 | 联系电话 |
| recommend | int | 11 | 是 | 否 | 智能推荐 |
| create_time | datetime | 0 | 是 | 否 | 创建时间 |
| update_time | timestamp | 0 | 是 | 否 | 更新时间 |
dormitory_allocation表:
| 名称 | 类型 | 长度 | 不是null | 主键 | 注释 |
| dormitory_allocation_id | int | 11 | 是 | 是 | 宿舍分配ID |
| building | varchar | 64 | 否 | 否 | 楼栋 |
| floor | varchar | 64 | 否 | 否 | 楼层 |
| room_number | varchar | 64 | 否 | 否 | 房号 |
| room_type | varchar | 64 | 否 | 否 | 房间类型 |
| bed_number | varchar | 64 | 否 | 否 | 床号 |
| student_account | int | 11 | 否 | 否 | 学生账号 |
| housekeeping_personnel | int | 11 | 否 | 否 | 宿管人员 |
| matters_needing_attention | text | 0 | 否 | 否 | 注意事项 |
| recommend | int | 11 | 是 | 否 | 智能推荐 |
| create_time | datetime | 0 | 是 | 否 | 创建时间 |
| update_time | timestamp | 0 | 是 | 否 | 更新时间 |
bulletin_board表:
| 名称 | 类型 | 长度 | 不是null | 主键 | 注释 |
| bulletin_board_id | int | 11 | 是 | 是 | 公告栏ID |
| building | varchar | 64 | 否 | 否 | 楼栋 |
| floor | varchar | 64 | 否 | 否 | 楼层 |
| room_number | varchar | 64 | 否 | 否 | 房号 |
| ranking_type | varchar | 64 | 否 | 否 | 排名类型 |
| ranking_digits | int | 11 | 否 | 否 | 排名位数 |
| reward_time | date | 0 | 否 | 否 | 奖励时间 |
| housekeeping_personnel | int | 11 | 否 | 否 | 宿管人员 |
| ranking_description | text | 0 | 否 | 否 | 奖励说明 |
| recommend | int | 11 | 是 | 否 | 智能推荐 |
| create_time | datetime | 0 | 是 | 否 | 创建时间 |
| update_time | timestamp | 0 | 是 | 否 | 更新时间 |
activity_information表:
| 名称 | 类型 | 长度 | 不是null | 主键 | 注释 |
| activity_information_id | int | 11 | 是 | 是 | 活动信息ID |
| number | varchar | 64 | 否 | 否 | 编号 |
| activity_type | varchar | 64 | 否 | 否 | 活动类型 |
| activity_title | varchar | 64 | 否 | 否 | 活动标题 |
| picture | varchar | 255 | 否 | 否 | 图片 |
| start_time | date | 0 | 否 | 否 | 开始时间 |
| end_time | date | 0 | 否 | 否 | 结束时间 |
| housekeeping_personnel | int | 11 | 否 | 否 | 宿管人员 |
| activity_content | longtext | 0 | 否 | 否 | 活动内容 |
| recommend | int | 11 | 是 | 否 | 智能推荐 |
| create_time | datetime | 0 | 是 | 否 | 创建时间 |
| update_time | timestamp | 0 | 是 | 否 | 更新时间 |
disciplinary_information表:
| 名称 | 类型 | 长度 | 不是null | 主键 | 注释 |
| disciplinary_information_id | int | 11 | 是 | 是 | 违纪信息ID |
| building | varchar | 64 | 否 | 否 | 楼栋 |
| floor | varchar | 64 | 否 | 否 | 楼层 |
| room_number | varchar | 64 | 否 | 否 | 房号 |
| room_type | varchar | 64 | 否 | 否 | 房间类型 |
| bed_number | varchar | 64 | 否 | 否 | 床号 |
| student_account | int | 11 | 否 | 否 | 学生账号 |
| housekeeping_personnel | int | 11 | 否 | 否 | 宿管人员 |
| content_of_discipline_violation | text | 0 | 否 | 否 | 违纪内容 |
| punish | text | 0 | 否 | 否 | 处罚 |
| recommend | int | 11 | 是 | 否 | 智能推荐 |
| create_time | datetime | 0 | 是 | 否 | 创建时间 |
| update_time | timestamp | 0 | 是 | 否 | 更新时间 |
系统的登录窗口是用户的入口,用户只有在登录成功后才可以进入访问。通过在登录提交表单,后台处理判断是否为合法用户,进行页面跳转,进入系统中去。
登录合法性判断过程:用户输入账号和密码后,系统首先确定输入输入数据合法性,然后在login.jsp页面发送登录请求,调用src下的mainctrl类的dopost方法来验证。
用户登录模块的IPO如下所示:
输入:用户名和密码。
处理:
1)检测用户输入的账号、密码是否正确及在数据库已对应存在。
2)从数据库中提取记录,并储存在本地的session中(timeout默认=30min)。
3)根据用户名,将其显示在系统首页上。
输出:是否成功的信息。
登录流程图如下所示。

图5-1登录流程图
系统登录界面如下所示。

图5-2系统登录界面
系统呈现出一种简洁大方的首页:界面简约、鳞次栉比,用户能轻车熟路的使用。出于对系统使用群体广泛的顾虑,应有良好性能的后台。
如下图所示为系统的首页界面。

图5-3系统首页界面
登录界面关键代码如下:
/**
* 登录
* @param data
* @param httpServletRequest
* @return
*/
@PostMapping("login")
public Map
log.info("[执行登录接口]");
String username = data.get("username");
String email = data.get("email");
String phone = data.get("phone");
String password = data.get("password");
List resultList = null;
QueryWrapper wrapper = new QueryWrapper
Map
if(username != null && "".equals(username) == false){
map.put("username", username);
resultList = service.selectBaseList(service.select(map, new HashMap<>()));
}
else if(email != null && "".equals(email) == false){
map.put("email", email);
resultList = service.selectBaseList(service.select(map, new HashMap<>()));
}
else if(phone != null && "".equals(phone) == false){
map.put("phone", phone);
resultList = service.selectBaseList(service.select(map, new HashMap<>()));
}else{
return error(30000, "账号或密码不能为空");
}
if (resultList == null || password == null) {
return error(30000, "账号或密码不能为空");
}
//判断是否有这个用户
if (resultList.size()<=0){
return error(30000,"用户不存在");
}
User byUsername = (User) resultList.get(0);
Map
groupMap.put("name",byUsername.getUserGroup());
List groupList = userGroupService.selectBaseList(userGroupService.select(groupMap, new HashMap<>()));
if (groupList.size()<1){
return error(30000,"用户组不存在");
}
UserGroup userGroup = (UserGroup) groupList.get(0);
//查询用户审核状态
if (!StringUtils.isEmpty(userGroup.getSourceTable())){
String res = service.selectExamineState(userGroup.getSourceTable(),byUsername.getUserId());
if (res==null){
return error(30000,"用户不存在");
}
if (!res.equals("已通过")){
return error(30000,"该用户审核未通过");
}
}
//查询用户状态
if (byUsername.getState()!=1){
return error(30000,"用户非可用状态,不能登录");
}
String md5password = service.encryption(password);
if (byUsername.getPassword().equals(md5password)) {
// 存储Token到数据库
AccessToken accessToken = new AccessToken();
accessToken.setToken(UUID.randomUUID().toString().replaceAll("-", ""));
accessToken.setUser_id(byUsername.getUserId());
tokenService.save(accessToken);
// 返回用户信息
JSONObject user = JSONObject.parseObject(JSONObject.toJSONString(byUsername));
user.put("token", accessToken.getToken());
JSONObject ret = new JSONObject();
ret.put("obj",user);
return success(ret);
} else {
return error(30000, "账号或密码不正确");
}
}
public String select(Map
StringBuffer sql = new StringBuffer("select ");
sql.append(config.get(FindConfig.FIELD) == null || "".equals(config.get(FindConfig.FIELD)) ? "*" : config.get(FindConfig.FIELD)).append(" ");
sql.append("from ").append("`").append(table).append("`").append(toWhereSql(query, "0".equals(config.get(FindConfig.LIKE))));
if (config.get(FindConfig.GROUP_BY) != null && !"".equals(config.get(FindConfig.GROUP_BY))){
sql.append("group by ").append(config.get(FindConfig.GROUP_BY)).append(" ");
}
if (config.get(FindConfig.ORDER_BY) != null && !"".equals(config.get(FindConfig.ORDER_BY))){
sql.append("order by ").append(config.get(FindConfig.ORDER_BY)).append(" ");
}
if (config.get(FindConfig.PAGE) != null && !"".equals(config.get(FindConfig.PAGE))){
int page = config.get(FindConfig.PAGE) != null && !"".equals(config.get(FindConfig.PAGE)) ? Integer.parseInt(config.get(FindConfig.PAGE)) : 1;
int limit = config.get(FindConfig.SIZE) != null && !"".equals(config.get(FindConfig.SIZE)) ? Integer.parseInt(config.get(FindConfig.SIZE)) : 10;
sql.append(" limit ").append( (page-1)*limit ).append(" , ").append(limit);
}
log.info("[{}] - 查询操作,sql: {}",table,sql);
return sql.toString();
}
public List selectBaseList(String select) {
List
List
for (Map
list.add(JSON.parseObject(JSON.toJSONString(map),eClass));
}
return list;
}
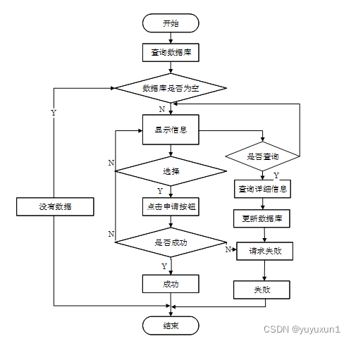
宿舍分配管理,在宿舍分配管理页面可以输入楼栋、楼层、房号、房间类型、床号、学生账号、 宿管人员、注意事项等内容提交分配详情如图5-5所示。

图5-4换寝申请流程图
宿舍分配界面如图所示。

图5-5宿舍分配界面
宿舍分配界面关键代码如下:
@PostMapping("/add")
@Transactional
public Map
service.insert(service.readBody(request.getReader()));
return success(1);
}
@Transactional
public Map
service.insert(map);
return success(1);
}
违纪信息管理模块,宿管员通过宿舍违纪信息数据,将违纪信息数据赋值提交申请,调用CommDAO的insert方法将上交数据插入上交表中,最后查看个人历史违纪记录,可以销毁历史违纪数据。
违纪信息管理如下所示。

图5-6违纪信息管理流程图
违纪信息管理界面如图所示。

图5-7考勤管理界面
违纪信息管理界面关键代码如下:
@RequestMapping("/get_obj")
public Map
List resultList = service.selectBaseList(service.select(service.readQuery(request), service.readConfig(request)));
if (resultList.size() > 0) {
JSONObject jsonObject = new JSONObject();
jsonObject.put("obj",resultList.get(0));
return success(jsonObject);
} else {
return success(null);
}
}
学生在yhzhgl查看学生信息,先使用sql语句查询出所有学生表的数据,然后调用PageManager.getPages(url,4,sql, request ),返回一个ArrayList的对象,在for循环里,使用jsp得到每个ArrayList对象的数据,在jsp页面中解析ArrayList对象,得到其各个键值对的值。
学生管理界面如下图所示。

图5-8学生管理界面
系统学生管理关键代码如下所示:
@PostMapping("/upload")
public Map
log.info("进入方法");
if (file.isEmpty()) {
return error(30000, "没有选择文件");
}
try {
//判断有没路径,没有则创建
String filePath = request.getSession().getServletContext().getRealPath("\\") +"upload\\";
// String filePath = System.getProperty("user.dir") + "\\target\\classes\\static\\upload\\";
File targetDir = new File(filePath);
if (!targetDir.exists() && !targetDir.isDirectory()) {
if (targetDir.mkdirs()) {
log.info("创建目录成功");
} else {
log.error("创建目录失败");
}
}
// String path = ResourceUtils.getURL("classpath:").getPath() + "static/upload/";
// String filePath = path.replace('/', '\\').substring(1, path.length());
String fileName = file.getOriginalFilename();
int lastIndexOf = fileName.lastIndexOf(".");
//获取文件的后缀名 .jpg
String suffix = fileName.substring(lastIndexOf);
fileName = IdWorker.getId()+suffix;
File dest = new File(filePath + fileName);
log.info("文件路径:{}", dest.getPath());
log.info("文件名:{}", dest.getName());
file.transferTo(dest);
JSONObject jsonObject = new JSONObject();
jsonObject.put("url", "/api/upload/" + fileName);
return success(jsonObject);
} catch (IOException e) {
log.info("上传失败:{}", e.getMessage());
}
return error(30000, "上传失败");
}
用户点击登录填写账号信息登录后,会切换内容为“某某用户欢迎您”和历史订单,并给出注销链接。当用户登录成功后会将个人信息保存在session作用域中,点击自己的用户名时,会跳转到个人详细信息页面,由后台通过Freemarker取出session作用域中的用户信息进行动态渲染,例如,邮箱、电话号码、用户名等等。同时页面上会显示修改个人信息和修改密码的按钮,这时客户可以修改自己的登录密码以保障账号的安全性,防止被人窃取账号,通过UserController.java的updatePassword()实现,同时也可以根据自己的个人信息是否变动做出相应的修改,通过updateUserInfo()实现。
密码修改流程图如下所示。

个人管理界面关键代码如下:
@PostMapping("/add")
@Transactional
public Map
Map
this.addMap(paramMap);
return success(1);
}
@Transactional
public Map
service.insert(map);
return success(1);
}
添加宿舍信息管理时,选择需要申请的宿舍信息楼栋、楼层、房号、房间类型、床位数、宿管人员、联系电话内容信息进行添加分配或修改、删除等操作。
宿舍信息管理流程图如下所示。

图5-1宿舍信息管理流程图
宿舍信息管理界面如下图所示。

图5-11宿舍信息管理界面
宿舍信息管理界面关键代码如下:
@RequestMapping("/get_list")
public Map
Map
return success(map);
}
维修信息管理,输入需要申请维修的原因,调用getData方法获取所有数据并且进行分页,把获取到的所有数据显示到视图上,这时候只需要用脚本方法便能快速查找,不涉及对数据库操作。
维修信息管理流程图如下所示。

图5-1维修信息管理流程图
维修信息管理界面如下图所示。

图5-1维修信息管理界面
维修信息管理界面的关键代码如下:
public Map
Map
if (o == null) {
map.put("result", null);
return map;
}
if (o instanceof List) {
if (((List) o).size() == 1) {
o = ((List) o).get(0);
map.put("result", o);
}else {
String jsonString = JSONObject.toJSONString(o);
JSONArray objects service.covertArray(JSONObject.parseArray(jsonString));
map.put("result", objects);
}
} else if (o instanceof Integer || o instanceof String) {
map.put("result", o);
} else {
String jsonString = JSONObject.toJSONString(o);
JSONObject jsonObject = JSONObject.parseObject(jsonString);
JSONObject j = service.covertObject(jsonObject);
map.put("result", j);
}
return map;
}
在对该系统进行完详细设计和编码之后,就要对优秀宿舍评选系统 的程序进行测试,检测程序是否运行无误,反复进行测试和修改,使之最后成为完整的软件,满足用户的需求,实现预期的功能。
在软件的测试过程中,通常测试人员需要针对不同的功能模块设计多种测试用例。通过测试用例能够及时发现代码业务逻辑上是否与真实的业务逻辑相对应,及时发现代码上或逻辑上的缺陷,以此来来完善系统,提高软件产品的质量,使软件具有良好的用户体验。
登录测试用例表如下所示。
表6-1登录测试用例
| 测试性能 | 用户或操作员登录系统 | ||
| 用例目的 | 测试用户或操作员登录系统时功能是否正常 | ||
| 前提条件 | 进入用户登录页面或操作员登录页面 | ||
| 输入条件 | 预期输出 | 实际情况 | |
| 各项信息不予填写,直接点击登陆按钮 | 不允许登录,提示填写账号相关信息 | 一致 | |
| 填写错误的登录名或密码后点击登录系统 | 提示用户名或密码错误,要求重新填写进行登录 | 一致 | |
| 填写与验证码信息不一致的信息 | 系统显示出提示信息,表明验证码错误,要求重新填写 | 一致 | |
宿舍信息测试用例表如下所示。
表6-2宿舍信息测试用例
| 测试性能 | 用户进行宿舍信息的操作 | ||
| 用例目的 | 测试用户进行宿舍信息操作时,该功能是否正常 | ||
| 前提条件 | 用户进入宿舍信息详情页,该宿舍能够被申请 | ||
| 输入条件 | 预期输出 | 实际情况 | |
| 对着某宿舍点击“申请”按钮 | 界面跳转至申请界面 | 一致 | |
| 在信息界面,输入必填项,点击“提交”按钮 | 提示“申请成功”,并返回上一级界面 | 一致 | |
| 在申请界面,填写信息表单的时候未输入完整,点击“提交”按钮 | 提示“申请失败” | 一致 | |
经过对此系统的测试,得出该系统足以满足用户日常需求,在功能项目和操作等方面也能满足操作员对于其他用户的管理。但是,还有很多功能有待添加,这个系统仅能满足大部分的需求,还需要对此系统的功能更进一步的完善,这样使用起来才能更加的完美。
通过优秀宿舍评选系统 的开发,本人巩固了之前学过的知识,如今将平时所学到的知识融合在设计中,在设计过程中,做了很多的准备,首先,在数据库系统的设计过程中,尤其是在数据库的工作原理、工作特点,对其深刻的讨论,与此同时,对于小型站点来说,最好服务器的选择,其次,利用所学的知识点分析所做的系统,并在此基础上设计。
目前本系统已经上线,正在试运行阶段,用户反馈良好,基本完成用户所需,试运行过程中没有出现阻断性问题,有一些不足和小问题也及时予以修正,系统上线后,为了保证数据的安全性,对系统进行了备份操作,系统备份是每两个月备份一次,数据库备份为每周备份一次,系统部署在租赁的云平台服务器中。
本次系统上线成功后,得到了用户的高度认可,但是在功能上和性能上还需做进一步的研究处理,使其有更高的性能和更好的用户体验。
系统在以后的升级过程中,需要解决一系列用户所提出的问题,例如打印过程中如何避免浏览器的兼容性问题,大量用户访问时,如何保持较高的响应速度,在系统今后的升级过程中将着重解决这些安全性问题。
[1]成昌盛,李如发,江以俊,薛冬,吴栋,周锦标,张伟,缪佳仪,谢振民. 宿舍管理系统[P]. 江苏省:CN215576668U,2022-01-18.
[2]列锐鸿,邹大鹏,温懿岚,余庆杰,冯耿超,吴志伟,刘翠娟. 一种多元化智能宿舍管理系统[P]. 广东省:CN215416314U,2022-01-04.
[3]李洋,胡茵茵,宣宏坤,黄春健,黄泽涛,王宗彤.智慧宿舍管理信息系统的设计与分析[J].无线互联科技,2021,18(20):42-44+49.
[4]刘华明,钱焕然,毕学慧,时照辉,高统朋,杜宜敏,邹超豹.高校宿舍管理系统的设计与实现[J].通化师范学院学报,2021,42(10):89-93.
[5]孙妃,李可心,刘楠,王晓兰,孔荣荣,王慧.学生宿舍管理系统的设计与实现[J].江苏科技信息,2021,38(29):40-42+75.
[6]李高鹏,熊作顺,颜宏伟,陈宇航.智慧宿舍管理系统[J].电子测试,2021(20):127-128.
[7]Ye Hai Qin,Wang Yi Ke,Chen Ying,Liao Li. Design and Implementation of College Dormitory Management System[J]. International Journal of Computational and Engineering,2021,6(3):
[8]盛培雷,庄旭菲,孙瑞,何闽,李特恩,洪一然.基于物联网技术的智慧宿舍管理系统[J].无线互联科技,2021,18(15):56-57.
[9]帅珍冕. 基于嵌入式平台的智慧宿舍系统设计与实现[D].南昌大学,2021.
[10]Zhao Kai. Design and Analysis of Campus Dormitory Management System Based on Java[J]. The Frontiers of Society, Science and Technology,2020,2.0(17.0):
[11]张燕.以中华民族优秀传统文化促新疆高校宿舍和谐发展[J].江西电力职业技术学院学报,2020,33(11):111-112.
[12]方琳. 宿舍综合管理系统研究与开发[D].山东大学,2020.
[13]刘磊. 基于人脸图像识别学生宿舍管理系统的设计与实现[D].武汉邮电科学研究院,2020.
[14]李雪梅.浅析宿舍文化对高校学生素质教育的作用[J].农家参谋,2020(12):197.
[15]吴润德, 学校办公室综合业务管理系统. 甘肃省,兰州易知信息技术有限公司,2020-02-17.
[16]王梅.加强新时代高校宿舍舍长队伍建设,助力“00后”大学生成长成才[J].中小企业管理与科技(中旬刊),2020(01):118-119.
[17]王春雨,王瑛玉,袁敏杰.浅谈新时期高校学生宿舍管理工作[J].才智,2019(24):153.
[18]谭雯露.高校学生公寓宿舍文化建设的实践与思考——以广州大学学生公寓“五室一站”为例[J].科教导刊(中旬刊),2019(23):172-174.
[19]王春雨,王欢,袁敏杰.高校宿舍管理工作现状及问题探析[J].科学咨询(教育科研),2019(05):40.
伴随着设计的完成,大学生涯也随之即将结束。大学期间是我最珍惜的时光,大学时光中学会了很多,也成长了很多,这段时光中每一段回忆都刻在脑海中。感谢一起学习,一起成长同学们,和成长过程悉心教导的老师们,非常感激有你们的陪伴。
首先感谢我的指导老师,设计的完成离不开老师的一系列指导。在毕业设计的完成过程中,老师给出了很多中肯的建议,正是由于老师一丝不苟的工作态度,我的设计才能顺利的完成。
最后,感谢在大学生涯中每一位教导我的老师,是你们教给了我丰富的知识,更教会了我遇到问题时,如何去应对并解决。谢谢你们的帮助与支持。
点赞+收藏+关注 → 私信领取本源代码、数据库