给定一个已排序的链表的头 head , 删除所有重复的元素,使每个元素只出现一次 。返回 已排序的链表 。
示例 1:

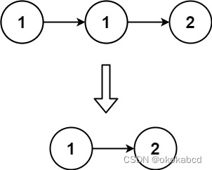
输入:head = [1,1,2]
输出:[1,2]
示例 2:

输入:head = [1,1,2,3,3]
输出:[1,2,3]
提示:
链表中节点数目在范围 [0, 300] 内
-100 <= Node.val <= 100
题目数据保证链表已经按升序 排列
来源:力扣(LeetCode)
链接:https://leetcode.cn/problems/remove-duplicates-from-sorted-list
著作权归领扣网络所有。商业转载请联系官方授权,非商业转载请注明出处。
思路:如果下一个元素和当前元素的值相等,这个元素的下个元素就等于下个元素的下个元素,继续循环。
class Solution {
public ListNode deleteDuplicates(ListNode head) {
ListNode cur = head;
while (cur != null && cur.next != null) {
if (cur.val == cur.next.val) {
cur.next = cur.next.next;
} else {
cur = cur.next;
}
}
return head;
}
}