
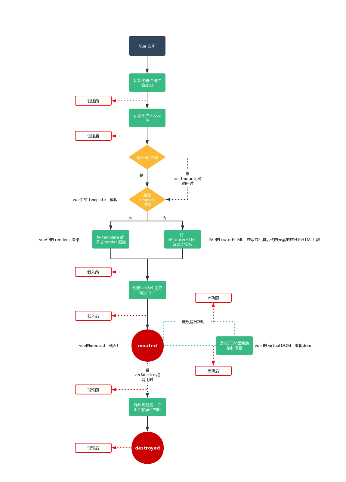
在vue中有一个生命周期,它可以收集子孙组件中的错误信息,进行捕获
errorCaptured(err, vm, info) {
console.log(err, vm, info)
}
子孙组件错误的捕获,它要返回一个布尔类型,如果为false,则不向上传递错误了
errorCaptured(err, vm, info) {
this.error = true
return false
生产环境中,有时候返回报错信息,可能会有安全隐患(fetch)
得到错误信息,进行网络请求,发给服务器端,让他记录下面,然后我们在统一来处理问题
}
局部组件,创建完成后,如果你要给别人使用,一定要在配置中进行对应的配置
const child2 = {
template: `child2`,
created() {
console.log('child2 --- created')
}
}
注册组件
const vm = new Vue({
el: '#app',
data: {
title: 'aaaa',
},
components: {
// key就是在使用时的标签名称
// value就是对应的局部组件对象
// child: child
child,
child2
}
}
动态组件: 动态的根据data中的数据来完成,对应名称的组件的调用显示
<component :is="cmp"></component>
这里的is:它的值只能是components配置中的属性
include 它是一个数组,元素中对应的组件的name名称,写在此数组中,要进行缓存
exclude 它是一个数组,元素中对应的组件的name名称,写在此数组中,不进行缓存
<keep-alive :include="['login']">
<keep-alive :exclude="['login']">
<component :is="cmp"></component>
</keep-alive>
components: {
reg, login
},
data: {
cmp它的值 ,作为动态组件中的is属性所用,所以它的值只能是components配置中的属性
cmp: 'reg'
}
<!DOCTYPE html>
<html lang="en">
<head>
<meta charset="UTF-8">
<meta http-equiv="X-UA-Compatible" content="IE=edge">
<meta name="viewport" content="width=device-width, initial-scale=1.0">
<title>vue学习使用</title>
<script src="./js/vue.js"></script>
</head>
<body>
<div id="app">
<!-- 动态组件 component 标签完成对应的切换显示 -->
<div>
<button @click="cmp='a1'">爱</button>
<button @click="cmp='b1'">不爱</button>
<h1>{{title}}</h1>
</div>
<hr>
<keep-alive :include="['a1','b1']" >
<component :is="cmp"></component>
</keep-alive>
</div>
<script>
const a1 = {
name: 'a1',
template: `我爱你`
}
const b1 = {
name: 'b1',
template: `我不爱你`
}
const vm = new Vue({
el: '#app',
components: {
a1, b1
},
data: {
// cmp它是的值 ,作为动态组件中的is属性所用,所以它的值只能是components配置中的属性
cmp: 'b1',
title:"爱"
}
})
</script>
</body>
</html>
activated/deactivated激活和灭活状态
activated() {
console.log('reg --- activated')
},
deactivated() {
console.log('reg --- deactivated')
}
errorCaptured错误捕获 errorCaptured(err, vm, info) {
// console.log(err, vm, info)
// 得到错误信息,进行网络请求,发给服务器端,让他记录下面,然后我们在统一来处理问题
// fetch
// 生产环境中,有时候报错,可能会有安全隐患
this.error = true
return false
}