大家好,这里是专注表观组学十余年,领跑多组学科研服务的易基因。
近年来研究发现m6A修饰在哺乳动物神经系统的mRNA中普遍存在,在哺乳动物大脑中尤其丰富。亨廷顿病 (Huntington's disease,HD) 是一种常染色体显性遗传的神经退行性疾病,通常发生在中青年时期。西班牙巴塞罗那大学(Universitat de Barcelona)Silvia Ginés团队利用MeRIP-seq等方法研究了m6A RNA 修饰在HD认知障碍中的潜在作用,研究结果发现m6A扰动是HD记忆损伤的一种新机制,鉴定出RNA修饰是HD的潜在治疗靶点。

标题:Altered m6A RNA methylation contributes to hippocampal memory deficits in Huntington’s disease mice(m6A RNA 甲基化改变导致亨廷顿病小鼠的海马记忆障碍)
时间:2022.07.11
期刊:Cellular and Molecular Life Sciences
影响因子:IF 9.207
技术平台:MeRIP-seq(m6A-seq)
样本:HdhQ7/Q7野生型小鼠(WT)和Hdh+/Q111基因敲入小鼠(KI),有无行为认知训练(WT Naive、WT Trained、KI Naive、KI Trained),3个重复,共12个样本
实验:行为认知训练和评估、立体定向手术与体内病毒转导、整体m6A水平检测、MeRIP-seq测序分析、western blot分析
N6甲基腺苷(m6A)调控多方面的RNA代谢,并参与学习和记忆过程。然而,转录后m6A编辑失调对神经退行性疾病中突触损伤的影响仍然未知。本研究作者研究了亨廷顿病(HD)小鼠海马的m6A甲基化模式,以及m6A RNA修饰在HD认知症状学中的潜在作用。通过m6A免疫沉淀测序(MeRIP-seq)对接受海马认知训练的HD小鼠分析评估m6A修饰水平,并通过亚细胞分离和Western blot分析评估m6A修饰蛋白(FTO和METTL14)的相对水平。进行AAV-shFTO立体定向CA1海马转导,以研究RNA m6A失调在HD记忆障碍中的作用。研究结果揭示了Hdh+/Q111小鼠海马转录组中相关HD和突触相关基因的m6A高甲基化。HD海马的m6A以经验依赖性方式异常调控,从而导致突触组织的重要组分去甲基化。认知训练后,WT小鼠海马中的RNA去甲基化酶(FTO)和甲基转移酶(METTL14)水平受到调节,而在Hdh+/Q111小鼠中没有。此外,海马CA1区的FTO表达抑制使症状性Hdh+/Q111小鼠记忆障碍得到恢复。总之结果表明,差异RNA甲基化有助于促进HD认知症状,并揭示了m6A作为HD新标记物的作用。
在C57BL/6遗传背景下繁育HdhQ7/Q7野生型小鼠(WT)和Hdh+/Q111基因敲入(KI)小鼠。Hdh+/Q111小鼠在亨廷顿蛋白基因中靶向插入109个CAG重复序列,将产生的多聚谷氨酰胺片段延长至111个残基。6个月大时,Hdh+/Q111小鼠表现出HD样表型,海马长期记忆障碍,8个月大后出现运动协调障碍。为获得年龄匹配的WT和Hdh+/Q111同窝小鼠,将雄性WT小鼠与雌性Hdh+/Q111小鼠杂交,选取每种基因型的雄性用于实验。
用于实验的小鼠连续两天在露天场地适应,第三天将小鼠在OLT上训练10分钟, 30分钟后处死进行海马解剖,用于之后的整体m6A检测、MeRIP-seq和Western blot分析。


诱导海马活动的实验设计示意图
(1)Naïve和Trained条件下Hdh+/Q111小鼠海马中m6A水平分布
图1:HdhQ7/Q7(WT)和Hdh+/Q111(KI)小鼠海马在转录组范围内的m6A图谱
(B)5月龄小鼠的mRNA m6A peaks分布Metagene图,peaks在CDS和3'UTR处富集
(C)8月龄小鼠的mRNA m6A peaks分布Metagene图,peaks也在CDS和3'UTR处富集
(D)预测5月龄小鼠中由HOMER鉴定的与m6A peaks相关共有motif
(E)预测8月龄小鼠中由HOMER鉴定的与m6A peaks相关共有motif
(F)5月龄小鼠在每种条件下的可重复m6A peaks 数量(左,IDR merge peaks)和m6A修饰RNA数量(右,Tagged genes),IDR表示不可重复发现率(irreproducible discovery rate)
(G)8月龄小鼠在每种条件下的可重复m6A peaks 数量(左)和m6A修饰RNA数量(右)
(2)Hdh+/Q111小鼠海马转录组甲基化改变影响疾病症状前和症状期的突触和HD相关基因

图2:亨廷顿蛋白突变诱导影响突触和HD相关基因的海马m6A RNA修饰改变
(A)Naive条件下,5月龄KI和WT小鼠之间的差异甲基化peaks火山图
(B)Naive条件下,8月龄KI和WT小鼠之间的差异甲基化peaks火山图
(C)5月龄和8月龄的Naive KI和WT小鼠之间差异m6A修饰转录本重叠Venn图,在症状前和症状期阶段之间只有5%差异m6A标记转录本重叠。
(D)UCSC Genome browser可视化指定mRNA代表性差异m6A peaks。
(E)5月龄KI和WT小鼠在5′UTR、CDS外显子、3′UTR、内含子4个转录区域的m6A下调和上调差异peaks分布分析
(F)8月龄KI和WT小鼠在5′UTR、CDS外显子、3′UTR、内含子4个转录区域的m6A下调和上调差异peaks分布分析
(G)5月龄KI和WT小鼠之间差异高甲基化转录本IPA
(H)8月龄KI和WT小鼠之间差异高甲基化转录本IPA
表1:5月龄 Naive小鼠与HD相关基因的差异m6A peaks

表2:8月龄 Naive小鼠与HD相关基因的差异m6A peaks

图3:行为训练诱导症状期Hdh+/Q111(KI)小鼠突触基因差异甲基化
(A)5月龄时训练的KI和WT小鼠之间的差异甲基化peaks火山图
(B)8月龄时训练的KI和WT小鼠之间的差异甲基化peaks火山图
(C)5月龄时训练的KI和WT小鼠之间的低甲基化转录本IPA
(D)8月龄时训练的KI和WT小鼠之间的低甲基化转录本IPA
(3)症状期Hdh+ Q111小鼠在海马认知训练后表现出异常的m6A去甲基化

图4:症状期Hdh+/Q111(KI)小鼠对行为训练表现出明显的去甲基化作用。
(A)8个月WT小鼠在Naïve和Trained条件之间的差异甲基化peaks火山图
(B)8个月KI小鼠在Naïve和Trained条件之间的差异甲基化peaks火山图
(C)训练后WT和KI中共有和特异性差异高甲基化转录本Venn图
(D)训练后WT和KI中共有和特异性差异低甲基化转录本Venn图
(E)在WT和KI小鼠中鉴定的差异甲基化转录物本中Naïve和Trained条件之间m6A甲基化水平的倍数变化热图。
(F)WT疾病症状期小鼠在Naïve和Trained条件下5'UTR,CDS外显子,3'UTR,内含子区域的m6A peaks下调和上调差异的分布分析
(G)KI疾病症状期小鼠在Naïve和Trained条件下5'UTR,CDS外显子,3'UTR,内含子区域的m6A peaks下调和上调差异的分布分析
(H) UCSC Genome browser可视化指定mRNA代表性差异m6A peaks。

图5:训练的症状期Hdh+/Q111(KI)小鼠中突触基因的功能分析和差异甲基化转录本基因富集。
8月龄WT小鼠(A,B)和KI小鼠(C,D)中响应OLT训练的差异高甲基化(A,C)和低甲基化(B,D)基因的突触GO的Sunburst图

图6:Hdh+/Q111(KI)小鼠响应训练的差异甲基化转录本在CA1神经元中富集
8月龄WT和KI小鼠的高甲基化转录本(A)和低甲基化转录体(B)整合,这些小鼠接受了CA1海马转录组数据库的行为训练
(4)海马认知训练后,WT小鼠FTO亚细胞表达受到调控,但Hdh+/Q111小鼠中没有

图7:症状期Hdh+/Q111(KI)小鼠在训练后,m6A修饰蛋白的核和突触后水平没有改变
接受OLT训练的8月龄小鼠海马中核富集(A-C)、突触后(PSD)(D-E)和非PSD(F-G)的METTL14和FTO的Western blot。
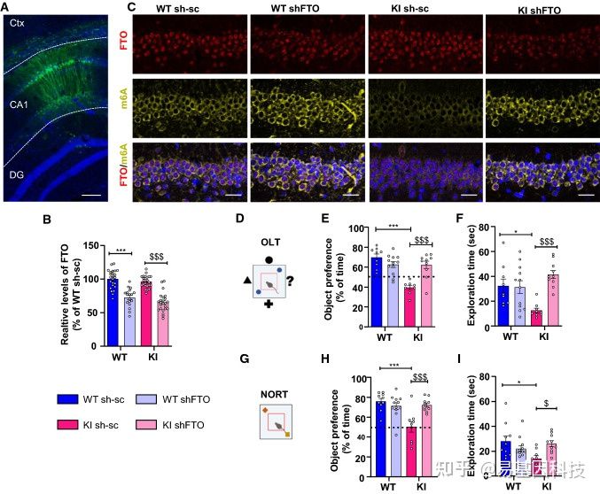
(5)抑制海马CA1区域m6A去甲基化可改善Hdh+/Q111小鼠的探索行为和空间记忆
图8:靶向敲除Hdh+/Q111(KI)小鼠背侧海马中的FTO可回复8月龄的空间记忆障碍
易基因MeRIP-seq技术利用m6A特异性抗体富集发生m6A修饰的RNA片段(包括mRNA、lncRNA等rRNA去除所有RNA),结合高通量测序,可以对RNA上的m6A修饰进行定位与定量,总RNA起始量可降低至10μg,最低仅需1μg总RNA。广泛应用于组织发育、干细胞自我更新和分化、热休克或DNA损伤应答、癌症发生与发展、药物应答等研究领域;可应用于动物、植物、细胞及组织的m6A检测。
大样本量m6A-QTL性状关联分析,传统MeRIP单个样品价格高,通常难以承担。易基因开发建立MeRIP-seq2技术,显著提成IP平行性,实现不同样本间相对定量,降低检测成本。
技术优势:
研究方向:
m6A甲基化目前主要运用在分子机制的理论性研究
关于m6A甲基化研究思路
(1)整体把握m6A甲基化图谱特征:m6A peak数量变化、m6A修饰基因数量变化、单个基因m6A peak数量分析、m6A peak在基因元件上的分布、m6A peak的motif分析、m6A peak修饰基因的功能分析
(2)筛选具体差异m6A peak和基因:差异m6A peak鉴定、非时序数据的分析策略、时序数据的分析策略、差异m6A修饰基因的功能分析、差异m6A修饰基因的PPI分析、候选基因的m6A修饰可视化展示
(3)m6A甲基化组学&转录组学关联分析:Meta genes整体关联、DMG-DEG对应关联、m6A修饰目标基因的筛选策略
(4)进一步验证或后期试验
易基因科技提供全面的RNA甲基化研究整体解决方案,技术详情了解请致电易基因。
参考文献:
Pupak A, et al. Altered m6A RNA methylation contributes to hippocampal memory deficits in Huntington's disease mice. Cell Mol Life Sci. 2022 Jul 11;79(8):416.
相关阅读:
干货:m6A RNA甲基化MeRIP-seq测序分析实验全流程解析
项目文章 | 90天见刊,易基因m6A RNA甲基化(MeRIP)+转录组组学研究