电影院购票系统的设计与实现
摘 要
在信息飞速发展的今天,网络已成为人们重要的信息交流平台。电影院每天都有大量的信息需要通过网络发布,为此,本人开发了一个基于B/S(浏览器/服务器)模式的电影院购票系统。
该系统以Python编程语言、Django框架、MySQL数据库和Web前端等为开发技术,实现了添加、修改、查看、删除系统数据。本系统采取组件化的方式对系统进行拆分,并对数据库中各个表的增删查改、表与表之间的约束关系进行分析与设计,最终实现符合用户需求功能的商业级应用。
系统界面简洁大方,布局合理,易操作易上手。对应用户的每一步操作,系统都能高响应地做出反馈。系统具体包含对用户的管理、电影管理、电影分类管理、订单中心、系统管理、订单管理登录注销、等功能,为电影院提供一个管理平台,实现对数据地高效、安全地管理。
关键词:电影院管理,B/S模式,Python编程语言,MySQL
Design and Implementation of Information Management System for CinemaAbstract
With the rapid development of information today, the network has become an important information exchange platform for people. Cinema every day has a large amount of information needs to be released through the network, for this, I developed a cinema information management system based on B/S (browser/server) mode.
The system uses Python programming language, Django framework, Mysql database and Web front end as the development technology, and realizes adding, modifying, viewing and deleting system data. This system adopts componentization to split the system, and analyzes and designs the addition, deletion, checking and modification of each table in the database, and the constraint relationship between tables, and finally realizes the commercial application that meets the user's requirements.
System interface is simple and generous, reasonable layout, easy to operate easy to use. Corresponding to the user's every step of the operation, the system can be highly responsive to give feedback. The system includes user management, user management, film management, film classification management, message management, system management, order management login and logout, and other functions, providing a management platform for Cinema, to achieve efficient and safe management of data.
Key words:Cinema management, B/S mode, Python programming language, MySQL
一个电影院如果拥有一套完整的电影院购票系统对于企业和客户来说是一种双赢的局面。
对于客户来说电影院购票系统的普及好处非常多。第一、节约时间。传统的人工售票,排队人数多,出票速度慢,客户排队的时间枯燥无聊,极大的降低了用户的体验。客户能够更合理的安排出行时间,不用提早出门排队。第二、方便查找影讯。用户不需要出门就可以知道热门电影的上映时间,以及票量情况。以前的电影院想看个时间都需要去电影院才能看,或者网页查找。而有了在线电影院购票系统就能够更方便的查找你所需要观看的影片信息,上映时间,也能够推荐最近热映的电影,给用户更多的选择。第三、选座方便。用户能够根据订票系统选择自己想要的位置。而不用排队的时候因选不到好的座位而更改观影时间。订票系统除了提高用户体验外,还极大的提高了影院的经济效益。使得影院能够更好的配置人员需求。减少了员工数量,使得影院可以减少人工售票的人员,较少人力物力的消耗,降低了成本。影院更加的有秩序。相比传统售票带来的买票拥挤情况。订票系统的开发,减少了顾客的排队,顾客可以根据电影播出时间到场等候电影开场,影院的环境就能够更加宽敞,有秩序。订票系统便利客户,和企业同时也推动了电影行业的发展。基于python的在线电影票订票系统的目标是为人们通过网络可以随时随地了解和订购电影票,这是一个快捷有效的订票方式。
随着人们生活水平提高和互联网的发展,如何把二者结合起来并有效的利用,是现在研究的关键。基于python的在线电影票订票系统向众多电影爱好者提供了更多的方便,人们只要能上网,就能在任何地方、任何时间进行订购。其次,本系统还将设置电影观后评价模块,订购的影票还可进行自由退订,除此以外,系统还能提供用户个人资料修改,而且,人们可以随时更改登录密码等。
基于python电影院购票系统定会给影迷们满意的体验!成功订票后,只需在影片放映前,到影城售票大厅的自动取票机取票即可。网上订购电影票是现在众多影迷们购票的首选方式!
我国的电影诞生于1905年,而在经历了各种历史阶段后,我国的电影行业从1977年才开始复苏,1980年以后才慢慢的发起来。经过几十年的发展,电影从以前的黑白电影变成了彩色电影,无声电影变成了有声电影。小屏幕变成了大屏幕,2D变成了3D。电影的蓬勃发展也使得订票系统的不断地完善发展。电子商务最近几年飞速发展,在电影行业的应用也极其广泛。各个电影院为了提高影票的观看人数,纷纷与各大订票网站开发合作,价格降低了,服务周到了,购票便利了,自然观影人数也在逐年增长。
我国的互联网技术跟国外的网络信息化相比发展晚,信息化程度不如国外的高。随着生活水平的提高,网络购票点网站也是层出不穷。日本的购票渠道在很早以前就实现了多元化的发展,影院可以售票,各大代售点也可以进行售票,当然最多的还是网络的售票。实际上,在国外的很多网站都是实行横向一体化的战略。一个网站可以同时销售电影票、展览票、旅游门票等多种多样的票务。国外网站在国内购票网站的基础上还有许多有特色的特点值得我们借鉴。例如明星的八卦也会出现在购票首页,给客户选择影讯的时候多了几分乐趣。还有的网站引入了评分制度等。
电影作为一个快速发展的行业,值得我们投入时间和经历完善订票系统。让用户的体验走在互联网发展的最前端。
六个章节共同组成了本文研究及设计内容,包括:
第一章:绪论。本文章的开头部分,对本题目的研究背景和研究意义等一些做文字性的描述。
第二章:相关技术介绍。主要介绍Python编程技术、Django框架、B/S模式等。
第三章:系统分析。包括系统总体需求描述、功能性角度分析系统需求、非功能性等各个方面分析系统是否可以实现。
第四章:系统设计。本文章的重要部分,提供了系统架构的详细设计和一些主要功能模块的设计说明。
第五章:系统实现。将本系统分为前提的开发工具介绍和后期的功能代码实现。
第六章:系统测试。系统完成后,根据各个模块的测试用例才对各个模块进行功能测试。
Ajax的出现,也带来了另外一个问题,那就是有了Ajax以后,之前用模板语言实现起来的功能变得简单,之前模板语言实现不了的功能现在也能实现了。这样就造成越来越多的逻辑转移到了pythonScript上,使其变得越来越复杂。
随着JS复杂度的增长,原来的开发模式出现了问题,一个程序员搞定全站变得越来越不靠谱,因此在这个时候就把网站开发这个职位划分成了前端和后端两个职位。但是只划分了前后端的职责范围还是远远不够的,在原来的开发模式下,前后端的代码也在一起的。现在既然已经分为前后端两波人在开发了,维护同一套代码就变得不那么方便。项目越复杂,出现你等我,我等你的情况就会越来越多,这样就拖慢了整体团队的节奏。所以为了团队的效率,前后端的代码也要做分离。
前后端的分离方式分为部分分离和全部分离两种,部分分离是只把脚本和样式分离出去,而Html模板还留在后端通过JSP,Velocity或者Freemarker来渲染;另一种就是完全分离,脚本样式以及模板全都放在前端来维护。
部分分离已经很大程度上解决了前后端开发时的协调问题,开发效率也得到了很大程度的提升。但也得承认,这种方式也还是有问题的。当要开发html模板的时候,就需要搭起一整套后端的开发环境,或者是找后端程序员来协助。
而完全分离一般有两种方案,第一种就是使用Velocity这种在Nodejs和Python下都可以编译的页面模板,在开发时放到前端项目里,但在发布时,会把模板发布到后端的模板目录下,这样,开发时就做到了完全分离。这种方式最大的好处就是线上模板的渲染还是由Python来做的,形成的是带有动态数据的Html,比较有利于SEO。但这种方式下,前端的开发环境和发布系统的复杂度都相对较高,单纯的前端改动也还是要带着后端一起发布。
第二种完全分离的方式,就是把纯静态的Html模板完全放在前端,数据全部通过RESTful接口来进行交互。这样前后端就完全分开了,脱离了后端的模板,而这种方式的系统复杂度也会比第一种完全分离的方式低。但这种方案下,所有的页面数据都是用JS渲染的,没有动态模板,不太利于SEO。这个不足我们可以通过做Server render或者给蜘蛛做一套定制页面来解决。
Python采用函数或者过程来解析对于数据的操作,但又把数据和函数之间相互分开,这样并不利于维护,并会增加程序的工作量。而面向对象的编程将程序的函数和函数对于数据的操作封装在一个类中,作为一个整体来处理。所以Python语言是主要通过面向对象来实现编程,并且摒除了C++语言中的指针、多继承等比较难理解部分,创造出了自身独有的单继承、多接口、高内聚、低耦合等特性[3] [4]。
计算机的系统软件主要分为两种:系统软件和应用软件。应用软件则是为了某个特定的应用而开发的一类软件,比如文字处理软件Word、QQ、开发本软件用的myeclise工具等。而应用型软件大致的分为B/S和C/S两种模式,常用的QQ、Office办公软件就是C/S结构的,另外常见基于的B/S结构开发的有各种网站,比如淘宝、企业的门户网站[7]。
B/S模式的优势有三个:第一是开发和业务扩展简单、只需要改变网页代码,就可以达到想要的网页效果;第二学生的操作显浅易懂;第三具有分布性特定,可以随时随地的进行查询、浏览等业务的处理。这是C/S所无法实现的。综上因素,选择B/S模式来设计和实现本系统[8]。
Django是一个由Python编写的具有完整架站能力的开源Web框架。使用Django,只要很少的代码,Python的程序开发人员就可以轻松地完成一个正式网站所需要的大部分内容,并进一步开发出全功能的Web服务。
Django本身基于MVC模型,即Model(模型)+View(视图)+ Controller(控制器)设计模式,因此天然具有MVC的出色基因:开发快捷、部署方便、可重用性高、维护成本低等。Python加Django是快速开发、设计、部署网站的最佳组合。
MySQL是一个开放的、快速的、多线程的SQL关系型数据库服务器。由于其体积小、免费、运行速度快以及可以通过相关免费的软件来对MySql数据库中的相关数据结构信息等等优点。受广大中等、小型企业所喜爱并占据了很大地位。本系统在数据库方面选用MySQL,并通过Nacivat来进行MySql数据库的管理。在Mysql的安装过程中,最需要注意的就是数据库的编码问题,所以在安装数据库时需要设置数据库的编码为Utf-8,与前台页面和服务器的编码相一致[13]。
开发软件有没有触犯法律,这涉及到软件或者系统能不能发布的问题。如果触犯了法律,就必将会受到法律的制裁。常见法律问题就是软件抄袭问题,若是抄袭别人软件,将会受到严厉惩罚。
软件产业经过多年的发展,现在已经达到了很大的规模,从事软件开发的专业人员不计其数,软件产业的重要性已经上升到了影响和推动国民经济发展的核心地位。本系统基于的架构,目前技术已经非常的成熟,是不存在技术上面难以实现的麻烦。
开发软件所需的时间、人力和物力成本,开发完成后的收益如何,从投资回报的角度软件所需功能在现有经济条件能不能实现等进行深入的考虑,都符合实际的要求。所以电影院购票系统具有经济可行性和实用性,可以节约管理成本
电影院购票系统主要是为了管理和控制电影的管理情况,对用户的信息和用户管理、电影管理、电影分类管理、订单中心、系统管理、订单管理提供了方便的机制。本系统有多类使用者,分别是超级管理员、一般管理员和普通用户。以下是从这三种用户的角度分别介绍本系统所要实现的功能。
普通用户:
注册:首先检查用户名和邮箱是否存在,如果都不存在才能进行注册,并将用户输入的密码进行MD5加密,注册成功后提示注册成功,并将用户信息保存到数据库中。
登录:使用系统前提是需要登录账号。
留言:进入订单中心界面,发表个人的留言信息以及回复已存在的留言信息,更新后,其他用户可以查看回复的留言。
评价:在电影的基础上发表对电影的评价,评价按时间形成评价列表。
收藏:在电影的基础上对电影的收藏,收藏按时间形成收藏列表,个人对其收藏夹进行维护和整理。
资讯搜索和浏览:资讯展示功能模块主要包括资讯搜索、查看资讯详情功能。未注册用户(游客)和已注册用户均可以在首页进行资讯搜索及查看资讯详情。
电影搜索和浏览:电影展示功能模块主要包括电影搜索、查看电影详情功能。未注册用户(游客)和已注册用户均可以在首页进行电影搜索及查看电影详情。具体功能需求如下:(1)电影搜索:前台用户可以在前台输入关键词进行搜索,搜索成功后返回该电影的动态排序列表,且能够进行分页展示。(2)查看电影详情:用户可点击对应电影,从而查看该电影的电影详情。
管理员:
用户管理:(1)新增用户,用于创建新用户。管理员在页面上选择"新增用户",输入用户所需的信息后保存。(2)查找用户信息,可根据条件查找用户。管理员第一次点击"用户列表"时,默认用户列表显示出全部的用户,可以根据用户姓名和出生年月进行模糊搜索,系统将查询到的用户显示到用户列表。如果不加限制、直接点击搜索按钮,则查询出全部的用户。(3)删除用户,用于删除已有用户。在用户列表显示出用户后,选择用户进行删除。在确定删除之后,该条记录将从数据库中删除,并提示删除成功,确认后列表会重新刷新。(4)修改用户信息,在用户列表显示出用户后,选择用户进行编辑。表单将出现已有用户信息,用户可以对已有信息进行确认更改。更改完成后选择确认,列表会重新刷新。
电影管理:
(1)电影列表:展示所有电影信息,形成的列表样式。
(2)电影搜索:通过电影名、电影类目来搜索电影。
(3)图片上传:给电影添加电影图片。
(4)增加电影;
(5)更新电影:更新电影的信息,如电影名称、电影分类、电影海报、导演、演员、上映日期、放映场次、放映时间、放映厅、影院名称、影院地址、价格、座位总数等。
(6)电影上下架;
资讯数据管理:
(1)图片上传:给资讯添加资讯图片。
(2)增加资讯;
(3)更新资讯:更新资讯的信息,如资讯标题、内容等。
(4)资讯数据删除销毁;
系统非功能需求有非常多,比如性能需求、可承载最大用户数、稳定性、易用性需求等。本系统分析时考虑到易用性需求,因为系统是给人使用的,所以必须充分从用户的角度出发,考虑用户体验,使系统易理解易上手易操作。
1.普通用户主要使用系统的¥电影选座预订业务,下图所示为普通用户的用例图。

图3-1 普通用户用例图
2.管理员主要负责用户管理、电影管理、电影分类管理、订单中心、系统管理、订单管理,下图所示描述管理员的用例图。

图3-2 管理员用例图
软件系统的架构设计主要是有两部分内容组成,包括硬件构架设计和软件架构设计,一个软件系统的在某一给定点的构架是指这个系统重要构件的组织或结构,这些重要的构件就是通过接口与构件(不断减小的构件与接口所组成)来进行交互的。某个软件或者计算系统的软件架构就是组成该系统的一个或多个结构,他们组成了这个软件的各个部分,形成这些组件的外部可见属性即相互间的联系。
系统架构图如下图所示。

图4-1系统架构图
为了将系统从“做什么”落实到“怎么做”,基于系统设计原则,对系统功能进行更适合编码实现的功能划分。根据上图的系统架构设计,整理出规范的系统功能结构图,为系统的实现编码做好准备。
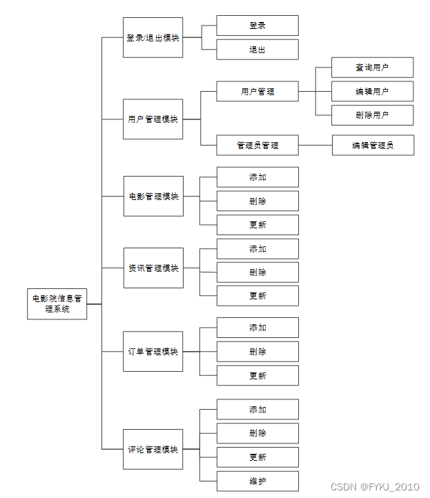
如下图所示为系统功能结构图。

图4-2系统功能结构图
用户管理针对所有用户和管理员。未注册用户点击注册,进入注册页面填写新用户信息,得到自定义生成账号后,注册完成。未注册用户注册的活动图如下图所示。
图4-3未注册用户注册活动图
用户可进行登录使用更多功能,首先进入用户登录界面,输入用户账号和密码,后台对账号和密码信息进行核对验证,验证成功则页面直接显示登录用户昵称代表登录成功,否则返回用户登录界面。用户登录活动图如下图。
图4-4用户登录活动图
用户登录后,进入功能页面,可对自己的信息进行管理,包括个人信息,首页、交流中心、公告栏、电影资讯、电影信息。用户使用功能活动图如下图所示。
图4-5用户使用功能活动图
用户功能界面可对自己的密码进行修改。进入修改密码界面后核对当前密码,核对成功后填写新密码。修改密码活动图如下图所示。

图4-6修改密码活动图
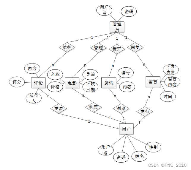
电影院购票系统采用的数据库是MySQL,该部分将根据系统需求和设计,设计合理的数据库。本系统考虑到之后系统的扩展集群,数据库将不使用外键。此外,不用外键时数据管理也较为简单,操作更加方便,性能更高。
E-R图,更加直观的告诉开发人员系统的各个数据的属性,各个数据之间的联系,各个数据的类型。能通过该模型更直观地了解数据库的设计,并根据对其逐渐改善。
本系统图设计,如下图所示。

图4-7系统E-R图
本系统根据第三范式的思想设计数据库,减少最大程度的冗余,总共建立有多个表,用户表、管理员表、电影表、选座预订表。
表结构如下所示。
|
|
|
|
|
| |
| classification_management |
|
|
|
| |
| 字段名称 | 类型 | 长度 | 不是null | 主键 | 字段说明 |
| classification_management_id | int | 11 | 否 | 主键 | 分类管理ID |
| film_classification | varchar | 64 | 是 |
| 电影分类 |
| recommend | int | 11 | 否 |
| 智能推荐 |
| create_time | datetime | 0 | 否 |
| 创建时间 |
| update_time | timestamp | 0 | 否 |
| 更新时间 |
|
|
|
|
|
| |
| comment |
|
|
|
| |
| 字段名称 | 类型 | 长度 | 不是null | 主键 | 字段说明 |
| comment_id | int | 11 | 否 | 主键 | 评论ID |
| user_id | int | 11 | 否 |
| 评论人ID |
| reply_to_id | int | 11 | 否 |
| 回复评论ID空为0 |
| content | longtext | 0 | 是 |
| 内容 |
| nickname | varchar | 255 | 是 |
| 昵称 |
| avatar | varchar | 255 | 是 |
| 头像地址 |
| create_time | timestamp | 0 | 否 |
| 创建时间 |
| update_time | timestamp | 0 | 否 |
| 更新时间 |
| source_table | varchar | 255 | 是 |
| 来源表 |
| source_field | varchar | 255 | 是 |
| 来源字段 |
| source_id | int | 10 | 否 |
| 来源ID |
|
|
|
|
|
| |
| django_migrations |
|
|
|
| |
| 字段名称 | 类型 | 长度 | 不是null | 主键 | 字段说明 |
| id | int | 11 | 否 | 主键 |
|
| app | varchar | 255 | 否 |
|
|
| name | varchar | 255 | 否 |
|
|
| applied | timestamp | 6 | 否 |
|
|
|
|
|
|
|
| |
| django_session |
|
|
|
| |
| 字段名称 | 类型 | 长度 | 不是null | 主键 | 字段说明 |
| session_key | varchar | 40 | 否 | 主键 |
|
| session_data | longtext | 0 | 否 |
|
|
| expire_date | timestamp | 6 | 否 |
|
|
|
|
|
|
|
| |
| movie_information |
|
|
|
| |
| 字段名称 | 类型 | 长度 | 不是null | 主键 | 字段说明 |
| movie_information_id | int | 11 | 否 | 主键 | 电影信息ID |
| movie_title | varchar | 64 | 是 |
| 电影名称 |
| film_classification | varchar | 64 | 是 |
| 电影分类 |
| release_time | varchar | 64 | 是 |
| 上映时间 |
| leading_artist | varchar | 64 | 是 |
| 主要演员 |
| movie_ticket_price | int | 11 | 是 |
| 电影票价 |
| movie_pictures | varchar | 255 | 是 |
| 电影图片 |
| session_information | text | 0 | 是 |
| 场次信息 |
| film_description | text | 0 | 是 |
| 电影描述 |
| recommend | int | 11 | 否 |
| 智能推荐 |
| create_time | datetime | 0 | 否 |
| 创建时间 |
| update_time | timestamp | 0 | 否 |
| 更新时间 |
|
|
|
|
|
| |
| order_center |
|
|
|
| |
| 字段名称 | 类型 | 长度 | 不是null | 主键 | 字段说明 |
| order_center_id | int | 11 | 否 | 主键 | 订单中心ID |
| movie_title | varchar | 64 | 是 |
| 电影名称 |
| film_classification | varchar | 64 | 是 |
| 电影分类 |
| movie_ticket_price | varchar | 64 | 是 |
| 电影票价 |
| film_sessions | varchar | 64 | 是 |
| 电影场次 |
| ticket_quantity | int | 11 | 是 |
| 购票数量 |
| total_ticket_price | varchar | 64 | 是 |
| 购票总价 |
| ticket_buyer | int | 11 | 是 |
| 购票人 |
| pay_state | varchar | 16 | 否 |
| 支付状态 |
| pay_type | varchar | 16 | 是 |
| 支付类型 微信、支付宝、网银 |
| recommend | int | 11 | 否 |
| 智能推荐 |
| create_time | datetime | 0 | 否 |
| 创建时间 |
| update_time | timestamp | 0 | 否 |
| 更新时间 |
|
|
|
|
|
| |
| ordinary_users |
|
|
|
| |
| 字段名称 | 类型 | 长度 | 不是null | 主键 | 字段说明 |
| ordinary_users_id | int | 11 | 否 | 主键 | 普通用户ID |
| full_name | varchar | 64 | 是 |
| 姓名 |
| gender | varchar | 64 | 是 |
| 性别 |
| examine_state | varchar | 16 | 否 |
| 审核状态 |
| recommend | int | 11 | 否 |
| 智能推荐 |
| user_id | int | 11 | 否 |
| 用户ID |
| create_time | datetime | 0 | 否 |
| 创建时间 |
| update_time | timestamp | 0 | 否 |
| 更新时间 |
系统中应用的开发工具总结如下表所示。
表5-1开发工具
| 名称 | 工具 | 版本 |
| 操作系统 IDE(Integrated Development Environment) | Windows Pycharm | 7/8/10 2017 |
| Python | Python | Python 3.7.7 |
| 数据库 浏览器 界面工具 | MySQL 谷歌 Photoshop | 5.7 6.0 2016 |
未注册用户在用户注册界面uerRegister.html,输入新用户信息,点击注册后,新用户信息由界面传入控制层userAction,调用addUser(user)方法,通过userDAOImp向数据库用户表插入用户信息,由于用户账号是自动生成的,若成功则反馈注册成功,并提示新用户的用户账号;若失败则回到登录界面,并显示登录失败。
注册界面如下所示。

图5-1注册界面
用户在首页点击登录,进入用户登录界面uerLogin.html,输入用户账号和密码,点击登录,用户账号和密码信息由界面传入控制层userAction,调用userLogin(user)方法,通过userDAOImp向数据库用户表搜索该用户账号与密码,将最终结果反馈到前端。若成功则回到首页;用户成功登录,若失败则回到登录界面,并显示登录失败。
用户点击注销,清空浏览器session值,然后返回登录页或者首页。
登录界面如下所示。

图5-2登录界面
登录用户在首页点击进入用户中心userCenter.html,再点击修改个人信息按钮进入userChangeInfo.html界面,系统根据session中存储的目前登录的用户的账号,向控制层userAction发送请求,搜索当前用户信息,userAction向userDAOImp调用queryByUserId(user),向数据库的用户表搜索当前用户信息并将用户信息以对象的形式层层返回到userChangeInfo.html界面,显示出当前用户的个人信息。
若用户要对个人信息进行修改,则通过修改当前信息之后点击确认,向控制层userAction发送更改后的用户信息,调用changeUser(user)方法,通过userDAOImp向数据库用户表更新用户信息,若成功则反馈注册成功,则返回的userChangeInfo.html界面被更改成功;若失败则显示修改失败。
用户可以发表自己的评论。将页面session中的用户账号userId和发表评论文字框内容和评分传入控制层PinglunAction,调用addPinglun方法,通过PinglunDAOImp向数据库评论表插入,将结果返回Pinglun_list.html界面。
评论发表界面如下所示。

图5-3评论发表界面
用户可以在首页进行电影搜索,在搜索框输入关键词后,前台发起请求,将传递的keyword参数信息从前台传递DianyingController类里,匹配到list()方法,list()方法调用DianyingServiceImpl类的getDianyingByKeywordCategory()方法,如果没有该关键词,则返回空的结果集。
电影搜索界面如下。

图5-4电影搜索界面
管理员在后台管理界面点击到所有电影界面dianyingxinxi_list.html,向控制层dianyingxinxiAction发送请求,搜索当前所有电影信息,dianyingxinxiAction向dianyingxinxiDAOImp调用搜索全部电影的请求,向数据库的电影表搜索当前所有电影并将电影信息以对象的形式层层返回到dianyingxinxi_list.html界面,显示出当前所有电影信息。若要对电影信息进行修改和删除,则分别进入dianyingxinxi_updt.html或dianyingxinxi_delete.html,通过dianyingxinxiAction向dianyingxinxiDAOImp调用对应的修改或删除方法,向数据库的电影表做相应的持久层操作。
电影管理界面如下所示。

图5-5电影信息界面
管理员在后台管理界面点击到所有订单中心界面显示出当前所有订单信息。
订单中心界面如下。

图5-6订单中心界面
管理员在后台管理界面点击到所有评论界面pinglun_list.html,向pinglunDAOImp调用搜索全部评论的请求,向数据库的评论表搜索当前所有评论并将评论信息以对象的形式层层返回到pinglun_list.html界面,显示出当前所有评论信息。若要对评论信息进行修改和删除,则分别进入pinglun_ updt.html或pinglun_delete.html,通过pinglunAction向pinglunDAOImp调用对应的修改或删除方法,向数据库的评论表做相应的持久层操作。
评论管理界面如下。

图5-7评论管理界面
软件测试是软件开发完成后必须经过的一道程序,它在软件开发过程中地位十分重要,需要由专业的测试工程师来对软件进行各方面的测试,大到功能模块测试,小到代码的单元测试,这对测试工程师来说需要有足够的耐心和专业的测试方案,软件测试归根结底就是对软件的结构和功能的综合测评,需要做到结构稳定和功能正确,二者兼顾。软件测试也叫寻找系统bug的过程,世界上没有完美无缺、不存在bug的软件,只能将软件的bug降到最低最小,来追求极致。
登录测试是系统最开始就要进行,测试用户能否登录,才能完成后续的功能操作。
登录测试用例表如下所示。
表6-1登录测试
| 用例编号 | YL001 | 程序版本 | 1.00 |
| 功能名称 | 使用者登录测试 | 编制人 | 李铁蛋 |
| 功能描述 | 根据用户的登录情况测试 | ||
| 用例目的 | 测试用户登录情况是否正确 | ||
| 测试项 | 测试数据 | 测试结果 | 预期结果 |
| 用户名 | 为空 | 请输入用户名 | 请输入用户名 |
| 密码 | 为空 | 请输入密码 | 请输入密码 |
| 用户密码组合 | 用户名:klouse 密码 klouses | 用户与密码不匹配 | 用户与密码不匹配 |
| 用户密码组合 | 用户名 : klouse 密码 klouse | 进入系统 | 正确的用户名和密码 登录系统 |
管理员在发布信息页面,通过按照预先格式发布信息,如果因为输入时候缺少相关内容,就不能发布成功,且有相应错误提示
信息录入发布测试用例表如下所示。
表6-1信息录入发布测试
| 用例编号 | YL002 | 程序版本 | 1.00 |
| 功能名称 | 信息发布测试 | 编制人 | 李铁蛋 |
| 功能描述 | 对使用者发布或者录入信息进行测试,判断其功能是否达到预期的要求 | ||
| 用例目的 | 对系统使用者录入发布信息进行原型测试。 | ||
| 测试项 | 测试数据 | 测试结果 | 预期结果 |
| 属性1 | 为空 | 请输入属性1对应的数据 | 请输入属性1对应的数据 |
| 属性2 | 为空 | 请输入属性2对应的数据 | 请输入属性2对应的数据 |
| 属性3 | 为空 | 请输入属性3对应的数据 | 请输入属性3对应的数据 |
| 全部输入 | 数据均填入 | 录入发布成功 | 录入发布成功 |
管理员在更新信息页面,通过按照预先格式更新信息,如果因为输入时候缺少相关内容或者更新的数据不符合当前规范的话,就不能更新成功,且有相应错误提示
信息更新测试用例表如下所示。
表6-1信息更新测试
| 用例编号 | YL003 | 程序版本 | 1.00 |
| 功能名称 | 信息更新测试 | 编制人 | 李铁蛋 |
| 功能描述 | 对使用者更新信息进行测试,判断其功能是否达到预期的要求 | ||
| 用例目的 | 对系统使用者更新信息进行原型测试。 | ||
| 测试项 | 测试数据 | 测试结果 | 预期结果 |
| 属性1 | 编号:321 | 编号更新成功 | 编号更新成功 |
| 属性2 | 名称:名称1 | 名称更新成功 | 名称更新成功 |
| 属性3 | 内容:内容1234内容 | 内容更新成功 | 内容更新成功 |
| 全部输入 | 数据均未更改 | 更新成功 | 更新成功 |
管理员在信息页面,通过点击数据删除按钮来删除该条数据,如果该数据和其他数据有关联,则提示是否确定删除。
信息删除测试用例表如下所示。
表6-1信息删除测试
| 用例编号 | YL004 | 程序版本 | 1.00 |
| 功能名称 | 信息删除测试 | 编制人 | 李铁蛋 |
| 功能描述 | 对使用者删除信息进行测试,判断其功能是否达到预期的要求 | ||
| 用例目的 | 对系统使用者删除信息进行原型测试。 | ||
| 测试项 | 测试数据 | 测试结果 | 预期结果 |
| 数据1 | 无任何关联的数据1 | 数据删除成功 | 数据删除成功 |
| 数据2 | 和其他数据有关联的数据2 | 请确认是否删除 | 请确认是否删除 |
在经过之前的所有的工作之后,通过对软件的测试方法、测试原则还有典型的测试用例进行全面的、深入的介绍。经过对系统的全面测试,系统目前所具有的所有功能均成功的实现并且通过了测试,整个系统实现了基于 Python 开发的期望。
电影院购票系统采用Django框架,该结构非常完美的集优点于一身,成熟、强大、易理解易使用,通过使用这个结构,降低了开发的难度。本系统实现了基于Python的电影院购票系统,将数据操作维护的过程转化成电脑操作流程,具体实现了对系统人员管理、留言功能、评价功能、电影数据维护、选座预订数据维护,并提供查询统计功能来对电影和选座预订的相关数据进行统计分析,让使用者能更清晰的掌握运营情况,帮助使用者进行数据操作维护,简化工作流程,提高工作效率和盈利。
目前完成的电影院购票系统,还有许多有待改进的地方。一个是功能上的改进,用户理应可以修改自己的相关信息,故应增设个人中心功能;另外,系统如果能提供更多的功能就会使得系统更加丰富和多样化,比如数据当前分析和未来预测等。第二个是技术上的改进,由于对开发框架不太熟悉,权限管理这部分,本系统采用一个Html页面来规定好导航栏,即跳转的页面,这相对比较不灵活,如果将URL路径记录到数据库并实现增删查改会比较好;另外就是对EasyUI的使用还不够熟练,视觉效果和界面观感有待提升,希望日后能对这个系统有所改进。
[1]孔波,邹有,卢红兵,杨华武,庹苏行.基于Web的色质数据解析平台设计与开发[J].计算机技术与发展,2019,29(12):198-204.
[2]闫朝阳.基于Web的大数据分析平台交互设计研究[J].设计,2019,32(17):94-97.
[3]胡念祖,林晓焕,肖新帅.基于嵌入式Web服务器的远程温度采集系统设计[J].舰船电子工程,2019,39(09):113-117+182.
[4]谭卫,阳晓霞.基于移动Web技术的高校思想品德教育工作评价系统设计与研究[J].信息与电脑(理论版),2019(15):101-104.
[5]宋丽芳.网站建设中网页设计的安全缺陷及对策分析[J].信息通信,2019(08):113-114.
[6]吴城.跨境电商网站系统的设计与分析[J].商场现代化,2019(15):37-38.
[7]蔡振海,张静.基于python的网络爬虫系统的设计与实现[J].电脑知识与技术,2019,15(23):36-37.
[8]黄绍涵.“HZD”校友圈社交网站设计与开发研究——就业模块设计[J].电声技术,2019,43(08):29-32.
[9]李翔宇.基于Web前端开发技术的儿童教育网站设计与实现[J].中国新通信,2019,21(15):196.
[10]曾婷,凌财进.基于HTML5的计算机一级考试模拟Web APP的设计与实现[J].办公自动化,2019,24(15):60-62.
[11]王立强.HTML5:电商网站设计与实现[J].营销界,2019(30):152-157.
[12]黄安.基于PHP+Mysql技术的网站设计与实现——以美食网站系统的设计为例[J].轻纺工业与技术,2019,48(07):168-170.
[13]张欢.服务类网站设计与经营模式的实例研究[J].科技经济导刊,2019,27(21):207+197.
[14]王瑞,徐方晨.开放共享实验室的Web平台设计与实现[J].工业控制计算机,2019,32(07):120-122.
[15]苏思雨,陈汝倩.长白山体验式旅游日文网站的设计与建设[J].数字技术与应用,2019,37(07):139-140.
[16]NastitiAndini,DaehaKim,JongAhnChun.Operationalsoilmoisturemodelingusingamulti-stageapproachbasedonthegeneralizedcomplementaryprinciple[J].AgriculturalWaterManagement,2020,231.
[17]A.D.Titisari,D.Phillips,I.W.Warmada,Hartono,A.Idrus.40Ar/39ArgeochronologyofthePongkorlowsulfidationepithermalgoldmineralisation,Westpython,Indonesia[J].OreGeologyReviews,2020,119.
[18]FranciscoOrtin,OscarRodriguez-Prieto,NicolasPascual,MiguelGarcia.Heterogeneoustreestructureclassificationtolabelpythonprogrammersaccordingtotheirexpertiselevel[J].FutureGenerationComputerSystems,2020,105.
[19]SatyaKrismatama,IndahRiyantini,IwangGumilar,LantunParadhitaDewanti.SelectivityofFishingGearforScomberomorusguttatus(Bloch&Schneider,1801)CommoditiesinPangandaranFishingGround,Westpython[J].AsianJournalofFisheriesandAquaticResearch,2020.
[20]ZhongXiangfu,PlaAlbert,RaynerSimon.Jasmine:apythonpipelineforisomiRcharacterizationinmiRNA-Seqdata[J].Bioinformatics,2020,36(6).
在老师的教导和帮助下,本人完成了本篇论文,老师对论文的内容、格式都有非常严格的要求,在我写毕业论文的过程中,他多次给出了建议,并定期检查,对我们严格要求,帮助我们在文档的编写上写到极致和正确,他这种教学和工作态度,让我对他产生无限的敬佩感和尊敬感。写毕业论文的同时,作为应届生,我也忙着找工作中,遇到了很多选择,感到困惑迷茫的时候,老师给了我很多意见,感谢老师的耐心开导,跟她的聊天我明白了许多。
我还要感谢我的父母,一直以来都非常支持和相信我,在精神和经济上给了我很多力量,如今我将毕业走上工作之路,终于能报答父母的养育教导之恩。还有我大学期间所有老师和全体同学,遇到问题时,这些老师同学总是无私地帮助我,真的非常感谢,我也会加油努力成长为一个有用的人。
免费领取本源代码,请关注+私信