1.区块链
区块链(Blockchain)最早在 2008 年被提出,本质上是一 个去中心化的分布式账本(Distributed Ledger)技术。

交易(Transaction):指使区块链分布式账本状态改变的一次操作,如添加一条记录或者是一笔在两个账户之间的转账操 作。
区块(Block):用于记录一段时间内发生的交易和状态结 果。区块通常用区块头的哈希值和区块高度来进行标识。
链(Chain):由一个个区块按照发生顺序串联而成,是整 个状态变化的日志记录。
2.架构层次

数据层:包括了数据的存储结构、存储方式等,区块链作为 节点共享的数据账本,任何分布式节点都可以将一段时间内接收 的交易数据记录到区块中,并将该区块添加到区块链中,形成新 的区块链。
网络层:包括了系统的 P2P 分布式组网方式、消息传播协议、 数据验证机制以及节点许可接入机制等要素,系统可以根据应用 场景的不同需求进行特殊设计;
共识层:主要作用是使用共识机制,使各节点在去中心化的 区块链网络中能够快速达成一致,维护共用的账本;
激励层:主要作用是利用数字货币完成区块打包奖励、交易 费用的收取等;
合约层:主要作用是负责将区块链系统的业务逻辑以代码的 形式实现、编译并部署,完成既定规则的条件触发和自动执行, 最大限度的减少人工干预;
应用层:主要作用是调用智能合约接口,适配区块链的各类 应用场景,为用户提供各种服务和应用。
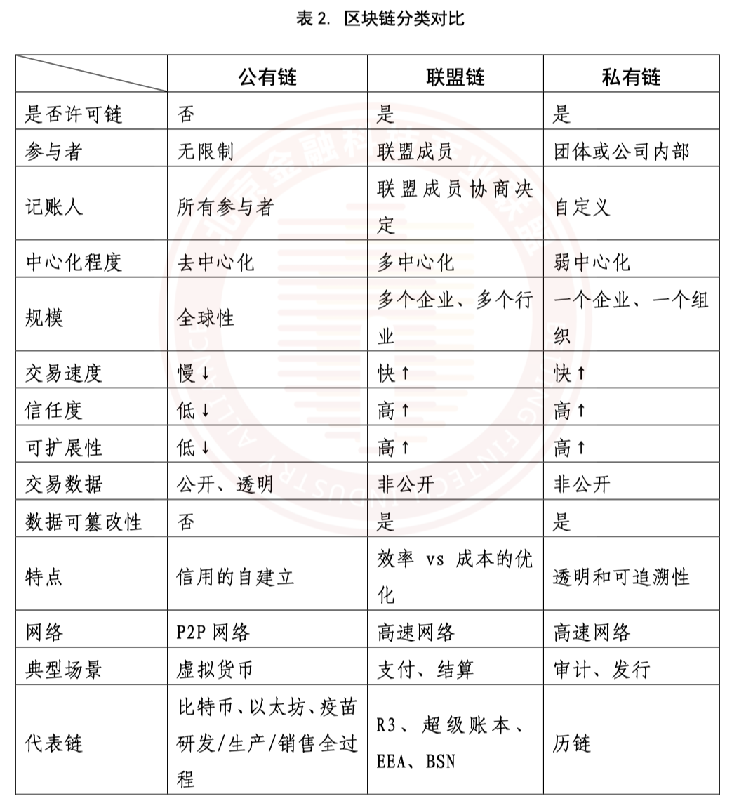
3. 区块链分类

来源:北京金融科技产业联盟《基于联盟链技术的隐私保护金融应用研究报告》