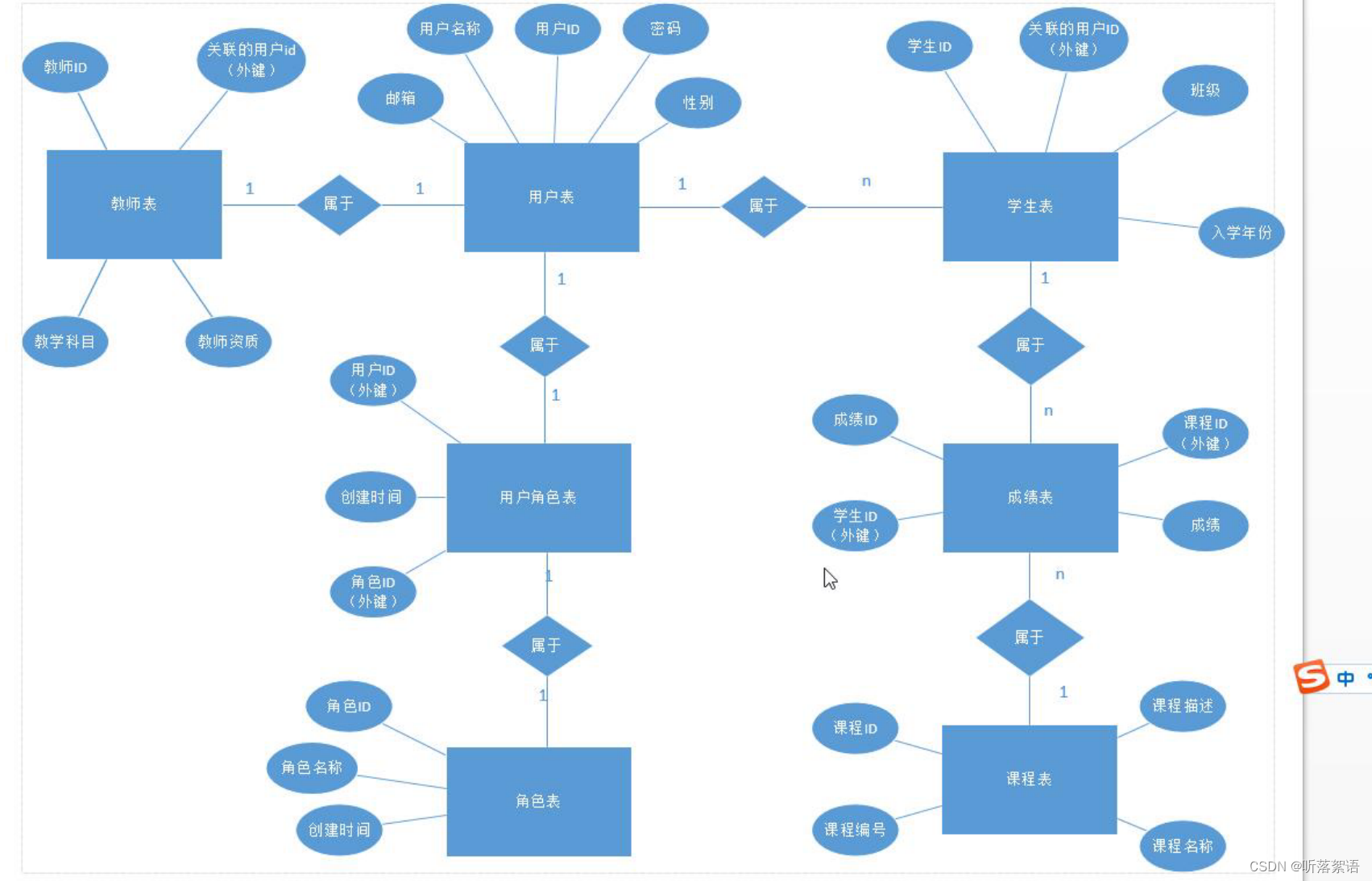
- CREATE TABLE `users` (
- `user_id` int(11) NOT NULL AUTO_INCREMENT COMMENT '用户ID',
- `username` varchar(50) NOT NULL COMMENT '用户名',
- `password` varchar(255) NOT NULL COMMENT '密码',
- `gender` enum('男','女') NOT NULL COMMENT '性别',
- `email` varchar(100) DEFAULT NULL COMMENT '邮箱',
- PRIMARY KEY (`user_id`),
- UNIQUE KEY `username` (`username`),
- UNIQUE KEY `email` (`email`)
- ) ENGINE=InnoDB AUTO_INCREMENT=4 DEFAULT CHARSET=utf8;
-
-
- CREATE TABLE `userroles` (
- `user_id` int(11) NOT NULL COMMENT '用户ID',
- `role_id` int(11) NOT NULL COMMENT '角色ID',
- `created_at` datetime NOT NULL,
- PRIMARY KEY (`user_id`),
- KEY `role_id` (`role_id`),
- CONSTRAINT `userroles_ibfk_1` FOREIGN KEY (`user_id`) REFERENCES `users` (`user_id`) ON DELETE NO ACTION ON UPDATE NO ACTION,
- CONSTRAINT `userroles_ibfk_2` FOREIGN KEY (`role_id`) REFERENCES `roles` (`role_id`) ON DELETE NO ACTION ON UPDATE NO ACTION
- ) ENGINE=InnoDB DEFAULT CHARSET=utf8;
-
-
- CREATE TABLE `teachers` (
- `teacher_id` int(11) NOT NULL AUTO_INCREMENT COMMENT '教师ID',
- `user_id` int(11) NOT NULL COMMENT '关联的用户ID',
- `subject` varchar(100) NOT NULL COMMENT '教学科目',
- `qualification` varchar(255) DEFAULT NULL COMMENT '教师资质',
- PRIMARY KEY (`teacher_id`),
- KEY `user_id` (`user_id`),
- CONSTRAINT `teachers_ibfk_1` FOREIGN KEY (`user_id`) REFERENCES `users` (`user_id`) ON DELETE NO ACTION ON UPDATE NO ACTION
- ) ENGINE=InnoDB AUTO_INCREMENT=4 DEFAULT CHARSET=utf8;
-
-
- CREATE TABLE `students` (
- `student_id` int(11) NOT NULL AUTO_INCREMENT COMMENT '学生ID',
- `user_id` int(11) NOT NULL COMMENT '关联的用户ID',
- `class` varchar(50) NOT NULL COMMENT '班级',
- `year_of_entry` year(4) NOT NULL COMMENT '入学年份',
- PRIMARY KEY (`student_id`),
- KEY `user_id` (`user_id`),
- CONSTRAINT `students_ibfk_1` FOREIGN KEY (`user_id`) REFERENCES `users` (`user_id`) ON DELETE NO ACTION ON UPDATE NO ACTION
- ) ENGINE=InnoDB AUTO_INCREMENT=4 DEFAULT CHARSET=utf8;
-
-
- CREATE TABLE `roles` (
- `role_id` int(11) NOT NULL AUTO_INCREMENT COMMENT '角色ID',
- `role_name` varchar(50) NOT NULL COMMENT '角色名称',
- `created_at` datetime NOT NULL,
- PRIMARY KEY (`role_id`),
- UNIQUE KEY `role_name` (`role_name`)
- ) ENGINE=InnoDB AUTO_INCREMENT=4 DEFAULT CHARSET=utf8;
-
-
- CREATE TABLE `grades` (
- `grade_id` int(11) NOT NULL AUTO_INCREMENT COMMENT '成绩ID',
- `student_id` int(11) NOT NULL COMMENT '学生ID',
- `course_id` int(11) NOT NULL COMMENT '课程ID',
- `grade` decimal(5,2) NOT NULL COMMENT '成绩',
- PRIMARY KEY (`grade_id`),
- KEY `student_id` (`student_id`),
- KEY `course_id` (`course_id`),
- CONSTRAINT `grades_ibfk_1` FOREIGN KEY (`student_id`) REFERENCES `students` (`student_id`) ON DELETE NO ACTION ON UPDATE NO ACTION,
- CONSTRAINT `grades_ibfk_2` FOREIGN KEY (`course_id`) REFERENCES `courses` (`course_id`) ON DELETE NO ACTION ON UPDATE NO ACTION
- ) ENGINE=InnoDB AUTO_INCREMENT=7 DEFAULT CHARSET=utf8;
-
-
- CREATE TABLE `courses` (
- `course_id` int(11) NOT NULL AUTO_INCREMENT COMMENT '课程ID',
- `course_name` varchar(100) NOT NULL COMMENT '课程名称',
- `course_code` varchar(50) NOT NULL COMMENT '课程代码',
- `description` text COMMENT '课程描述',
- PRIMARY KEY (`course_id`),
- UNIQUE KEY `course_name` (`course_name`),
- UNIQUE KEY `course_code` (`course_code`)
- ) ENGINE=InnoDB AUTO_INCREMENT=4 DEFAULT CHARSET=utf8;
- INSERT INTO `users` VALUES (1, '喜羊羊', '123', '男', 'xiyangyang@example.com');
- INSERT INTO `users` VALUES (2, '美羊羊', '123', '女', 'meiyangyang@example.com');
- INSERT INTO `users` VALUES (3, '灰太狼', '123', '男', 'huitailang@example.com');
-
-
- INSERT INTO `userroles` VALUES (1, 1, '2020-1-1 00:00:00');
- INSERT INTO `userroles` VALUES (2, 2, '2020-1-1 00:00:00');
- INSERT INTO `userroles` VALUES (3, 3, '2020-1-1 00:00:00');
-
-
- INSERT INTO `teachers` VALUES (1, 2, '数学', '高级教师');
- INSERT INTO `teachers` VALUES (2, 2, 'mysql', '特级教师');
- INSERT INTO `teachers` VALUES (3, 2, 'web', '特级教师');
-
-
- INSERT INTO `students` VALUES (1, 2, '一班', '2020');
- INSERT INTO `students` VALUES (2, 2, '二班', '2021');
- INSERT INTO `students` VALUES (3, 2, '三班', '2022');
-
-
- INSERT INTO `roles` VALUES (1, '管理员', '2020-1-1 00:00:00');
- INSERT INTO `roles` VALUES (2, '教师', '2020-1-1 00:00:00');
- INSERT INTO `roles` VALUES (3, '学生', '2020-1-1 00:00:00');
-
-
- INSERT INTO `grades` VALUES (1, 2, 2, 95.00);
- INSERT INTO `grades` VALUES (2, 1, 3, 92.00);
- INSERT INTO `grades` VALUES (3, 3, 1, 100.00);
- INSERT INTO `grades` VALUES (4, 2, 3, 98.00);
- INSERT INTO `grades` VALUES (5, 3, 3, 100.00);
- INSERT INTO `grades` VALUES (6, 1, 2, 100.00);
-
-
- INSERT INTO `courses` VALUES (1, '数学', '0000', '计算量大');
- INSERT INTO `courses` VALUES (2, 'mysql', '1111', '代码数量复杂');
- INSERT INTO `courses` VALUES (3, 'web', '6666', '花样多');









