性能更好,打包体积更小,更好的ts支持,更好的代码组织,更好的逻辑抽离,更多的新功能

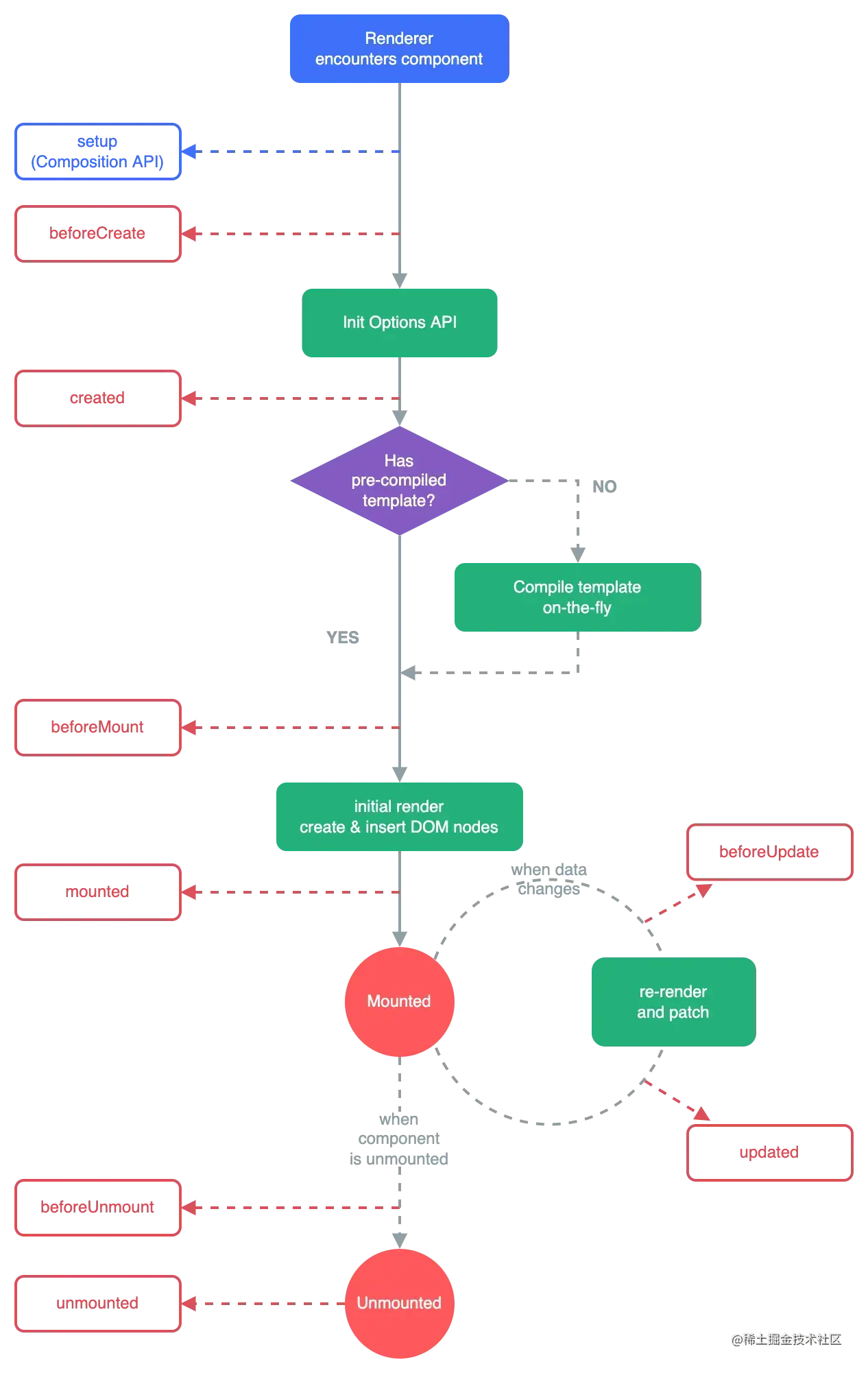
Options API的生命周期:
beforeCreate: 在实例初始化之后、数据观测(initState)和 event/watcher 事件配置之前被调用。 对于此时做的事情,如注册组件使用到的store或者service等单例的全局物件。 相比Vue2没有变化。created: 一个新的 Vue 实例被创建后(包括组件实例),立即调用此函数。 在这里做一下初始的数据处理、异步请求等操作,当组件完成创建时就能展示这些数据。 相比Vue2没有变化。beforeMount: 在挂载之前调用,相关的render函数首次被调用,在这里可以访问根节点,在执行mounted钩子前,dom渲染成功,相对Vue2改动不明显。onMounted: 在挂载后调用,也就是所有相关的DOM都已入图,有了相关的DOM环境,可以在这里执行节点的DOM操作。在这之前执行beforeUpdate。beforeUpdate: 在数据更新时同时在虚拟DOM重新渲染和打补丁之前调用。我们可以在这里访问先前的状态和dom,如果我们想要在更新之前保存状态的快照,这个钩子非常有用。相比Vue2改动不明显。onUpdated:在数据更新完毕后,虚拟DOM重新渲染和打补丁也完成了,DOM已经更新完毕。这个钩子函数调用时,组件DOM已经被更新,可以执行操作,触发组件动画等操作beforeUnmount:在卸载组件之前调用。在这里执行清除操作,如清除定时器、解绑全局事件等。onUnmounted:在卸载组件之后调用,调用时,组件的DOM结构已经被拆卸,可以释放组件用过的资源等操作。onActivated – 被 keep-alive 缓存的组件激活时调用。
onDeactivated – 被 keep-alive 缓存的组件停用时调用。
onErrorCaptured – 当捕获一个来自子孙组件的错误时被调用。此钩子会收到三个参数:错误对象、发生错误的组件实例以及一个包含错误来源信息的字符串。此钩子可以返回 false 以阻止该错误继续向上传播。
Composition API的生命周期:
除了beforecate和created(它们被setup方法本身所取代),我们可以在setup方法中访问的上面后面9个生命钩子选项:
Composition API和Options API是Vue.js中的两种组件编写方式。
Options API是Vue.js早期版本中使用的编写方式,通过定义一个options对象进行组件的配置,包括props、data、methods、computed、watch等选项。这种方式的优点在于结构清晰、易于理解,在小型项目中比较实用。
Composition API是Vue.js 3.x版本中新引入的一种组件编写方式,它以函数的形式组织我们的代码,允许我们将相关部分组合起来,提高了代码的可维护性和重用性。Composition API还提供了模块化、类型推断等功能,可以更好地实现面向对象编程的思想。
Composition API 更好的代码组织,更好的逻辑服用;可维护性,更好的类型推导,可拓展性更好;
两种API各有优缺点,使用哪种API取决于具体的项目需求。对于小型项目,Options API更为简单方便;对于大型项目,Composition API可以更好地组织代码。
总之,Vue.js的Composition API和Options API是为了满足不同开发者的需求而存在的,我们应该根据具体的场景选择使用哪种API,以达到更好的开发效果和代码质量。

性能优化:Vue.js 3.0使用了Proxy替代Object.defineProperty实现响应式,并且使用了静态提升技术来提高渲染性能。新增了编译时优化,在编译时进行模板静态分析,并生成更高效的渲染函数。
Composition API:Composition API是一个全新的组件逻辑复用方式,可以更好地组合和复用组件的逻辑。
TypeScript支持:Vue.js 3.0完全支持TypeScript,在编写Vue应用程序时可以更方便地利用TS的类型检查和自动补全功能。
新的自定义渲染API:Vue.js 3.0的自定义渲染API允许开发者在细粒度上控制组件渲染行为,包括自定义渲染器、组件事件和生命周期等。
改进的Vue CLI:Vue.js 3.0使用了改进的Vue CLI,可以更加灵活地配置项目,同时支持Vue.js2.x项目升级到Vue.js 3.0。
移除一些API:Vue.js 3.0移除了一些不常用的API,如过渡相关API,部分修饰符等。
Proxy和Object.defineProperty都可以用来实现JavaScript对象的响应式,但是它们有一些区别:
实现方式:Proxy是ES6新增的一种特性,使用了一种代理机制来实现响应式。而Object.defineProperty是在ES5中引入的,使用了getter和setter方法来实现。
作用对象:Proxy可以代理整个对象,包括对象的所有属性、数组的所有元素以及类似数组对象的所有元素。而Object.defineProperty只能代理对象上定义的属性。
监听属性:Proxy可以监听到新增属性和删除属性的操作,而Object.defineProperty只能监听到已经定义的属性的变化。
性能:由于Proxy是ES6新增特性,其内部实现采用了更加高效的算法,相对于Object.defineProperty来说在性能方面有一定的优势。
综上所述,虽然Object.defineProperty在Vue.js 2.x中用来实现响应式,但是在Vue.js 3.0中已经采用了Proxy来替代,这是因为Proxy相对于Object.defineProperty拥有更优异的性能和更强大的能力。
新的API:Vue3使用createApp方法来创建应用程序实例,并有新的组件注册和调用方法。
emits属性::Vue 3的组件可以使用emits属性来声明事件。
生命周期
多个Fragment
移除.sync
异步组件的写法
js
复制代码
const Foo = defineAsyncComponent(() => import('./Foo.vue') )
Vue 2.x使用的是双向指针遍历的算法,也就是通过逐层比对新旧虚拟DOM树节点的方式来计算出更新需要做的最小操作集合。但这种算法的缺点是,由于遍历是从左到右、从上到下进行的,当发生节点删除或移动时,会导致其它节点位置的计算出现错误,因此会造成大量无效的重新渲染。
Vue 3.x使用了经过优化的单向遍历算法,也就是只扫描新虚拟DOM树上的节点,判断是否需要更新,跳过不需要更新的节点,进一步减少了不必要的操作。此外,在虚拟DOM创建后,Vue 3会缓存虚拟DOM节点的描述信息,以便于复用,这也会带来性能上的优势。同时,Vue 3还引入了静态提升技术,在编译时将一些静态的节点及其子节点预先处理成HTML字符串,大大提升了渲染性能。
因此,总体来说,Vue 3相对于Vue 2拥有更高效、更智能的diff算法,能够更好地避免不必要的操作,并提高了渲染性能。
使用Proxy和Reflect API实现vue3响应式。
Reflect API则可以更加方便地实现对对象的监听和更新,可以用来访问、检查和修改对象的属性和方法,比如Reflect.get、Reflect.set、Reflect.has等。
Vue3会将响应式对象转换为一个Proxy对象,并利用Proxy对象的get和set拦截器来实现对属性的监听和更新。当访问响应式对象的属性时,get拦截器会被触发,此时会收集当前的依赖关系,并返回属性的值;当修改响应式对象的属性时,set拦截器会被触发,此时会触发更新操作,并通知相关的依赖进行更新。
优点:可监听属性的变化、新增与删除,监听数组的变化
Vue 3.0作为Vue.js的一次重大升级,其编译器也进行了一些优化,主要包括以下几方面:
静态树提升: Vue 3.0 通过重写编译器,实现对静态节点(即不改变的节点)进行编译优化,使用HoistStatic功能将静态节点移动到 render 函数外部进行缓存,从而服务端渲染和提高前端渲染的性能。
Patch Flag:在Vue 3.0中,编译的生成vnode会根据节点patch的标记,只对需要重新渲染的数据进行响应式更新,不需要更新的数据不会重新渲染,从而大大提高了渲染性能。
静态属性提升:Vue3中对不参与更新的元素,会做静态提升,只会被创建一次,在渲染时直接复用。免去了重复的创建操作,优化内存。 没做静态提升之前,未参与更新的元素也在render函数内部,会重复创建阶段。
做了静态提升后,未参与更新的元素,被放置在render 函数外,每次渲染的时候只要取出即可。同时该元素会被打上静态标记值为-1,特殊标志是负整数表示永远不会用于 Diff。
事件监听缓存:默认情况下绑定事件行为会被视为动态绑定(没开启事件监听器缓存),所以每次都会去追踪它的变化。开启事件侦听器缓存后,没有了静态标记。也就是说下次diff算法的时候直接使用。
优化Render function:Vue 3.0的compile优化还包括:Render函数的换行和缩进、Render函数的条件折叠、Render函数的常量折叠等等。
总之,Vue 3.0通过多方面的编译优化,进一步提高了框架的性能和效率,使得Vue.js更加高效和易用。
watch 和 watchEffect 都是监听器,watchEffect 是一个副作用函数。它们之间的区别有:
watch :既要指明监视的数据源,也要指明监视的回调。
而 watchEffect 可以自动监听数据源作为依赖。不用指明监视哪个数据,监视的回调中用到哪个数据,那就监视哪个数据。
watch 可以访问改变之前和之后的值,watchEffect 只能获取改变后的值。
watch 运行的时候不会立即执行,值改变后才会执行,而 watchEffect 运行后可立即执行。这一点可以通过 watch 的配置项 immediate 改变。
watchEffect有点像 computed :
但 computed 注重的计算出来的值(回调函数的返回值), 所以必须要写返回值。
而 watcheffect注重的是过程(回调函数的函数体),所以不用写返回值。

watch与 vue2.x中 watch 配置功能一致,但也有两个小坑
reactive 定义的响应式数据时,oldValue 无法正确获取,强制开启了深度监视(deep配置失效)reactive 定义的响应式数据中某个属性时,deep配置有效。- let sum = ref(0)
- let msg = ref('你好啊')
- let person = reactive({
- name:'张三',
- age:18,
- job:{
- j1:{
- salary:20
- }
- }
- })
-
- //情况1:监视ref定义的响应式数据
- watch(sum,(newValue, oldValue)=>{
- console.log("sum变化了", newValue, oldValue),(immediate:true)
- })
- //情况2:监视多个ref定义的响应式数据
- watch([sum, msg],(newValue, oldValue)=>{
- console.log("sum或msg变化了", newValue, oldValue),(immediate:true)
- })
- //情况3:监视reactive定义的响应式数据
- //若watch监视的是reactive定义的响应式数据,则无法正确获得oldValue,且强制开启了深度监视。
- watch(person,(newValue, oldValue)=>{
- console.log("person变化了", newValue, oldValue),(immediate:true,deep:false) //此处的deep配置不再生效。
- })
- //情况4:监视reactive所定义的一个响应式数据中的某个属性
- watch(()=>person.name,(newValue, oldValue)=>{
- console.log("person.name变化了", newValue, oldValue)
- })
- //情况5:监视reactive所定义的一个响应式数据中的某些属性
- watch([()=>person.name, ()=>person.age],(newValue, oldValue)=>{
- console.log("person.name或person.age变化了", newValue, oldValue)
- })
- //特殊情况:
- watch(()=>person.job,(newValue, oldValue)=>{
- console.log("person.job变化了", newValue, oldValue)
- }, {deep:true})
-
Vue 3 中新增了teleport(瞬移)组件,可以将组件的 DOM 插到指定的组件层,而不是默认的父组件层,可以用于在应用中创建模态框、悬浮提示框、通知框等组件。
Teleport 组件可以传递两个属性:
to (必填):指定组件需要挂载到的 DOM 节点的 ID,如果使用插槽的方式定义了目标容器也可以传入一个选择器字符串。disabled (可选):一个标志位指示此节点是否应该被瞬移到目标中,一般情况下,这个 props 建议设为一个响应式变量来控制 caption 是否展示。例子如下:
- <teleport to="#target">
- <div>这里是瞬移到target容器中的组件div>
- teleport>
- <div id="target">div>
在上述示例中, 组件往 #target 容器中,挂载了一个文本节点,效果等同于:
- <div id="target">
- <div>这里是瞬移到target容器中的组件div>
- div>
需要注意的是,虽然 DOM 插头被传送到另一个地方,但它的父组件仍然是当前组件,这一点必须牢记,否则会导致样式、交互等问题。
Teleport 组件不仅支持具体的 id/选择器,还可以为to属性绑定一个 Vue 组件实例,比如:
- <teleport :to="dialogRef">
- <div>这里是瞬移到Dialog组件里的组件div>
- teleport>
- <Dialog ref="dialogRef">Dialog>
总之,Teleport 组件是 Vue3 中新增的一个非常有用的组件,可以方便地实现一些弹出框、提示框等组件的功能,提高了开发效率。
ref: 函数可以接收原始数据类型与引用数据类型。- ref函数创建的响应式数据,在模板中可以直接被使用,在 JS 中需要通过 .value 的形式才能使用。reactive: 函数只能接收引用数据类型。toRef:针对一个响应式对象的属性创建一个ref,使得该属性具有响应式,两者之间保持引用关系。(入下所示,即让state中的age属性具有响应式)

toRefs: 将一个响应式对象转为普通对象,对象的每一个属性都是对应的ref,两者保持引用关系

Pinia 是 Vue 官方团队成员专门开发的一个全新状态管理库,并且 Vue 的官方状态管理库已经更改为了 Pinia。在 Vuex 官方仓库中也介绍说可以把 Pinia 当成是不同名称的 Vuex 5,这也意味不会再出 5 版本了。
优点
1.6kb。TS 的支持,Pinia 源码完全由 TS 编码完成。mutations,只剩下 state 、 actions 、 getters 。Vuex 那样的模块镶嵌结构,它只有 store 概念,并支持多个 store,且都是互相独立隔离的。当然,你也可以手动从一个模块中导入另一个模块,来实现模块的镶嵌结构。store,它的模块默认情况下创建就自动注册。SSR)。Vue DevTools。
Pinia配套有个插件 pinia-plugin-persist进行数据持久化,否则一刷新就会造成数据丢失
Vue2 中我们使用 EventBus 来实现跨组件之间的一些通信,它依赖于 Vue 自带的 $on/$emit/$off 等方法,这种方式使用非常简单方便,但如果使用不当也会带来难以维护的毁灭灾难。
而 Vue3 中移除了这些相关方法,这意味着 EventBus 这种方式我们使用不了, Vue3 推荐尽可能使用 props/emits、provide/inject、vuex 等其他方式来替代。
当然,如果 Vue3 内部的方式无法满足你,官方建议使用一些外部的辅助库,例如:mitt。
优点
200 bytes。TS 支持,源码由 TS 编码。Vue 中,React、JQ 等框架中也可以使用。on、emit、off 等少量实用API。scrtpt setup 是 vue3 的语法糖,简化了组合式 API 的写法,并且运行性能更好。使用 script setup 语法糖的特点:
组件的时候,会自动注册,无需通过 components 手动注册。defineProps 接收父组件传递的值。useAttrs 获取属性,useSlots 获取插槽,defineEmits 获取自定义事件。不会对外暴露任何属性,如果有需要可使用 defineExpose 。在 vue2 中 v-for 的优先级更高,但是在 vue3 中优先级改变了。v-if 的优先级更高。
在 setup 函数中,你可以使用 getCurrentInstance() 方法来获取组件实例。getCurrentInstance() 方法返回一个对象,该对象包含了组件实例以及其他相关信息。
以下是一个示例:
- import { getCurrentInstance } from 'vue';
-
- export default {
- setup() {
- const instance = getCurrentInstance();
-
- // ...
-
- return {
- instance
- };
- }
- };
在上面的示例中,我们使用 getCurrentInstance() 方法获取当前组件实例。然后,我们可以将该实例存储在一个常量中,并在 setup 函数的返回值中返回。
需要注意的是,getCurrentInstance() 方法只能在 setup 函数中使用,而不能在组件的生命周期方法(如 created、mounted 等方法)中使用。另外,需要注意的是,如果在 setup 函数返回之前访问了 instance 对象,那么它可能是 undefined ,因此我们需要对其进行处理。
作者:https://juejin.cn/post/7227453567686033468