.NET
是一个平台,包括 .NET Framework、.NET Core、ASP.NET、C#等,可以构建桌面、Web、移动应用等应用程序。
.NET Framework 和 .NET Core
是 .NET 平台的一个特定组件,是用于构建 Windows 应用程序的框架,只能在 Windows 操作系统上运行,不支持跨平台开发。
可用于构建 Windows、Linux 和 macOS 上的应用程序,支持跨平台开发。
ASP.NET 和 ASP.NET Core
ASP.NET 是一组用于构建 Web 应用程序和 Web 服务的技术和工具。它是.NET 技术栈中的一部分,不支持跨平台。
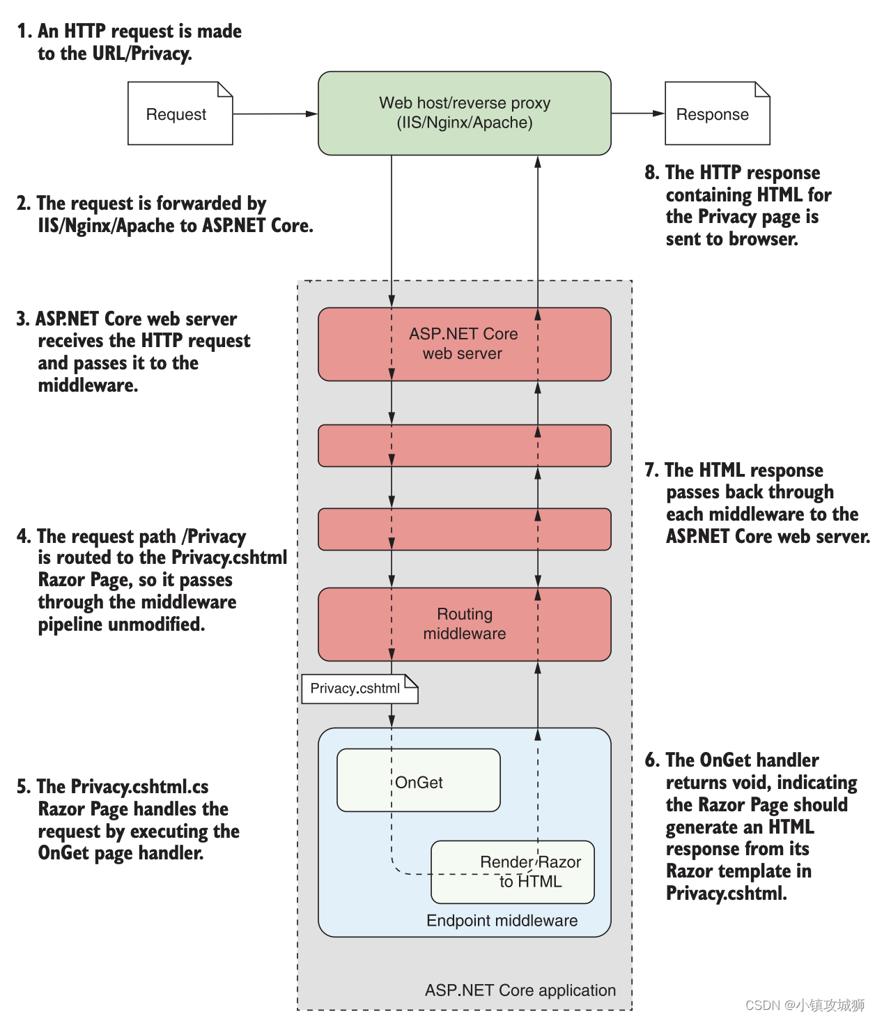
ASP.NET Core 是 ASP.NET 的下一代版本,建立在.NET Core 之上,包括 ASP.NET Core MVC(用于构建 Web 应用)和 ASP.NET Core Web API(用于构建 Web 服务)等技术,支持跨平台。类比成Java中的SpringBoot框架。可以用于传统的服务器端渲染应用程序,也可以用于创建前后端分离的单页面应用程序。

C#
是.NET平台上的一门编程语言,常与ASP.NET Core结合使用。
程序通过编译为Intermediate Language(IL)代码的形式实现跨平台。
IIS是依赖于Windows的web服务器,Kestrel是跨平台HTTP服务器,可以运行APS.NET程序。

NuGet
NuGet是.NET的包管理器,类似于Java中的Maven。
solution 和 project
solution 由一个或者多个 project 组成;
project 是部署的单元,可以被编译为dll文件或者可执行文件,类似于 Java 中的 module 的概念。
https://dotnet.microsoft.com/zh-cn/download

dotnet --info

# 切换.net sdk 版本
dotnet --global-sdk 3.1.100

安装选择workloads时候,记得勾选下面几项进行下载安装:
要注意的是Visual Studio for Mac和Visual Studio是两个完全不同的产品

donet restoredotnet builddotnet run
.csproj nuget 包管理文件,类似于 Java 中的 pom.xml。.sln 显示solution 下有哪些 projects。 launchSettings.json,在 project/properties/目录下,控制怎么 run 和 debug 程序。appsettings.json 和 appsettings.Development.json, 类似Java 中的 application.yml 文件。wwwroot/ 目录可以被浏览器直接访问。Program.cs,包含 main方法,是启动文件。包含 IHostBuild类型的方法,回去调用 startup.cs 中的配置方法。Startup.cs,会被 program.cs 调用的配置类文件。包含服务注册和配置中间件管道两个方法。
xxx.cshtml,是Razor Pages页面,是一种页面模版,类似于 JSP。
Reference Link
- https://github.com/andrewlock/asp-dot-net-core-in-action-2e
- ASP.NET Core in Action (Andrew Lock) (Z-Library)