软件测试
软件测试的生命周期: 需求分析→测试计划→ 测试设计、测试开发→ 测试执行→ 测试评估
- 需求分析:需求是非完整,需求是否正确
- 测试计划:确定软件由谁测试,什么时候开始,什么时候结束,测试那些模块
- 测试设计、测试开发:写测试用例(手工测试用例,自动化测试用例),编写测试工具
- 测试执行:执行测试用例
- 测试评估:提交测试报告
什么是测试报告:包含测试人员,测试时间(开始到结束),开发人员,开发时间,测试用例,bug,文档,需求文档,技术文档等信息
如何表述BUG
- 发现问题的版本
- 开发人员需要知道出现问题的版本,才能够获取对应版本的代码来重现故障。并且版本的标识也有利于统计和分析每个版本的质量。
- 问题出现的环境
- 环境分为硬件环境和软件环境,如果是web项目,需要描述浏览器版本,客户机操作系统等,如果是app项目,需要描述机型、分辨率、操作系统版本等。详细的环境描述有利于故障的定位。
- 错误重现的步骤
- 预期行为的描述
- 要让开发人员指导怎么样才是正确的,尤其要以用户的角度来描述程序的行为是怎样的。如果是依据需求提出的故障,能写明需求的来源是最好的。
- 错误行为的描述
- 描述错误的现象。crash等可以上传log,UI问题可以有截图。
- 其他
- 某些公司会有一些其他的要求,例如故障的分类:功能故障,界面故障,兼容性故障等。有些有优先级的分类,严重影响测试需要开发人员优先修改的,可以设置优先级为高
- 不要把多个bug放到一起
- 在无法确认是同一段代码造成的故障时,不要将bug放在一起提交
最好涉及到详细到那个地方那个位置出现的问题的敌法。
定义BUG的级别
- Blocker(崩溃):阻碍开发或测试工作的问题;造成系统崩溃、死机、死循环,导致数据库数据丢失,与数据库连接错误,主要功能丧失,基本模块缺失等问题。
- Critical(严重): 系统主要功能部分丧失、数据库保存调用错误、用户数据丢失,一级功能菜单不能使用但是不影响其他功能的测试。功能设计与需求严重不符,模块无法启动或调用,程序重启、自动退出,关联程序间调用冲突,安全问题、稳定性等。
- Major(一般):功能没有完全实现但是不影响使用,功能菜单存在缺陷但不会影响系统稳定性(该问题实际测试中存在最多)
- 操作时间长、查询时间长、格式错误、边界条件错误,删除没有确认框、数据库表中字段过多等
- Minor(次要):界面、性能缺陷,建议类问题,不影响操作功能的执行,可以优化性能的方案等。此类问题在测试初期较多,优先程度较低;在测试后期出现较少,应及时处理)
- 错别字、界面格式不规范,页面显示重叠、不该显示的要隐藏,描述不清楚,提示语丢失,文字排列不整齐,光标位置不正确,用户体验感受不好。

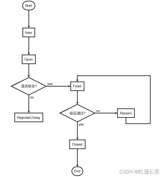
● New:新发现的Bug,未经评审决定是否指派给开发人员进行修改。
● Open:确认是Bug,并且认为需要进行修改,指派给相应的开发人员。
● Fixed:开发人员进行修改后标识成修改状态,有待测试人员的回归测试验证。
● Rejected:如果认为不是Bug,则拒绝修改。
● Delay:如果认为暂时不需要修改或暂时不能修改,则延后修改。
● Closed:修改状态的Bug经测试人员的回归测斌验证通过,则关闭Bug。
● Reopen:如果经验证Bug仍然存在,则需要重新打开Bug,开发人员重新修改。
产生争执如何处理
- 确保个人操作没有问题,确保自己对需求的理解没有问题
- 良好沟通
- 站在用户的角度思考
- 发现问题,并想好如何解决
- 第三方会议
- 测试人员对每一个缺陷的修改必须重新取一个包含更改后的代码的新版本进行回归测试,确保相同的问题不再出现,才能关闭缺陷。
- 对于拒绝修改和延迟修改的Bug,需要经过包含测试人员代表和开发人员代表、用户方面的代表(或代表用户角度的人)的评审。
如何发现更多Bug
- 软件测试同样存在二八原则,80%的故障集中于20%的模块,如果某部分问题较多,加强测试广度和深度.
- 开发人员也存在二八原则,80%的故障集中于20%的开发人员,如果某些开发人员的bug较多,加强他开发模块的测试广度和深度
- 多进行逆向思维和发散性的思维
- 不要局限于用例和需求文档
- 尽早介入项目, 不要等到开发的差不多了再介入项目