目录
(1)概念
云原生是一种基于容器、微服务和自动化运维的软件开发和部署方法。它可以使应用程序更加高效、可靠和可扩展,适用于各种不同的云平台。
如果要更直接通俗的来解释下上面的概念,云原生更准确来说就是一种文化,是一种潮流,它是云计算时代的一个必然导向,更重要的意义在于让云能够成为云化战略成功的基石,而不是障碍。
(2)架构

① 微服务
内聚更强,更加敏捷。把一个庞大的app拆成几个独立小的独立服务,再把服务串起来的一种架构设计。
② DevOps
以终为始,运维合一。不是工具或技术,是一组过程、方法与系统的统称,用于促进开发、技术运营和质量保障部门之间的沟通、写作与整合。
③ 容器化
资源调度、微服务更容易。一种轻量级的虚拟化技术,能够在单一主机上提供多个隔离的操作系统环境,通过一系列的namespace进行进程隔离,每一个容器都有唯一的可写文件系统和资源配额。
④ 持续交付
缩小开发者认知,灵活开发方向。
(3)价值
云原生应用程序具有许多优点,这也是为什么越来越多的人开始推广使用云原生的原因。
① 更快地部署和扩展
由于容器化应用程序可以轻松地在不同的云平台上移植,因此它们可以更快地部署到云平台上。此外,由于每个微服务都是独立的,可以根据需要独立扩展,而无需影响整个应用程序。
② 更好地利用云资源
容器化应用程序可以更好地利用云平台的资源,因为它们可以在需要时动态分配和释放资源。此外,由于微服务架构将应用程序拆分成小型服务单元,可以更好地利用资源,从而提高了应用程序的效率。
③ 更好的可维护性和可靠性
由于自动化运维工具可以自动化部署、监控和管理应用程序,因此可以减少人工干预和错误,从而提高了应用程序的可靠性和可维护性。
云原生应用程序具有更快的部署和扩展速度、更好的资源利用率以及更好的可维护性和可靠性等优点,这使得越来越多的人开始推广云原生。
(4)实现
① 容器化应用
容器化是云原生的核心概念之一。通过将应用程序打包到容器中,可以更轻松地在不同的环境中部署和运行应用程序。Docker 是目前最流行的容器化工具之一,可以帮助容器化应用程序。
此外这里也推荐类似 FinClip 这样的小程序容器,能够将原有的复杂 App 解耦,拆成多个独立的小程序跑起来,在运行互补影响的情况下,还能把服务串起来。
② 使用容器编排工具
一旦应用程序被容器化,需要使用容器编排工具来管理它们。容器编排工具可以帮助在集群中部署和管理容器,例如 Kubernetes 和 Docker Swarm。
③ 利用云原生服务
大多数云提供商都提供了一些云原生服务,用于简化开发和部署云原生应用程序。例如,Elastic Kubernetes Service(EKS)、Kubernetes Engine 等。
④ 实践 DevOps
DevOps 实践是云原生开发的重要组成部分。通过实践 DevOps,可以实现持续集成和持续交付,并通过自动化测试和部署来提高应用程序的质量和可靠性。
⑤ 遵循云原生最佳实践
最后,应该遵循云原生的最佳实践来确保应用程序在云环境中运行良好。这包括使用微服务架构来提高可扩展性和可靠性,使用容器镜像来确保应用程序的一致性,以及减少应用程序的依赖性。
⑥ 总结
如今,在IT领域中,云计算的出现和发展相当于数字世界的“全球化”大发现,而云原生则等于“集装箱式”创新变革。正是随着云计算服务和容器技术的发展,越来越多的软件开发人员和IT运营与维护管理员开始改变过去独立开发操作的传统模式,从而提出了基于云计算特性的新软件应用程序开发架构和模型。
要使企业业务真正云化,不仅必须在基础设施和平台层面实现,而且应用本身也应基于云特性进行开发。从本质上讲,云原生就是基于云开发,部署和维护的架构的基础。
(1)概念
K8S 的全称为 Kubernetes(k12345678s)
(2)作用
用于自动部署、扩展和管理“容器化( containerized) 应用程序”的开源系统
可以理解成K8S是负责自动化运维管理多个容器化程序(比如Docker)的集群,是–个生态极其丰富的容器编排框架工具
(3)由来
k8s 有google的Borg系统(博格系统,google内部使用的大规模容器容器编排工具)作为原型,后经GO语言延用Borg的思路重写并捐献给CNCF基金会开源。
含义:
根源于希腊语的舵手、飞行员
官网:
https://kubernetes.io
GitHub:
https://github.com/kubernetes/kubernetes
(4)背景
试想下传统的后端部署办法:把程序包(包括可执行二进制文件、配置文件等)放到服务器上,接着运行启动脚本把程序跑起来,同时启动守护脚本定期检查程序运行状态、必要的话重新拉起程序,如果服务的请求量上来,已部署的服务响应不过来怎么办?传统的做法往往是,如果请求量、内存、CPU超过阈值做了告警,运维人员马上再加几台服务器,部署好服务之后,接入负载均衡来分担已有服务的压力。这样问题就出现了:从监控告警到部署服务,中间需要人力介入! 那么,有没有办法自动完成服务的部署、更新、卸载和扩容、缩容呢?而这就是K8S要做的事情: 自动化运维管理容器(Docker) 程序。K8s的目标是让部署容器化应用简单高效
(5)痛点问题
K8S解决了裸跑 Docker 的若干痛点:
单机使用,无法有效集群
随着容器数量的上升,管理成本攀升
没有有效的容灾、自愈机制
没有预设编排模板,无法实现快速、大规模容器调度
没有统一的配置管理中心工具
没有容器生命周期的管理工具
没有图形化运维管理工具
k8s提供了容器编排,资源调度,弹性伸缩,部署管理,服务发现等一系列功能

(4)特性
① 弹性伸缩
使用命令、UI或者基于CPU使用情况自动快速扩容和缩容应用程序实例,保证应用业务高峰并发时的高可用性:业务低峰时回收资源,以最小成本运行服务
② 自我修复
在节点故障时重新启动失败的容器,替换和重新部署,保证预期的副本数量:杀死健康检查失败的容器,并且在未准备好之前不会处理客户端请求,确保线上服务不中断
③ 服务发现和负载均衡
K8s为多个容器提供一-个统一访问入口(内部IP地址和一个DNS名称),并且负载均衡关联的所有容器,使得用户无需考虑容器IP问题
④ 自动发布(默认滚动发布模式)和回滚
K8S采用滚动更新策略更新应用,一次更新一个Pod,而不是同时删除所有Pod,如果更新过程中出现问题,将回滚更改,确保升级不受影响业务
⑤ 集中化配置管理和密钥管理
管理机密数据和应用程序配置,而不需要把敏感数据暴露在镜像里,提高敏感数据安全性。并可以将一些常用的配置存储在K8S中,方便应用程序使用
⑥ 存储编排,支持外挂存储并对外挂存储资源进行编排
挂载外部存储系统,无论是来自本地存储,公有云( 如AWS),还是网络存储( 如NFS、Glusterfs、Ceph) 都作为集群资源的一部分使用, 极大提高存储使用灵活性
⑦ 任务批处理运行
提供一次性任务,定时任务:满足批量数据处理和分析的场景

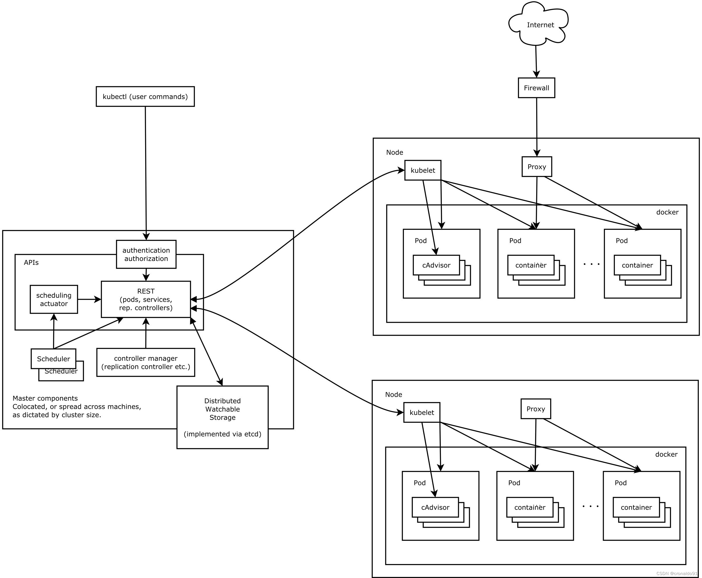
(1) 架构
K8S是属于主从设备模型(Master-Slave 架构),即有Master 节点负责集群的调度、管理和运维,Slave 节点是集群中的运算工作负载节点。
在K8S中,主节点一般被称为Master 节点,而从节点则被称为Worker Node 节点,每个Node 都会被Master 分配一些工作负载。
Master组件可以在群集中的任何计算机上运行,但建议Master节点占据一个独立的服务器。因为Master是整个集群的大脑,如果Master所在节点宕机或不可用,那么所有的控制命令都将失效。除了Master, 在K8s集群中的其他机器被称为Worker Node节点,当某个Node宕机时,其上的工作负载会被Master自动转移到其他节点上去。

(2)核心组件
① Master 组件

- ==●Kube-apiserver==
- 用于暴露Kubernetes API,任何资源请求或调用操作都是通过kube-apiserver提供的接口进行。以HTTP Restful API
- 提供接口服务,所有对象资源的增删改查和监听操作都交给API Server处理后再提交给Etcd存储
-
- 可以理解成API Server 是K8S的请求入口服务。API Server 负责接收K8S所有请求(来自UI界面或者CLI命令行工具),
- 然后根据用户的具体请求,去通知其他组件干活。可以说API Server 是K8S集群架构的大脑
-
- ==●Kube-controller-manager==
- 运行管理控制器,是K8S 集群中处理常规任务的后台线程,是K8S集群里所有资源对象的自动化控制中心。
- 在K8S集群中,一个资源对应一个控制器,而Controller manager就是负责管理这些控制器的
-
- 由一系列控制器组成,通过APIServer监控整个集群的状态,并确保集群处于预期的工作状态,比如当某个Node意外宕机时,Controller Manager会及时发现并执行自动化修复流程,确保集群始终处于预期的工作状态
-
- 这些控制器主要包括:
- ●Node Controller(节点控制器):负责在节点出现故障时发现和响应
- ●Replication Controller (副本控制器) :负责保证集群中一个RC (资源对 象Replication Controller) 所关联的Pod
- 副本数始终保持预设值。可以理解成确保集群中有且仅有N个Pod实例,N是RC中定义的Pod副本数量
- ●Endpoints Controller (端点控制器) :填充端点对象 (即连接Services 和Pods) ,负责监听 Service 和对应的Pod副本的变化
- 可以理解端点是一个服务暴露出来的访问点,如果需要访问一个服务,则必须知道它的endpoint
- ●Service Account & Token Controllers ( 服务帐户和令牌控制器) :为新的命名空间创建默认帐户和API访问令牌
- ●ResourceQuota Controller(资源配额控制器):确保指定的资源对象在任何时候都不会超量占用系统物理资源
- ●Namespace Controller ( 命名空间控制器) :管理namespace的生命周期
- ●Service Controller (服务控制器) :属于K8S集群与外部的云平台之间的一个接口控制器
-
- ==●Kube-scheduler==
- 是负责资源调度的进程,根据调度算法为新创建的Pod选择-一个合适的Node节点
- 可以理解成K8S所有Node节点的调度器。当用户要部署服务时,Scheduler 会根据调度算法选择最合适的Node 节点来部署Pod
- ●预算策略(predicate)
- ●优选策略( priorities)

② 配置存储中心
- ==●etcd==
- K8S的存储服务。etcd 是分布式键值存储系统,存储了K8S 的关键配置和用户配置,K8S中仅API Server 才具备读写权限,其他组件必须通过API Server的接口才能读写数据。
③ Node组件

- ==●Kubelet==
- Node节点的监视器,以及与Master节点的通讯器。Kubelet 是Master节点安插在Node节点上的“眼线”,它会定时向API Server汇报自己
- Node节点上运行的服务的状态,并接受来自Master节点的指示采取调整措施
-
- 从Master节点获取自己节点上Pod的期望状态(比如运行什么容器、运行的副本数量、网络或者存储如何配置等),
- 直接跟容器引擎交互实现容器的生命周期管理,如果自己节点上Pod的状态与期望状态不一致,则调用对应的容器平台接口(即docker的接口)达到这个状态
-
- 管理镜像和容器的清理工作,保证节点上镜像不会占满磁盘空间,退出的容器不会占用太多资源
-
- ==●Kube-Proxy==
- 在每个Node节点上实现pod网络代理,是Kubernetes Service 资源的载体,负责维护网络规则和四层负载均衡工作。负责写入规则至iptables、ipvs实现服务映射访问的
-
- Kube-Proxy本身不是直接给Pod 提供网络,Pod的网络是由Kubelet 提供的,Kube-Proxy 实际上维护的是虚拟的Pod集群网络
- Kube-apiserver通过监控Kube-Proxy 进行对Kubernetes Service 的更新和端点的维护
-
- 在K8S集群中微服务的负载均衡是由Kube-proxy实现的。Kube-proxy是K8S集群内部的负载均衡器。它是一个分布式代理服务器,在K8S的每个节点上都会运行一个Kube-proxy 组件
-
- ==●docker或rocket==
- 容器引擎,运行容器,负责本机的容器创建和管理工作
1) kube-proxy 运行模式
kube-proxy 有三种运行模式,每种都有不同的实现技术:userspace、iptables 或者 IPVS。

- 1.userspace 模式
- 非常陈旧、缓慢,已经不推荐使用。
-
-
- 2.iptables 模式
- iptables 是一个 Linux 内核功能,是一个高效的防火墙,并提供了大量的数据包处理和过滤方面的能力。它可以在核心数据包处理管线上用 Hook 挂接一系列的规则。iptables 模式中 kube-proxy 在 NAT pre-routing Hook 中实现它的 NAT 和负载均衡功能。这种方法简单有效,依赖于成熟的内核功能,并且能够和其它跟 iptables 协作的应用(例如 Calico)融洽相处。
- 然而 kube-proxy 的用法是一种 O(n) 算法,其中的 n 随集群规模同步增长,这里的集群规模,更明确的说就是服务和后端 Pod 的数量。
-
- 3.IPVS 模式
- IPVS 是一个用于负载均衡的 Linux 内核功能。IPVS 模式下,kube-proxy 使用 IPVS 负载均衡代替了 iptable。这种模式同样有效,IPVS 的设计就是用来为大量服务进行负载均衡的,它有一套优化过的 API,使用优化的查找算法,而不是简单的从列表中查找规则。
- 这样一来,kube-proxy 在 IPVS 模式下,其连接过程的复杂度为 O(1)。换句话说,多数情况下,他的连接处理效率是和集群规模无关的。
- 另外作为一个独立的负载均衡器,IPVS 包含了多种不同的负载均衡算法,例如轮询、最短期望延迟、最少连接以及各种哈希方法等。而 iptables 就只有一种随机平等的选择算法。
- IPVS 的一个潜在缺点就是,IPVS 处理数据包的路径和通常情况下 iptables 过滤器的路径是不同的。如果计划在有其他程序使用 iptables 的环境中使用 IPVS,需要进行一些研究,看看他们是否能够协调工作。(Calico 已经和 IPVS kube-proxy 兼容)
Netfilter和iptables之间的关系:

- 1. 具体的四表
- filter表——过滤数据包
- Nat表——用于网络地址转换(IP、端口)
- Mangle表——修改数据包的服务类型、TTL、并且可以配置路由实现QOS
- Raw表——决定数据包是否被状态跟踪机制处理
-
- 2. 具体的五链
- INPUT链——进来的数据包应用此规则链中的策略
- OUTPUT链——外出的数据包应用此规则链中的策略
- FORWARD链——转发数据包时应用此规则链中的策略
- PREROUTING链——对数据包作路由选择前应用此链中的规则(所有的数据包进来的时侯都先由这个链处理)
- POSTROUTING链——对数据包作路由选择后应用此链中的规则(所有的数据包出来的时侯都先由这个链处理)
四表五链之间的关系:

ipvs工作原理
LVS 是基于 netfilter 框架,工作在 INPUT 链上,在 INPUT 上注册 ip_vs_in HOOK 函数,会根据访问的 vip+port 判断请求是否 IPVS 服务,如果是则调用注册的 IPVS HOOK 函数,进行 IPVS 相关主流程,强行修改数据包的相关数据,并将数据包发往 POSTROUTING 链上大概原理如图所示:

(3)k8s核心概念
① 资源类型
Kubernetes包含多种类型的资源对象: Pod、 Label、 Service、 Replication Controller 等
所有的资源对象都可以通过Kubernetes 提供的 kubectl工具进行增、删、改、查等操作,并将其保存在etcd中持久化存储
Kubernets其实是一个高度自动化的资源控制系统,通过跟踪对比etcd存储里保存的资源期望状态与当前环境中的实际资源状态的差异,来实现自动控制和自动纠错等高级功能
② 资源对象
- ==●Pod==
- Pod是Kubernetes 创建或部署的最小/最简单的基本单位,一个Pod 代表集群上正在运行的一个进程
- 可以把Pod理解成豌豆荚,而同一Pod内的每个容器是一颗颗豌豆
-
- 一个Pod由一个或多个容器组成,Pod中容器共享网络、存储和计算资源,在同一台Docker主机上运行
- 一个Pod里可以运行多个容器,又叫边车模式(sideCara) 模式。而在生产环境中一般都是单个容器或者具有强关联互补的多个容器组成一个Pod
-
- 同一个Pod之间的容器可以通过localhost 互相访问,并且可以挂载Pod内所有的数据卷;但是不同的Pod之间的容器不能用localhost访问,也不能挂载其他Pod的数据卷
-
- ==●Pod 控制器==
- Pod控制器是Pod启动的一种模版,用来保证在K8S里启动的Pod 应始终按照用户的预期运行(副本数、生命周期、健康状态检查等)
-
- K8S内提供了众多的Pod 控制器,常用的有以下几种:
- ●Deployment:无状态应用部署。Deployment 的作用是管理和控制Pod和Replicaset, 管控它们运行在用户期望的状态中
-
- ●Replicaset: 确保预期的Pod副本数量。Replicaset 的作用就是管理和控制Pod,管控他们好好干活。 但是,Replicaset 受控于Deployment
- 可以理解成Deployment 就是总包工头,主要负责监督底下的工人Pod干活,确保每时每刻有用户要求数量的Pod在工作。
- 如果一旦发现某个工人Pod不行了,就赶紧新拉一个Pod过来替换它。而ReplicaSet 就是总包工头手下的小包工头
-
- 从K8S使用者角度来看,用户会直接操作Deployment 部署服务,而当Deployment 被部署的时候,K8S 会自动生成要求的ReplicaSet 和Pod。
- 用户只需要关心Deployment 而不操心ReplicaSet
- 资源对象Replication Controller是ReplicaSet 的前身,官方推荐用Deployment 取代Replication Controller来部署服务
-
- ●Daemonset: 确保所有节点运行同一类Pod,保证每个节点上都有一个此类Pod运行,通常用于实现系统级后台任务
- ●Statefulset:有状态应用部署
- ●Job: 一次性任务。根据用户的设置,Job管理的Pod把任务成功完成就自动退出了
- ●Cronjob: 周期性计划性任务
-
- ==●Label==
- 标签,是K8S特色的管理方式,便于分类管理资源对象
- Label可以附加到各种资源对象上,例如Node、Pod、Service、 RC等,用于关联对象、查询和筛选。
- 一个Label是一个key-value 的键值对,其中key 与value 由用户自己指定
- 一个资源对象可以定义任意数量的Label,同一个Label也可以被添加到任意数量的资源对象中,也可以在对象创建后动态添加或者删除
- 可以通过给指定的资源对象捆绑一个或多个不同的Label,来实现多维度的资源分组管理功能
-
- 与Label 类似的,还有Annotation (注释)
- 区别在于有效的标签值必须为63个字符或更少,并且必须为空或以字母数字字符([a-z0-9A-Z]) 开头和结尾,中间可以包含横杠(-)、下划线(_)、点(.)和字母或数字。注释值则没有字符长度限制
-
- ==●Label选择器(Label selector )==
- 给某个资源对象定义一个Label, 就相当于给它打了一个标签;随后可以通过标签选择器(Label selector) 查询和筛选拥有某些Label的资源对象
-
- 标签选择器目前有两种:基于等值关系(等于、不等于)和基于集合关系(属于、不属于、存在)
-
- ==●Service==
- 在K8S的集群里,虽然每个Pod会被分配一个单独的IP地址,但由于Pod是有生命周期的(它们可以被创建,而且销毁之后不会再启动),
- 随时可能会因为业务的变更,导致这个IP地址也会随着Pod 的销毁而消失
-
- Service就是用来解决这个问题的核心概念。
- K8S中的Service 并不是我们常说的“服务”的含义,而更像是网关层,可以看作一组提供相同服务的Pod的对外访问接口、流量均衡器
-
- Service作用于哪些Pod 是通过标签选择器来定义的。
- 在K8S集群中,Service 可以看作一组提供相同服务的Pod 的对外访问接口。客户端需要访问的服务就是Service 对象。
- 每个Service都有一个固定的虚拟ip (这个ip也被称为Cluster IP) ,自动并且动态地绑定后端的Pod, 所有的网络请求直接访问Service 的虚拟ip,Service会自动向后端做转发
-
- Service除了提供稳定的对外访问方式之外,还能起到负载均衡(Load Balance) 的功能,自动把请求流量分布到后端所有的服务上,
- service可以做到对客户透明地进行水平扩展(scale)
-
- 而实现service 这一功能的关键, 就是kube-proxy。 kube -proxy运行在每个节点上,监听API Server中服务对象的变化,
- 可通过以下三种流量调度模式: userspace (废弃)、iptables (濒临废弃)、ipvs (推荐,性能最好)来实现网络的转发。
-
- Service是K8S服务的核心,屏蔽了服务细节,统一对外暴露服务接口, 真正做到了“微服务”。比如我们的一个服务A,部署了3
- 个副本,也就是3个Pod;对于用户来说,只需要关注一个Service 的入口就可以,而不需要操心究竞应该请求哪一个Pod。
-
- 优势非常明显:一方面外部用户不需要感知因为Pod. 上服务的意外崩溃、 K8S 重新拉起Pod 而造成的IP变更,外部用户也不需要感知因升级、变更服务带来的Pod替换而造成的IP变化。
-
- ==●Ingress==
- Service主要负责K8S 集群内部的网络拓扑,那么集群外部怎么访问集群内部呢?这个时候就需要Ingress了。
- Ingress是整个K8S集群的接入层,负责集群内外通讯
-
- Ingress是K8S 集群里工作在OSI网络参考模型下,第7层的应用,对外暴露的接口,典型的访问方式是http/https
-
- Service只能进行第四层的流量调度,表现形式是ip+port。Ingress则可以调度不同业务域、不同URL访问路径的业务流量。
- 比如:客户端请求http://www.david.com:port ---> Ingress ---> Service ---> Pod
-
- ==●Name==
- 由于K8S内部,使用“资源”来定义每一种逻辑概念(功能),所以每种“资源”,都应该有自己的“名称”
-
- “资源”有api版本(apiversion) 、类别(kind)、元数据(metadata) 、定义清单(spec)、状态(status) 等配置信息
-
- “名称”通常定义在“资源”的“元数据”信息里。在同一个namespace 空间中必须是唯一的
-
- ==●Namespace==
- 随着项目增多、人员增加、集群规模的扩大,需要一种能够逻辑上隔离K8S 内各种“资源"的方法,这就是Namespace
- Namespace是为了把一个K8S集群划分为若千个资源不可共享的虚拟集群组而诞生的
- 不同Namespace 内的“资源”名称可以相同,相同Namespace 内的同种“资源”, “名称”不能相同
- 合理的使用K8S的Namespace,可以使得集群管理员能够更好的对交付到K8S里的服务进行分类管理和浏览
- K8S里默认存在的Namespace 有: default、 kube-system、 kube-public 等
- 查询K8S 里特定“资源”要带上相应的Namespace

(4)常见的k8s部署方式
① Mini kube
Minikube是一个工具,可以在本地快速运行一个单节点微型K8s,仅用于学习预览K8s的一些特性使用
部署地址: https: / /kubernetes.io/docs/setup/minikube
② Kubeadmin
Kubeadmin也是一个工具,提供kubeadm init和kubeadm join,用于快速部署K8S集群,相对简单
https: / /kubernetes.io/docs/reference/setup-tools/kubeadm/kubeadm/
③ 二进制安装部署
生产首选,从官方下载发行版的二进制包,手动部署每个组件和自签TLS证书,组成K8s集群,新手推荐
https: / /github.com/kubernetes/kubernetes/releases
(5)k8s工作流程

① API Server 接收请求创建一批Pod,会存储pod数据到etcd
② Controller-manager 通过API Server 到etcd中读取按照预设的模板去创建Pod。Controller-manager 又会通过API Server让Scheduler为新创建的Pod 根据预算策略以及优选策略,选择最适合的Node 节点把pod调度过来
比如运行这个Pod需要2C 4G 的资源,Scheduler 会通过预算策略在所有Node’节点中挑选最优的。Node 节点中还剩多少资源是通过汇报给API Server 存储在etcd 里,API Server 会调用一个方法找到etcd里所有node节点的剩余资源,再对比pod所需要的资源,在所有node节点中查找哪些node节点符合要求
如果都符合,预算策略就交给优选策略处理,优选策略再通过CPU 的负载、内存的剩余量等因素选择最合适的Node节点,并把Pod调度到这个Node’节点上运行
③ scheduler通过Api server来让Kubelet根据调度结果执行Pod创建操作,并且对node节点进行监视,会定时向api server汇报自己node节点运行的服务状态
在这期间,Controller Manager同时会根据K8S的mainfiles文件执行RC Pod的数量来保证指定的Pod副本数
④ 在每个node上都会有一个kube-proxy,来实现pod的网络代理,它是Kubernetes Service 资源的载体。在任何一个节点上访问一个service的虚拟ip,都可以访问到pod。
所有Node上运行的Proxy进程通过APIServer查询并监听service对象与其对应的Endponts信息,建立一个软件方式的负载均衡器来实现Service访问到后端Pod的流量转发功能

小结:
- 1.首先运维人员使用kubectl命令行工具向API Server发送请求,API Server接收到请求后会写入到etcd中,API Server会让Controller-manager按照预设的模板去创建pod,Controller-manager通过 API Server读取etcd中用户的预设信息,再通过API Server去找 Scheduler可以为新创建的pod选择最适合的node节点。scheduler会通过API Server在Etcd存储中心根据存储的node节点元信息、剩余资源等,用预选策略和优选策略挑选最优的node节点
- 2.scheduler确定node节点后通过API Server交给这个Node节点上的kubelet进行pod资源的创建,kubelet调用容器引擎交互创建pod,同时将pod监控信息通过API server存储到etcd中
- 3.用户访问时,通过kube-proxy负载、转发,访问相应的pod
(6)k8s创建pod过程
创建pod时序图

②过程
- 第一步:kubectl create pod
-
- 首先进行认证(RBAC方式 或者 key方式进行认证 )后获得具体的权限,然后kubectl会调用master api创建对象的接口,然后向k8s apiserver发出创建pod的命令
-
- 第二步:k8s apiserver
- apiserver收到请求后,并非直接创建pod,而是先创建一个包含pod创建信息的yaml文件,并将文件信息写入到etcd中(如果此处是用yaml文件创建pod,则这两步就可以忽略)
-
- 这里用pod创建也给出具体cd 部署思路,创建pod形式有二种方案。一种是通过api直接创建生成yaml,另外一种是通过yaml直接应用。
-
- 第三步:controller manager
- 创建Pod的yaml信息会交给controller manager ,controller manager根据配置信息将要创建的资源对象(pod)放到等待队列中。
-
- 注意创建的资源对象是并发过程,但是放入队列是一个串行,主要目的还是为了防止1、应用资源创建的先后顺序 2、资源调度过程的优先情况 应用有无状态
- 第四步:scheduler
- scheduler (死循环)查看k8s api ,类似于通知机制。首先判断:pod.spec.Node == null? 若为null,表示这个Pod请求是新来的,需要创建;然后进行预选调度和优选调度计算,找到最“闲”的且符合调度条件的node。最后将信息在etcd数据库中更新分配结果:pod.spec.Node = node2(设置一个具体的节点)同样上述操作的各种信息也要写到etcd数据库中。
-
- 分配过程需要两层调度:预选调度和优选调度
-
- (1)预选调度:一般根据资源对象的配置信息进行筛选。例如NodeSelector、HostSelector和节点亲和性等。
-
- (2)优选调度:根据资源对象需要的资源和node节点资源的使用情况,为每个节点打分,然后选出最优的节点创建资源对象(pod)。
-
- 运维小助手:调度策略在后期成本控制 资源使用 费用计算都是一个好的方案。
-
- 第四步:kubelet
- 节点(选中node)上的kubelet进程通过API Server,查看etcd数据库(kubelet通过API Server的WATCH接口监听Pod信息,如果监听到新的pod副本被调度绑定到本节点)监听到kube-scheduler产生的Pod绑定事件后获取对应的Pod清单,然后调用(被选中node)本机中的docker api初始化volume、分配IP、下载image镜像,创建容器并启动服务。
-
- 注意顺序 有状态和无状态创建过程中,有状态是有先后顺序的无状态是没有的
-
- 第五步:controller manager
- controller manager会通过API Server提供的接口实时监控资源对象的当前状态,当发生各种故障导致系统状态发生变化时,会尝试将其状态修复到“期望状态”。
③创建过程注意点
- 1、合理的设置cicd块 网络划分,注意网络隔离资源及网络冲突预留扩展性
-
- 2、在master进行高可用的冗余部署,以防止单可用区 或者 单机房宕机情况
-
- 3、注意etcd数据库容量问题
-
- 4、注意services 暴露过多导致网络调用链的问题
K8S有三种网络模式:

(1)service网络
service是虚拟IP地址,即cluster IP 。
(2)pod网络
pod的IP地址,即docker容器的IP,为虚拟地址
(3)node网络
节点网络为服务器上面的物理网卡IP
在K8S集群中,一个资源对应一个控制器,而Controller manager就是负责管理这些控制器的。
K8S中仅API Server 才具备读写权限,其他组件必须通过API Server的接口才能读写数据。
资源对象Replication Controller是ReplicaSet 的前身,官方推荐用Deployment 取代Replication Controller来部署服务。
K8S中的Service 并不是我们常说的“服务”的含义,而更像是网关层,可以看作一组提供相同服务的Pod的对外访问接口、流量均衡器。
每个Service都有一个固定的虚拟ip (这个ip也被称为Cluster IP) ,自动并且动态地绑定后端的Pod, 所有的网络请求直接访问Service 的虚拟ip,Service会自动向后端做转发。
controller manager创建的资源对象是并发过程,但是放入队列是一个串行,主要目的还是为了防止1、应用资源创建的先后顺序 2、资源调度过程的优先情况 应用有无状态 。
K8S有三种网络模式:service网络、pod网络、node网络。