每个Vue实例在被创建时都要经过一系列的初始化过程--例如,需要设置数据监听、编译模板、将实例挂载到DOM并在数据变化时更新DOM等。同时在这个过程中也会运行一些叫做 生命周期钩子的函数,这给了用户在不同阶段添加自己的代码的机会。
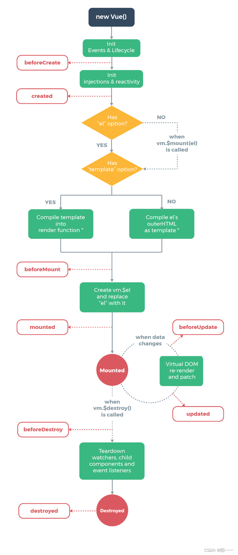
生命周期图示:

一共有八个生命周期钩子函数:beforeCreate、created、beforeMount、mounted、beforeUpdate、updated、beforeDestroy、destroyed;
创建阶段有四个:beforeCreate、created、beforeMount、mounted、
更新阶段有两个:beforeUpdate、updated、
销毁阶段有两个:beforeDestroy、destroyed、
创建阶段的四个生命周期函数,从Vue创建只能执行一次;
更新阶段可以执行很多次;
生命周期钩子函数都是自动执行的,不需要我们手动操作;
函数介绍:
beforeCreate函数:

- var vm = new Vue({
- data:{
- a:1
- },
- beforeCreate(){
- console.log("a is:" + this.a)
- },
- // => a is:undefined
create函数:(常用)
