免疫领域TOP期刊《IMMUNITY》在线发表了中国科学院生物化学与细胞生物学研究所研究员王红艳团队与上海大学教授魏滨实验室合作的题为 “Targeting 7-Dehydrocholesterol Reductase Integrates Cholesterol Metabolism and IRF3 Activation to Eliminate Infection” 的研究成果,该研究发现了抗病毒感染新型药物靶点 。

文章亮点
多种感染可下调巨噬细胞 DHCR7 的表达,但上调 AKT3 的表达。
DHCR7 和 7-DHC 的缺乏激活 PI3K-AKT3 途径
AKT3 结合 IRF3 促进 IRF3 Ser385 磷酸化,以满足 IRF3 完全激活需求。
靶向 DHCR7 可预防小鼠受各种病毒感染
胆固醇代谢影响先天免疫应答,以抗感染。7- 脱氢胆固醇还原 (DHCR7) 是一种催化 7- 脱氢胆固醇 (7-DHC) 转化为胆固醇的酶,是胆固醇生物合成的最后一步。那么研究人员是如何发现 DHCR7 在抗病毒中的重要作用,并且进行验证的呢?
首先,研究人员对肝炎感染病人的样本、多类病毒感染的小鼠肝组织或巨噬细胞进行基因筛选,发现 DNA 和 RNA 病毒感染后巨噬细胞会降低 DHCR7 的表达。敲除或者沉默 Dhcr7 基因证明: 靶向 Dhcr7 启动一种未知的机制激活干扰素调节因子 3 (IRF3) 磷酸化,继而上调 IFN-I 的转录,增强抗病毒能力。

图 1. DHCR7 抑制 IRF3 的激活导致 IFN-I 转录的降低
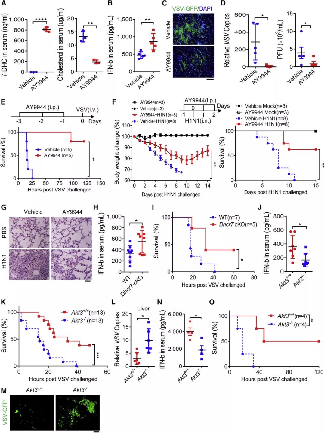
DHCR7 酶活对调节 INF-β 至关重要,研究人员利用 DHCR7 抑制剂处理巨噬细胞发现,在水疱性口炎病毒 (VSV)、寨卡病毒 (ZIKV) 中 Ifnb 的表达量升高;通过抑制 DHCR7 可以预防巨噬细胞受 VSV、ZIKV 感染。

图 2. DHCR7 抑制剂 AY9944 和 Tamoxifen 保护巨噬细胞免受多种病毒感染
研究人员利用流式细胞术及 LC-MS 确定了抑制剂的处理后总胆固醇降低,前体 7-DHC 的浓度显著上调。为了探究 DHCR7 对 Ifnb 产生的影响是由于 7-DHC 的积累还是胆固醇的降低,加入 MβCD 标记胆固醇 (MβCD-CH) 或者切除 RAW264.7 细胞的 DHCR7 表达基因 (7-DHC 积累,无胆固醇),证明了 7-DHC 的积累诱导 Ifnb 高表达且增强细胞的病毒清除能力。
7-DHC 的积累、抑制剂 AY9944 处理或缺失 DHCR7 都破坏了细胞膜稳定性,上调 p85 的磷酸化,增强 PI3K 活性。抑制 PI3K 则阻断 Ifnb 的表达增强。从 PI3K 的下游入手,发现 AKT3 是 7-DHC 积累的关键下游效应器,导致感染后 IFN-β 升高。

图 3. 靶向 DHCR7 整合胆固醇代谢和激活 AKT3 以增强抗病毒反应
通过质谱和点突变确认了 AKT3 和 TBK1 通过作用于 IRF3 的 S385A 和 S386A 位点,上调 IRF3 的磷酸化水平, AKT3 和 TBK1 过表达及缺失实验证明,AKT3 作为一种关键激酶,特异并主要上调 IRF3 S385 磷酸化,而 TBK1 则进一步诱导 S386 磷酸化,从而实现 IRF3 完全二聚化。通过突变与感染 VSV 巨噬细胞,证明了 7-DHC 依赖于 AKT3 调节 IRF3 Ser385 的磷酸化。
最后,研究人员用小鼠进行体内验证了,DHCR7 抑制剂 AY9944 保护小鼠免受病毒感染,降低小鼠死亡率,证明了靶向 DHCR7 能有效预防病毒感染。

图 4. DHCR7 抑制剂 AY9944 保护小鼠从各种病毒感染
小 M 的思考
作者阐明了 DHCR7 在巨噬细胞抗病毒反应中的作用,并且发现了 DHCR7 抑制剂通过激活 AKT3 和 IRF3 以促进 IFN-1 的产生和抗病毒反应,为病毒预防的研究提供了新的靶点。
相关产品
AY 9944 是一种特异的胆固醇生物合成 (cholesterol biosynthesis) 抑制剂。 AY 9944 抑制 7- 脱氢胆固醇 Δ7- 还原酶 (DHCR7) 酶 (IC50 =13 nM)。AY 9944 引起胆固醇不足和 7DHC 积累。在高剂量下,AY 9944 也可在培养的胚胎中抑制固醇 Δ7-Δ8 异构酶,这会导致胆固醇 8-en-3β-ol 的积累。
Tamoxifen (ICI 47699) 是一种选择性雌激素受体调节剂 (SERM),可阻断乳腺细胞中的雌激素作用,并可激活其他细胞,如骨骼,肝脏和子宫细胞中的雌激素活性。Tamoxifen 是一种有效的 Hsp90 激活剂,可增强 Hsp90 分子伴侣 ATPase 的活性。Tamoxifen 能以高亲和力结合抗雌激素结合位点 AEBS (由 D8D7I 和 DHCR7 组成的异质低聚复合物)。