在并发编程中很容易出现并发安全的问题,有一个很简单的例子就是多线程更新变量i=1,比如多个线程执行i++操作,就有可能获取不到正确的值,而这个问题,最常用的方法是通过Synchronized进行控制来达到线程安全的目的。但是由于synchronized是采用的是悲观锁策略,并不是特别高效的一种解决方案。实际上,在J.U.C下的atomic包提供了一系列的操作简单,性能高效,并能保证线程安全的类去更新基本类型变量,数组元素,引用类型以及更新对象中的字段类型。atomic包下的这些类都是采用的是乐观锁策略去原子更新数据,在java中则是使用CAS操作具体实现
以AtomicInteger为例总结常用的方法
以原子的方式将实例中的原值加1,返回的是自增前的旧值
将实例中的值更新为新值,并返回旧值
以原子的方式将实例中的原值进行加1操作,并返回最终相加后的结果
以原子方式将输入的数值与实例中原本的值相加,并返回最后的结果
测试示例:
public class AtomicIntegerTest {
static AtomicInteger sum = new AtomicInteger(0);
public static void main(String[] args) {
for (int i = 0; i < 10; i++) {
Thread thread = new Thread(() -> {
for (int j = 0; j < 10000; j++) {
// 原子自增 CAS
sum.incrementAndGet();
}
});
thread.start();
}
try {
Thread.sleep(3000);
} catch (InterruptedException e) {
e.printStackTrace();
}
System.out.println(sum.get());
}
}
//运行结果:100000

如下图所示,incrementAndGet()方法通过CAS自增实现,如果CAS失败,自旋直到成功+1,此处会有一定的性能损耗问题,下文中会有相应补充

AtomicReference作用是对普通对象的封装,它可以保证你在修改对象引用时的线程安全性
示例:
public class AtomicReferenceTest {
public static void main( String[] args ) {
User user1 = new User("张三", 23);
User user2 = new User("李四", 25);
User user3 = new User("王五", 20);
//初始化为 user1
AtomicReference<User> atomicReference = new AtomicReference<>();
atomicReference.set(user1);
//把 user2 赋给 atomicReference
atomicReference.compareAndSet(user1, user2);
System.out.println(atomicReference.get());
//把 user3 赋给 atomicReference
atomicReference.compareAndSet(user1, user3);
System.out.println(atomicReference.get());
}
}
@Data
@AllArgsConstructor
class User {
private String name;
private Integer age;
}
运行结果如下:
User(name=李四, age=25)
User(name=李四, age=25)
AtomicStampedRerence是给对象添加了一个版本号,用于解决aba问题
public class AtomicStampedReferenceTest {
public static void main(String[] args) {
// 定义AtomicStampedReference Pair.reference值为1, Pair.stamp为1
AtomicStampedReference<Integer> atomicStampedReference = new AtomicStampedReference<>(1,1);
new Thread(()->{
int[] stampHolder = new int[1];
int value = (int) atomicStampedReference.get(stampHolder);
int stamp = stampHolder[0];
log.debug("Thread1 read value: " + value + ", stamp: " + stamp);
// 阻塞1s
LockSupport.parkNanos(1000000000L);
// Thread1通过CAS修改value值为3 stamp是版本,每次修改可以通过+1保证版本唯一性
if (atomicStampedReference.compareAndSet(value, 3,stamp,stamp+1)) {
log.debug("Thread1 update from " + value + " to 3");
} else {
log.debug("Thread1 update fail!");
}
},"Thread1").start();
new Thread(()->{
int[] stampHolder = new int[1];
int value = (int)atomicStampedReference.get(stampHolder);
int stamp = stampHolder[0];
log.debug("Thread2 read value: " + value+ ", stamp: " + stamp);
// Thread2通过CAS修改value值为2
if (atomicStampedReference.compareAndSet(value, 2,stamp,stamp+1)) {
log.debug("Thread2 update from " + value + " to 2");
// do something
value = (int) atomicStampedReference.get(stampHolder);
stamp = stampHolder[0];
log.debug("Thread2 read value: " + value+ ", stamp: " + stamp);
// Thread2通过CAS修改value值为1
if (atomicStampedReference.compareAndSet(value, 1,stamp,stamp+1)) {
log.debug("Thread2 update from " + value + " to 1");
}
}
},"Thread2").start();
}
}
运行结果为:
16:13:04.713 [Thread1] DEBUG com.example.demo.seven_two_six.concurrent.atomic.AtomicStampedReferenceTest - Thread1 read value: 1, stamp: 1
16:13:04.713 [Thread2] DEBUG com.example.demo.seven_two_six.concurrent.atomic.AtomicStampedReferenceTest - Thread2 read value: 1, stamp: 1
16:13:04.722 [Thread2] DEBUG com.example.demo.seven_two_six.concurrent.atomic.AtomicStampedReferenceTest - Thread2 update from 1 to 2
16:13:04.722 [Thread2] DEBUG com.example.demo.seven_two_six.concurrent.atomic.AtomicStampedReferenceTest - Thread2 read value: 2, stamp: 2
16:13:04.722 [Thread2] DEBUG com.example.demo.seven_two_six.concurrent.atomic.AtomicStampedReferenceTest - Thread2 update from 2 to 1
16:13:05.736 [Thread1] DEBUG com.example.demo.seven_two_six.concurrent.atomic.AtomicStampedReferenceTest - Thread1 update fail!
AtomicMarkableReference是给对象添加了一个是否修改过的标识,可用于简单的解决aba问题,是AtomicStampedRerence的简化版,对于复杂业务场景还是需要使用AtomicStampedRerence的
示例:
@Slf4j
public class AtomicMarkableReferenceTest {
public static void main(String[] args) {
// 定义AtomicStampedReference Pair.reference值为1, Pair.stamp为1
AtomicMarkableReference<Integer> atomicStampedReference = new AtomicMarkableReference<>(1, false);
new Thread(() -> {
boolean[] markHolder = new boolean[1];
int value = atomicStampedReference.get(markHolder);
boolean stamp = markHolder[0];
log.debug("Thread1 read value: " + value + ", stamp: " + stamp);
// 阻塞1s
LockSupport.parkNanos(1000000000L);
// Thread1通过CAS修改value值为3 stamp是版本,每次修改可以通过+1保证版本唯一性
if (atomicStampedReference.compareAndSet(value, 3, stamp, true)) {
log.debug("Thread1 update from " + value + " to 3");
} else {
log.debug("Thread1 update fail!");
}
}, "Thread1").start();
new Thread(() -> {
boolean[] stampHolder = new boolean[1];
int value = atomicStampedReference.get(stampHolder);
boolean stamp = stampHolder[0];
log.debug("Thread2 read value: " + value + ", stamp: " + stamp);
// Thread2通过CAS修改value值为2
if (atomicStampedReference.compareAndSet(value, 2, stamp, true)) {
log.debug("Thread2 update from " + value + " to 2");
// do something
value = (int) atomicStampedReference.get(stampHolder);
stamp = stampHolder[0];
log.debug("Thread2 read value: " + value + ", stamp: " + stamp);
// Thread2通过CAS修改value值为1
if (atomicStampedReference.compareAndSet(value, 1, stamp, true)) {
log.debug("Thread2 update from " + value + " to 1");
}
}
}, "Thread2").start();
}
}
运行结果:
16:50:29.915 [Thread1] DEBUG com.example.demo.seven_two_six.concurrent.atomic.AtomicMarkableReferenceTest - Thread1 read value: 1, stamp: false
16:50:29.915 [Thread2] DEBUG com.example.demo.seven_two_six.concurrent.atomic.AtomicMarkableReferenceTest - Thread2 read value: 1, stamp: false
16:50:29.924 [Thread2] DEBUG com.example.demo.seven_two_six.concurrent.atomic.AtomicMarkableReferenceTest - Thread2 update from 1 to 2
16:50:29.924 [Thread2] DEBUG com.example.demo.seven_two_six.concurrent.atomic.AtomicMarkableReferenceTest - Thread2 read value: 2, stamp: true
16:50:29.924 [Thread2] DEBUG com.example.demo.seven_two_six.concurrent.atomic.AtomicMarkableReferenceTest - Thread2 update from 2 to 1
16:50:30.939 [Thread1] DEBUG com.example.demo.seven_two_six.concurrent.atomic.AtomicMarkableReferenceTest - Thread1 update fail!
以AtomicIntegerArray为例总结常用的方法
以原子更新的方式将数组中索引为i的元素与输入值相加
以原子更新的方式将数组中索引为i的元素自增加1
将数组中索引为i的位置的元素进行更新
测试示例:
public class AtomicIntegerArrayTest {
static int[] value = new int[]{1, 2, 3, 4, 5};
static AtomicIntegerArray atomicIntegerArray = new AtomicIntegerArray(value);
public static void main(String[] args) throws InterruptedException {
//设置索引0的元素为100
atomicIntegerArray.set(0, 100);
System.out.println(atomicIntegerArray.get(0));
//以原子更新的方式将数组中索引为1的元素与输入值相加
atomicIntegerArray.getAndAdd(1, 5);
System.out.println(atomicIntegerArray);
}
}
//运行结果
100
[100, 7, 3, 4, 5]
以AtomicIntegerFieldUpdater为例进行梳理总结
AtomicIntegerFieldUpdater可以线程安全地更新对象中的整型变量
示例:
public class AtomicIntegerFieldUpdaterTest {
public static class Candidate {
//字段必须是volatile类型
volatile int score = 0;
AtomicInteger score2 = new AtomicInteger();
}
public static final AtomicIntegerFieldUpdater<Candidate> scoreUpdater =
AtomicIntegerFieldUpdater.newUpdater(Candidate.class, "score");
public static AtomicInteger realScore = new AtomicInteger(0);
public static void main(String[] args) throws InterruptedException {
final Candidate candidate = new Candidate();
Thread[] t = new Thread[10000];
for (int i = 0; i < 10000; i++) {
t[i] = new Thread(new Runnable() {
@Override
public void run() {
if (Math.random() > 0.4) {
candidate.score2.incrementAndGet();
scoreUpdater.incrementAndGet(candidate);
realScore.incrementAndGet();
}
}
});
t[i].start();
}
for (int i = 0; i < 10000; i++) {
t[i].join();
}
System.out.println("AtomicIntegerFieldUpdater Score=" + candidate.score);
System.out.println("AtomicInteger Score=" + candidate.score2.get());
System.out.println("realScore=" + realScore.get());
}
}
运行结果:
AtomicIntegerFieldUpdater Score=6011
AtomicInteger Score=6011
realScore=6011
对于AtomicIntegerFieldUpdater 的使用稍微有一些限制和约束,约束如下:
以LongAccumulator和LongAdder为例进行梳理总结
在并发量较低的环境下,线程冲突的概率比较小,自旋的次数不会很多。但是,高并发环境下,N个线程同时进行自旋操作,会出现大量失败并不断自旋的情况,此时AtomicLong的自旋会成为瓶颈
LongAdder引入的初衷——解决高并发环境下AtomicInteger,AtomicLong的自旋瓶颈问题
public class LongAdderTest {
public static void main(String[] args) {
testAtomicLongVSLongAdder(10, 10000);
System.out.println("==================");
testAtomicLongVSLongAdder(10, 200000);
System.out.println("==================");
testAtomicLongVSLongAdder(100, 200000);
}
static void testAtomicLongVSLongAdder(final int threadCount, final int times) {
try {
long start = System.currentTimeMillis();
testLongAdder(threadCount, times);
long end = System.currentTimeMillis() - start;
System.out.println("条件>>>>>>线程数:" + threadCount + ", 单线程操作计数" + times);
System.out.println("结果>>>>>>LongAdder方式增加计数" + (threadCount * times) + "次,共计耗时:" + end);
long start2 = System.currentTimeMillis();
testAtomicLong(threadCount, times);
long end2 = System.currentTimeMillis() - start2;
System.out.println("条件>>>>>>线程数:" + threadCount + ", 单线程操作计数" + times);
System.out.println("结果>>>>>>AtomicLong方式增加计数" + (threadCount * times) + "次,共计耗时:" + end2);
} catch (InterruptedException e) {
e.printStackTrace();
}
}
static void testAtomicLong(final int threadCount, final int times) throws InterruptedException {
CountDownLatch countDownLatch = new CountDownLatch(threadCount);
AtomicLong atomicLong = new AtomicLong();
for (int i = 0; i < threadCount; i++) {
new Thread(new Runnable() {
@Override
public void run() {
for (int j = 0; j < times; j++) {
atomicLong.incrementAndGet();
}
countDownLatch.countDown();
}
}, "my-thread" + i).start();
}
countDownLatch.await();
}
static void testLongAdder(final int threadCount, final int times) throws InterruptedException {
CountDownLatch countDownLatch = new CountDownLatch(threadCount);
LongAdder longAdder = new LongAdder();
for (int i = 0; i < threadCount; i++) {
new Thread(new Runnable() {
@Override
public void run() {
for (int j = 0; j < times; j++) {
longAdder.add(1);
}
countDownLatch.countDown();
}
}, "my-thread" + i).start();
}
countDownLatch.await();
}
}
运行结果:
条件>>>>>>线程数:10, 单线程操作计数10000
结果>>>>>>LongAdder方式增加计数100000次,共计耗时:5
条件>>>>>>线程数:10, 单线程操作计数10000
结果>>>>>>AtomicLong方式增加计数100000次,共计耗时:3条件>>>>>>线程数:10, 单线程操作计数200000
结果>>>>>>LongAdder方式增加计数2000000次,共计耗时:16
条件>>>>>>线程数:10, 单线程操作计数200000
结果>>>>>>AtomicLong方式增加计数2000000次,共计耗时:37条件>>>>>>线程数:100, 单线程操作计数200000
结果>>>>>>LongAdder方式增加计数20000000次,共计耗时:24
条件>>>>>>线程数:100, 单线程操作计数200000
结果>>>>>>AtomicLong方式增加计数20000000次,共计耗时:315
根据测试结果可以得出:
AtomicLong中有个内部变量value保存着实际的long值,所有的操作都是针对该变量进行。也就是说,高并发环境下,value变量其实是一个热点,也就是N个线程竞争一个热点。LongAdder的基本思路就是分散热点,将value值分散到一个数组中,不同线程会命中到数组的不同槽中,各个线程只对自己槽中的那个值进行CAS操作,这样热点就被分散了,冲突的概率就小很多。如果要获取真正的long值,只要将各个槽中的变量值累加返回

LongAdder内部有一个base变量,一个Cell[]数组:
base变量:非竞态条件下,直接累加到该变量上
Cell[]数组:竞态条件下,累加个各个线程自己的槽Cell[i]中
源码中定义的字段及解释:
/** Number of CPUS, to place bound on table size */
//CPU核数,用来决定槽数组的大小
static final int NCPU = Runtime.getRuntime().availableProcessors();
/**
* Table of cells. When non-null, size is a power of 2.
*/
//数组槽,大小为2的幂次方
transient volatile Cell[] cells;
/**
* Base value, used mainly when there is no contention, but also as
* a fallback during table initialization races. Updated via CAS.
*/
//1、没有遇到并发竞争时,直接使用base累加数值
//2、初始化cells数组时,必须要保证cells数组只能被初始化一次(即只有一个线程能对cells初始化),其他竞争失败的线程会讲数值累加到base上
transient volatile long base;
/**
* Spinlock (locked via CAS) used when resizing and/or creating Cells.
*/
//在调整大小或者创建cells数组时,使用自旋锁(基于cas实现)
transient volatile int cellsBusy;
定义了一个内部Cell类,这就是我们之前所说的槽,每个Cell对象存有一个value值,可以通过Unsafe来CAS操作它的值
/**
* Padded variant of AtomicLong supporting only raw accesses plus CAS.
*//使用填充注解是为了解决缓存行问题,这里仅仅可通过原始访问和cas访问
* JVM intrinsics note: It would be possible to use a release-only
* form of CAS here, if it were provided.
*//JVM intrinsic注意:在这里可以使用仅发布形式的CAS(如果提供了的话)
*/
@sun.misc.Contended static final class Cell {
volatile long value;
Cell(long x) { value = x; }
final boolean cas(long cmp, long val) {
return UNSAFE.compareAndSwapLong(this, valueOffset, cmp, val);
}
// Unsafe mechanics
private static final sun.misc.Unsafe UNSAFE;
private static final long valueOffset;
static {
try {
UNSAFE = sun.misc.Unsafe.getUnsafe();
Class<?> ak = Cell.class;
valueOffset = UNSAFE.objectFieldOffset
(ak.getDeclaredField("value"));
} catch (Exception e) {
throw new Error(e);
}
}
}
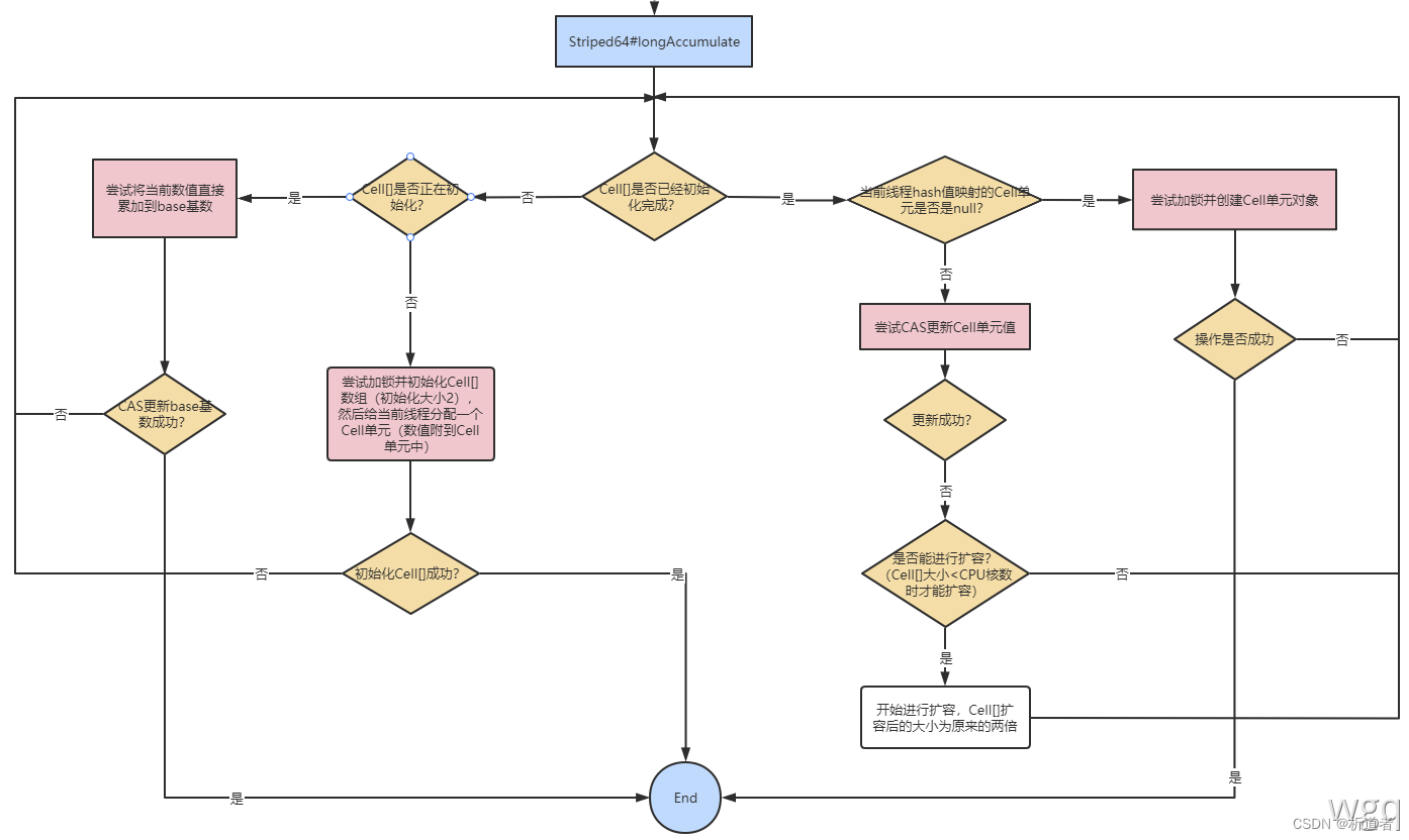
方法的逻辑判断图如下:

流程图解释
只有从未出现过并发冲突的时候,base基数才会使用到,一旦出现了并发冲突,之后所有的操作都只针对Cell[]数组中的单元Cell
如果Cell[]数组未初始化,会调用父类的longAccumelate去初始化Cell[],如果Cell[]已经初始化但是冲突发生在Cell单元内,则也调用父类的longAccumelate,此时可能就需要对Cell[]扩容了
这也是LongAdder设计的精妙之处:尽量减少热点冲突,不到最后万不得已,尽量将CAS操作延迟
方法逻辑判断图如下:

LongAdder#sum方法
源码示例:
/**
* Returns the current sum. The returned value is NOT an
* atomic snapshot; invocation in the absence of concurrent
* updates returns an accurate result, but concurrent updates that
* occur while the sum is being calculated might not be
* incorporated.
*//返回当前和。返回值不是原子快照;在没有并发更新的情况下调用将返回准确的结果,但是在计算总和时发生的并发更新可能不会被合并
* @return the sum
*/
public long sum() {
Cell[] as = cells; Cell a;
long sum = base;
if (as != null) {
for (int i = 0; i < as.length; ++i) {
if ((a = as[i]) != null)
sum += a.value;
}
}
return sum;
}
由于计算总和时没有对Cell数组进行加锁,所以在累加过程中可能有其他线程对Cell中的值进行了修改,也有可能对数组进行了扩容,所以sum返回的值并不是非常精确的,其返回值并不是一个调用sum方法时的原子快照值
LongAccumulator是LongAdder的增强版。LongAdder只能针对数值的进行加减运算,而LongAccumulator提供了自定义的函数操作。其构造函数如下:
/**
* Creates a new instance using the given accumulator function
* and identity element.
* @param accumulatorFunction a side-effect-free function of two arguments
* @param identity identity (initial value) for the accumulator function
* //使用给定的累加器函数和标识元素创建新实例。 形参: identity -累加器函数的标识(初始值)
*/
public LongAccumulator(LongBinaryOperator accumulatorFunction, long identity) {
this.function = accumulatorFunction;
base = this.identity = identity;
}
通过LongBinaryOperator,可以自定义对入参的任意操作,并返回结果(LongBinaryOperator接收2个long作为参数,并返回1个long)。LongAccumulator内部原理和LongAdder几乎完全一样,都是利用了父类Striped64的longAccumulate方法
测试示例:
public class LongAccumulatorTest {
public static void main(String[] args) throws InterruptedException {
// 累加 x+y
LongAccumulator accumulator = new LongAccumulator((x, y) -> x + y, 0);
ExecutorService executor = Executors.newFixedThreadPool(8);
// 1到9累加
IntStream.range(1, 10).forEach(i -> executor.submit(() -> accumulator.accumulate(i)));
Thread.sleep(2000);
System.out.println(accumulator.getThenReset());
}
}
//运行结果:45