小程序SSM牙科就诊信息管理系统.
摘 要
随着现在网络的快速发展,网络的应用在各行各业当中它很快融入到了许多分类管理之中,他们利用网络来做这个牙科就诊信息管理系统.,随之就产生了“牙科就诊信息管理系统.”,这样就让牙科就诊信息管理系统更加方便简单。
对于本牙科就诊信息管理系统的设计来说,通过科学的管理方式、便捷的服务提高了工作效率,减少了数据存储上的错误和遗漏。教材管理系统使用Java语言,采用基于 MVVM模式的SSM技术进行开发,使用 Eclipse 2017 CI 10 编译器编写,数据方面主要采用的是微软的MySQL关系型数据库来作为数据存储媒介,配合前台HTML+CSS 技术完成系统的开发。具体根据牙科就诊信息管理系统的现状来进行开发的,具体根据用户需求实现牙科就诊信息管理系统网络化的管理,各类信息有序地进行存储,实现功能:首页、站点管理(轮播图、公告栏)用户管理(管理员、用户注册、医生)内容管理(爱牙资讯、资讯分类)更多管理(护理项目、医生介绍、预约挂号、就诊病例、检查报告、联系医生)等功能。
本论文主要讲述了牙科就诊信息管理系统开发背景,该系统它主要是对需求分析和功能需求做了介绍,并且对系统做了详细的测试和总结。具体从业务流程、数据库设计和系统结构等多方面的问题。望能利用先进的计算机技术和网络技术来改变目前的牙科就诊信息管理系统管理状况,提高管理效率。
关键词:牙科就诊信息管理系统.;Java语言;
Small program SSM dental visit information management system
Abstract
With the rapid development of the network, the application of the network is in all walks of life. It quickly integrates into many classified management. They use the network to do this dental treatment information management system, Then came the "dental visit information management system", This makes the dental visit information management system more convenient and simple.
For the design of this dental visit information management system, through scientific management and convenient service, the work efficiency is improved and the errors and omissions in data storage are reduced. The textbook management system uses Java language, adopts SSM technology based on MVVM mode for development, and is written with eclipse 2017 CI 10 compiler. In terms of data, it mainly uses Microsoft's MySQL relational database as the data storage medium, and cooperates with the foreground HTML + CSS technology to complete the development of the system. It is developed according to the current situation of the dental treatment information management system, and realizes the network management of the dental treatment information management system according to the needs of users. All kinds of information are stored in order to realize the functions: home page Site management (rotation chart, bulletin board), user management (administrator, user registration, doctor), content management (dental information, information classification) more management (nursing items, doctor introduction, appointment and registration, medical cases, examination reports, contacting doctors) and other functions.
This paper mainly describes the development background of dental visit information management system. The system mainly introduces the demand analysis and functional requirements, and makes a detailed test and summary of the system. From the aspects of business process, database design and system structure. It is hoped that the advanced computer technology and network technology can be used to change the current management status of dental visit information management system and improve the management efficiency.
Key words: Dental visit information management system; Java language;
随着网络时代的到来,互联网的优势和普及时刻影响并改变着人们的生活方式。在信息技术迅速发展的今天,计算机技术已经遍及全球,使社会发生了巨大的变革。
为了不受时间和地点的限制,智能手机用户可以通过移动网络访问网站和处理各种业务和互联网,这是一个有效的将应用系统的功能扩展到手机终端的方法。现今各种智能手机层出不穷,各类基于手机平台的软件应运而生,其中,在众多交流软件中,微信备受人们青睐。近年来,微信发展规模越来越大,越来越多的人开始使用微信,目前随着智能手机系统的普及,人人手机上基本都有了微信。
所以,微信推出小程序广告支持公众号关注,而这就意味着小程序跟公众号之间的通道被彻底打通了。本论文牙科就诊管理微信小程序主要牵扯到的程序,数据库与计算机技术等。覆盖知识面大,可以大大的提高系统人员工作效率。
随着国内经济形势的不断发展,中国互联网进入了一个难得的高峰发展时期,这使得中外资本家纷纷转向互联网市场。然而,许多管理领域的不合理结构,人员不足以及管理需求的增加使得更多的人具备了互联网管理的意识。
在当今高度发达的信息中,信息管理改革已成为一种更加广泛和全面的趋势。牙科就诊管理系统微信小程序是基于Mysql数据库,在Java程序设计的基础上实现的。为确保中国经济的持续发展,信息时代日益更新,网上商城更是蓬勃发展。同时,随着信息社会的快速发展,牙科就诊管理系统微信小程序网站面临着越来越多的信息,因此很难获得他们对高效信息的需求,如何使用方便快捷的方式使查询者在广阔的牙科就诊信息管理系统.微信小程序信息中查询,存储,管理和共享信息方面有效,对我们的学习,工作和生活具有重要的现实意义。因此,国内外学术界对此进行了深入而广泛的研究,一个新的研究领域——牙科就诊信息管理系统.微信小程序诞生了
本文的主要工作是研究如何将计算机和信息管理进行有机结合,从而利用Java语言以及Mysql数据库技术在Dreamweaver中实现了系统的功能模块,切实的开发出一套贴近牙科就诊信息管理系统.的实际,有效管理牙科就诊信息管理系统.。
论文结构如下:
第一章绪论:主要对牙科就诊信息管理系统. 的开发背景,研究现状,目的,及意义进行了分析。
第二章开发技术及软件:主要把系统开发工具进行介绍,另外讲解开发系统所用到的一些特殊功能技术。
第三章系统分析:主要是对牙科就诊信息管理系统.进行需求分析,以及对其数据流程与功能进行分析。
第四章系统设计:主要根据系统需求对系统的设计进行介绍,以及对数据的开发与功能模块设计的过程。
第五章系统实现:本章主要结合系统界面截图,介绍了系统各个功能实现的结果。
第六章系统测试:本章系统进行功能模块的测试,撰写测试用例,确保系统各大功能准确无误。
第七章总结与展望:对整个论文的研究内容进行总结,概括整个论文的特点,指出不足之处,为下步深究指明方向。
微信开发者工具现在已经被小程序开发团队开发运行,目前微信开发者工具任然在不断的完善中,在开发小程序时经常要不断的更新。可以使用微信扫码登陆开发者工具,开发者工具将使用这个微信帐号的信息进行小程序的开发和调试。
机型选择:小程序以智能手机的屏幕尺寸为设计标准,进行切图。
预览界面:写好视图布局后点击编译,用来刷新视图界面。
控制台:方便调试打印输出信息。
上传代码:上传到腾讯服务器,提交审核必经步骤。上传代码时可以填写版本号和备注信息。
资源文件:一般可以在资源文件进行对应项目的文件目录的断点调试。
显示远程调试:手机端和PC端开发工具联调对用户而言是非常实用的。
本地数据存储:显示的是本地存储的数据。
视图调试:标组件以子父层级结构呈现,方便调试。
微信限制在2M 以内的代码体积;开发中一般不校验合法域名信息;小程序后台要做配置服务器域名。
以上就是在开发过程中微信开发者工具常用到的功能,微信开发者工具也在不断的完善。
整个小程序框架系统分为两部分:逻辑层和视图层。小程序开发框架的目标是通过尽可能简单、高效的方式让开发者可以在微信中开发具有原生小程序体验的服务。小程序在视图层与逻辑层间提供了数据传输和事件系统,提供了自己的视图层以及逻辑层框架,让开发者能够专注于数据与逻辑。框架的核心是一个响应的数据绑定系统,可以让数据与视图非常简单地保持同步。在逻辑层做数据修改,在视图层就会做相应的更新。框架提供了一套基础的组件,这些组件自带微信风格的样式以及特殊的逻辑,开发者可以通过组合基础组件,创建出强大的微信小程序 。
Mysql 经过多次的更新,功能层面已经非常的丰富和完善了,从Mysql4版本到5版本进行了比较大的更新,在商业的实际使用中取得了很好的实际应用效果。最新版本的Mysql支持对信息的压缩,同时还能进行加密能更好的满足对信息安全性的需求。同时经过系统的多次更新,数据库自身的镜像功能也得到了很大的增强,运行的流畅度和易用性方面有了不小的进步,驱动的使用和创建也更加的高效快捷。最大的变动还是进行了空间信息的显示优化,能更加方便的在应用地图上进行坐标的标注和运算。强大的备份功能也保证了用户使用的过程会更加安心,同时支持的Office特性还支持用户的自行安装和使用。在信息的显示形式上也进行了不小的更新,增加了两个非常使用的显示区,一个是信息区,对表格和文字进行了分类处理,界面的显示更加清爽和具体。第二是仪表的信息控件,能在仪表信息区进行信息的显示,同时还能进行多个信息的比对,为用户的实际使用带来了很大的便捷。
针对本文中设计的牙科就诊信息管理系统.平台在实际的实现过程中,最终选择Mysql数据库的主要原因在于在企业的应用系统应用及开发的过程中会存在大量的数据库比较频繁的操作,而且数据的安全性要求也是非常的高。综合这些因素,最终选择安全性系数比较高的Mysql来对牙科就诊信息管理系统.平台后台数据进行存储操作。
数据库管理系统的总体结构图如下图所示。

图2-1 数据库组成结构
B/S(Browser/Server)比前身架构更为省事的架构。它借助Web server完成数据的传递交流。只需要下载浏览器作为客户端,那么工作就达到“瘦身”效果, 不需要考虑不停装软件的问题。
SSM即SpringMVVM+Spring+MySQL,这三个框架有各自最独有的优势,那么将它们组合在一起能够碰撞出很强的火花。设计者在不需消耗大量功夫,能做出Web应用程序,而且这个程序还具有层次清晰、升级更新操作不影响正常使用的、允许多次使用的特点。这个复合框架形成一个有着结构完整、功能强大和结构良好的体系:SpringMVVM使各板块分离,Spring使开发更灵活方便,让开发者直接对对象进行操纵,各层次分工明细,并实现各个层次间的解耦,让代码更加的灵活精简。这个框架使程序员能够规避在开发时期避免个别错误导致整体被破坏,也能在后期应对客户对产品提出的新需求。
DAO层、Service层这两个层次都可以单独开发,互相的耦合度很低,完全可以独立进行,这样的一种模式在开发大项目的过程中尤其有优势。
Controller,View层因为耦合度比较高,因而要结合在一起开发,但是也可以看作一个整体独立于前两个层进行开发。这样,在层与层之前只需要知道接口的定义,调用接口即可完成所需要的逻辑单元应用,一切显得非常清晰简单。
开发任何一个系统,都要对其可行性进行分析,对其时间和资源上的限制进行考虑,这样可以减少系统开发的风险。同时,分析之后不仅能够合理的运用人力,还能在各方面资源的消耗上得到节省。下面就对技术、经济和社会三个方面来介绍。
技术可行性主要考虑当前项目所用的技术是否能够符合,在设备上是否能够满足,及各种辅助工具是否提供帮助。本系统用的是Java开发语言,调试相对简单,当前的计算机硬件配置也完全能满足开发的需求,因此在技术上是绝对可行的。软件方面:由于软件的开发平台成熟可行,它们速度快、容量大、可靠性能高、价格低,完全能满足系统的需求。采用Java编程语言,已无技术上的问题。
系统所采用的Myeclipse开发平台和Mysql后端数据库均为免费开发工具。故开发成本主要集中在后期的推广及系统维护上。相对于成本较高的C/S模式,也是选用了成本较低的B/S模式,所以经济上几乎没任何问题。
本系统是自行开发的系统,以方便高效管理牙科就诊信息管理系统.为出发点,是具有实际意义的系统,开发的环境软件和用到的数据库也都是开源代码,不存在侵权等问题,所以在社会方面也是可行的。
对于性能分析,与传统的管理方式相比,传统的管理方式是使用人工通过用纸和笔进行数据信息的统计和管理,并且这种方式对于存储和查找某一数据信息都比较麻烦,随着计算机网络的到来,这种传统的方法很难适应当下社会的发展,不仅降低人们的办事效率,而且还需要很多的人力和物力,对于使用的时间和所要花费的费用都是比较高的,为了降低成本费用,提高用户的工作效率,进行开发一套基于计算机和网络技术的牙科就诊信息管理系统. 。
牙科就诊信息管理系统.的开发设计时一个独立的系统,以之前数据库进行数据的存储开发,主要是为了实现牙科就诊信息管理系统. 的用户角色及相对应的功能模块,让牙科就诊信息管理系统.的管理不会存在管理差异、低效率,而是跟传统的管理信息恰好相反,牙科就诊信息管理系统.的实现可以节约资源,并且对于业务的处理速度也提高,速度快、效率高,功能性强大。
3.3系统流程分析
添加信息,编号系统使用自动编号模式,没有用户填写,用户添加信息输入信息,系统将自动确认的信息和数据,验证的成功是有效的信息添加到数据库,信息无效,重新输入信息。添加信息流程如图3-3所示。

3.3.2操作流程
用户想进入系统,首先进入系统登录界面,通过正确的用户名、密码,选择登录类型登录,系统会检查登录信息,信息正确,然后输入相应的功能界面,提示信息错误,登录失败。系统操作流程如图3-4所示。

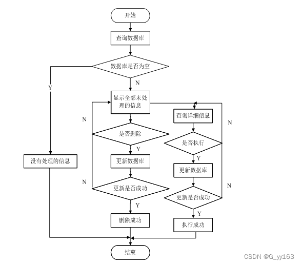
3.3.3删除信息流程
用户选择要删除的信息并单击Delete按钮。系统提示是否删除信息。如果用户想要删除信息,系统将删除信息。系统数据库删除信息。删除信息流程图如图3-5所示。

图3-5 删除信息流程图
牙科就诊信息管理系统的系统项目的概述设计分析,主要内容有牙科就诊信息管理系统.的具体分析,进行数据库的是设计,数据采用mysql数据库,并且对于系统的设计采用比较人性化的操作设计,对于系统出现的错误信息可以及时做出处理及反馈。
基于牙科就诊信息管理系统的设计基于现有的电脑,可以实现用户管理、护理项目、医生介绍、预约挂号、就诊病例、检查报告、联系医生等详细的了解及统计分析。根据系统功能需求建立的模块关系图如下图:

牙科就诊信息管理系统.的开发对管理模块和系统使用的数据库进行分析,编写代开发,规划和操作是构建信息管理应用程序的必要三步曲,它决定了系统是否能够真正实现预设功能以及是否可以在成功设计后实施。在开发过程中,每个阶段必须严格按照线性顺序进行开发,并且在相应阶段生成的每个工作都可以通过技术进行验证和检查。确保一个阶段完成后是正确的,不会造成下一阶段拖拽现象,使系统完成设计功能后得到保证。
从牙科就诊信息管理系统.的成功开发经验来看,上述方法效果最为明显,最大程度地降低了系统开发的复杂性。如图4-2所示。

数据库是信息系统的基础和核心。数据库设计的好坏直接影响到信息系统开发的成败。创建数据库表首先确定实体的属性和实体之间的关系。根据关系创建一个数据表。
数据库是整个软件编程中最重要的一个步骤,对于数据库问题主要是判定数据库的数量和结构公式的创建。展示系统使用的是Mysql进行对数据库进行管理,进行保证数据的安全性、稳定性等。
概念模型的设计是为了抽象真实世界的信息,并对信息世界进行建模。它是数据库设计的强大工具。数据库概念模型设计可以通过E-R图描述现实世界的概念模型。系统的E-R图显示了系统中实体之间的链接。而且Mysql数据库是自我保护能力比较强的数据库,下图主要是对数据库实体的E-R图:
(1)检查报告管理E-R图,如图4-3所示:

图4-3检查报告实体属性图
(2)医生介绍管理E-R图如图4-4所示:

图4-4医生介绍管理实体图
这些功能可以充分满足牙科就诊信息管理系统.的需求。此系统功能较为全面如下图系统功能结构如图4-5所示。

图4-5系统功能结构图
将数据库概念设计的E-R图转换为关系数据库。在关系数据库中,数据关系由数据表组成,但是表的结构表现在表的字段上。
registered_user表:
| 类型 | 长度 | 不是null | 主键 | 注释 | |
| registered_user_id | int | 11 | 是 | 是 | 注册用户ID |
| user_name | varchar | 64 | 是 | 否 | 用户名 |
| examine_state | varchar | 16 | 是 | 否 | 审核状态 |
| recommend | int | 11 | 是 | 否 | 智能推荐 |
| user_id | int | 11 | 是 | 否 | 用户ID |
| create_time | datetime | 0 | 是 | 否 | 创建时间 |
| update_time | timestamp | 0 | 是 | 否 | 更新时间 |
| nursing_project表: | |||||
| 名称 | 类型 | 长度 | 不是null | 主键 | 注释 |
| nursing_project_id | int | 11 | 是 | 是 | 护理项目ID |
| entry_name | varchar | 64 | 否 | 否 | 项目名称 |
| project_category | varchar | 64 | 否 | 否 | 项目类别 |
| cover | varchar | 255 | 否 | 否 | 封面 |
| price | int | 11 | 否 | 否 | 价格 |
| project_introduction | text | 0 | 否 | 否 | 项目介绍 |
| hits | int | 11 | 是 | 否 | 点击数 |
| praise_len | int | 11 | 是 | 否 | 点赞数 |
| recommend | int | 11 | 是 | 否 | 智能推荐 |
| create_time | datetime | 0 | 是 | 否 | 创建时间 |
| update_time | timestamp | 0 | 是 | 否 | 更新时间 |
| medical_records表: | |||||
| 名称 | 类型 | 长度 | 不是null | 主键 | 注释 |
| medical_records_id | int | 11 | 是 | 是 | 就诊病历ID |
| doctor_job_number | int | 11 | 否 | 否 | 医生工号 |
| name_of_doctor | varchar | 64 | 否 | 否 | 医生姓名 |
| user_name | int | 11 | 否 | 否 | 用户名 |
| name_of_patient | varchar | 64 | 否 | 否 | 就诊人姓名 |
| visit_amount | varchar | 64 | 否 | 否 | 就诊金额 |
| nursing_project | text | 0 | 否 | 否 | 护理项目 |
| situation_description | text | 0 | 否 | 否 | 情况描述 |
| inspection_items | text | 0 | 否 | 否 | 检查项目 |
| pay_state | varchar | 16 | 是 | 否 | 支付状态 |
| pay_type | varchar | 16 | 否 | 否 | 支付类型: 微信、支付宝、网银 |
| recommend | int | 11 | 是 | 否 | 智能推荐 |
| create_time | datetime | 0 | 是 | 否 | 创建时间 |
| update_time | timestamp | 0 | 是 | 否 | 更新时间 |
| inspection_report表: | |||||
| 名称 | 类型 | 长度 | 不是null | 主键 | 注释 |
| inspection_report_id | int | 11 | 是 | 是 | 检查报告ID |
| doctor_job_number | int | 11 | 否 | 否 | 医生工号 |
| name_of_doctor | varchar | 64 | 否 | 否 | 医生姓名 |
| user_name | int | 11 | 否 | 否 | 用户名 |
| name_of_patient | varchar | 64 | 否 | 否 | 就诊人姓名 |
| report_name | varchar | 64 | 否 | 否 | 报告名称 |
| report | varchar | 255 | 否 | 否 | 报告 |
| recommend | int | 11 | 是 | 否 | 智能推荐 |
| create_time | datetime | 0 | 是 | 否 | 创建时间 |
| update_time | timestamp | 0 | 是 | 否 | 更新时间 |
| have_an_appointment_with_a_doctor表 | |||||
| 名称 | 类型 | 长度 | 不是null | 主键 | 注释 |
| have_an_appointment_with_a_doctor_id | int | 11 | 是 | 是 | 预约挂号ID |
| doctor_job_number | int | 11 | 否 | 否 | 医生工号 |
| name_of_doctor | varchar | 64 | 否 | 否 | 医生姓名 |
| registration_fee | varchar | 64 | 否 | 否 | 挂号费 |
| user_name | int | 11 | 否 | 否 | 用户名 |
| name_of_patient | varchar | 64 | 否 | 否 | 就诊人姓名 |
| contact_number | varchar | 64 | 否 | 否 | 联系电话 |
| appointment_time | varchar | 64 | 否 | 否 | 预约就诊时间 |
| examine_state | varchar | 16 | 是 | 否 | 审核状态 |
| examine_reply | varchar | 16 | 否 | 否 | 审核回复 |
| pay_state | varchar | 16 | 是 | 否 | 支付状态 |
| pay_type | varchar | 16 | 否 | 否 | 支付类型: 微信、支付宝、网银 |
| recommend | int | 11 | 是 | 否 | 智能推荐 |
| create_time | datetime | 0 | 是 | 否 | 创建时间 |
| update_time | timestamp | 0 | 是 | 否 | 更新时间 |
| doctor_introduction表: | |||||
| 名称 | 类型 | 长度 | 不是null | 主键 | 注释 |
| doctor_introduction_id | int | 11 | 是 | 是 | 医生介绍ID |
| doctor_job_number | int | 11 | 否 | 否 | 医生工号 |
| name_of_doctor | varchar | 64 | 否 | 否 | 医生姓名 |
| photo | varchar | 255 | 否 | 否 | 照片 |
| registration_fee | int | 11 | 否 | 否 | 挂号费 |
| qualification_introduction | text | 0 | 否 | 否 | 资历介绍 |
| scheduling_time | text | 0 | 否 | 否 | 排班时间 |
| hits | int | 11 | 是 | 否 | 点击数 |
| praise_len | int | 11 | 是 | 否 | 点赞数 |
| recommend | int | 11 | 是 | 否 | 智能推荐 |
| create_time | datetime | 0 | 是 | 否 | 创建时间 |
| update_time | timestamp | 0 | 是 | 否 | 更新时间 |
| contact_a_doctor表: | |||||
| 名称 | 类型 | 长度 | 不是null | 主键 | 注释 |
| contact_a_doctor_id | int | 11 | 是 | 是 | 联系医生ID |
| doctor_job_number | int | 11 | 否 | 否 | 医生工号 |
| name_of_doctor | varchar | 64 | 否 | 否 | 医生姓名 |
| user_name | int | 11 | 否 | 否 | 用户名 |
| name_of_patient | varchar | 64 | 否 | 否 | 就诊人姓名 |
| question_consultation | text | 0 | 否 | 否 | 问题咨询 |
| doctor_reply | text | 0 | 否 | 否 | 医生回复 |
| recommend | int | 11 | 是 | 否 | 智能推荐 |
| create_time | datetime | 0 | 是 | 否 | 创建时间 |
| update_time | timestamp | 0 | 是 | 否 | 更新时间 |
从web系统查询数据的根本的查询步骤:
Step1: 进行检查并且过滤来自用户的系统数据;
Step2: 成立起一个合适的数据库进行连接;
Step3: 进行查询系统数据库;
Step4: 获得查询的结构;
Step5: 把查询的结果展示给用户。
Step6: 数据库连接断开,释放资源。
数据库连接原理如下图所示。

图5-1数据库连接原理
数据库连接关键代码如下所示。
/**
* 临时访问牌(AccessToken)表实体类
*
*/
@TableName("access_token")
@Data
@EqualsAndHashCode(callSuper = false)
public class AccessToken implements Serializable {
private static final long serialVersionUID = 913269304437207500L;
/**
* 临时访问牌ID
*/
@TableId(value = "token_id", type = IdType.AUTO)
private Integer tokenId;
/**
* 临时访问牌
*/
@TableField(value = "token")
private String token;
/**
* 最大寿命:默认2小时
*/
@TableField(value = "maxage")
private Integer maxage;
/**
* 创建时间:
*/
@TableField(value = "create_time")
private Timestamp createTime;
/**
* 更新时间:
*/
@TableField(value = "update_time")
private Timestamp updateTime;
/**
* 用户信息
*/
@TableField(value = "user_id")
private Integer user_id;
}
为确保系统安全性,系统操作员只有在登录界面输入正确的用户名、密码、权限以及验证码,单击“登录”按钮后才能够进入本系统的主界面。
用户登录流程图如下所示。

图5-1用户登录流程图
登录界面如下图所示。

图5-1登录界面
/**
* 登录
* @param data
* @param httpServletRequest
* @return
*/
@PostMapping("login")
public Map
log.info("[执行登录接口]");
String username = data.get("username");
String email = data.get("email");
String phone = data.get("phone");
String password = data.get("password");
List resultList = null;
QueryWrapper wrapper = new QueryWrapper
Map
if(username != null && "".equals(username) == false){
map.put("username", username);
resultList = service.selectBaseList(service.select(map, new HashMap<>()));
}
else if(email != null && "".equals(email) == false){
map.put("email", email);
resultList = service.selectBaseList(service.select(map, new HashMap<>()));
}
else if(phone != null && "".equals(phone) == false){
map.put("phone", phone);
resultList = service.selectBaseList(service.select(map, new HashMap<>()));
}else{
return error(30000, "账号或密码不能为空");
}
if (resultList == null || password == null) {
return error(30000, "账号或密码不能为空");
}
//判断是否有这个用户
if (resultList.size()<=0){
return error(30000,"用户不存在");
}
User byUsername = (User) resultList.get(0);
Map
groupMap.put("name",byUsername.getUserGroup());
List groupList = userGroupService.selectBaseList(userGroupService.select(groupMap, new HashMap<>()));
if (groupList.size()<1){
return error(30000,"用户组不存在");
}
UserGroup userGroup = (UserGroup) groupList.get(0);
//查询用户审核状态
if (!StringUtils.isEmpty(userGroup.getSourceTable())){
String res = service.selectExamineState(userGroup.getSourceTable(),byUsername.getUserId());
if (res==null){
return error(30000,"用户不存在");
}
if (!res.equals("已通过")){
return error(30000,"该用户审核未通过");
}
}
//查询用户状态
if (byUsername.getState()!=1){
return error(30000,"用户非可用状态,不能登录");
}
String md5password = service.encryption(password);
if (byUsername.getPassword().equals(md5password)) {
// 存储Token到数据库
AccessToken accessToken = new AccessToken();
accessToken.setToken(UUID.randomUUID().toString().replaceAll("-", ""));
accessToken.setUser_id(byUsername.getUserId());
tokenService.save(accessToken);
// 返回用户信息
JSONObject user = JSONObject.parseObject(JSONObject.toJSONString(byUsername));
user.put("token", accessToken.getToken());
JSONObject ret = new JSONObject();
ret.put("obj",user);
return success(ret);
} else {
return error(30000, "账号或密码不正确");
}
}
public String select(Map
StringBuffer sql = new StringBuffer("select ");
sql.append(config.get(FindConfig.FIELD) == null || "".equals(config.get(FindConfig.FIELD)) ? "*" : config.get(FindConfig.FIELD)).append(" ");
sql.append("from ").append("`").append(table).append("`").append(toWhereSql(query, "0".equals(config.get(FindConfig.LIKE))));
if (config.get(FindConfig.GROUP_BY) != null && !"".equals(config.get(FindConfig.GROUP_BY))){
sql.append("group by ").append(config.get(FindConfig.GROUP_BY)).append(" ");
}
if (config.get(FindConfig.ORDER_BY) != null && !"".equals(config.get(FindConfig.ORDER_BY))){
sql.append("order by ").append(config.get(FindConfig.ORDER_BY)).append(" ");
}
if (config.get(FindConfig.PAGE) != null && !"".equals(config.get(FindConfig.PAGE))){
int page = config.get(FindConfig.PAGE) != null && !"".equals(config.get(FindConfig.PAGE)) ? Integer.parseInt(config.get(FindConfig.PAGE)) : 1;
int limit = config.get(FindConfig.SIZE) != null && !"".equals(config.get(FindConfig.SIZE)) ? Integer.parseInt(config.get(FindConfig.SIZE)) : 10;
sql.append(" limit ").append( (page-1)*limit ).append(" , ").append(limit);
}
log.info("[{}] - 查询操作,sql: {}",table,sql);
return sql.toString();
}
public List selectBaseList(String select) {
List
List
for (Map
list.add(JSON.parseObject(JSON.toJSONString(map),eClass));
}
return list;
}
用户在填写数据的时候必须与注册页面上的验证相匹配否则会注册失败,注册页面的表单验证是通过验证的,用户名的长度必须在6到18之间,邮箱必须带有@符号,密码和密码确认必须相同,你输入的密码,系统会根据你输入密码的强度给出指定的值,电话号码和身份证号码必须要求输入格式与生活相符合,当你前台验证通过的时候你点击注册,表单会将你输入的值通过name值传递给后台并保存到数据库中。
用户注册流程图如下图所示。

图5-1用户注册流程图

图5-1用户注册界面
注册关键代码如下所示。
/**
* 注册
* @return
*/
@PostMapping("register")
public Map
// 查询用户
Map
Map
query.put("username",String.valueOf(map.get("username")));
List list = service.selectBaseList(service.select(query, new HashMap<>()));
if (list.size()>0){
return error(30000, "用户已存在");
}
map.put("password",service.encryption(String.valueOf(map.get("password"))));
service.insert(map);
return success(1);
}
public Map
BufferedReader br = null;
StringBuilder sb = new StringBuilder("");
try{
br = reader;
String str;
while ((str = br.readLine()) != null){
sb.append(str);
}
br.close();
String json = sb.toString();
return JSONObject.parseObject(json, Map.class);
}catch (IOException e){
e.printStackTrace();
}finally{
if (null != br){
try{
br.close();
}catch (IOException e){
e.printStackTrace();
}
}
}
return null;
}
public void insert(Map
E entity = JSON.parseObject(JSON.toJSONString(body),eClass);
baseMapper.insert(entity);
log.info("[{}] - 插入操作:{}",entity);
}
如果爱牙资讯的信息需要修改,管理员可以通过查询爱牙资讯数据的基本信息来查询爱牙资讯,查询爱牙资讯是通过ajax技术来进行查询的,需要传递爱牙资讯的标题、编号等参数然后在返回到该页面中,可以选中要修改或删除的那条信息,如果选中了超过一条数据,页面会挑一个窗口提醒只能选择一条数,如果没有选中数据会挑一个窗口题型必须选择一条数据。当选择确认修改的时候,后台会根据传过来的id到数据库查询,并将结果返回到修改页面中,可以在修改页面中修改刚刚选中的信息当点击确认的时候from表单会将修改的数据提交到后台并保存到数据库中,就是说如果提交的数据数据库中存在就修改,否则就保存。
爱牙资讯展示界面如下图所示。

图5-1爱牙资讯界面图
爱牙资讯管理关键代码如下所示。
@RequestMapping("/get_list")
public Map
Map
return success(map);
}
用户护理项目页面点开,后台会自动生成护理项目列表。从session中取出该护理信息,前台发起请求,将对应的护理信息、baozhangpId参数信息从前台传递BaozhangController类里,匹配到create()方法,create()方法调用BaozhangServiceImpl类的createBaozhang()方法获取数据,调用本类的getCartBaozhangItem()方法得到护理项目列表。
护理项目界面如下所示。

图5-1护理项目界面
护理项目关键代码如下:
@RequestMapping(value = "/del")
@Transactional
public Map
service.delete(service.readQuery(request), service.readConfig(request));
return success(1);
}
}
预约挂号信息功能需要考虑高并发,防止出现预约重复挂号、预约状态显示出错等情况,特对预约这一共享数据增加锁机制。在乐观锁、悲观锁以及线程锁中,综合考虑性能效率和错误的可接受性选择了乐观锁机制。乐观锁的实现方式是使用版本标识来确定读到的数据与提交时的数据是否一致,提交后修改版本标识,不一致时可以采取丢弃和再次尝试的策略。在数据库图书表(对应图书实体)设计中增加了version字段,每次数据提交时(更改兑换状态)会判断version是否匹配,若不匹配停止本次提交,若匹配则提交成功并增加version的值。
预约挂号信息功能整体流程:用户浏览预约挂号信息时,同时会显示预约的状态,在用户点击搜索按钮时,会先通过拦截器判断用户是否登录,若未登录,会跳转至登录页面,提示用户先登录,若为登录用户就会跳转至填写预约挂号信息的页面,填写关键字眼之后,点击搜索按钮,搜索成功之后返回提示信息。
预约挂号添加流程图如下图所示。

图5-1预约挂号添加流程图
预约挂号信息展示界面如下图所示。

图5-1预约挂号展示界面
预约挂号信息展示关键代码如下所示。
public List selectBaseList(String select) {
List
List
for (Map
list.add(JSON.parseObject(JSON.toJSONString(map),eClass));
}
return list;
}
医生介绍功能整体流程:用户浏览医生介绍时,同时会显示医生介绍书的状态,系统会在其显示详细信息的页面时便会判断垃圾的状态,若医生状态为可医生介绍,则会显示医生介绍的链接按钮。在用户点击医生介绍按钮时,会先通过拦截器判断用户是否登录,若未登录,会跳转至登录页面,提示用户先登录,若为登录用户就会跳转至填写医生介绍的页面,填写好医生介绍之后,点击提交按钮,医生介绍成功之后返回提示信息,告知用户医生介绍成功。
医生介绍管理界面如下图所示。

图5-1医生介绍管理界面图
医生介绍管理关键代码如下所示。
public List selectBaseList(String select) {
List
List
for (Map
list.add(JSON.parseObject(JSON.toJSONString(map),eClass));
}
return list;
}
此页面的关键是编辑就诊病例,包括医生工号、医生姓名、用户名、就诊人姓名、就诊金额、护理项目、情况描述等。单击提交按钮以完成信息的添加。如果未写入完整的就诊病例,例如,如果未写入就诊编号,系统将给出相应的错误提示,并且无法成功输入。数据以概念的形式以onsubmit =“return checkForm()”的形式写入以进行检查,checkForm()函数是一种用于写入数据的不同类型的校对方法,是不是为空也是经过form表单中的οnsubmit=”return checkForm()来检查。
管理员点击左侧菜单“就诊病例管理”,页面跳转到就诊病例管理外观,调用后台测评查询所有就诊病例。并将信息密封到数据集合List,绑定到请求对象,然后页面跳转到相应的界面,显示出测评信息,单击删除按钮完成就诊病例的删除。
就诊病例管理流程图如下图所示。

图5-1就诊病例管理流程图
就诊病例管理界面如下图所示。

图5-1就诊病例管理界面图
就诊病例管理关键代码如下所示。
@RequestMapping(value = "/del")
@Transactional
public Map
service.delete(service.readQuery(request), service.readConfig(request));
return success(1);
}
1、服务器端
操作系统:Windows 7
Web服务器:Tomcat7.0
数据库:Mysql
开发语言:Java
2、客户端
浏览器:Internet Explorer10
界面布局:DIV+CSS
分辨率:最佳效果1027*768以上像素
3、开发工具
Visual Studio Code
Myeclipse
系统测试是用于检查软件的质量、性能、可靠性等是否符合用户需求。一套严谨的、规范的、完善的测试过程将大大提高软件的质量、可信度、可靠性,降低软件的出错率,降低用户风险系数。通过在计算机上对系统进行测试试验并从中发现此系统中存在的问题和错误然后加以修改,使之更加符合用户需求。
1.测试的目的是通过测试来发现程序在执行过程中的错误的过程。
2.好的测试方案是可以检验出还未被发现的错误的方案。
3.好的测试是发现了到目前为止还未被发现的错误的测试。
4.该系统能够完成管理员、医生介绍、用户管理、就诊病例、预约挂号、护理项目、检查报告、联系医生等功能,做到所开发的系统操作简单,尽量使系统操作不受用户对电脑知识水平的限制。
下表是牙科就诊信息管理系统.功能的测试用例,检测了牙科就诊信息管理系统.中对医生介绍的增加,删除,修改,查询操作是否成功运行。观察系统的响应情况,得出该功能也达到了设计目标,系统运行正确。
前置条件;管理员登录系统。
表6-1医生介绍管理的测试用例
| 功能描述 | 用于医生介绍管理 | |
| 测试目的 | 检测医生介绍管理时的各种操作的运行情况 | |
| 测试数据以及操作 | 预期结果 | 实际结果 |
| 点击添加医生介绍,必填项合法输入,点击保存 | 提示添加成功 | 与预期结果一致 |
| 点击添加医生介绍,必填项输入不合法,点击保存 | 提示必填项不能为空 | 与预期结果一致 |
| 点击修改医生介绍,必填项修改为空,点击保存 | 提示必填项不能为空 | 与预期结果一致 |
| 点击修改医生介绍,必填项输入不合法,点击保存 | 提示必填项不能为空 | 与预期结果一致 |
| 点击删除医生介绍,选择医生介绍删除 | 提示删除成功 | 与预期结果一致 |
| 点击搜索医生介绍,输入存在的医生介绍名 | 查找出医生介绍 | 与预期结果一致 |
| 点击搜索医生介绍 ,输入不存在的在线投票名 | 不显示医生介绍 | 与预期结果一致 |
下表是护理项目管理功能的测试用例,检测了护理项目管理的操作是否成功运行。观察系统的响应情况,得出该功能也达到了设计目标,系统运行正确。
前置条件;管理员登录系统。
表6-2 护理项目管理的测试用例
| 功能描述 | 用于护理项目管理 | |
| 测试目的 | 检测护理项目管理时各种操作的情况 | |
| 测试数据以及操作 | 预期结果 | 实际结果 |
| 未选择护理项目,点击提交 | 提示请选择护理项目 | 与预期结果一致 |
| 未上传附件,点击提交 | 提示请选择附件 | 与预期结果一致 |
| 未选择原因,点击提交 | 提示请选择原因 | 与预期结果一致 |
根据以上测试情况,测试结果如下表所示。
表6-1测试结果表
| 测试项目 | 测试结果 |
| 登录测试 | 成功 |
| 修改密码测试 | 成功 |
| 就诊病例管理测试 | 成功 |
| 医生介绍测试 | 成功 |
| 联系医生 | 成功 |
| 护理项目管理测试 | 成功 |
| 预约挂号测试 | 成功 |
| 用户管理测试 | 成功 |
本研究针对牙科就诊信息管理系统.地需求建模,数据建模及过程建模分析设计并实现牙科就诊信息管理系统.的过程。给出系统应用架构并分析优劣势,通过功能分解图,系统组件图描述功能需求。设计建立了数据库,给出系统关键数据结构的定义。通过类关系图描述组件间的协作关系,给出各个类的定义方法。通过描述每一个类的字段,属性及方法实现牙科就诊信息管理系统. 的前后端代码。最终给出系统集成整合方法,完成牙科就诊信息管理系统. 地设计与实现。
在此项目的开发中,当静态页面的搭建的大体已经完善时,就需要和负责后台开发的技术开发者联系,来接好前后台的数据接口,可以让后台的信息在前台显示出来,在这个项目实现中,明白了前端开发和后台在整个系统中起到了什么作用,因为前后台的连接,用户可以对系统进行操作,可以在输入自己的相关信息后,通过后台加工,完成对数据库的查找、修改、添加,而理解了这些关系与实现的方法后。再去完善整个系统的功能就更加清晰与简单了。此次的项目它涉及了前台与后台系统的搭建,在学校所学的知识基础上,此次的项目,让我对于一个系统的前端开发,以及后台的作用都有了一个更深切的认知。
[1]叶琳,底瑞青,豆丽园,岳高杰.微信小程序在儿童过敏性鼻炎-哮喘综合征免疫治疗中的应用效果[J].中华健康管理学杂志,2022,16(03):186-190.
[2]曹凯,王嘉月.基于Java语言的单点登录在数字资源整合中的应用[J].中国信息化,2022(02):50-51.
[3]刘宝华. 一种降低小程序包体积的渲染方法、装置及存储介质[P]. 北京市:CN113791988B,2022-02-18.
[4]魏瑾.Java多线程技术在网络通信系统中的应用[J].山西电子技术,2022(01):66-68.
[5]陈春燕.基于JAVA技术手机自助充电系统的设计[J].电脑知识与技术,2022,18(03):4-6.
[6]李双,郭晨晨,李佳虎,张慧娥.基于SSM框架的智能驾校系统的设计与开发[J].电脑知识与技术,2022,18(03):62-63+65.
[7]郭静.基于SSM框架的高校新生预报到系统的设计与实现[J].电子技术与软件工程,2022(02):232-235.
[8]徐旭,李明明,夏辉,陈曦,王天宇,肖硕,雍旭.基于SSM框架的互联网+多元监管下构建医疗设备质量控制管理服务平台研究[J].中国医学装备,2021,18(12):106-110.
[9]姚歆蕾. 基于艾宾浩斯遗忘曲线的英语词汇学习微信小程序的设计与实现[D].云南师范大学,2021.
[10], 领导关怀 2020年4月20日,省人大常委会副主任李飞跃(中)率调研组赴贵阳市开展《贵州省养老服务条例》立法调研,在云岩区贵乌社区神奇居家养老服务中心观看“神奇医养小程序”演示,区委书记林刚(左二)陪同. 葛思东 主编,云岩年鉴,线装书局,2021,7,年鉴.
[11]胡世洋,赖森林.浅论SSM框架在构建“微农”信息服务中的应用[J].电脑知识与技术,2021,17(34):4-6.
[12]邓梅淇. 智慧家居小程序自动化测试的设计与实现[D].南京邮电大学,2021.
[13]He Xinbin,Bai Yongbin,Yue Lisen,Wang Haixiao,Liu Yi. Design and Implementation of Information System Based on Java Technology Platform[J]. Journal of Physics: Conference Series,2021,2033(1).
[14]Qu Xiaona. Application of Java Technology in Dynamic Web Database Technology[J]. Journal of Physics: Conference Series,2021,1744(4).
[15]曲翠玉,李亚津.医院就诊管理系统的业务流程和数据流程分析[J].信息与电脑(理论版),2020,32(21):138-139.
[16]梁延燕, 昱飞商城小程序运营管理系统V1.0. 河南省,三门峡昱飞网络科技有限公司,2020-07-21.
[17]Lei Yu,Cheng Li,Lei Wei,Hu WenYa. Marine biological monitoring and managing system based on Java technology[J]. MIPPR 2019: REMOTE SENSING IMAGE PROCESSING, GEOGRAPHIC INFORMATION SYSTEMS, AND OTHER APPLICATIONS,2020,11432.
[18], 联盛 · 会议云SSM智慧活动管理软件V1.0. 湖南省,湘潭联盛电子科技有限责任公司,2019-11-04.
[19]石志航. 基于区块链的分布式医疗信息管理系统的设计与实现[D].中南民族大学,2019.
[20]刘明洋,汪鸿俊,任小蕾. 微信小程序实战入门[M].人民邮电出版社:, 201710.429.
[21]赵平凡,郭舒婕,周志楠.门诊信息化系统存在的问题及改进[J].中华护理教育,2017,14(06):454-456.
在此论文完成之际,感谢我的指导老师。在指导老师的网页设计课上,当时我学到了很多东西,这对于我实习过程中也打了一定的基础,而且指导老师对于我的设计也提出许多建议,并予以悉心的指导,对于一些细小的问题都耐心的指导我去完善,授予我写论文的好友,时常的鼓励我,另外感谢教导我完善此项目的前端同学,对于这个项目,我是边学习边实现完成的,有许多东西开始并不是很明白,但前端开发的同学非常耐心的引导我去将这个项目完成,在系统的后端开发中,所用到的后台开发技术也时常会给我讲解,助于我更好的将论文完成,在此对帮助到我的同学和一直予以教导的指导老师致以衷心的感谢,祝事业有成。
点赞+收藏+关注 → 私信领取本源代码、数据库