1 升压变换工作原理
TPS61089升压转换器,典型应用电路如图所示:
转换器特性:
- 输入电压范围:2.7V至12V
- 输出电压范围:4.5V至12.6V
- 效率高达90%(Vin=3.3V、Vout=9V且Iout=2A时)
- 可调节开关频率范围:200kHZ至2.2MHz

电路图来自TPS61089官方数据手册
TPS61089升压电路实例:
- 外围需要电感和电容来储能和放能
- 需要两个电阻来设定输出电压
- 一个输入电源
- 一个逻辑信号来时能或关断
1.2 升压的工作原理
升压(Boost)变换器拓扑如图所示:

升压的工作原理:
- 利用电感产生的感应电动势,输出电压是输入电压+电感上的感应电动势
- 前半周电感的电流增加,感应电动势正负如图所示,电感里储能增加

- 后半周电感的电流减少,感应电动势正负如图所示,电感里储能减少,电感对外放出能量

开关Q1是主开关,开关Q2是整流开关,Q2可以用单向导电的二极管代替。当Q2是一个MOSFET开关的时候,在前半周,Q2必须断开以防止电流从输出通过Q2和Q1倒流到地。当Q2是个二极管,二极管的单向导电特性自动防止了电流的倒流
1.3 升压变换稳态方程
-
电感和电容方程:

-
一个周期内电感上的平均电压为0(伏秒平衡):

-
开关占空比D:

-
电感纹波电流:

-
一个周期内电容上的平均电流为0(安秒平衡):

-
输出电容上的电压纹波:

1.4 稳态工作时的波形
升压(Boost)变换器拓扑如图所示:

- 输入电压:直流
- 开关节点的电压:方波
- 电感电流:随时间连续的增加或减少(CCM)
- 输出电压:直流电压上叠加了纹波
- 输出电容上的电流:1、前半周,以IOUT对负载放电;2、后半周,电感电流减去IOUT对电容充电
稳态工作时的电压和电流波形,如图所示:

2 功率器件选型
2.1 功率电感选型
选型时主要考虑的电感参数:
- 电感值
- 电感饱和电流,饱和电流大于最大峰值电流
- 电感温升电流,温升电流大于最大平均电流
- 直流电阻(DCR),DCR低的电感,损耗小
数据手册中推荐的电感值范围:

数据手册中推荐的电感型号:

2.2 陶瓷电容选型
选型时主要考虑的电容参数:
数据手册中推荐的输出电容值范围:

2.3 外围器件建议
TPS61089数据手册外围器件建议及典型应用如图:

2.4 开关器件选型
选型时主要考虑的开关器件参数:
- 开关器件的耐压
- 开关器件电流能力
- 热特性,1、开关损耗和导通损耗;2、器件的热阻;3、环境温度和散热条件
3 PCB布板
3.1 PCB布板的影响
PCB布板不良对电路的影响:
3.2 电路的关键路径
升压电路的关键路径和节点,如图所示:

- 功率电路中电流断续的路径
- 功率电路中电压剧烈变化的节点
- 控制电路中高输入阻抗的节点,1、逻辑电平输入节点;2、模拟电压输入节点
- 缩短电流断续路径,较少包围面积
- 防止SW节点干扰其他节点
- 防止高输入阻抗节点接近SW或其他干扰源
3.3 PCB布板步骤
TPS61089升压电路原理图如图所示:

TPS61089升压电路PCB布板步骤:




- 信号地连接和铺地

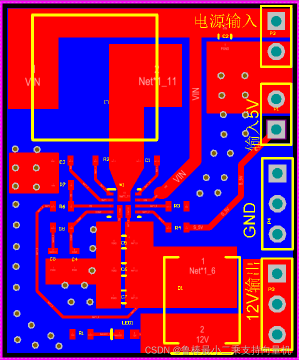
TPS61089升压电路完整PCB板,如图所示:

3.4 PCB布板建议
TPS61089数据手册PCB布板建议,如图所示:

4 电气参数
4.1 输入和输出电压
芯片的输入电压:指芯片能够正常工作的输入电压范围
- 输入的最低电压:芯片的钱呀保护点决定
- 输入的最高电压:芯片内部的输入引脚最高耐压值决定
芯片的输入电压:一般通过反馈引脚的分压电阻网络来设定
- 输出电压的最低值:芯片的工作特性相关,可能是最小占空比或芯片的最小工作电压
- 输出电压的最高值:芯片输出引脚端耐压值决定
TPS61089数据手册中部分电气参数,如图所示:

4.2 峰值和谷值电流
-
峰值电流:电感电流的最高值,一般检测下管电流实现

-
谷值电流:电感电流的最低值,一般检测上管电流实现

4.3 效率
- 效率的定义:
效率=输出功率/输入功率 - 主要损耗:1、开关器件开关损耗;2、开关器件导通损耗;3、电感损耗
4.4 导通电阻
- 导通电阻: 功率管的开通状态下两端的电阻,流过电流时会产生损耗
TPS61089数据手册中导通电阻参数,如图所示:

4.5 静态电流
- 静态电流: 芯片开关不工作的时候,芯片内部电路消耗的电流。芯片使能后的待机功耗由静态电流决定,包括从输入侧和输出侧两部分消耗的电流
TPS61089数据手册中静态电流参数,如图所示:

- 实际应用中测量芯片的静态电流: 1、首先把FB引脚接到比反馈电压高的外置电源,使芯片内部的来管切换关闭;2、分别在输入侧和输出侧接电源和电流表,测量两侧消耗的静态电流
希望本文对大家有帮助,上文若有不妥之处,欢迎指正
分享决定高度,学习拉开差距