目 录
结论 33
随着互联网趋势的到来,各行各业都在考虑利用互联网将自己推广出去,最好方式就是建立自己的互联网系统,并对其进行维护和管理。在现实运用中,应用软件的工作规则和开发步骤,采用Java技术建设高校志愿者服务系统。
本设计主要实现集人性化、高效率、便捷等优点于一身的高校志愿者服务系统,实现功能:首页、用户管理、公益资讯、资讯分类、项目分类、志愿项目、项目报名、志愿者评定等功能模块。系统通过浏览器与服务器进行通信,实现数据的交互与变更。只需通过一台电脑,动动手指就可以操作系统,实现数据通信管理。整个系统的设计过程都充分考虑了数据的安全、稳定及可靠等问题,而且操作过程简单。本系统通过科学的管理方式、便捷的服务提高了工作效率,减少了数据存储上的错误和遗漏。
高校志愿者服务系统使用Java语言ssm框架开发,使用 MyEclipse 2017 CI 10 编译器编写,数据方面主要采用的是微软的MySQL关系型数据库来作为数据存储媒介,配合前台HTML+CSS 技术完成系统的开发。
关键词:SSM技术;MYSQL;高校志愿者服务系统
Abstract
With the advent of the Internet trend, all walks of life are considering using the Internet to promote themselves. The best way is to establish their own Internet system and maintain and manage it. In practical application, according to the working rules and development steps of the application software, Java technology is used to build the university volunteer service system.
This design mainly realizes the elderly care intelligent service platform integrating the advantages of humanization, high efficiency and convenience, and realizes the functions: home page, user management, public welfare information, information classification, project classification, voluntary projects, project registration, volunteer evaluation and other functional modules. The system communicates with the server through the browser to realize the interaction and change of data. You can operate the system and realize data communication management by moving your fingers through a computer. The safety, stability and reliability of data are fully considered in the design process of the whole system, and the operation process is simple. Through scientific management and convenient service, the system improves work efficiency and reduces errors and omissions in data storage.
The elderly care intelligent service platform is developed using the Java language SSM framework and written with MyEclipse 2017 CI 10 compiler. In terms of data, Microsoft's MySQL relational database is mainly used as the data storage medium, and the system development is completed with the foreground HTML + CSS technology.
Keywords:SSM technology; MYSQL; College volunteer service system
志愿服务作为一种重要的有益于社会的活动,世界各国都有大批人热切参与其中,政府与社会各界都对其予以重视,中国也不例外。但我国的志愿活动流行的比较晚,在20世纪80年代后才有了正式的志愿服务机构,做的也不够规范化和制度化。随着我国经济发展、社会进步,志愿服务活动发展得也越来越好。大学生作为年轻人中的重要群体,在志愿服务中发挥着越来越重要的作用”。从个人活动、小群体志愿活动发展成为奥运会、亚运会、亚太经合组织会议等大事件志愿服务的集体行为,而现如今进一步发展为不同年龄段、不同阶层人群广泛参与的社会行为。从大型赛事活动的志愿服务、日常社区生活的志愿服务、应急救援的志愿服务,到各色各样、个性鲜明的志愿服务,参与志愿服务活动已渐渐成为大家的一种闲暇生活方式,社会的一种个性标签。我国志愿服务活动开展之后发展迅速,成绩十分傲人。而推动志愿服务的进展,对于我国社会良好风气的形成有及其重要的作用。尤其是08年奥运会以来,直接推进了大型志愿服务活动的丰富多彩化以及赛事活动对志愿者的需求剧增,管理众多志愿者并不是简单的事,其复杂性与特殊性往往使活动组织方面临着巨大的压力,管理过程中也随时可能触发各种各样的问题。首先,在活动开展前几周甚至几个月就要提前招募志愿者,保证能招到足够数量的并且符合岗位需求的志愿者;其次,要志愿者能做到在服务期间保持饱满的精神状态和热情昂发的态度,也要保障志愿者上岗期间的人身安全,不被怪蜀黍骚扰,志愿工作餐安全有保障,休息场所不会有外人打扰等等。志愿者的质量参差不齐,越受欢迎的活动往往越容易招到不合格的鱼龙混杂的志愿者。而中间任何一个环节出了问题对活动的举办都会有难以想象的后果。如何建立一套科学的志愿服务管理体系,节省活动主办方招募志愿者的时间和人力物力等,也为志愿者节省寻找感兴趣的志愿活动的时间精力,为志愿服务提供保障,是一件十分有意义并且重要的事情。目前高校之间对志愿活动的宣传方式往往比较单一,张贴海报,发小广告,或者是集体在食堂门口喊口号宣传,或者是微信好友圈转发等,宣传效果并不显著。也就导致了许多重要的活动招不到足够的志愿者,需要团委老师找辅导员强制要求每个班级去几个同学。更严重的,有几次招不到足够多并且合格的志愿者时,前辈们辛苦打拼建立下来的志愿基地可能就会被取消,对本学校的影响也不好。
1.2研究意义
在理论上,本研究通过参考各文献对高校大学生志愿服务的发展历程,功能,还有组织机构,激励措施等进行了研究,从整体上对志愿服务的理论体系和高校志愿者的服务现状有所了解。在实践上,通过多年参加志愿活动累积下来的经验以及和志愿者们的交流,探究了大学生志愿者在志愿活动服务中的常见问题,对解决志愿服务系统的操作问题以及该在系统的创新部分也有思路和方向回。随着计算机科学技术的发展,相较于往前要求更高效、更严格的管理水平,志愿服务的发展也发生了根本性变化。为了更好的为活动组织方服务,更好地使志愿者提供服务,也为了更好地为志愿者服务,将服务时间和志愿服务质量相结合,借助计算机网络技术,建立一个完善的志愿者管理系统对于推进志愿服务活动的开展是一件十分有意义的事情。
1.3论文结构与章节安排
论文将分层次经行编排,除去论文摘要致谢文献参考部分,正文部分还会对网站需求做出分析,以及阐述大体的设计和实现的功能,最后罗列部分调测记录,论文主要架构如下:
第一章:绪论 。第一章主要介绍了课题研究的背景,系统开发的现状和本文的研究内容与主要工作。
第二章:系统需求分析。第二章主要从系统的用户、功能等方面进行需求分析。
第三章:系统设计。第三章主要对系统框架、系统功能模块、数据库进行功能设计。
第四章:系统实现。第四章主要介绍了系统框架搭建、系统界面的实现。
第五章:系统测试。第五章主要对系统的部分界面进行测试并对主要功能进行测试
系统分析是开发一个项目的先决条件,通过系统分析可以很好的了解系统的主体用户的基本需求情况,同时这也是项目的开发的原因。进而对系统开发进行可行性分析,通常包括技术可行性、经济可行性等,可行性分析同时也是从项目整体角度进行的分析。然后就是对项目的具体需求进行分析,分析的手段一般都是通过用户的用例图来实现。下面是详细的介绍。
2.1 可行性分析
在项目上使用的工具大部分都是是当下流行开源免费的,所以在开发前期,开发时用于项目的经费将会大大降低,不会让开发该软件在项目启动期受到经费的影响,所以经济上还是可行的。尽量用最少的花费去满足用户的需求。省下经费用于人工费,以及设备费用。将在无纸化,高效率的道路上越走越远。
所以经济可行性没有问题。
(2)操作可行性:
此次项目设计参考了几个该模式下网站的开发案例,对他们的操作界面分析,将众多案例结合在一起,突出以人为本简化操作,所以具有基本计算机知识的人都会操作本项目。
因此操作可行性也没有问题。
(3)技术可行性:
技术可行性指的是对于搭建框架的可行性,以及有更优秀的技术出现时系统的技术更新换代的纳新性如何,开发时间成本费用比如何。
现有的Java技术能够迎合所有电子商务系统的搭建。开发这个高校志愿者服务系统的时候我采用了Java+MYSQL用以运行整体程序。
综上所述技术可行性也没有问题。
(4)法律可行性:
从开发者角度来看,Java和MYSQL是网上开源且免费的,在知识产权方面不会产生任何法律纠纷。
从用户使用角度来看,只要不再系统上贩卖违禁品,对系统做出条约协议,杜绝非法支付即可。
综上所述法律可行性也没有问题。
业务流程是用一些特定的符合和线条来进行演示用户在使用系统时的过程,在进行系统分析的时候,业务流程可以帮助开发人员更好的理解业务,发现错误,完善系统。
用户成功登入系统后就能够实现增加数据的操作,增加数据的编号是特定的,系统生成,用户不能随意填写,除了编号以外,其他增加信息用户自己填写,填写后的信息经过系统验证,验证合法通过就显示增加数据成功了,相反的话,就没有增加成功,图2-1显示的就是在增加数据时的流程。

图2-1 数据增加流程图
数据修改时的流程和上面介绍的数据增加时的流程差不多,如图2-2所示。

图2-2 数据修改流程图
如果系统里面存在一些没有用的数据的话,相关的管理人员还可以对这些数据进行删除,图2-3就是数据删除时的流程图。

图2-3 数据删除流程图
2.3 系统功能分析
按照高校志愿者服务系统的角色,我划分为了用户注册管理模块和管理员管理模块这两大部分。
用户管理模块:
(1)用户注册登录:用户注册为会员并登录高校志愿者服务系统;用户对个人信息的增删改查,比如个人资料,密码修改。
(3)公告栏:在首页导航栏上我们会看到“公告消息”这一菜单,我们点击进入进去以后,会看到所有管理员在后台发布的公告信息;
(4)公益资讯:在首页导航栏上我们会看到“公益资讯”这一菜单,我们点击进入进去以后,会看到所有管理员在后台发布的公益老资讯信息,能够对喜欢的公益资讯进行点赞,如果下次想要更快的找到这篇资讯,也可以进行收藏、点赞、评论;
(5)我的账户:当用户点击右上角“我的”这个按钮,会出现子菜单,点击“我的账户”可以对个人的资料以及登录系统的密码进行设置;
(6)个人中心:当用户点击右上角“我的”这个按钮,就会进入到对应的后台进行信息的管理了;
(7)我的收藏:在“我的”下可以查看管理“我的收藏”信息,可以查看收藏,也可以对不喜欢的信息进行删除收藏;
管理员管理模块:
(1)登录:管理员的账号是在数据表表中直接设置生成的,不需要进行注册;
(2)站点管理:当点击“站点管理”这一菜单的时候,会出现轮播图+公告栏两个子菜单,可以对这两个模块进行增删改查操作;
(3)用户管理:当点击“用户管理”这一菜单的时候,会出现管理员+注册用户两个子菜单,可以对这两个模块进行增删改查操作;
(4)内容管理:当点击“内容管理”这一菜单的时候,会出现公益资讯+资讯分类这两个子菜单,能够对用户在前台提交的公益资讯进行管理,同时对前台展示的公益资讯分类信息进行增删改查操作;
(5)更多管理:当点击“更多”这一菜单的时候,会出现项目分类+志愿项目+项目报名+志愿者评定这四个子菜单,能够对这四个模块进行增删改查操作;
2.3.2 非功能性分析
高校志愿者服务系统的非功能性需求比如高校志愿者服务系统的安全性怎么样,可靠性怎么样,性能怎么样,可拓展性怎么样等。具体可以表示在如下3-1表格中:
表3-1高校志愿者服务系统非功能需求表
| 安全性 | 主要指高校志愿者服务系统数据库的安装,数据库的使用和密码的设定必须合乎规范。 |
| 可靠性 | 可靠性是指高校志愿者服务系统能够安装用户的指示进行操作,经过测试,可靠性90%以上。 |
| 性能 | 性能是影响高校志愿者服务系统占据市场的必要条件,所以性能最好要佳才好。 |
| 可扩展性 | 比如数据库预留多个属性,比如接口的使用等确保了系统的非功能性需求。 |
| 易用性 | 用户只要跟着高校志愿者服务系统的页面展示内容进行操作,就可以了。 |
| 可维护性 | 高校志愿者服务系统开发的可维护性是非常重要的,经过测试,可维护性没有问题 |
2.4 系统用例分析
通过2.3功能的分析,得出了本高校志愿者服务系统的用例图:
用户角色用例如图2-3所示。

图2-3 高校志愿者服务系统用户角色用例图
web后台管理上的管理员是维护整个高校志愿者服务系统中所有数据信息的。管理员角色用例如图2-4所示。

本章主要通过对高校志愿者服务系统的可行性分析、流程分析、功能需求分析、系统用例分析,确定整个高校志愿者服务系统要实现的功能。同时也为高校志愿者服务系统的代码实现和测试提供了标准。
本章主要讨论的内容包括高校志愿者服务系统 的功能模块设计、数据库系统设计。
本高校志愿者服务系统从架构上分为三层:表现层(UI)、业务逻辑层(BLL)以及数据层(DL)。
图3-1高校志愿者服务系统系统架构设计图
表现层(UI):又称UI层,主要完成本高校志愿者服务系统的UI交互功能,一个良好的UI可以打打提高用户的用户体验,增强用户使用本高校志愿者服务系统时的舒适度。UI的界面设计也要适应不同版本的高校志愿者服务系统以及不同尺寸的分辨率,以做到良好的兼容性。UI交互功能要求合理,用户进行交互操作时必须要得到与之相符的交互结果,这就要求表现层要与业务逻辑层进行良好的对接。
业务逻辑层(BLL):主要完成本高校志愿者服务系统的数据处理功能。用户从表现层传输过来的数据经过业务逻辑层进行处理交付给数据层,系统从数据层读取的数据经过业务逻辑层进行处理交付给表现层。
数据层(DL):由于本高校志愿者服务系统的数据是放在服务端的mysql数据库中,因此本属于服务层的部分可以直接整合在业务逻辑层中,所以数据层中只有数据库,其主要完成本高校志愿者服务系统的数据存储和管理功能。
3.2 系统功能模块设计
在上一章节中主要对系统的功能性需求和非功能性需求进行分析,并且根据需求分析了本高校志愿者服务系统中的用例。那么接下来就要开始对本高校志愿者服务系统的架构、主要功能和数据库开始进行设计。高校志愿者服务系统根据前面章节的需求分析得出,其总体设计模块图如图3-2所示。

图3-2 高校志愿者服务系统功能模块图
3.2.2用户模块设计
后台管理者能够实现对前台注册的用户增删改查操作,用户模块结构图如下图:
图3-3用户模块结构图
3.2.3 评论管理模块设计
高校志愿者服务系统是一个交流性质的公开平台,会员用户可以在平台上交流,增加用户之间的互动性。但是同时也为了更好的规范留言的内容,给予管理员删除不合适的言论的功能,所以需要专门设计一个留言管理模块,具体的结构图如下:
图3-4留言模块结构图
高校志愿者服务系统是中需要存储不少项目信息,其模块功能结构,具体的结构图如下:

图3-5项目模块结构图
3.2.5项目报名管理模块设计
高校志愿者服务系统最重要的一个功能就是报名,其模块功能结构,具体的结构图如下:

图3-5项目报名模块结构图
数据库设计一般包括需求分析、概念模型设计、数据库表建立三大过程,其中需求分析前面章节已经阐述,概念模型设计有概念模型和逻辑结构设计两部分。
3.3.1 数据库概念结构设计
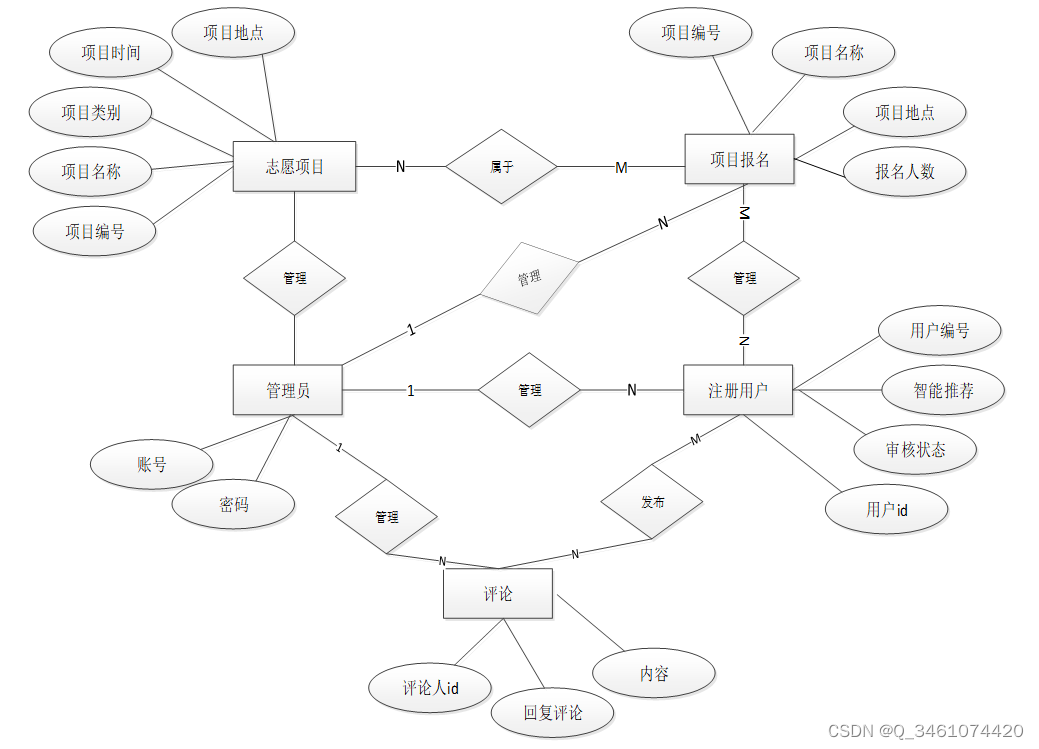
下面是整个高校志愿者服务系统中主要的数据库表总E-R实体关系图。
图3-6 高校志愿者服务系统总E-R关系图
下面根据高校志愿者服务系统的数据库总E-R关系图可以得出高校志愿者服务系统需要很多E-R图,在此罗列出来一些主要的数据库E-R模型图。

图3-7注册用户E-R关系图

图3-8 志愿者评定E-R关系图

图3-9 志愿项目E-R关系图

图3-10 项目报名E-R关系图
通过上一小节中高校志愿者服务系统中总E-R关系图上得出一共需要创建很多个数据表。在此我主要罗列几个主要的数据库表结构设计。
volunteer_assessment表:
| 名称 | 类型 | 长度 | 不是null | 主键 | 注释 |
| volunteer_assessment_id | int | 11 | 是 | 是 | 志愿者评定ID |
| user | int | 11 | 否 | 否 | 用户 |
| full_name | varchar | 64 | 否 | 否 | 姓名 |
| assessment_title | varchar | 64 | 否 | 否 | 评定称号 |
| assessment_reason | text | 0 | 否 | 否 | 评定原因 |
| recommend | int | 11 | 是 | 否 | 智能推荐 |
| create_time | datetime | 0 | 是 | 否 | 创建时间 |
| update_time | timestamp | 0 | 是 | 否 | 更新时间 |
| voluntary_project表: | |||||
| 名称 | 类型 | 长度 | 不是null | 主键 | 注释 |
| voluntary_project_id | int | 11 | 是 | 是 | 志愿项目ID |
| item_no | varchar | 64 | 否 | 否 | 项目编号 |
| entry_name | varchar | 64 | 否 | 否 | 项目名称 |
| cover | varchar | 255 | 否 | 否 | 封面 |
| project_category | varchar | 64 | 否 | 否 | 项目类别 |
| project_time | varchar | 64 | 否 | 否 | 项目时间 |
| project_location | varchar | 64 | 否 | 否 | 项目地点 |
| number_of_recruits | int | 11 | 否 | 否 | 招募人数 |
| remaining_places | int | 11 | 否 | 否 | 剩余名额 |
| registration_requirements | text | 0 | 否 | 否 | 报名要求 |
| details | longtext | 0 | 否 | 否 | 详情 |
| hits | int | 11 | 是 | 否 | 点击数 |
| praise_len | int | 11 | 是 | 否 | 点赞数 |
| recommend | int | 11 | 是 | 否 | 智能推荐 |
| timer_title | varchar | 64 | 否 | 否 | 计时器标题 |
| timing_start_time | datetime | 0 | 否 | 否 | 计时开始时间 |
| timing_end_time | datetime | 0 | 否 | 否 | 计时结束时间 |
| create_time | datetime | 0 | 是 | 否 | 创建时间 |
| update_time | timestamp | 0 | 是 | 否 | 更新时间 |
| registered_user表: | |||||
| 名称 | 类型 | 长度 | 不是null | 主键 | 注释 |
| registered_user_id | int | 11 | 是 | 是 | 注册用户ID |
| user_number | varchar | 64 | 是 | 否 | 用户编号 |
| examine_state | varchar | 16 | 是 | 否 | 审核状态 |
| recommend | int | 11 | 是 | 否 | 智能推荐 |
| user_id | int | 11 | 是 | 否 | 用户ID |
| create_time | datetime | 0 | 是 | 否 | 创建时间 |
| update_time | timestamp | 0 | 是 | 否 | 更新时间 |
| project_registration表: | |||||
| 名称 | 类型 | 长度 | 不是null | 主键 | 注释 |
| project_registration_id | int | 11 | 是 | 是 | 项目报名ID |
| item_no | varchar | 64 | 否 | 否 | 项目编号 |
| entry_name | varchar | 64 | 否 | 否 | 项目名称 |
| project_category | varchar | 64 | 否 | 否 | 项目类别 |
| project_location | varchar | 64 | 否 | 否 | 项目地点 |
| user | int | 11 | 否 | 否 | 用户 |
| number_of_applicants | int | 11 | 否 | 否 | 报名人数 |
| contact_number | varchar | 64 | 否 | 否 | 联系电话 |
| registration_information | varchar | 255 | 否 | 否 | 报名资料 |
| examine_state | varchar | 16 | 是 | 否 | 审核状态 |
| examine_reply | varchar | 16 | 否 | 否 | 审核回复 |
| recommend | int | 11 | 是 | 否 | 智能推荐 |
| create_time | datetime | 0 | 是 | 否 | 创建时间 |
| update_time | timestamp | 0 | 是 | 否 | 更新时间 |
| item_classification表: | |||||
| 名称 | 类型 | 长度 | 不是null | 主键 | 注释 |
| item_classification_id | int | 11 | 是 | 是 | 项目分类ID |
| project_category | varchar | 64 | 否 | 否 | 项目类别 |
| recommend | int | 11 | 是 | 否 | 智能推荐 |
| create_time | datetime | 0 | 是 | 否 | 创建时间 |
| update_time | timestamp | 0 | 是 | 否 | 更新时间 |
| comment表: | |||||
| 名称 | 类型 | 长度 | 不是null | 主键 | 注释 |
| comment_id | int | 11 | 是 | 是 | 评论ID |
| user_id | int | 11 | 是 | 否 | 评论人ID |
| reply_to_id | int | 11 | 是 | 否 | 回复评论ID |
| content | longtext | 0 | 否 | 否 | 内容 |
| nickname | varchar | 255 | 否 | 否 | 昵称 |
| avatar | varchar | 255 | 否 | 否 | 头像地址 |
| create_time | timestamp | 0 | 是 | 否 | 创建时间 |
| update_time | timestamp | 0 | 是 | 否 | 更新时间 |
| source_table | varchar | 255 | 否 | 否 | 来源表 |
| source_field | varchar | 255 | 否 | 否 | 来源字段 |
| source_id | int | 10 | 是 | 否 | 来源ID |
3.4本章小结
整个高校志愿者服务系统的需求分析主要对系统总体架构以及功能模块的设计,通过建立E-R模型和数据库逻辑系统设计完成了数据库系统设计。
高校志愿者服务系统的详细设计与实现主要是根据前面的高校志愿者服务系统的需求分析和高校志愿者服务系统的总体设计来设计页面并实现业务逻辑。主要从高校志愿者服务系统界面实现、业务逻辑实现这两部分进行介绍。
4.1用户功能模块
4.1.1 前台首页界面
当进入高校志愿者服务系统的时候,首先映入眼帘的是系统的导航栏,下面是轮播图以及系统内容,其主界面展示如下图4-1所示。

图4-1 前台首页界面图
4.1.2 用户注册界面
不是高校志愿者服务系统中正式会员的是可以在线进行注册的,如果你没有本高校志愿者服务系统的账号的话,添加“注册”,当填写上自己的账号+密码+确认密码+昵称+邮箱+手机号等后再点击“注册”按钮后将会先验证输入的有没有空数据,再次验证密码和确认密码是否是一样的,最后验证输入的账户名和数据库表中已经注册的账户名是否重复,只有都验证没问题后即可会员注册成功。其用用户注册界面展示如下图4-2所示。

图4-2 前台用户注册界面图
注册逻辑关键代码如下所示。
* 注册
* @return
*/
@PostMapping("register")
public Map
// 查询用户
Map
Map
query.put("username",String.valueOf(map.get("username")));
List list = service.selectBaseList(service.select(query, new HashMap<>()));
if (list.size()>0){
return error(30000, "用户已存在");
}
map.put("password",service.encryption(String.valueOf(map.get("password"))));
service.insert(map);
return success(1);
}
public Map
BufferedReader br = null;
StringBuilder sb = new StringBuilder("");
try{
br = reader;
String str;
while ((str = br.readLine()) != null){
sb.append(str);
}
br.close();
String json = sb.toString();
return JSONObject.parseObject(json, Map.class);
}catch (IOException e){
e.printStackTrace();
}finally{
if (null != br){
try{
br.close();
}catch (IOException e){
e.printStackTrace();
}
}
}
return null;
}
public void insert(Map
E entity = JSON.parseObject(JSON.toJSONString(body),eClass);
baseMapper.insert(entity);
log.info("[{}] - 插入操作:{}",entity);
}
4.1.3 用户登录界面
高校志愿者服务系统中的前台上注册后的会员是可以通过自己的账户名和密码进行登录的,当会员输入完整的自己的账户名和密码信息并点击“登录”按钮后,将会首先验证输入的有没有空数据,再次验证输入的账户名+密码和数据库中当前保存的用户信息是否一致,只有在一致后将会登录成功并自动跳转到高校志愿者服务系统的首页中;否则将会提示相应错误信息,用户登录界面如下图4-3所示。

图4-3用户登录界面图
登录系统主要代码如下。
* 登录
* @param data
* @param httpServletRequest
* @return
*/
@PostMapping("login")
public Map
log.info("[执行登录接口]");
String username = data.get("username");
String email = data.get("email");
String phone = data.get("phone");
String password = data.get("password");
List resultList = null;
QueryWrapper wrapper = new QueryWrapper
Map
if(username != null && "".equals(username) == false){
map.put("username", username);
resultList = service.selectBaseList(service.select(map, new HashMap<>()));
}
else if(email != null && "".equals(email) == false){
map.put("email", email);
resultList = service.selectBaseList(service.select(map, new HashMap<>()));
}
else if(phone != null && "".equals(phone) == false){
map.put("phone", phone);
resultList = service.selectBaseList(service.select(map, new HashMap<>()));
}else{
return error(30000, "账号或密码不能为空");
}
if (resultList == null || password == null) {
return error(30000, "账号或密码不能为空");
}
//判断是否有这个用户
if (resultList.size()<=0){
return error(30000,"用户不存在");
}
User byUsername = (User) resultList.get(0);
Map
groupMap.put("name",byUsername.getUserGroup());
List groupList = userGroupService.selectBaseList(userGroupService.select(groupMap, new HashMap<>()));
if (groupList.size()<1){
return error(30000,"用户组不存在");
}
UserGroup userGroup = (UserGroup) groupList.get(0);
//查询用户审核状态
if (!StringUtils.isEmpty(userGroup.getSourceTable())){
String res = service.selectExamineState(userGroup.getSourceTable(),byUsername.getUserId());
if (res==null){
return error(30000,"用户不存在");
}
if (!res.equals("已通过")){
return error(30000,"该用户审核未通过");
}
}
//查询用户状态
if (byUsername.getState()!=1){
return error(30000,"用户非可用状态,不能登录");
}
String md5password = service.encryption(password);
if (byUsername.getPassword().equals(md5password)) {
// 存储Token到数据库
AccessToken accessToken = new AccessToken();
accessToken.setToken(UUID.randomUUID().toString().replaceAll("-", ""));
accessToken.setUser_id(byUsername.getUserId());
tokenService.save(accessToken);
// 返回用户信息
JSONObject user = JSONObject.parseObject(JSONObject.toJSONString(byUsername));
user.put("token", accessToken.getToken());
JSONObject ret = new JSONObject();
ret.put("obj",user);
return success(ret);
} else {
return error(30000, "账号或密码不正确");
}
}
public String select(Map
StringBuffer sql = new StringBuffer("select ");
sql.append(config.get(FindConfig.FIELD) == null || "".equals(config.get(FindConfig.FIELD)) ? "*" : config.get(FindConfig.FIELD)).append(" ");
sql.append("from ").append("`").append(table).append("`").append(toWhereSql(query, "0".equals(config.get(FindConfig.LIKE))));
if (config.get(FindConfig.GROUP_BY) != null && !"".equals(config.get(FindConfig.GROUP_BY))){
sql.append("group by ").append(config.get(FindConfig.GROUP_BY)).append(" ");
}
if (config.get(FindConfig.ORDER_BY) != null && !"".equals(config.get(FindConfig.ORDER_BY))){
sql.append("order by ").append(config.get(FindConfig.ORDER_BY)).append(" ");
}
if (config.get(FindConfig.PAGE) != null && !"".equals(config.get(FindConfig.PAGE))){
int page = config.get(FindConfig.PAGE) != null && !"".equals(config.get(FindConfig.PAGE)) ? Integer.parseInt(config.get(FindConfig.PAGE)) : 1;
int limit = config.get(FindConfig.SIZE) != null && !"".equals(config.get(FindConfig.SIZE)) ? Integer.parseInt(config.get(FindConfig.SIZE)) : 10;
sql.append(" limit ").append( (page-1)*limit ).append(" , ").append(limit);
}
log.info("[{}] - 查询操作,sql: {}",table,sql);
return sql.toString();
}
public List selectBaseList(String select) {
List
List
for (Map
list.add(JSON.parseObject(JSON.toJSONString(map),eClass));
}
return list;
}
4.1.4我的账户界面
当点击导航栏上的“我的”的时候,就会进入对应的界面查看我的账户修改密码、个人资料,我的账户界面如下图4-4所示。

图4-4我的账户界面图
4.1.5公益资讯界面
用户在点击导航栏上面的公益资讯后,就可以搜索查看公益资讯信息,用户根据自己的喜好可以进行查询、评论,公益资讯界面如下图4-5所示。

图4-5公益资讯界面图
4.1.6 项目详情界面
当访客点击了任意项目后将会进入该项目的详情界面,可以了解到该项目的项目编号、项目名称、项目类别、项目地点、招募人数、剩余名额等,同时可以对该项目进行报名+收藏+点赞+评论,项目详情展示页面如图4-6所示。

图4-6 项目详情界面图
4.2管理员功能模块
4.2.1 站点管理界面
高校志愿者服务系统中的管理人员在“站点管理”这一菜单中是可以对前台显示的轮播图以及公告栏进行管控。界面如下图4-7所示。

图4-7站点管理界面图
站点管理关键代码如下所示。
@RequestMapping(value = "/del")
@Transactional
public Map
service.delete(service.readQuery(request), service.readConfig(request));
return success(1);
}
4.2.2 用户管理界面
高校志愿者服务系统中的管理人员是可以对前台注册的用户进行管理的,也可以对管理员进行管控。界面如下图4-8所示。

图4-8用户管理界面图
用户管理关键代码如下所示。
public List selectBaseList(String select) {
List
List
for (Map
list.add(JSON.parseObject(JSON.toJSONString(map),eClass));
}
return list;
}
4.2.3公益资讯界面
高校志愿者服务系统中管理人员是可以对高校志愿者服务系统内的公益资讯信息进行维护和管理的。公益资讯界面如下图4-9所示。

图4-9公益资讯界面图
高校志愿者服务系统中的管理人员在“更多管理”这一菜单下是可以对高校志愿者服务系统内的项目分类、志愿项目、项目报名、志愿者评定进行管控的,其管理界面如下图4-10所示。

图4-10更多管理界面图
系统开发到了最后一个阶段那就是系统测试,系统测试对软件的开发其实是非常有必要的。因为没什么系统一经开发出来就可能会尽善尽美,再厉害的系统开发工程师也会在系统开发的时候出现纰漏,系统测试能够较好的改正一些bug,为后期系统的维护性提供很好的支持。通过系统测试,开发人员也可以建立自己对系统的信心,为后期的系统版本的跟新提供支持。
系统测试包括:用户登录功能测试、项目展示功能测试、项目添加、项目搜索、密码修改功能测试,如表5-1、5-2、5-3、5-4、5-5所示:
表5-1 用户登录功能测试表
| 用例名称 | 用户登录系统 |
| 目的 | 测试用户通过正确的用户名和密码可否登录功能 |
| 前提 | 未登录的情况下 |
| 测试流程 | 1) 进入登录页面 2) 输入正确的用户名和密码 |
| 预期结果 | 用户名和密码正确的时候,跳转到登录成功界面,反之则显示错误信息,提示重新输入 |
| 实际结果 | 实际结果与预期结果一致 |
项目查看功能测试:
表5-2 项目查看功能测试表
| 用例名称 | 项目查看 |
| 目的 | 测试项目查看功能 |
| 前提 | 用户登录 |
| 测试流程 | 点击项目列表 |
| 预期结果 | 可以查看到所有项目信息 |
| 实际结果 | 实际结果与预期结果一致 |
管理员添加项目界面测试:
表5-3 管理员添加项目界面测试表
| 用例名称 | 项目发布测试用例 |
| 目的 | 测试项目发布功能 |
| 前提 | 用户正常登录情况下 |
| 测试流程 | 1)用户点击项目信息管理就,然后点击添加后并填写信息。 2)点击进行提交。 |
| 预期结果 | 提交以后,页面首页会显示新的项目信息 |
| 实际结果 | 实际结果与预期结果一致 |
项目搜索功能测试:
表5-4项目搜索功能测试表
| 用例名称 | 项目搜索测试 |
| 目的 | 测试项目搜索功能 |
| 前提 | 无 |
| 测试流程 | 1)在搜索框填入搜索关键字。 2)点击搜索按钮。 |
| 预期结果 | 页面显示包含有搜索关键字的项目 |
| 实际结果 | 实际结果与预期结果一致 |
密码修改功能测试:
表5-5 密码修改功能测试表
| 用例名称 | 密码修改测试用例 |
| 目的 | 测试管理员密码修改功能 |
| 前提 | 管理员用户正常登录情况下 |
| 测试流程 | 1)管理员密码修改并完成填写。 2)点击进行提交。 |
| 预期结果 | 使用新的密码可以登录 |
| 实际结果 | 实际结果与预期结果一致 |
通过编写高校志愿者服务系统的测试用例,已经检测完毕用户登录模块、项目查看模块、项目添加模块、项目搜索模块、密码修改功能测试,通过这5大模块为高校志愿者服务系统的后期推广运营提供了强力的技术支撑。
至此,高校志愿者服务系统已经结束,在开发前做了许多的准备,在本系统的设计和开发过程中阅览和学习了许多文献资料,从中我也收获了很多宝贵的方法和设计思路,对系统的开发也起到了很重要的作用,系统的开发技术选用的都是自己比较熟悉的,比如Web、Java技术、MYSQL,这些技术都是在以前的学习中学到了,其中许多的设计思路和方法都是在以前不断地学习中摸索出来的经验,其实对于我们来说工作量还是比较大的,但是正是由于之前的积累与准备,才能顺利的完成这个项目,由此看来,积累经验跟做好准备是十分重要的事情。
当然在该系统的设计与实现的过程中也离不开老师以及同学们的帮助,正是因为他们的指导与帮助,我才能够成功的在预期内完成了这个系统。同时在这个过程当中我也收获了很多东西,此系统也有需要改进的地方,但是由于专业知识的浅薄,并不能做到十分完美,希望以后有机会可以让其真正的投入到使用之中。
[1]姜健,刘永富,陆万川,严甜甜. 一种基于切面技术的JAVA应用内存溢出监控系统[P]. 上海市:CN114398261A,2022-04-26.
[2]熊勇.基于Java技术的后台服务程序设计分析[J].信息记录材料,2022,23(02):80-82.DOI:10.16009/j.cnki.cn13-1295/tq.2022.02.002.
[3]陈春燕.基于JAVA技术手机自助充电系统的设计[J].电脑知识与技术,2022,18(03):4-6.DOI:10.14004/j.cnki.ckt.2022.0197.
[4]蔡明月.冬奥会高校志愿者管理问题研究[J].科技传播,2022,14(01):55-57.DOI:10.16607/j.cnki.1674-6708.2022.01.018.
[5]何芳.Java平台及应用Java技术的安全问题分析[J].科技资讯,2021,19(35):10-12.DOI:10.16661/j.cnki.1672-3791.2111-5042-9792.
[6]宋文彬.探讨Java平台及应用Java技术的安全问题研究[J].数字通信世界,2021(12):51-52+60.
[7]Jun Ma, Jun Mao, Long Chen , Lili Yin. Design and Implementation of Multi-terminal Debugging System based on SSM Framework[J]. International Core Journal of Engineering,2021,7(7).
[8]陶力,陈锦辉. 一种基于校园志愿者服务管理的一体化信息智能管理系统[P]. 湖北省:CN112232782A,2021-01-15.
[9]王梦云,金杜娟.高校志愿者参与社区教育研究[J].中国成人教育,2021(01):60-64.
[10]Renate Willems,Constance Drossaert,Patricia Vuijk,Ernst Bohlmeijer. Impact of Crisis Line Volunteering on Mental Wellbeing and the Associated Factors: A Systematic Review[J]. International Journal of Environmental Research and Public Health,2020,17(5).
[11]Xiaojie Guo,Tingmei Wang*. Design and Implementation of Graduate Information Management System Based on SSM Framework[J]. Journal of Simulation,2020,8(2).
[12]王思泓,冯玲云,耿宜帅,杨小艳,沈峰.基于志愿者服务系统的时间银行设计与实现[J].现代信息科技,2020,4(06):107-109.DOI:10.19850/j.cnki.2096-4706.2020.06.036.
[13]史丽婷. 公共图书馆志愿者服务调查研究[D].郑州大学,2019.
[14]王海伟.高校志愿服务工作存在问题及解决方案[J].绿色科技,2018(17):270-271.DOI:10.16663/j.cnki.lskj.2018.17.112.
[15]唐姣. 论基层志愿者服务的形式主义[D].西南政法大学,2018.
[16]赵春霞. 基于Web技术的志愿者服务管理系统设计与实现[D].南京理工大学,2017.DOI:10.27241/d.cnki.gnjgu.2017.000208.
[17]袁梅冷,李斌,肖正兴. Java应用开发技术实例教程[M].人民邮电出版社:, 201708.253.
[18]张佳鑫, 基于志愿大数据的青年志愿者助老科普服务系统与应用. 北京市,北京邮电大学,2017-03-01.
致 谢
逝者如斯夫,不舍昼夜。转眼间,大学生会员活便已经接近尾声,人面对着离别与结束,总是充满着不舍与茫然,我亦如此,仍记得那年秋天,我迫不及待的提前一天到了学校,面对学校巍峨的大门,我心里充满了期待:这里,就是我新生活的起点吗?那天,阳光明媚,学校的欢迎仪式很热烈,我面对着一个个对着我微笑的同学,仿佛一缕缕阳光透过胸口照进了我心里,同时,在那天我认识可爱的室友,我们携手共同度过了这难忘的两年。如今,我望着这篇论文的致谢,不禁又要问自己:现在,我们就要说再见了吗?
感慨莫名,不知所言。遥想当初刚来学校的时候,心里总是想着工科学校会过于板正,会缺乏一些柔情,当时心里甚至有一点点排斥,但是随着我对学校的慢慢认识与了解,我才认识到了她的美丽,她的柔情,并且慢慢的喜欢上了这个校园,但是时间太快了,快到我还没有好好体会她的美丽便要离开了,但是她带给我的回忆,永远不会离开我,也许真正离开那天我的眼里会满含泪水,我不是因为难过,我只是想将她的样子映在我的泪水里,刻在我的心里。最后,感谢我的老师们,是你们教授了我们知识与做人的道理;感谢我的室友们,是你们陪伴了我如此之久;感谢每位关心与支持我的人。
少年,追风赶月莫停留,平荒尽处是春山。
免费领取本源代码,请关注点赞+私信