简易电子负载原理图
立创原理图
原始文章地址
1、最大功率100W(短时间),长时间为40W。
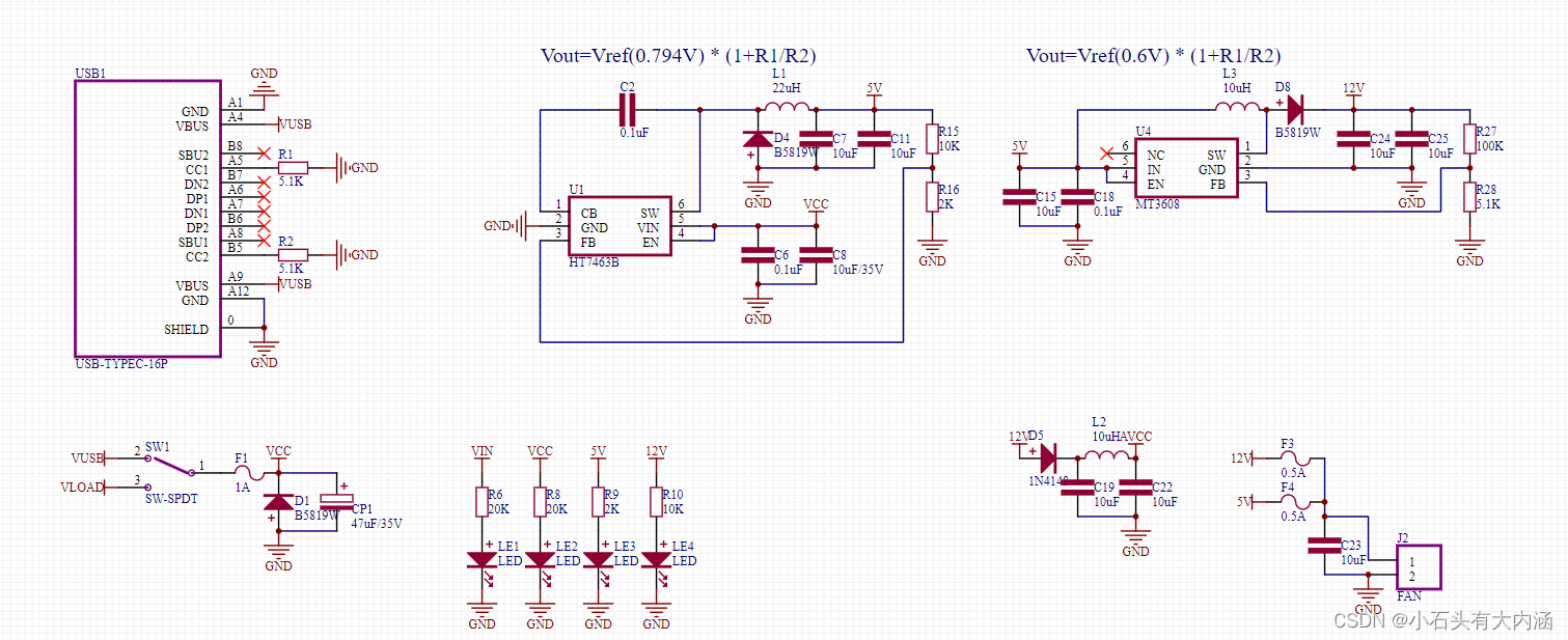
2、负载输入电压5-30V,注意电容耐压,可以选择负载自供电或外部供电,使用开关SW1切换,使用外部供电(右侧tpyec供电),负载可以低至1V。
3、上下二路电位器是单独调节电流的,每路大约最大3A。
4、风扇及运放供电采用HT7463先降压到5V,在MT3608升压到12V,效率一般,但成本低,可靠。
5、取样电阻为二选一(2512电阻或康铜丝)安装,这里选的是0.1R、3W、2512电阻。
6、功率管采用TO247的MOS管,这里用的是拆机的GP20B60。

