试题一 论信息系统项目的安全管理
2017年6月1日《中华人民共和国网络安全法》正式实施,全社会对信息安全的关注提到前所未有的新高度,目前,很多单位都建立了信息安全管理体系,制定了信息安全相关的制度,规范或要求等。在项目实施过程中如何遵循这些制度、规范和要求,成为项目经理需要重点关注的问题。
请以“信息系统项目的安全管理”为题,分别从以下三个方面进行论述:
1、概要叙述你参与过的或者你所在组织开展过的信息系统相关项目的基本情况(项目背景、规模、目的、项目内容、组织结构、项目周期、支付成果等),并说明你在其中承担的工作。
2、结合项目实际,论述你对项目安全管理的认识,可以包括但不限于以下几个方面。
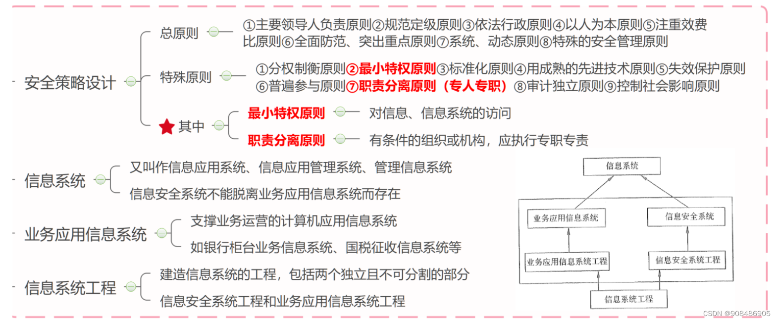
⑴信息安全管理的主要工作内容。
⑵信息安全管理中可以使用的工具、技术和方法等。
⑶信息安全管理工作内容、使用的工具、技术和方法如何在项目管理的各方面(如人力资源管理、文档管理、沟通管理、采购管理)得到体现。
3、请结合论文中所提到的信息系统项目,介绍你是如何进行安全管理的,包括具体做法和经验教训。
论文题二: 论信息系统项目的风险管理与安全管理
项目风险是一种不确定的事件或条件,一旦发生,会对项目目标产生某种正面或负面的影响。信息系统安全策略是指针对信息系统的安全风险进行有效的识别和评估后,所采取的各种措施和手段,以及建立的各种管理制度和规章等。
请以“论信息系统项目的风险管理与安全管理”为题,分别从以下三个方面进行论述:
1.概要叙述你参与管理过的信息系统项目(项目的背景、项目规模、发起单位、目的、项目内容、组织结构、项目周期、交付的成果等),并说明你在其中承担的工作。
2.结合项目管理实际情况并围绕以下要点论述你对信息系统项目风险管理和安全管理的认识。
(1)项目风险管理和安全管理的联系与区别。
(2)项目风险管理的主要过程和方法。
(2)请解释适度安全、木桶效应这两个常见的安全管理中的概念,并说明安全与应用之间的关系。
3.请结合论文中所提到的信息系统项目,介绍在该项目中是如何进行风险管理和安全管理的(可叙述具体做法),并总结你的心得体会。
摘要:从数据采集、生产营运至生产经营分析和日常办公,信息系统给领导决策提供了 强有力的支撑,而随着互联网的开放、信息共享也同时带来了日益增长的安全威胁。多年来天津石化非常注重信息安全管理工作,但是也存在着信息安全工作无法很好的贯彻至整个信息系统生命周期的问题。在这项工的组建过程中,早引入领导才能越早重视,成本就会控制在最低,而起到的作用也越高。
关键词:信息系统;项目安全;管理方法
1概述
随着信息化项目建设的推进及应用延伸,天津石化信息系统已全面渗透到企业的运营中,从数据采集、生产营运至生产经营分析和日常办公系统给领导决策提供了强有力的支撑,而随着互联网的开放、信息共享也同时带来了日益增长的安全威胁。多年来天津石化非常注重信息安全管理工作,但是也存在着信息安全工作无法很好的贯彻至整个信息系统生命周期的问题。在这项工作的组建过程中,早引入领导才能越早重视,成本就会控制在最低,而起到的作用也越高。
2信息安全管理方法
2.1信息化安全领导小组的成立
要成立一把手或主管信息化领导任组长的信息安全领导小组 ,为企业信息化应用保驾护航。负责制定、完善信息系统的安全策略,提出信息系统的安全框架、管理方法,规定各部门要遵守的规范及责任,以调动、协调和组织各方面的资源共同保障信息系统的安全。
2.2 项目规划阶段安全管理
项目规划阶段,在定义业务需求时,应注重对信息安全方面的需求制定,完善信息系统的安全策略,提出信息系统的安全框架、管理方法。在业务需求书中,应明确对信息系统安全的详细要求,必须经过信息安全人员参加的项目评审会议通过,才能进行项目立项。任何对信息系统安全需求的变更,需经过正式的系统变更流程。
2.3项目 设计阶段安全管理
在信息系统设计阶段,通过风险分析明确安全需求,确定安全目标,制定安全策略,拟定安全要求的性能指标。充分考虑业务数据在传输、处理、存储等各个过程中的安全要求。在基础设施建设方面充分考虑系统架构、硬件冗余、数据备份、网络安全等方面,搭建-一个安全高效的基础设施平台是信息系统安全运行的基础。
在系统应用安全层面应至少进行以下安全控制设计:
①身份认证。 用户身份识别打破以往各自独立认证的方式,以总部ad账号作为统- -身份认证的基础对用户进行身份识别,重要的系统可以在信息门户实现单点登录,并根据安全策略配置相关参数,如限制非法登录次数、超时自动退出等。
②问控制。遵循最小权限原则控制用户对文件、数据库表等的访问。
③日志与审计。对应用程序中的重要事件进行日志记录,并进行审计,以便对系统的重要操作和安全事件进行追踪审查。
2.4系统上线试运行阶段安全管理
①操作系统安装
存储应首先考虑配置为raid10 , 在特殊情况下可以允许配置为raid5 ; 存储分区最少为三部分:操作系统分区、程序分区、数据分区;系统盘,只允许安装操作系统,不得安装应用程序、数据库,不得存放安装文件、数据文件等;程序盘,只允许安装该系统相关程序;数据盘,安装有数据库的系统,数据文件可以在此盘存放,安装程序、安装手册、用户手册等系统相关文档也可以保存在此盘;各分区容量应当满足系统稳定运行5年以上;操作系统使用默认设置进行安装,安装完成后应启用相应操作系统安全策略;操作系统安装完成后,应立即安装杀毒客户端软件并升级,方可连接互联网,更新操作系统补丁。
②应用程序安装要求
系统中只允许安装系统相关程序,不得安装远程控制、即时通讯等非系统相关程序。
③数据库安装
数据库程序应安装至程序盘相应路径下;数据文件应存储在数据盘相应路径下;数据库控制文件、日志文件等,应首先选择存储在程序分区相应路径下。系统上线部署前,通过总部统- -漏洞扫描软件进行安全漏洞检查、基线配置检查,杀毒软件及所有与统相关的补丁更新是否完整;测试数据是否清理,软/硬件符合总部安全基线配置规范;系统如需与互联有数据交换,在系统上线前提出申请,主管领导审批后方可接入;系统上线后,系统试运行一段时间后再对系统进行风险评估 ,评价系统对信息安全要求的符合情况以及潜在的需要改进的信息安全措施。
2.5系统运营阶段安全管理
①制定不相容角色矩阵,对用户授权最小化,并制定操作规程。
②在对上线系统实施任何变更(包括操作系统补丁升级、数据库、软件平台升级、程序代码传输、用户变更等)操作前,应制定详细的变更及回退方案,并经主管领导审批通过;开发测试人员不能访问生产系统。
③系统管理员、应用管理员、数据库管理员应按系统要求进行线下或线上巡检,对系统的安全运行状态进行监控,发现安全隐患或安全事件发生应进行记录并及时上报,以避免产生更大次生安全事件。
④按不同系统要求,定期做好系统、数据、程序备份,妥善保管备份介质,并进行恢复性测试,保证备份数据的可用性。
⑤制定信息安全事件应急预案,应急预案应明确组织机构及工作职责,并定期进行应急演练。
⑥利用技术手段,定期对系统进行分线评估,挖掘系统存在的安全漏洞并进行改进。
2.6 系统下线阶段安全管理
信息系统由于硬件平台升级、软件大版本升级或替换时,应对受到保护的数据信息(磁盘、磁带、纸质资料等)进行妥善转移、转存、销毁,确保不发生信息安全事件;涉及到信息转移、暂存和清除、设备迁移或废弃、介质清除或销毁,以及相应资产清单的更新。
3结语
信息安全管理是贯彻整个信息系统项目生命周期、- 项pdca循环改进的过程,随着网络技术的发展,在不同阶段会出现新的问题,因此应该定期进行信息安全评估。信息安全管理工作应始终贯彻中石化安全管理“三同步”的要求,即在系统的设计、建设和运行过程中,做到同步规划、同步建设、同步运行,加强管理的同时,利用科学的技术手段建立起企业信息安全管理体系。
摘要:https://blog.51cto.com/mikoo/605083
在信息系统工程建设管理中,信息安全在国家级信息系统工程建设中是极其重要的。本文结合作者的项目实践,以《2010年国家通信网应急指挥平台》建设为例,讨论了如何做好国家级信息系统工程的信息安全,包括在项目建设过程中应建立怎样的信息系统架构体系、如何进行信息系统安全风险评估以及制定符合实际需求的安全策略。该项目是以构建工业和信息化部应急指挥平台为中心,上行与×××应急平台相联,下行与省(自治区、直辖市)通信管理局相联的上下贯通、信息共享、安全可靠的现代化国家通信网应急指挥平台。系统建设着重强调系统的安全可靠,要求系统必须符合S2-MIS的体系架构及系统安全级别至少达到国家标准GB17859-99(计算机安全保护等级划分准则)中第四级结构化保护级或其以上,因此,如何做好信息安全,是项目经理在承担国家级信息系统工程中的一大难题。
正文:
信息安全一般是指保护信息系统和信息,防止其因为偶然或恶意侵犯而导致信息的破坏、更改和泄漏,从而保障信息系统能够连续、可靠、正常的运行。通常把它理解为一个动态的管理过程,通过建立安全机制、安全服务,使用安全技术来保证用户对信息系统的安全需求得到持续满足,并通过认证、设置各级权限、采用多种数据加密技术等方式来保障信息系统的保密性、完整性、可用性、防抵赖性、可追溯性和真实性。因此,一个有信息安全保障的信息系统是一个在网络上,集成各种硬件、软件、密码设备,以保障其业务应用信息系统能正常运行,以及与之相关的岗位、人员、策略、制度和规程的总和。
2010年2月,笔者参加了《2010年国家通信网应急指挥平台》的项目建设,担任承建方项目经理。该项目被划分成3个子系统:应急指挥基础设施系统、基础支撑系统、综合应用系统,其中综合应用子系统包括8个组成部分:宽带VSAT应急网监测预警系统、通信物理网监测预警系统、通信业务网监测预警系统、应急预案管理系统、通信保障应急物资管理系统、多媒体档案管理系统、通信保障应急事务处理系统、通信保障应急工作决策支持系统。该项目除具有大项目中建设规模大、涉及的项目干系人多、沟通协调管理复杂、工程进度控制难等特征以外,更重要的它是国家级公共建设项目,系统的安全稳定将是本项目能否通过业主及监理单位验收的关键。作为项目经理,为保证系统的信息安全符合S2-MIS系统架构体系以及计算机安全保护等级达到第四级结构化保护级的要求,笔者在本项目的实施过程中采取了如下措施:
1、从系统的开发及硬件产品的购买上,保证系统架构达到S2-MIS标准
众所周之,信息安全保障系统有三种不同的系统架构:MIS+S、S-MIS和S2-MIS。MIS+S是一个初步的、低级的信息安全保障系统,不能从根本上解决业务应用系统的安全问题,因此不符合本项目的建设要求;S-MIS虽将信息系统直接建立在PKI/CA的安全基础设施上,且软硬件都需要通过PKI/CA认证,但软硬件可通用,一旦软件或硬件中某一个部件出现BUG问题,都可能导致整个系统的瘫痪,因此也不符合本项目建设要求。只有S2-MIS标准,系统硬件和系统软件都是专用的,能从多方面对系统进行安全保护和隔离。因此,在本项目的建设中,为避免因操作系统的漏洞而遭受外网过多的黑客攻击,笔者所在的项目团队选择了LINUX操作系统,同时为了实现跨平台兼容,采用了符合J2EE工业标准的表现层、服务层和持久层的框架,利用Eclipse开发工具,使用Java语言组织项目团队成员开发了基于Oracle数据库的综合应用子系统,并为实现与另两个子系统互联提供了中间件。而在采购硬件设备时,笔者所在项目团队主要从通过国际信息安全标准ISO/IEC27001:2005和具有国内一级保密资质的设备厂家中,通过公开招标方式,最终确定服务器设备厂家为IBM、路由器、交换机设备厂家为华为、防火墙设备厂家为东软,从而实现了系统软件与硬件的独立专用,符合S2-MIS架构体系要求。
同时,在实施综合应用子系统过程中,为了保障PKI/CA安全基础设施的安全稳定,笔者采用了X.509 V3证书标准,将PKI中的数字证书、认证中心(CA)、数字证书注册审批等权限与管理完全集中在工业和信息化部的中心机房,并对证书数据库实现双向存储备份,对各省(自治区、直辖市)通信管理局在本平台上的权限设置按照业主的组织结构来实现权限的分级管理。
2、采用风险评估方法对系统安全薄弱环节进行鉴定,判断系统是否达到国标GB17859-99中的第四级结构化保护级
信息系统的安全风险主要来源包括自然事件风险、人为事件风险、软件系统风险、项目管理风险、用户使用风险等。而对于本项目的信息安全是否达到结构化保护级的要求,笔者主要采取数学模型计量风险(风险=威胁*弱点*影响)的方法,对于公式中威胁、弱点、影响的量化值是通过项目干系人之间进行头脑风暴、设备及系统进行超负荷测试、专家咨询等方式获得,本系统的安全薄弱环节主要有:设备是否防震、是否能在断电下使用,以及软件是否有自我容错功能和出错报警等,通过这种方法,我们判断出设备断电是项目最大的风险,它将会导致整个系统无法实现正常互联,为了避免这样的风险,我们对设备采取两种供电方式:一是通过大楼的市电接入,另一种是通过UPS供电;其他薄弱环节也采取了相应的保护措施。其次,采用了类比法,通过与现已建成的、达到结构化保护级安全标准的系统进行各种信息安全性能参数对比,来判断是否达到国标的结构化保护级。本系统的信息安全主要是与我国财务部的“金税二期工程”的系统进行了对比,对比结果显示,本系统的各项指标都明显优于财务部的系统。再则,笔者邀请了工信部专门从事信息安全保护等级评审的专家团对本系统进行了评审、验证。评审中,发现了IBM服务器与华为路由器设备在互通时有时存在较大延时,后经咨询IBM、华为的技术人员,通过排查法,发现是IBM服务器与华为路由器NE80E中主板兼容问题,于是更换能与之实现兼容的华为主板后,问题解决。
3、根据我国通信管理局各级行政组织结构,制定本系统的安全管理策略
信息系统的安全管理策略,一般是指人们为保护因为使用计算机业务应用系统可能招致来的对单位资产造成损失而进行保护的各种措施、手段、以及建立各种管理制度及法规等。对于本系统,笔者除了在技术上采用加密、PKI/CA等方式外,还帮助业主建立了以行政组织结构为系统权限基石的安全管理策略。通过对不同省(自治区、直辖市)的各级管理者进行定岗、定位、定员、定目标、定制度、定工作流程来确定其“责、权、利”。如在本系统中,笔者帮助业主建立了机房设备安全管理制度、主机和操作系统管理指南、网络和数据库管理手册、应急事故预警方案、信息安全审计及人员培训上岗管理办法等。
最后,本系统在2011年2月完工,并通过了业主验收委员会的验收,我公司于2011年3月11日,在合同规定工期内,将系统及有关交付物移交给了业主。
结论语:
信息系统的信息安全,大到关系国家安危、民族利益,小到关系一个公司商业机密,个人隐私,因此,无论是信息系统的建设者,还是参与者,都不可忽视其重要性。
同时,在看待任何一个系统的信息安全,不是没有发现信息安全问题,就意味着系统本身就不存在安全问题,而是它本身就强调一个持续的动态管理,就像产品的质量管理一样,需要持续改进。因此,本系统虽然完成了建设,但系统的所有者或使用者需要对系统的信息安全采用类似PDCA循环方法来对系统的信息安全进行持续改进,只有这样,才能保障系统长期的安全稳定。
重要提示:高分通过软考高项论文系列文章是我备考阶段准备的,参考了当时网上寻找的还有培训班老师提供的范文,结合自己的项目情况整合而成,字数都远超要求,大家不必担心记不住,只要记住文章骨架脉络,用自己的语言填补就行。
考完之后又进行了梳理,加深对项目管理的理解,我觉得考完后反而能更加深入的理解其中的一些方法和工具,有时间去细细琢磨提升自己,对自己的工作也有所帮助,也希望对大家备考高项有所帮助。
本人参与两次“护网行动”网络攻防演习,深感信息安全的严峻性和重要性以及自己的不足,这方面还需要不断学习。
------------------------
进入21世纪以来,信息网络安全领域的工作的重要性越来越凸显,信息技术的应用已经深入到国家社会生产生活的各个方面,稍有疏忽就可能造成极其严重的损失,当前较为常见的信息安全问题主要表现为:计算机病毒泛滥、恶意软件的入侵黑客攻击、利用计算机犯罪、网络有害信息泛滥、个人隐私泄露。钓鱼网站、电信诈骟社交软件诈骗等犯罪活动,已经成为直接骗取民众钱财的常见形式;网上有害信息泛滥个人隐私泄露严重,严重危害网民的身心健康,危害社会的安定团结。从最初的木马、蠕虫病毒、宏病毒、流氓插件、熊猫烧香、Stuxnet 震网(首个针对工业控制系统的计算机蠕虫,该蠕虫病毒感染并破坏了伊朗纳坦兹的核设施,并最终使伊朗的布什尔核电站推迟启动),DDOS恶意攻击,植入木马病毒控制计算机、非法删除拷贝数据、挖矿等;2017年出现的WannaCry勒索病毒和不声不响盗窃商用信息的程序,这些恶意程序的应对防护都是我们在做信息系统项目是所必须考虑的安全问题之一。2012,2017,2019年都考到了安全管理的论文,可知信息系统的安全管理在我们做项目管理的实践中确实是必不可少的。大型项目特别是政府项目都对安全提出明确的要求。
论信息系统的安全管理
近年来随着人们对生活环境要求的不断提升,国家不断加大对治理和保护水环境的要求和力度。2019年6月,公司中标了某市水文局发布的《某某河流水环境智能检测模拟预警平台》项目以下简称水环境项目,我参与该项目的前期调研分析、可行性研究、前景论证工作以及项目投标,在项目管理办公室发布的项目章程汇总我被任命为项目经理。该项目作为本市五年计划的重点项目,作为智慧城市建设的组成部分,投资金额为800万元,建设工期为18个月。
水环境项目
该项目通过对河流流域和水体的水环境进行实时监控和指标采集,利用建立的人工智能模型对重大污染和洪水等自然灾害进行提前预警,生成评估报告和专家建议等。其主要原理是通过物联网的传感器获取数据,由4G/5G无线网络传输数据至云端,利用数据仓库技术进行计算和存储;然后经过大数据技术和智能模拟仿真平台进行模拟和分析,得出事物的现状和发展的规律并及时预测未来重大问题和灾害,可以为政府管理部门提供河流的实时水质水文指标数据和预测模拟情景,为社会的生产生活提供更加有效的服务。该项目主要采用java和Python语言,运用了 SpringCloud, HBase, Spark, Kafka, 百度Paddle等技术,应政府国产化要求要求,承载部分采用金蝶中间件,综合管理功能部分数据库采用人大金仓数据库KingBaseESV8,采用集群分布式技术部署在政务云服务器Linux操作系统上。
该项目作为某市重点项目公开招标,受到社会多方面关注,时间紧任务重社会影响大的特点,经公司同意,我组建了项目型团队,经过和专家团队讨论,预计该项目需要人力资源约为18人,其中需求分析3人,开发小组7人,测试小组3人,质量控制小组2人,实施小2人,配置管理1人,每个小组组长直接向我汇报。之后我们共同制定了责任分配表格,将任务分配到具体成员。
该河流总长度约90公里,流域面积约2500平方公里,对社会生产生活影响较大,政府部门对安全性要求很高、而且系统涉及干系人众多、结构复杂等安全风险较多,信息安全管理对项目的成功显得十分重要。如果做不好项目的安全规划与管理,不做好项目安全的全局性统领工作,项目的成功将如无本之木,无从谈起。下面结合本人对水环境监测的开发管理实践,分别从规划安全管理、管理安全策略、技术安全策略和安全审计管理等方面对项目的安全管理过程加以简要的论述。

在项目启动之初,水文局领导就明确提出了安全管理上的要求,要求本项目所依赖的水环境智能系统必须符合国家对行业信息系统的安全标准,至少保证本项目信息系统安全等级符合三级安全等保要求;根据安全保护等级的标准划分,本项目属于安全标记保护级别,该级适用于地方各级国家机关、金融单位机构、邮电通信、能源与水源供给部门、交通运输、大型工商与信息技术企业、重点工程建设等单位。
本项目安全管理策略依据适应性原则、动态性原则、简单性原则、系统性原则和最小授权原则,遵循国标gb/t22239-2008《信息系统安全等级保护基本要求》的要求,将系统安全管理划分为管理类安全要求和技术类安全要求。
管理类安全要求主要涉及到人,与信息系统中各种角色参与的活动有关,通过控制各角色的活动,从政策、制度、规范、流程以及记录等方面做出规定来实现。技术类安全要求与信息系统提供的技术安全机制有关,主要通过在信息主体中部署软硬件并正确地配置其安全功能来实现。管理要求和技术要求是确保信息系统安全不可分割的两个部分。

一个单位的安全策略一定是定制的,都是针对本单位的“安全风险”进行的。安全策略的核心内容就是"七定",即定方案、定岗、定位、定员、定目标、定制度、定工作流程。首先要定方案,其次定岗.系统安全是一个动态的的过程,今天看来是安全的系统,明天可能就不再安全。把信息系统的安全目标定位于"系统永不停机、数据永不丢失、网络永不瘫痪、信息永不泄密",是错误的,是不现实的,也是不可能的适度的安全观点:安全代价低,显然安全风险肯定大;反之,安全风险要降得很低,安全的代价也就很大。
在制定系统的信息安全管理制度时,明确安全目标、范围、原则和框架等。本人参照本公司信息安全管理体系的要求,并结合系统实际情况,在充分征求了客户和公司领导的前提下,制定出本系统的安全管理制度。并就制定出来的制度与相关干系人进行讨论和评审,评审通过后请客户领导签字确认,并正式实施。 在本项目的实践中,除了对项目组本身进行安全管理外,还争取水文部门领导的支持对该部门全体人员和负责人员进行了数次安全管理培训。在安全管理制度、安全管理机构和人员安全管理方面都进行了深入考虑制定相关的政策。 包括《信息系统安全领导机构和职责》、《信息系统安全办公室工作职责和岗位设置》、《信息系统安全日常操作管理规定》、《信息系统安全责任追究制度》、《信息系统安全应急预案》和《机房管理规定》等。
技术安全主要从物理安全、网络安全、主机安全、应用安全和数据安全几个方面进行考虑。
(1物理安全
该层次的安全包括通信线路的安全,物理设备的安全,机房的安全等。本系统部署在水文局自有机房和政务云,都符合国家B类机房要求。
(2)网络安全策略
网络的安全是整个系统安全的基础,因此保证网络的安全是非常重要的。在网络的安全保证方面,使用了防火墙、安全路由、网络隔离、防病毒技术、动态口令卡等设备和方法,从物理上保证了网络的安全。并定期进行安全审计,对审计出现的问题,及时加以整改。对本系统单独划分了ⅥAN,分配了专门的地址段;偏远村、社区通过VPN访问系统,保证了网络的安全可靠
(3)主机安全策略
应用服务器采用虚拟化部署,数据库服务器采用双机热备和HIA方式,并使用了Debian操作系统,从硬件上保证了服务器的安全。制定了服务器的安全使用方法,不同的账户进入服务器有不同的使用权限。对服务器上的数据分级存放,使用了冗余备份。并定期对服务器的安全进行审计,根据审计结果进行处罚。通过这些措施保证了主机的安全
(4)应用安全策略
系统要求7×24小时不中断服务,本系统架构采用虚拟化、集群化手段,保证了整个系统的安全可靠,系统中的一个部件损坏,不会影响到系统中其他部件的正常使用,因为它们是相互独立的。在每个部件中都采用了集群的技术,如果集群中的一个服务器损坏,不会影响到其他集群服务器的正常使用,集群中所有服务器全部损坏的概率是很小的。如果真的全部损坏,我们还建立了应急系统并定期的组织应急演练。保证了全系统的安全可靠。应提供专用的登录控制模块对登录用户进行身份标识和鉴别;提供登录失败处理功能,可采取结束会话限制非法登录次数和自动退出等措施;应启用身份鉴别和登录失败处理功能,并根据安全策略配置相关参数。原创提示:本文首发在今日头条平台【北大磊哥】账号下,关注我,每周分享良心干货!
(5)数据安全策略
数据是企业的核心资源,因此保证数据的安全就尤为重要,在本系统首先对数据库进行分域,不同的数据放到不同的域中,各个域相互独立,一个域的损坏不会影响到其他域的安全。在数据库备份方面采用全量备份和增量备份相结合的方法,定期备份数据文件和日志文件并且使用了企业级国产的安全备份恢复管理软件,提高了备份的安全和效率。同时在水文局内部机房进行了全套数据每周备份,进一步保证数据安全。
系统完成开发和部署后还需要定期进行安全审计,包括系统级审计、应用级审计和用户级审计。记录、审查主体对客体进行访问和使用情况,保证安全规则被正确执行,并帮助分析安全事故产生的原因。审计的主要作用包括:
①对潜在的攻击者起到震慑或警告作用
②对于已经发生的系统破坏行为提供有效的追究证据
③为系统安全管理员提供有价值的系统使用日志,从而帮助
系统安全管理员及时发现系统入侵行为或潜在的系统漏洞
④为系统安全管理员提供系统运行的统计日志,使系统安全管理员能够发现系统性能上的不足或需要改进与加强的地方
除了以上这些管理过程,我认为还要做好变更和配置管理。在项目的实施过程中,由于用户需求、政策导向或新技术的出现都会导致变更不可避免,但我严格按照变更控制流程进行管理,并未导致项目范围有较大变动。同时也必须做好配置管理,否则容易造成版本混乱,权责不清。我们团队专门设置配置管理员,对项目进行定期不定期的配置状态审核等工作,保证配置项版本的统一。
经过我们团队不懈的努力,该项目于2021年1月通过水利部门的验收,极大地提高了他们的工作效率和信息化办公水平,同时也获得了河流沿岸相关关系人的积极评价。本项目的成功得益于良好的整体管理,此外还包括重视安全管理。
总结这次管理实践经验,我认为做好安全管理,必须做到全员参与,调动相关关系人的积极性,增加他们的信息安全意识,前期做好培训工作,定期进行检查审计。当然在本项目进行中也存在一些问题和经验教训,由于水文局部分工作人员对信息安全管理认识不到位,在规章制度执行和后期审计过程中出现忽视和抵触现象,虽未产生不良影响但也存在重大的安全风险隐患,经过我们项目组多次主动的在工作和下班后沟通交流,终于取得的理解和支持。
信息安全管理工作是一个不断提升的工作,需要不断地完善和改进。在之后的工作和学习过程中,我将不断地学习和应用信息系统安全管理知识,多于同行交流心得经验,提高自己的业务能力和管理水平,在数据化浪潮中争取为我国的信息化和工业化建设贡献自己一份力量。
近年来,随着国家政策的扶持,当地党委政府坚持大胆开放,某临边市经济发展迅速,外来投资、务工人员越来越多,加之该市地处边疆,国境线长达2000余公里,为偷渡和非法越境者提供了天然便利,各种外来人口的不断涌入,给该市“平安城市”的建设带来了很大的挑战。为此,该市公安局经过前期可行性研究,
决定开发---套以公安信息系统为基础的人口管理信息系统。
此项目采用了公开招标方式,在2017年3月,我公司参与了投标并顺利中标,并任命我为项目经理。该项目总投资860多万,其中软件部分420多万元,工期为7个月。我将该项目分为平台开发和项目部署两个阶段,考虑到该市所属各区县地理位置分布的不集中和各区县公安局及所属派出所在计算机软件、硬件上存在的差异,我决定采用J2EE三层B/S模式来解决各种应用系统之间存在的不兼容问题,提高本系统的易用性和开放性;数据库采用Oracle1lg,采用IBMsystemX系列服务器,辐以通用性较强的Windows server2008R2作为服务器操作系统,从而提高系统的稳定性和安全性。在应用层面上我们实现了常住人口户籍管理、二代身份证认证、暂住人口管理、租赁房屋管理和外籍人口管理等功能。
由于该系统涉及用户较多,对人口信息采集较为全面,采集一.次数据会耗费大量人力物力。我针对项目的特点,结合系统用户的实际情况,主要从规划安全管理、识别不安全因素、对不安全因素进行优先级排序、规划安全应对、监控系统安全等环节进行了全方位的信息系统安全管理。
一、规划好安全管理,为安全管理提供指导
凡事预则立不预则废。首先,我编制了安全管理计划,确定了安全管理策略,为后续的安全管理提供依据。为了更好的制定安全管理计划,我采用会议讨论、专家判断两种方法,并充分结合组织环境、国家政策以及千系人的期望和对信息安全的容忍度,确定了安全管理的策略、安全管理级别,从信息安全管理的方
案、岗位、职责、人员、目标、制度、工作流程等七大方面为出发点,制定了安全合理的信息安全管理的体系制度。
例如我们建立了“信息安全评估会议”制度,目的是定期对信息安全管理措施进行纠偏;同时我还将安全管理责任到人(包括数据库安全管理员、网络安全管理员、数据中心巡逻保安等),并分配相应的安全管理工具,结合项目进度,制定了细致的安全管理时间表,定义了在系统全生命周期内安全管理执行的频度,并纳入
项目进度计划中,为后续安全管理提供了依据。
二、识别不安全因素,减少木桶效应
由于信息安全是-一个复杂的系统工程,具有术桶效应,为了尽可能多的识别出系统的不安全因素,我多次召开不安全因素识别会议,采用头脑风暴方式,让全体项目组成员积极发言,并访谈了单位里面一-位有过类似项目经验的项目经理。通过访谈等信息收集技术和专家判断,我们得到了系统的威胁记录表,将威胁主要划分为了内部威胁和外部威胁两类。在识别不安全因素调研过程中,我们主要采用的是访谈、会议相结合的方法。初期,我将分析人员分
成几个小组,每组2至3个人,各小组根据区域划分深入到市局各科室、区县公安局以及所属比较有代表
性的基层派出所、边防派出所驻点,与一线民警和边防官兵沟通交流,了解他们在工作过程中需要解决的问题以及关于系统安全的期望功能等。每个驻点完成后提交一份调研报告, 每周一早上系统分析人员召开- -次碰头会(部分人员通过视频会议参加,列如邀请的信息系统专家),总结和分析调研情况。通过第一轮的需求调研,形成了《项目不安全因素(初稿》,将不安全因素归纳为:设备安全, 数据安全,内容安全,行为安全。
三、对不安全因素进行定性分析及优先级排序
在对不安全因素进行优先级排序阶段,我选择简单实用的定性分析方法就是对已识别不安全因素进行优先级排序,重点关注高优先级的不安全因素。我首先将不安全因素发生的概率分为“极低、低、中、高、极高”这五级(对应值是0.1、0.3、 0.5、0.7和0.9),影响分为大中小三级(对应值是0.3、0.6和0.9),然后召集项目
干系人和全体项目成员认真评估了每个不安全因素的概率和影响,用概率及影响矩阵对各个不安全因素进行了排序。
例如中心机房被洪涝天气所淹,概率虽然为低级,但是影响非常大,于是它的优先级较高,排在前面。而甲方提出使用便捷性要求造成不安全因素虽然造成的影响比较大,但是我们考虑到中心机房出口处安装有防火墙、网闸等安全设备,对内部发动攻击的概率是较低,且我们还制定了公司网络不能私接其它网络的安全制度,可以接受此风险,从而优先级较低,排在后面。
四、规划安全应对,做好安全保障措施,为项目安全提供有力支撑
不安全因素应对计划就是对上阶段排序好的不安全因素列表进行分析,合理制定有针对性、可行的应对措施的过程活动。在项目进展过程中,我们主要防控了以下几个不安全因素:
1.为了保证设备安全,避免雨水浸泡设备和方便安装,我们将中心机房选在3层,对数据中心机房的门窗进行安全级别加固,并在系统关键设备处安装监控摄像头,并配有专门的保安对中心机房等数据敏感区进行巡逻,保证了设备的物理安全,
2.为了保证数据的安全,我们对系统的关键部件(防火墙、网闸等)采购全部国产设备,避免外国设备留有后门,对公司业务数据进行盗窃。我还将外聘了--名有网络安全管理员背景的oracle数据库安全管理员DBA,负责对数据库进行备份、回滚、检测等日常维护操作,并与甲方沟通联络,定期沟通汇报,- - 旦出现.
问题,我们将集体进行分析研讨,迅速解决问题。
3.为保证系统的内容安全,我们主要采用技术手段,对用户上传的数据进行比对校验,对上传的违规数据,系统直接提示错误,并给出正确输入示例。比如,当用户录入自己的身份证号时,系统通过正则表达式算法进行校验,给出提示防止违规的身份信息录入数据库。
4.为保证系统用户的行为安全,我请了信息系统安全使用专家对用户进行了集体培训,如登录系统时的密码,不能为了方便贴在显眼的办公桌上;如用户要把自己登录的密码设置的尽量复杂;如为电脑设置60秒自动锁屏;如教用户如何关闭共享端口。当然我们还将培训视频发布于优酷网和人手一本安全 使用制度手册,供大家随时学习。
五、监控系统安全,不断识别新的安全威胁,优化安全管理
我在监控系统安全阶段主要采用了系统安全再评估、日志分析等控制方法,同时对重点监控日志采取了动态.评估及定期评审,我以周和里程碑为单位,定期对系统安全日志实行再评估、审计。每周的项目例会中将系统安全管理作为单独-一个议程,对系统威胁应对措施实施的有效性以及当前系统的状态进行检查。如果发现问题,团队成员集体讨论,对应对措施进行纠偏。
总结:
该项目经过近- -年多的建设实施,与2017年10月顺利发布运行并通过验收,顺利实现了预期功能,得到了甲方的高度认可。项目之所以成功,主要得益于我们良好的项目管理,尤其是信息系统安全管理。本次项目经历让我获益匪浅。在后面的项目和工作中,我会更加努力,改正缺点,不断提高信息系统安全的管理
水平,更好地管理各个项目。