摘 要
信息化社会内需要与之针对性的信息获取途径,但是途径的扩展基本上为人们所努力的方向,由于站在的角度存在偏差,人们经常能够获得不同类型信息,这也是技术最为难以攻克的课题。针对网上订餐管理等问题,对网上订餐管理进行研究分析,然后开发设计出网上订餐管理系统以解决问题。
网上订餐管理系统主要功能模块包括用户管理(管理员、普通用户)、商品列表、内容管理(餐厅资讯、资讯分类列表)、商品管理,采取面对对象的开发模式进行软件的开发和硬体的架设,能很好的满足实际使用的需求,完善了对应的软体架设以及程序编码的工作,采取MySQL作为后台数据的主要存储单元,采用SSM框架、JSP技术、Ajax技术进行业务系统的编码及其开发,实现了本系统的全部功能。本次报告,首先分析了研究的背景、作用、意义,为研究工作的合理性打下了基础。针对网上订餐管理系统的各项需求以及技术问题进行分析,证明了系统的必要性和技术可行性,然后对设计系统需要使用的技术软件以及设计思想做了基本的介绍,最后来实现网上订餐管理系统和部署运行使用它。
关键词:网上订餐管理;SSM框架;MySQL数据库
Design and implementation of online ordering
management system
Abstract
In the information society, there is a need for targeted information access, but the expansion of access is basically the direction of people's efforts. Due to the deviation of the perspective, people can often obtain different types of information, which is also the most difficult subject for technology to overcome. Aiming at the problems of online ordering management, this paper studies and analyzes the online ordering management, and then develops and designs the online ordering management system to solve the problems.
The main functional modules of the online ordering management system include user management (administrators and ordinary users), commodity list, content management (restaurant information, information classification list) and commodity management. The object-oriented development mode is adopted for software development and hardware erection, which can well meet the needs of practical use, It improves the corresponding software erection and program coding, takes MySQL as the main storage unit of background data, and uses SSM framework, JSP technology and Ajax technology to code and develop the business system, so as to realize all the functions of the system. This report first analyzes the background, function and significance of the research, which lays a foundation for the rationality of the research work. This paper analyzes the various requirements and technical problems of the online ordering management system, proves the necessity and technical feasibility of the system, then makes a basic introduction to the technical software and design idea needed to design the system, and finally realizes the online ordering management system and deploys it.
Key words: Online ordering management; SSM framework; Mysql database
目 录
科技进步带来的生产力的发展,其本质上是生产效率的提高。在社会快速发展的今天,效率永远是衡量一款产品的重要标准。在生活中,我们常常遇到这样的问题:上班期间,由于中午休息的时间基本一致,在一座写字楼中就往往会出现这样的问题,即在中午的某个时间段内将会出现人流的高度集中,大家选择在同一时间去食堂或者楼下的餐厅吃饭。这无疑会大大降低人们对于这段时间的利用效率。这时,人们可能会采取一种方式来回避高峰期,那就是叫外卖。传统的外卖方式就是打电话预定,然而,在这种方式中,顾客往往通过餐厅散发的传单来获取餐厅的相关信息,通过电话来传达自己的订单信息,餐厅方面通过电话接受订单后,一般通过手写来记录,最后通过口头确认才算完成一份订单的提交,之后就是订单的完成和食品的递交。显然,在传统外卖流程中,顾客通过传单来接收信息,所能获得的信息太少,而且印发传单成本高昂,无疑那些面对大众的中低档餐厅不会或者很少印发传单;其次通过电话来接收订单,效率很低,耗时至少5到10分钟;最后,口头确认存在出错的风险,无法保证订单的有效性。而网上订餐系统或称之为网上外卖系统,将完美的解决以上的所有问题。
由于近年来在线销售行业的兴起,也了解了一些相关信息。在中国,以前的销售只是传统销售,而在线销售似乎满足了市场需求。到目前为止,有一些家喻户晓的名字,如淘宝和天猫。然而,这种在线销售也有一些缺点:用户不能在下订单并付款后立即提货,他们还应该考虑货物是否受损。该系统是根据商品网络上的销售情况开发的。
经过几年的发展,许多被消费者认可的网上购物中心已经出现在国内外。这些网上购物中心的内容是多样化的,它们包含的功能相对完善,包括注册用户、搜索商品、管理订单、介绍商品细节以及在线留言。如今,互联网的广泛使用在一定程度上导致了国内外在线购物中心的发展,只要企业通过这个平台在线打字,就可以随时管理系统的内容。通过展示菜品内容和发布公告,鼓励消费者订餐和进行在线交易。
超文本传输协议(HTTP)作为协作式与分布式的通信协议,其以万维网交换信息作为前提条件。HTTP为IEIF的国际化标准指标,在制定相关标准与实现内,W3C积极参与其中,同时发挥着不可替代的作用。其能够借助超文本标记语言,将文档在服务器与浏览器之间相互传输。HTML作为构架文档的标记语言,这些文档内将包括有关信息的链接,用户仅需要点击其中一个链接就能够访问多媒体对象与图像,同时获得该链接项所具有的附加信息。
Java是美国sun公司所推出的一款程序设计语言,其能够在多个平台内应用,具有良好兼容性,进而其凭借自身优势在数据中心、个人PC与科技超级计算机等平台内广泛应用,具有目前最为庞大的开发者专业社群。
JDK为美国sun公司为java开发员所推出的一款全新产品,要是没有JDK的情况下,所安装的java程序也就无法运行。
HTML是一种制作网页的常用语言,它一般是用于制作静态页面。它的命令是可以体现文字信息、链接信息、图形信息和表格信息等等。现在它被大众普遍接受广泛应用在网络上。
JSP可以放在在html里使用,也可以独自使用,它同时也具备有很多种优点,可以讲,Web脚本技术的先驱是JSP。现代编程语言(像C,Java和Perl等)的一些最好的特点都融合在JSP里,Web服务器里的一些配置标准是由JSP、Tomcat和数据库等的组合在一起的。
MySQL经过多次的更新,功能层面已经非常的丰富和完善了,从MySQL4版本到5版本进行了比较大的更新,在商业的实际使用中取得了很好的实际应用效果。最新版本的MySQL支持对信息的压缩,同时还能进行加密能更好的满足对信息安全性的需求。同时经过系统的多次更新,数据库自身的镜像功能也得到了很大的增强,运行的流畅度和易用性方面有了不小的进步,驱动的使用和创建也更加的高效快捷。最大的变动还是进行了空间信息的显示优化,能更加方便的在应用地图上进行坐标的标注和运算。强大的备份功能也保证了用户使用的过程会更加安心,同时支持的Office特性还支持用户的自行安装和使用。在信息的显示形式上也进行了不小的更新,增加了两个非常使用的显示区,一个是信息区,对表格和文字进行了分类处理,界面的显示更加清爽和具体。第二是仪表的信息控件,能在仪表信息区进行信息的显示,同时还能进行多个信息的比对,为用户的实际使用带来了很大的便捷。
针对本文中设计的网上订餐管理系统在实际的实现过程中,最终选择MySQL数据库的主要原因在于在企业的应用系统应用及开发的过程中会存在大量的数据库比较频繁的操作,而且数据的安全性要求也是非常的高。综合这些因素,最终选择安全性系数比较高的MySQL来对网上订餐管理系统后台数据进行存储操作。
SpringMVC属于MVC架构,它将SSM当做前提,借助JSP及Servlet技术达成。且其渐趋呈现的良好性能,获得研发者的青睐及重视,其运用相当简易,且回应迅速灵敏。因为其把JSP、message resource、Servlet还有自界定标签加以有机结合起来,让编程者用不着再编制代码就能够达到MVC形式,提升了编写程序实效[11]。
Spring却属于SSM框架里相当强大的某一架构。它既对监管项目主体措施加以规范化整体化,且借助其本身的设计指引编程者侧重编订接口流程,而并非对类加以编程。其运用的核心是靠着JavaBean里的Inversion of Control容器。它供应了元件框架层的整体预案,且它达到对信息拜访的唯一抽象,供应了合理的JDBC架构,这一形式有效地缩减了出现失误的概率,提升了实效。另外其还交融了Hibernate等许多信息访问框架。
Mybatis属于某一放开源代码的主体关系映射架构,其达到了基于JDBC的超轻量级封装目的,如此能够便于程序员依照本身的想法借助针对主体的措施对资料库加以运作。它能够跟任一JDBC融合,另外能够在用户端运用,也能够在Web端运用,它可以实现信息的长久化。
技术性方面,采用当前主流的SSM框架进行系统主体框架的搭建,前台使用jquery,ajax,实现前台页面的设计与美观调整,以上技术,均由本人经过系统学习,并且都是在课程设计中实践过的,可以使得开发更加便捷和系统。从技术角度看,这个系统是完全可以实现的。
实用性方面,本次设计的主要任务是在网上订餐管理系统内餐厅资讯、资讯分类列表、商品管理、商品列表等,符合当前潮流的发展。从用户角度出发,同时也考虑系统运营成本和人力资源,采用网络上的便捷方式,实现线上业务,使得业务流程更系统,也更方便用户的体验,比较实用。
经济性方面,由于本课题中设计的网上订餐管理系统的主要目的是为了能够更加方便及快捷的进行信息的查询管理及检索服务,也就是能够可以直接投入使用的信息化软件。系统的主要成本主要是集中在对使用数据后期继续维护及其管理更新这个操作上。但是一旦系统投入到实际的运行及使用之后就能够很好的提高信息查询检索的效率,同时也需要有效的保证查询者的信息方面的安全性,同时这个网上订餐管理系统所带来的实际应用方面的价值是远远的超过了实际系统进行开发与维护方面的成本,因此,从经济上来说开发这个软件是可行的。
网上订餐管理系统的功能主要分为前台用户根据自己的需求进行注册登录,浏览菜品信息并对选中的菜品进行点餐操作。后台系统管理员因职责的不同,分为普通管理员和超级管理员,管理员主要对注册用户,资讯数据,商品详细信息,商品管理,进行处理。
用户用例图如下所示。

图3-1 用户用例图
管理员用例图如下所示。

图3-2 管理员用例图
前台用户可分为未注册用户需求和已注册用户需求。
未注册用户的功能如下:
注册账号:用户填写个人信息,并验证手机号码。
公告栏:用户可以浏览主页面的公告栏信息来了解系统的最新资讯数据。
餐厅资讯:用户可以根据餐厅类型浏览餐厅的信息,并选中某个餐厅查看详情,例如:餐厅名称、菜系、图片、价格等。
已注册用户的功能如下:
登录:根据账号密码进行登录操作。
维护个人信息:用户因个人信息的变更可以随时修改自己注册信息。
浏览评论信息:选中某间菜品可查看其用户的评论。
在线点餐:用户根据自己的需求选中某个菜品进行在线点餐操作。
订单:用户可以查看自己以往点餐订单的信息。
评论:用户可以根据自己的观点看法对相关菜品进行评论。
在线支付:用户根据自己的需求选中某个菜品进行点餐在线支付操作。
管理员功能如下:
修改密码:管理员可以随时修改自己进入系统的登录密码,以保证系统的安全性。
商品模块:系统商城的详细分类,具体可见商品分类、商品库存等用户可以点击搜索,查询。
订单列表管理:对菜品信息进行维护,添加、删除、修改信息。
分类列表管理:对菜品分类信息进行维护,添加、删除、修改信息。
商品列表管理:对商品列表信息进行维护,添加、删除、修改信息。
首先主要考虑的是系统功能软件,在具体设计的环节上,是不是能够较好的满足各类用户的基本功能需求,如果不能较好的满足用户需求,那么这个系统的存在是没有价值的。软件系统的非功能性求分析,从7个方面展开,一个是性能分析,针对系统;一个是安全分析,针对系统,一个是完整度分析,针对系统,一个是可维护分析,针对系统,一个是可扩展性分析,针对系统,一个是适应业务的性能分析。面对网上订餐管理系统存在的性能、安全、扩展、完整度等7个方面性能综合比对分析后发现,需要相应的非功能性需求分析。
安全性对每一个系统来说都是非常重要的。安全性很好的系统可以保护企业的信息和用户的信息不被窃取。提高系统的安全性不仅是对用户的负责,更是对企业的负责。尤其针对于网上订餐管理系统来说,必须要有很好的安全性来保障整个系统。
系统具有对使用者有权限控制,针对角色的不通限制使用者的权限,以此来确保系统的安全性。
数据库中的数据是从外界输入的,当数据的输入时,由于种种原因,输入的数据会无效,或者是脏数据。因此,怎样保证输入的数据符合规定,成为了数据库系统,尤其是多用户的关系数据库系统首要关注的问题。
因此,在写入数据库时,要保证数据完整性、正确性和一致性。
对系统的数据流进行分析,系统的使用者分为二类,一般用户,管理员。系统主要对界面信息传送,登录信息的验证,注册信息的接收,用户各种操作的响应做处理。
系统顶层数据流图如下图所示。

图3-2 顶层数据流图
要判断用户是是什么身份,是根据登录的数据来判断后,跳转到对应的功能界面。在系统的内部用户就可以对数据进行操作,数据库中心就可以接收到系统传输的有效数据流来对数据sql语句进行对应操作。
系统底层数据流图如下图所示。
图3-3 底层数据流图
系统可以分为前台和后台两部分,每一种操作后系统都返回操作结果。前台和后台的数据连接主要通过数据库,既分别对数据库做不同的操作。
本网上订餐管理系统的架构设计主要分为可以3层,主要有Web层,业务层,Model层。其中web层还包括View层和Controller层,Model层包括元数据扩展层和数据访问层。
系统架构如下图所示。

图4-1 系统架构
网上订餐管理系统总体分为前台用户模块和后台管理员模块。
两个模块表现上是分别独立存在,但是访问的数据库是一样的。每一个模块的功能都是根据先前完成的需求分析,并查阅相关资料后整理制作的。
综上所述,系统功能结构图如下图所示。

图4-2 系统功能结构图
登录模块:登录模块是进入系统的入口,所有用户必须登录后才能访问系统。登录需要输入用户名和密码,如果多次尝试登录需要输入验证码。登录时需要选择用户的角色,是一般用户还是管理员登录等。登录成功后,会通过数据库获取用户的权限,并跳转至用户的主页面。
留言版模块:留言板促进用户之间的交流,发表个人意见、建议、看法等,在留言板可以查看已有的留言记录,发布新留言,可以展示个人动态头像,个人匿名昵称等。
评论管理模块:管理员可以对用户发表提交的评论信息进行管理。
餐厅资讯数据模块:可分为资讯数据浏览、资讯数据检索、资讯数据维护三个模块,管理员对资讯数据有维护的权限,发布新的资讯数据、更新已有的资讯数据等。
商品管理模块:系统商品的详细分类,具体可见商品名称、规格、类型、价格等用户可以点击搜索,查询。
订单列表管理模块:订单列表管理分为订单添加、修改和就餐。订单信息由管理员进行修改、添加、删除操作;就餐由普通用户来执行。
从前面可以分析到数据库中最重要的是商城,普通用户,商品分类同时存在订单信息和收货地址。分析可以得到如下数据描述:
普通用户:用于记录用户的各种信息,包括用户名、密码、姓名、性别、地址、邮箱、联系方式等数据项。
管理员:记录管理员的登录信息。包括用户名,密码,权限等数据项。
商品:存放给商品的内容,包括封面图、原价、商品分类、商品库存等数据项。
订单信息:存储用户的菜品订单信息。包括菜品订单的商品标题、商品图片、价格、原价、数量、总价、商品分类、联系人姓名、联系人邮箱、联系人手机、收件地址、邮政编码等数据项。
收货地址。存储用户的收货地址信息。包括收货地址的姓名、邮编、手机、地址等数据项。
根据前面的数据流程图,结合系统的功能模块设计,设计出符合系统的各信息实体。
系统ER图如下图所示。

图4-3 系统ER图
网上订餐管理系统所拥有的数据表有以下:用户信息表,商城信息表,商品分类,订单信息表,购物车,收货地址表。
由于数据表较多,只展示系统主要数据表,如下表所示。
shopping_mall表:
| 字段名称 | 类型 | 长度 | 不是null | 主键 | 字段说明 |
| shopping_mall_id | int | 11 | 是 | 是 | 商城ID |
| remarks | varchar | 64 | 否 | 否 | 备注 |
| praise_len | int | 11 | 是 | 否 | 点赞数 |
| examine_state | varchar | 16 | 是 | 否 | 审核状态 |
| recommend | int | 11 | 是 | 否 | 智能推荐 |
| cart_title | varchar | 125 | 否 | 否 | 标题 |
| cart_img | text | 0 | 否 | 否 | 封面图 |
| cart_description | varchar | 255 | 否 | 否 | 描述 |
| cart_price_ago | double | 8 | 是 | 否 | 原价 |
| cart_price | double | 8 | 是 | 否 | 卖价 |
| cart_inventory | int | 11 | 是 | 否 | 商品库存 |
| cart_type | varchar | 64 | 是 | 否 | 商品分类 |
| cart_content | longtext | 0 | 否 | 否 | 正文 |
| cart_img_1 | text | 0 | 否 | 否 | 主图1 |
| cart_img_2 | text | 0 | 否 | 否 | 主图2 |
| cart_img_3 | text | 0 | 否 | 否 | 主图3 |
| cart_img_4 | text | 0 | 否 | 否 | 主图4 |
| cart_img_5 | text | 0 | 否 | 否 | 主图5 |
| create_time | datetime | 0 | 是 | 否 | 创建时间 |
| update_time | timestamp | 0 | 是 | 否 | 更新时间 |
ordinary_users表:
| 字段名称 | 类型 | 长度 | 不是null | 主键 | 字段说明 |
| ordinary_users_id | int | 11 | 是 | 是 | 普通用户ID |
| gender | varchar | 64 | 否 | 否 | 性别 |
| examine_state | varchar | 16 | 是 | 否 | 审核状态 |
| recommend | int | 11 | 是 | 否 | 智能推荐 |
| user_id | int | 11 | 是 | 否 | 用户ID |
| create_time | datetime | 0 | 是 | 否 | 创建时间 |
| update_time | timestamp | 0 | 是 | 否 | 更新时间 |
type表:
| 字段名称 | 类型 | 长度 | 不是null | 主键 | 字段说明 |
| type_id | int | 11 | 是 | 是 | 商品分类ID |
| father_id | smallint | 5 | 是 | 否 | 上级分类ID |
| name | varchar | 255 | 否 | 否 | 商品名称 |
| desc | varchar | 255 | 否 | 否 | 描述 |
| icon | varchar | 255 | 否 | 否 | 图标 |
| source_table | varchar | 255 | 否 | 否 | 来源表 |
| source_field | varchar | 255 | 否 | 否 | 来源字段 |
| create_time | timestamp | 0 | 是 | 否 | 创建时间 |
| update_time | timestamp | 0 | 是 | 否 | 更新时间 |
user表:
| 字段名称 | 类型 | 长度 | 不是null | 主键 | 字段说明 |
| user_id | mediumint | 8 | 是 | 是 | 用户ID |
| state | smallint | 1 | 是 | 否 | 账户状态 |
| user_group | varchar | 32 | 否 | 否 | 所在用户组 |
| login_time | timestamp | 0 | 是 | 否 | 上次登录时间 |
| phone | varchar | 11 | 否 | 否 | 手机号码 |
| phone_state | smallint | 1 | 是 | 否 | 手机认证 |
| username | varchar | 16 | 是 | 否 | 用户名 |
| nickname | varchar | 16 | 否 | 否 | 昵称 |
| password | varchar | 64 | 是 | 否 | 密码 |
| | varchar | 64 | 否 | 否 | 邮箱 |
| email_state | smallint | 1 | 是 | 否 | 邮箱认证 |
| avatar | varchar | 255 | 否 | 否 | 头像地址 |
| create_time | timestamp | 0 | 是 | 否 | 创建时间 |
order表:
| 字段名称 | 类型 | 长度 | 不是null | 主键 | 字段说明 |
| order_id | int | 11 | 是 | 是 | 订单ID |
| order_number | varchar | 64 | 否 | 否 | 订单号 |
| goods_id | mediumint | 8 | 是 | 否 | 商品id |
| title | varchar | 32 | 否 | 否 | 商品标题 |
| img | varchar | 255 | 否 | 否 | 商品图片 |
| price | double | 10 | 是 | 否 | 价格 |
| price_ago | double | 10 | 是 | 否 | 原价 |
| num | int | 8 | 是 | 否 | 数量 |
| price_count | double | 8 | 是 | 否 | 总价 |
| norms | varchar | 255 | 否 | 否 | 规格 |
| type | varchar | 64 | 是 | 否 | 商品分类 |
| contact_name | varchar | 32 | 否 | 否 | 联系人姓名 |
| contact_email | varchar | 125 | 否 | 否 | 联系人邮箱 |
| contact_phone | varchar | 11 | 否 | 否 | 联系人手机 |
| contact_address | varchar | 255 | 否 | 否 | 收件地址 |
| postal_code | varchar | 9 | 否 | 否 | 邮政编码 |
| user_id | int | 10 | 是 | 否 | 买家ID |
| merchant_id | mediumint | 8 | 是 | 否 | 商家ID |
| create_time | timestamp | 0 | 是 | 否 | 创建时间 |
| update_time | timestamp | 0 | 是 | 否 | 更新时间 |
| description | varchar | 255 | 否 | 否 | 描述 |
| state | varchar | 16 | 是 | 否 | 订单状态 |
cart表:
| 字段名称 | 类型 | 长度 | 不是null | 主键 | 字段说明 |
| cart_id | int | 11 | 是 | 是 | 购物车ID |
| title | varchar | 64 | 否 | 否 | 标题 |
| img | varchar | 255 | 是 | 否 | 图片 |
| user_id | int | 10 | 是 | 否 | 用户ID |
| create_time | timestamp | 0 | 是 | 否 | 创建时间 |
| update_time | timestamp | 0 | 是 | 否 | 更新时间 |
| state | int | 1 | 是 | 否 | 状态 |
| price | double | 8 | 是 | 否 | 单价 |
| price_ago | double | 8 | 是 | 否 | 原价 |
| price_count | double | 10 | 是 | 否 | 总价 |
| num | int | 8 | 是 | 否 | 数量 |
| goods_id | mediumint | 8 | 是 | 否 | 商品id |
| type | varchar | 64 | 是 | 否 | 商品分类 |
| description | varchar | 255 | 否 | 否 | 描述 |
address表:
| 字段名称 | 类型 | 长度 | 不是null | 主键 | 字段说明 | |
| address_id | int | 11 | 是 | 是 | 收货地址 | |
| name | varchar | 32 | 否 | 否 | 姓名 | |
| phone | varchar | 13 | 否 | 否 | 手机 | |
| postcode | varchar | 8 | 否 | 否 | 邮编 | |
| address | varchar | 255 | 是 | 否 | 地址 | |
| user_id | mediumint | 8 | 是 | 否 | 用户ID | |
| create_time | timestamp | 0 | 是 | 否 | 创建时间 | |
| update_time | timestamp | 0 | 是 | 否 | 更新时间 | |
| default | tinyint | 1 | 是 | 否 | 默认判断 | |
该系统是通过jdbc和MySQL达成连接的,新建一个jdbc.properties文件来填写与数据库连接所需要的驱动和参数。
jdbc.driverClass=com.MySQL.jdbc.Driver
jdbc.url=jdbc:MySQL://localhost:3306/tsi
jdbc.username=root
jdbc.password=123
第一个参数代表MySQL数据库的驱动,第二个参数代表要连接的数据库,第三个和第四个参数代表数据库连接名和密码。
后台与数据库访问主要是通过HQL语句来进行查询的,查询语句中的表名是表格的实体类名,在这种查询语句中*是不允许使用的,除非适合聚合函数一起使用才可以。
用户在填写数据的时候必须与注册页面上的验证相匹配否则会注册失败,注册页面的表单验证是通过JavaScript进行验证的,用户名的长度必须在6到18之间,邮箱必须带有@符号,密码和密码确认必须相同,你输入的密码,系统会根据你输入密码的强度给出指定的值,电话号码和身份证号码必须要求输入格式与生活相符合,当你前台验证通过的时候你点击注册,表单会将你输入的值通过name值传递给后台并保存到数据库中。
用户注册流程图如下图所示。

图5-1用户注册流程图
用户注册界面如下图所示。

图5-2用户注册界面
用户注册的关键代码如下。
* 注册
* @return
*/
@PostMapping("register")
public Map
// 查询用户
Map
Map
query.put("username",String.valueOf(map.get("username")));
List list = service.selectBaseList(service.select(query, new HashMap<>()));
if (list.size()>0){
return error(30000, "用户已存在");
}
map.put("password",service.encryption(String.valueOf(map.get("password"))));
service.insert(map);
return success(1);
}
public Map
BufferedReader br = null;
StringBuilder sb = new StringBuilder("");
try{
br = reader;
String str;
while ((str = br.readLine()) != null){
sb.append(str);
}
br.close();
String json = sb.toString();
return JSONObject.parseObject(json, Map.class);
}catch (IOException e){
e.printStackTrace();
}finally{
if (null != br){
try{
br.close();
}catch (IOException e){
e.printStackTrace();
}
}
}
return null;
}
public void insert(Map
E entity = JSON.parseObject(JSON.toJSONString(body),eClass);
baseMapper.insert(entity);
log.info("[{}] - 插入操作:{}",entity);
}
主要由两部分组成,登录前的登录界面以及登录后的用户功能界面。登录界面,要求用户输入用户名和密码,当用户名和密码其中一个输入为空时,给出提示“用户名,密码不能为空”。获取用户名和密码后到数据库中查找,如果用户名存在,以及对应的密码正确,则登录成功,否则登录失败。登录失败后给出提示,并把焦点停在文本框中。登录成功后将该次会话的全局变量username设置为用户名。登录成功后进入会员的功能模块,主要有会员基本信息修改,已经发布菜品信息管理,发布信息,和退出功能。退出功能是清除全局变量username的值,并跳回到首页。
登录流程图如下图所示。

图5-3登录流程图
用户登录界面如下图所示。

图5-4用户登录界面
用户登录的关键代码如下。
* 登录
* @param data
* @param httpServletRequest
* @return
*/
@PostMapping("login")
public Map
log.info("[执行登录接口]");
String username = data.get("username");
String email = data.get("email");
String phone = data.get("phone");
String password = data.get("password");
List resultList = null;
QueryWrapper wrapper = new QueryWrapper
Map
if(username != null && "".equals(username) == false){
map.put("username", username);
resultList = service.selectBaseList(service.select(map, new HashMap<>()));
}
else if(email != null && "".equals(email) == false){
map.put("email", email);
resultList = service.selectBaseList(service.select(map, new HashMap<>()));
}
else if(phone != null && "".equals(phone) == false){
map.put("phone", phone);
resultList = service.selectBaseList(service.select(map, new HashMap<>()));
}else{
return error(30000, "账号或密码不能为空");
}
if (resultList == null || password == null) {
return error(30000, "账号或密码不能为空");
}
//判断是否有这个用户
if (resultList.size()<=0){
return error(30000,"用户不存在");
}
User byUsername = (User) resultList.get(0);
Map
groupMap.put("name",byUsername.getUserGroup());
List groupList = userGroupService.selectBaseList(userGroupService.select(groupMap, new HashMap<>()));
if (groupList.size()<1){
return error(30000,"用户组不存在");
}
UserGroup userGroup = (UserGroup) groupList.get(0);
//查询用户审核状态
if (!StringUtils.isEmpty(userGroup.getSourceTable())){
String res = service.selectExamineState(userGroup.getSourceTable(),byUsername.getUserId());
if (res==null){
return error(30000,"用户不存在");
}
if (!res.equals("已通过")){
return error(30000,"该用户审核未通过");
}
}
//查询用户状态
if (byUsername.getState()!=1){
return error(30000,"用户非可用状态,不能登录");
}
String md5password = service.encryption(password);
if (byUsername.getPassword().equals(md5password)) {
// 存储Token到数据库
AccessToken accessToken = new AccessToken();
accessToken.setToken(UUID.randomUUID().toString().replaceAll("-", ""));
accessToken.setUser_id(byUsername.getUserId());
tokenService.save(accessToken);
// 返回用户信息
JSONObject user = JSONObject.parseObject(JSONObject.toJSONString(byUsername));
user.put("token", accessToken.getToken());
JSONObject ret = new JSONObject();
ret.put("obj",user);
return success(ret);
} else {
return error(30000, "账号或密码不正确");
}
}
public String select(Map
StringBuffer sql = new StringBuffer("select ");
sql.append(config.get(FindConfig.FIELD) == null || "".equals(config.get(FindConfig.FIELD)) ? "*" : config.get(FindConfig.FIELD)).append(" ");
sql.append("from ").append("`").append(table).append("`").append(toWhereSql(query, "0".equals(config.get(FindConfig.LIKE))));
if (config.get(FindConfig.GROUP_BY) != null && !"".equals(config.get(FindConfig.GROUP_BY))){
sql.append("group by ").append(config.get(FindConfig.GROUP_BY)).append(" ");
}
if (config.get(FindConfig.ORDER_BY) != null && !"".equals(config.get(FindConfig.ORDER_BY))){
sql.append("order by ").append(config.get(FindConfig.ORDER_BY)).append(" ");
}
if (config.get(FindConfig.PAGE) != null && !"".equals(config.get(FindConfig.PAGE))){
int page = config.get(FindConfig.PAGE) != null && !"".equals(config.get(FindConfig.PAGE)) ? Integer.parseInt(config.get(FindConfig.PAGE)) : 1;
int limit = config.get(FindConfig.SIZE) != null && !"".equals(config.get(FindConfig.SIZE)) ? Integer.parseInt(config.get(FindConfig.SIZE)) : 10;
sql.append(" limit ").append( (page-1)*limit ).append(" , ").append(limit);
}
log.info("[{}] - 查询操作,sql: {}",table,sql);
return sql.toString();
}
public List selectBaseList(String select) {
List
List
for (Map
list.add(JSON.parseObject(JSON.toJSONString(map),eClass));
}
return list;
}
用户登录/注册成功之后可以修改自己的基本信息。修改页面的表单中每一个input的name值都要与实体类中的参数相匹配,在用户点击修改页面的时候,如果改后用户名与数据库里面重复了,页面会提示该用户名已经存在了,否则通过Id来查询用户,并将用户的信息修改为表单提交的数据。
如果公告栏数据的信息需要修改,管理员可以通过查询公告数据的基本信息来查询公告数据,查询公告数据是通过ajax技术来进行查询的,需要传递问卷数据的标题、编号等参数然后在返回到该页面中,可以选中要修改或删除的那条信息,如果选中了超过一条数据,页面会挑一个窗口提醒只能选择一条数,如果没有选中数据会挑一个窗口题型必须选择一条数据。当选择确认修改的时候,后台会根据传过来的id到数据库查询,并将结果返回到修改页面中,可以在修改页面中修改刚刚选中的信息当点击确认的时候from表单会将修改的数据提交到后台并保存到数据库中,就是说如果提交的数据数据库中存在就修改,否则就保存。
轮播图展示界面如下图所示。

图5-5轮播图展示界面
轮播图管理界面如下图所示。

图5-6轮播图管理界面
轮播图发布的关键代码如下。
public Map
Map
return success(map);
}
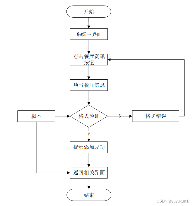
餐厅资讯功能需要考虑高并发,防止出现标题重复、菜品状态显示出错等情况,特对菜品这一共享数据增加锁机制。在乐观锁、悲观锁以及线程锁中,综合考虑性能效率和错误的可接受性选择了乐观锁机制。乐观锁的实现方式是使用版本标识来确定读到的数据与提交时的数据是否一致,提交后修改版本标识,不一致时可以采取丢弃和再次尝试的策略。在数据库菜品表(对应菜品实体)设计中增加了version字段,每次数据提交时(更改菜品状态)会判断version是否匹配,若不匹配停止本次提交,若匹配则提交成功并增加version的值。
餐厅资讯整体流程:用户浏览餐厅信息时,同时会显示餐厅的状态,系统会在其显示详细信息的页面时便会判断餐厅的状态,若菜品状态为可点餐,则会显示点餐的链接按钮。在用户点击点餐按钮时,会先通过拦截器判断用户是否登录,若未登录,会跳转至登录页面,提示用户先登录,若为登录用户就会跳转至填写点餐信息的页面,填写好点餐信息之后,点击提交按钮,点餐成功之后返回提示信息,告知用户点餐成功。
餐厅资讯流程图如下图所示。

图5-7餐厅资讯流程图
餐厅资讯界面如下图所示。

图5-8餐厅资讯界面
餐厅资讯关键代码如下。
select token_id, token, maxage, create_time, update_time, user_id from access_token
where token_id = #{tokenId}
insert into access_token
update access_token
where token_id = #{tokenId}
delete from access_token where token_id = #{tokenId}
delete from access_token where token_id in
#{tokenId}
分类列表功能整体流程:用户浏览分类列表信息时,同时会显示分类列表的状态,系统会在其显示详细信息的页面时便会判断列表分类的状态,若分类状态为可分类名称,则会显示分类列表的链接按钮。在用户点击分类名称按钮时,会先通过拦截器判断用户是否登录,若未登录,会跳转至登录页面,提示用户先登录,若为登录用户就会跳转至填写商品信息的页面,填写好商品信息之后,点击提交按钮,分类列表成功之后返回提示信息,告知分类成功。
分类列表流程图如下图所示。

图5-9分类列表流程图
分类列表界面如下图所示。

图5-10分类列表界面
分类列表添加关键代码如下。
@Transactional
public Map
service.insert(service.readBody(request.getReader()));
return success(1);
}
@Transactional
public Map
service.insert(map);
return success(1);
}
此页面的关键是编写订单信息,包括商品名称,订单号,商品图片、价格、原价、购买数量、总价、联系人名称、联系人地址、订单状态等。单击提交按钮以完成信息的添加。如果未写入完整的订单信息,例如,如果未写入商品名称,系统将给出相应的错误提示,并且无法成功输入。数据以概念的形式以onsubmit =“return checkForm()”的形式写入以进行检查,checkForm()函数是一种用于写入数据的不同类型的校对方法,是不是为空也是经过form表单中的οnsubmit=”return checkForm()来检查。
管理员点击左侧菜单“订单信息管理”,页面跳转到订单信息管理外观,调用后台订单查询所有订单信息。并将信息密封到数据集合List,绑定到请求对象,然后页面跳转到相应的jsp,显示出菜品信息,单击删除按钮完成订单信息的删除。
订单列表管理流程图如下图所示。

图5-11订单列表管理流程图
订单列表添加界面如下图所示。

图5-12订单列表添加界面
订单列表管理界面如下图所示。

图5-13订单列表管理界面
订单列表发布的关键代码如下。
@RequestMapping(value = "/del")
@Transactional
public Map
service.delete(service.readQuery(request), service.readConfig(request));
return success(1);
}
根据需求,需要对商品进行添加、删除或修改详情信息。删除或修改商品时,系统根据商品的状态判定为可删除状态下,才会给出删除和修改链接,点击删除链接按钮时,请求到达后台,还会先查询台号状态再次做出判定能否删除。点击修改链接按钮时,会跳转到修改信息的页面,重新填写好数据后,数据提交到后台会对数据库中相应的记录做出修改。
添加商品时,会给出数据填写的页面,该页面根据填写好的商品编号同样会事先发送Ajax请求查询编号是否已存在,数据填写好之后提交到后台,会调用相关服务在数据库中插入记录。
商品列表管理流程图如下图所示。

图5-14商城列表管理流程图
商城列表添加页面设计效果如下图所示。

图5-15台号添加界面
商城列表管理页面效果如下图所示。

图5-16商城列表管理界面
商城列表的关键代码如下。
public Map
Map
return success(map);
}
对任何系统而言,测试都是必不可少的环节,测试可以发现系统存在的很多问题,所有的软件上线之前,都应该进行充足的测试之后才能保证上线后不会Bug频发,或者是功能不满足需求等问题的发生。下面分别从单元测试,功能测试和用例测试来对系统进行测试以保证系统的稳定性和可靠性。
下表是商品管理功能的测试用例,检测了商品管理中对商品信息的增加,删除,修改,查询操作是否成功运行。观察系统的响应情况,得出该功能也达到了设计目标,系统运行正确。
前置条件;用户登录系统。
表6-1 商品管理的测试用例
| 功能描述 | 用于商品管理 | |
| 测试目的 | 检测商品管理时的各种操作的运行情况 | |
| 测试数据以及操作 | 预期结果 | 实际结果 |
| 点击添加商品必填项合法输入,点击保存 | 提示添加成功 | 与预期结果一致 |
| 点击添加商品,必填项输入不合法,点击保存 | 提示必填项不能为空 | 与预期结果一致 |
| 点击修改商品,必填项修改为空,点击保存 | 提示必填项不能为空 | 与预期结果一致 |
| 点击修改商品,必填项输入不合法,点击保存 | 提示必填项不能为空 | 与预期结果一致 |
| 点击删除商品,选择商品删除 | 提示删除成功 | 与预期结果一致 |
| 点击搜索商品,输入存在的商品名 | 查找出商品 | 与预期结果一致 |
| 点击搜索商品,输入不存在的商品名 | 不显示商品 | 与预期结果一致 |
下表是订单列表管理功能的测试用例,检测了订单列表管理中对订单信息的增加,删除,修改,查询操作是否成功运行。观察系统的响应情况,得出该功能也达到了设计目标,系统运行正确。
前置条件;用户登录系统。
表6-2 订单列表管理的测试用例
| 功能描述 | 用于订单列表管理 | |
| 测试目的 | 检测订单列表管理时的各种操作的运行情况 | |
| 测试数据以及操作 | 预期结果 | 实际结果 |
| 点击添加订单列表,必填项合法输入,点击保存 | 提示添加成功 | 与预期结果一致 |
| 点击添加订单列表,必填项输入不合法,点击保存 | 提示必填项不能为空 | 与预期结果一致 |
| 点击修改订单列表,必填项修改为空,点击保存 | 提示必填项不能为空 | 与预期结果一致 |
| 点击修改订单列表,必填项输入不合法,点击保存 | 提示必填项不能为空 | 与预期结果一致 |
| 点击删除订单列表,选择订单删除 | 提示删除成功 | 与预期结果一致 |
| 点击搜索订单信息,输入存在的订单名 | 查找出台号 | 与预期结果一致 |
| 点击搜索订单列表,输入不存在的订单列表名 | 不显示台号 | 与预期结果一致 |
下表是点餐管理功能的测试用例,检测了点餐管理中点餐订单的操作是否成功运行。观察系统的响应情况,得出该功能也达到了设计目标,系统运行正确。
前置条件;用户登录系统。
表6-3 分类列表管理的测试用例
| 功能描述 | 用于分类列表管理 | |
| 测试目的 | 检测分类列表管理时各种操作的情况 | |
| 测试数据以及操作 | 预期结果 | 实际结果 |
| 未选择分类列表,点击提交 | 提示请选择分类列表 | 与预期结果一致 |
| 未输入列表,点击提交 | 提示请输入分类列表 | 与预期结果一致 |
| 未输入时间,点击提交 | 提示请输入时间 | 与预期结果一致 |
使用阿里云PTS(Performance Testing Service)性能测试服务对线上系统进行压力测试。线上服务器环境为:1核心CPU,1G内存,1Mbps公网带宽,Centos7.0操作系统。
压测过程中使用了2台并发机器,每台机器20个用户并发,对系统主页,登录,数据查询和数据维护等模块进行并发访问,测试结果是有40个用户并发时,数据管理相关页面的响应时间甚至达到了7s,通过查看服务器出网流量发现已经达到1381kb/s,可以看出服务器的带宽已经达到峰值,如果系统使用5Mbps的带宽,系统的响应时间和TPS将会大大增加。在整个测试的过程中,CPU的使用率占用仅8%,也提现出带宽瓶颈对系统的影响非常严重。
随着计算机互联网技术的迅猛发展,各行各业都已经实现采用计算机相关技术对日益放大的数据进行管理。该课题是网上订餐管理系统为核心展开的,主要是为了实现网上订餐信息化管理的需求。
网上订餐管理系统的开发是以Java编程语言作为基础,在Eclipse平台上完成编码工作,系统整体为B/S架构,数据库系统使用MySQL。文中详细分析了网上订餐管理系统的研究背景、研究目的和意义、开发工具和相关技术以及系统需求、系统详细设计和系统测试等等一系列内容。系统实现了网上订餐管理系统所需的一些基本功能,并通过测试对这些实现的功能进行了完善,进而提高了系统整体的实用性。整个系统的开发过程中大量使用了Java相关的知识以及前端开发使用的Html和Javascript等,同时涉及到了很多开源框架和组件,例如后台系统中运用的MVC架构、Freemarker模板引擎等,前端运用的UI框架等。
系统投入运行时,各功能均运行正常。系统的每个界面的操作符合常规逻辑,对使用者来说操作简单,界面友好。整个系统的各个功能设计合理,体现了人性化。
但是由于自己在系统开发过程中对一些用到的相关知识和技术掌握不够牢固,再加上自身开发经验欠缺,因此系统在有些方面的功能还不够完善,考虑的不够全面,因此整个系统还有待日后逐步完善。
[15]蒋力. 网上订餐管理系统的设计与实现[D].吉林大学,2019.
本次设计历时3个月。在这个毕业设计中,它离不开指导教师的指导,使事情基本顺利。指导老师无论是在毕业设计历经中,还是在论文做完中都给了了我特别大的助益。另1个方面,教师认真负责的工作姿态,谨慎的教学精神厚重的理论水准都使我获益匪浅。他勤恳谨慎的教学育人学习姿态也给我留下了特别特别深的感觉。我从老师那里学到了很多东西。在理论和实践中,我的技能得到了特别大的提高。在此,特向教师表示由衷的感激。
经过对该毕业设计的全部研究和开发,我的系统研发经历了从需求分析到实现详细功能,再到最终测试和维护的特殊进展。让我对系统研发有了更深层次的认识。如今我的动手本领单独处理疑惑的本领也获取到了特别大的演练学习增多,这是这次毕业设计最好的收获。
最后,在整个系统开发过程中,我周围的同学和朋友给了我很多意见,所以我很快就确认了系统的商业思想。在次,我由衷的向他们表示感激。
点赞+收藏+关注 → 私信领取本源代码、数据库