环境:
回顾:
框架:都有配置文件的。最好的方式:看官网文档
https://mybatis.org/mybatis-3/zh/
MyBatis 是一款优秀的持久层框架
它支持自定义 SQL、存储过程以及高级映射。
MyBatis 免除了几乎所有的 JDBC 代码以及设置参数和获取结果集的工作。
MyBatis 可以通过简单的 XML 或注解来配置和映射原始类型、接口和 Java POJO(Plain Old Java Objects,普通老式 Java 对象)为数据库中的记录。
MyBatis本是apache的一个开源项目iBatis,2010年这个项目由apache software foundation迁移到了[google code](https://baike.baidu.com/item/google code/2346604),并且改名为MyBatis。2013年11月迁移到Github。
iBATIS一词来源于“internet”和“abatis”的组合,是一个基于Java的持久层框架。iBATIS提供的持久层框架包括SQL Maps和Data Access Objects(DAOs)。
如何获得Mybatis?
maven仓库:https://mvnrepository.com/
org.mybatis
mybatis
3.5.10
Github:https://github.com/mybatis/mybatis-3/releases
中文文档:https://mybatis.org/mybatis-3/zh/
数据持久化
持久化就是将程序的数据在持久状态和瞬时状态转化的过程
内存:断电即失
数据库(jdbc),io文件持久化
生活:冷藏
为什么需要持久化?
Dao层,Service层,Controller层 …
帮助程序员将数据存入数据库中
方便
传统的JDBC代码太复杂了。简化。框架。自动化
不用Mybatis也可以。更容易上手。技术没有高低之分
优点:
简单易学:本身就很小且简单。没有任何第三方依赖,最简单安装只要两个jar文件+配置几个sql映射文件。易于学习,易于使用。通过文档和源代码,可以比较完全的掌握它的设计思路和实现。
灵活:mybatis不会对应用程序或者数据库的现有设计强加任何影响。 sql写在xml里,便于统一管理和优化。通过sql语句可以满足操作数据库的所有需求。
解除sql与程序代码的耦合:通过提供DAO层,将业务逻辑和数据访问逻辑分离,使系统的设计更清晰,更易维护,更易单元测试。sql和代码的分离,提高了可维护性。
提供映射标签,支持对象与数据库的orm字段关系映射。
提供对象关系映射标签,支持对象关系组建维护。
提供xml标签,支持编写动态sql
最重要的一点:使用的人多!
思路:搭建环境——》导入Mybatis——》编写代码——》测试
CREATE DATABASE if NOT EXISTS `mybatis`;
USE `mybatis`;
CREATE TABLE `user`(
`id` INT(10) NOT NULL COMMENT '用户id',
`name` VARCHAR(50) NOT NULL COMMENT '用户名',
`pwd` VARCHAR(50) NOT NULL COMMENT '密码',
PRIMARY KEY(`id`)
)ENGINE=INNODB DEFAULT CHARSET=utf8;
INSERT INTO `user`(`id`,`name`,`pwd`)
VALUES(1,'张三','123456'),
(2,'李四','123456'),
(3,'王五','123456');
在IDEA新建项目(父工程)

删除src目录
导入maven依赖
mysql
mysql-connector-java
5.1.47
org.mybatis
mybatis
3.5.10
junit
junit
4.12
test

编写mybstis核心配置文件:mybatis-config.xml

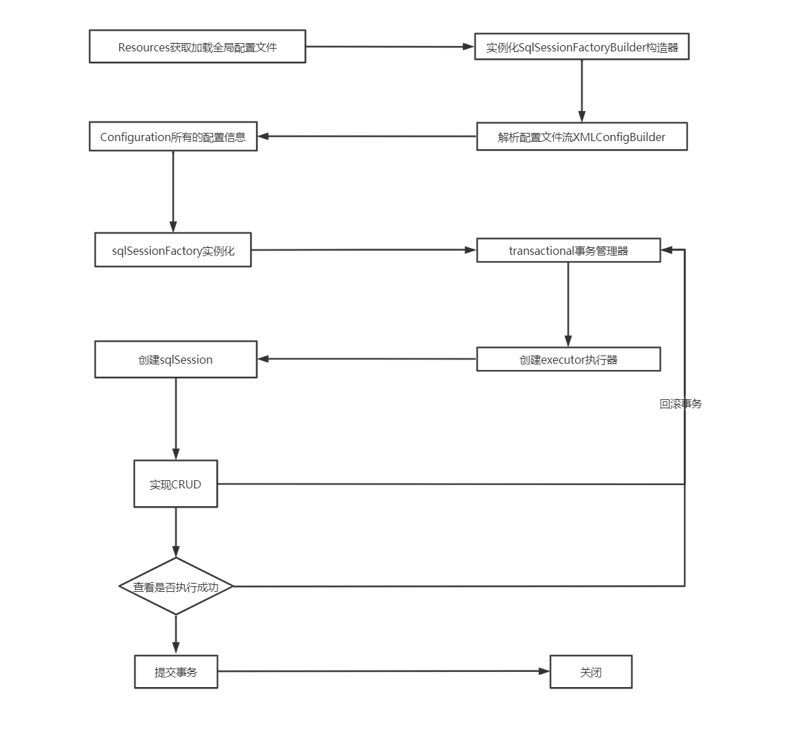
编写mybatis工具类
package com.shu.utils;
import org.apache.ibatis.io.Resources;
import org.apache.ibatis.session.SqlSession;
import org.apache.ibatis.session.SqlSessionFactory;
import org.apache.ibatis.session.SqlSessionFactoryBuilder;
import java.io.IOException;
import java.io.InputStream;
//工具类 SqlSessionFactory ——>SqlSession
public class MybatisUtils {
//提升作用域
public static SqlSessionFactory sqlSessionFactory;
static {
try {
//使用mybatis第一步:获取SqlSessionFactory对象
String resource = "mybatis-config.xml";
InputStream inputStream = Resources.getResourceAsStream(resource);
sqlSessionFactory = new SqlSessionFactoryBuilder().build(inputStream);
} catch (IOException e) {
e.printStackTrace();
}
}
//既然有了 SqlSessionFactory,顾名思义,我们可以从中获得 SqlSession 的实例。
// SqlSession 提供了在数据库执行 SQL 命令所需的所有方法。
public static SqlSession getSqlSession(){
/*
SqlSession sqlSession = sqlSessionFactory.openSession();
return sqlSession;
*/
//优化代码
return sqlSessionFactory.openSession();
}
}
实体类
package com.shu.pojo;
//实体类
public class user {
private int id;
private String name;
private String pwd;
public user() {
}
public user(int id, String name, String pwd) {
this.id = id;
this.name = name;
this.pwd = pwd;
}
public int getId() {
return id;
}
public void setId(int id) {
this.id = id;
}
public String getName() {
return name;
}
public void setName(String name) {
this.name = name;
}
public String getPwd() {
return pwd;
}
public void setPwd(String pwd) {
this.pwd = pwd;
}
@Override
public String toString() {
return "user{" +
"id=" + id +
", name='" + name + '\'' +
", pwd='" + pwd + '\'' +
'}';
}
}
Dao接口
package com.shu.dao;
import com.shu.pojo.User;
import java.util.List;
//UserDao等价于Mapper
public interface UserDao {
//返回值类型:User(获取用户)
List getUserList(); //获取所有用户
}
接口实现类UserMapper.xml:由原来的Impl转换为一个Mapper配置文件
//id="getUserList":接口中的方法名 resultType="com.shu.pojo.User":返回类型
提示 :对命名空间的一点补充
在之前版本的 MyBatis 中,**命名空间(Namespaces)**的作用并不大,是可选的。 但现在,随着命名空间越发重要,你必须指定命名空间。
命名空间的作用有两个,一个是利用更长的全限定名来将不同的语句隔离开来,同时也实现了你上面见到的接口绑定。就算你觉得暂时用不到接口绑定,你也应该遵循这里的规定,以防哪天你改变了主意。 长远来看,只要将命名空间置于合适的 Java 包命名空间之中,你的代码会变得更加整洁,也有利于你更方便地使用 MyBatis。
**命名解析:**为了减少输入量,MyBatis 对所有具有名称的配置元素(包括语句,结果映射,缓存等)使用了如下的命名解析规则。
- 全限定名(比如 “com.mypackage.MyMapper.selectAllThings)将被直接用于查找及使用。
- 短名称(比如 “selectAllThings”)如果全局唯一也可以作为一个单独的引用。 如果不唯一,有两个或两个以上的相同名称(比如 “com.foo.selectAllThings” 和 “com.bar.selectAllThings”),那么使用时就会产生“短名称不唯一”的错误,这种情况下就必须使用全限定名。
编写进行junit测试(会报错)
package com.shu.dao;
import com.shu.pojo.User;
import com.shu.utils.MybatisUtils;
import org.apache.ibatis.session.SqlSession;
import org.junit.Test;
import java.util.List;
public class UserDaoTest {
@Test
public void test(){
//第一步:获取SqlSession对象
SqlSession sqlSession = MybatisUtils.getSqlSession();
//方式一:getMapper(执行SQL) 最新推荐!!!
/*UserDao userDao = sqlSession.getMapper(UserDao.class);
List userList = userDao.getUserList();*/
//方式二: 原来的,不推荐使用!
//List 
报错1:配置文件没有注册问题
org.apache.ibatis.binding.BindingException: Type interface com.shu.dao.UserDao is not known to the MapperRegistry.
MapperRegistry是什么?
解决方案:在mybatis-config.xml文件中加入MapperRegistry部分代码
报错2:
maven报错:maven导出资源问题
java.lang.ExceptionInInitializerError
at com.shu.dao.UserDaoTest.test(UserDaoTest.java:14)
at sun.reflect.NativeMethodAccessorImpl.invoke0(Native Method)
at sun.reflect.NativeMethodAccessorImpl.invoke(NativeMethodAccessorImpl.java:62)
at sun.reflect.DelegatingMethodAccessorImpl.invoke(DelegatingMethodAccessorImpl.java:43)
at java.lang.reflect.Method.invoke(Method.java:498)
at org.junit.runners.model.FrameworkMethod$1.runReflectiveCall(FrameworkMethod.java:50)
at org.junit.internal.runners.model.ReflectiveCallable.run(ReflectiveCallable.java:12)
at org.junit.runners.model.FrameworkMethod.invokeExplosively(FrameworkMethod.java:47)
at org.junit.internal.runners.statements.InvokeMethod.evaluate(InvokeMethod.java:17)
at org.junit.runners.ParentRunner.runLeaf(ParentRunner.java:325)
at org.junit.runners.BlockJUnit4ClassRunner.runChild(BlockJUnit4ClassRunner.java:78)
at org.junit.runners.BlockJUnit4ClassRunner.runChild(BlockJUnit4ClassRunner.java:57)
at org.junit.runners.ParentRunner$3.run(ParentRunner.java:290)
at org.junit.runners.ParentRunner$1.schedule(ParentRunner.java:71)
at org.junit.runners.ParentRunner.runChildren(ParentRunner.java:288)
at org.junit.runners.ParentRunner.access$000(ParentRunner.java:58)
at org.junit.runners.ParentRunner$2.evaluate(ParentRunner.java:268)
at org.junit.runners.ParentRunner.run(ParentRunner.java:363)
at org.junit.runner.JUnitCore.run(JUnitCore.java:137)
at com.intellij.junit4.JUnit4IdeaTestRunner.startRunnerWithArgs(JUnit4IdeaTestRunner.java:69)
at com.intellij.rt.junit.IdeaTestRunner$Repeater.startRunnerWithArgs(IdeaTestRunner.java:33)
at com.intellij.rt.junit.JUnitStarter.prepareStreamsAndStart(JUnitStarter.java:221)
at com.intellij.rt.junit.JUnitStarter.main(JUnitStarter.java:54)
Caused by: org.apache.ibatis.exceptions.PersistenceException:
### Error building SqlSession.
### The error may exist in com/shu/dao/UserMapper.xml
### Cause: org.apache.ibatis.builder.BuilderException: Error parsing SQL Mapper Configuration. Cause: java.io.IOException: Could not find resource com/shu/dao/UserMapper.xml
at org.apache.ibatis.exceptions.ExceptionFactory.wrapException(ExceptionFactory.java:30)
at org.apache.ibatis.session.SqlSessionFactoryBuilder.build(SqlSessionFactoryBuilder.java:82)
at org.apache.ibatis.session.SqlSessionFactoryBuilder.build(SqlSessionFactoryBuilder.java:66)
at com.shu.utils.MybatisUtils.(MybatisUtils.java:21)
... 23 more
Caused by: org.apache.ibatis.builder.BuilderException: Error parsing SQL Mapper Configuration. Cause: java.io.IOException: Could not find resource com/shu/dao/UserMapper.xml
at org.apache.ibatis.builder.xml.XMLConfigBuilder.parseConfiguration(XMLConfigBuilder.java:122)
at org.apache.ibatis.builder.xml.XMLConfigBuilder.parse(XMLConfigBuilder.java:99)
at org.apache.ibatis.session.SqlSessionFactoryBuilder.build(SqlSessionFactoryBuilder.java:80)
... 25 more
Caused by: java.io.IOException: Could not find resource com/shu/dao/UserMapper.xml
at org.apache.ibatis.io.Resources.getResourceAsStream(Resources.java:114)
at org.apache.ibatis.io.Resources.getResourceAsStream(Resources.java:100)
at org.apache.ibatis.builder.xml.XMLConfigBuilder.mapperElement(XMLConfigBuilder.java:378)
at org.apache.ibatis.builder.xml.XMLConfigBuilder.parseConfiguration(XMLConfigBuilder.java:120)
... 27 more
解决方案:在父工程的pom.xml文件中加入以下代码
src/main/resources
**/*.properties
**/*.xml
true
src/main/java
**/*.properties
**/*.xml
true
报错3:编码不一致问题
org.apache.ibatis.builder.BuilderException: Error creating document instance.
这个问题的主要原因是xml文件中声明的编码与xml文件本身保存时的编码不一致。 比如:你的声明是
但是却以ANSI格式编码保存,尽管并没有乱码出现,但是xml解析器是无法解析的。 解决办法就是重新设置xml文件保存时的编码与声明的一致。
ps:pom.xml添加代码若运行成功后,删除添加的代码,依然能再次运行成功!
解决方案:在pom.xml文件中添加如下代码:
8
8
UTF-8
避坑之后,测试成功

总结:

namespace中的包名要和Dao/Mapper接口中的包名保持一致!
选择,查询语句
编写接口
//根据id查询用户
User getUserById(int id);
编写对应的UserMapper.xml中的sql语句
测试
/*
根据id查询用户
*/
@Test
public void getUserByIdTest(){
//获取执行sqlSession对象
SqlSession sqlSession = MybatisUtils.getSqlSession();
//获取接口
UserMapper mapper = sqlSession.getMapper(UserMapper.class);
User user = mapper.getUserById(2);
System.out.println(user);
//关闭sqlSession
sqlSession.close();
}
编写接口
//insert一个用户
int addUser(User user);
编写对应的UserMapper.xml中的sql语句
insert into mybatis.user (id,name,pwd) value (#{id},#{name},#{pwd})
测试
/*
insert一个用户
注意:增删改需要提交事务
*/
@Test
public void addUser(){
SqlSession sqlSession = MybatisUtils.getSqlSession();
UserMapper mapper = sqlSession.getMapper(UserMapper.class);
//User user = new User(4, "小舒", "123456");
int res = mapper.addUser(new User(4, "小舒", "123456"));
if(res>0){
System.out.println("插入成功!");
}
//提交事务,不提交则不会持久化到数据库
sqlSession.commit();
sqlSession.close();
}
编写接口
//修改一个用户
int updateUser(User user);
编写对应的UserMapper.xml中的sql语句
update mybatis.user set name=#{name},pwd=#{pwd} where id=#{id}
测试
/*
update一个用户
注意:增删改需要提交事务
*/
@Test
public void updateUser(){
SqlSession sqlSession = MybatisUtils.getSqlSession();
UserMapper mapper = sqlSession.getMapper(UserMapper.class);
int res = mapper.updateUser(new User(4, "xiaoshu", "123456"));
if(res>0){
System.out.println("更新成功!");
}
//提交事务,不提交则不会持久化到数据库
sqlSession.commit();
sqlSession.close();
}
编写接口
delete from mybatis.user where id=#{id}
编写对应的UserMapper.xml中的sql语句
delete from mybatis.user where id=#{id}
测试
/*
删除一个用户
*/
@Test
public void deleteUser(){
SqlSession sqlSession = MybatisUtils.getSqlSession();
UserMapper mapper = sqlSession.getMapper(UserMapper.class);
int res = mapper.deleteUser(4);
if(res>0){
System.out.println("删除成功!");
}
sqlSession.commit();
sqlSession.close();
}
注意点:
假设我们的实体类,或者数据库中的表、字段或者参数过多,我们应当考虑使用Map!
//万能的Map
int addUser2(Map map);
insert into mybatis.user (id,name,pwd) value (#{userid},#{userName},#{passWord})
@Test
public void addUser2(){
SqlSession sqlSession = MybatisUtils.getSqlSession();
UserMapper mapper = sqlSession.getMapper(UserMapper.class);
Map map = new HashMap<>();
map.put("userid",5);
map.put("userName","小舒");
map.put("passWord","123456");
int res = mapper.addUser2(map);
if(res>0){
System.out.println("插入成功!");
}
//提交事务,不提交则不会持久化到数据库
sqlSession.commit();
sqlSession.close();
}
Map传递参数,直接在sql中取出key即可! 【parameterType=“map”】
对象传递参数,直接在sql中取对象的属性即可! 【parameterType=“object”】
只有一个基本类型参数的情况下,可以直接在sql中取到!
多个参数用Map,或者注解!
模糊查询怎么写?
//模糊查询一个用户
List getUserLike(String value);
@Test
public void getUserLike(){
SqlSession sqlSession = MybatisUtils.getSqlSession();
UserMapper mapper = sqlSession.getMapper(UserMapper.class);
List userList = mapper.getUserLike("%李%");
for (User user : userList) {
System.out.println(user);
}
sqlSession.close();
}
java代码执行的时候,传递通配符%
List userList = mapper.getUserLike("%李%");
在sql拼接中使用通配符!
select * from mybatis.user where name like "%"#{value}*"%"
//在xml中,所有的标签都可以规定其顺序
configuration(配置)
properties(属性)
settings(设置)
typeAliases(类型别名)
typeHandlers(类型处理器)
objectFactory(对象工厂)
plugins(插件)
environments(环境配置)
environment(环境变量)
transactionManager(事务管理器)
dataSource(数据源)
databaseIdProvider(数据库厂商标识)
mappers(映射器)

MyBatis 可以配置成适应多种环境,学会使用多套运行环境!
不过要记住:尽管可以配置多个环境,但每个 SqlSessionFactory 实例只能选择一种环境。
Mybatis默认的事务管理器就是JDBC,连接池:POOLED
我们可以通过properties属性来实现引用配置文件
这些属性可以在外部进行配置,并可以进行动态替换。你既可以在典型的 Java 属性文件中配置这些属性,也可以在 properties 元素的子元素中设置。【db.properties】
编写一个配置文件db.properties
driver=com.mysql.jdbc.Driver
url=jdbc:mysql://localhost:3306/mybatis?useSSL=true&useUnicode=true&characterEncoding=utf-8&serverTimezone=UTC
username=root
password=123456
在核心配置文件中引入
类型别名可为 Java 类型设置一个缩写名字。 它仅用于 XML 配置,意在降低冗余的全限定类名书写。
也可以指定一个包名,MyBatis 会在包名下面搜索需要的 Java Bean,比如:
扫描实体类的包,它的默认别名就为这个类的类名,首字母小写!
在实体类比较少的时候,使用第一种方式
如果实体类十分多,建议使用第二种!
区别:
第一种可以DIY(自定义别名),第二种则不行(没有注解的情况下;有注解的情况下可以通过注解指定别名)
@Alias("hello")
public class User {
...
}
这是 MyBatis 中极为重要的调整设置,它们会改变 MyBatis 的运行时行为。


typeHandlers(类型处理器)
objectFactory(对象工厂)
plugins(插件)
MapperRegistry:注册绑定我们的Mapper文件
方式一:【推荐使用】大多情况下,写一个注册绑定一个
方式二:使用class文件绑定注册
注意:UserMapper和UserMapper.xml必须同名,并且需要在一个包下,否则会报错

方式三:使用扫描包进行绑定注入
注意:UserMapper和UserMapper.xml必须同名,并且需要在一个包下,否则会报错
生命周期和作用域是至关重要的,因为错误的使用会导致非常严重的并发问题。

SqlSessionFactoryBuilder:
这个类可以被实例化、使用和丢弃,一旦创建了 SqlSessionFactory,就不再需要它了。
局部变量
SqlSessionFactory:
SqlSession:

这里面的每一个Mapper,就代表具体的业务!
解决属性名和字段名不一致的问题
数据库中的字段

新建一个项目,拷贝之前的,测试实体类字段不一致的情况
//实体类
public class User {
private int id;
private String name;
private String password;
}

进行功能测试出现问题
@Test
public void getUserList(){
SqlSession sqlSession = MybatisUtils.getSqlSession();
UserMapper mapper = sqlSession.getMapper(UserMapper.class);
System.out.println(mapper.getUserById(2));
sqlSession.close();
}

select * from mybatis.user where id=#{id}
解决方法:
起别名
结果集映射
id name pwd
id name password

编写以上代码自行测试即可。
resultMap 元素是 MyBatis 中最重要最强大的元素。ResultMap 的优秀之处——你完全可以不用显式地配置它们。如果一个数据库操作,出现了异常,我们需要拍错。日志就是最好的助手。
曾经:sout 、debug
现在:日志工厂!

SLF4J | LOG4J(3.5.9 起废弃) | LOG4J2 | JDK_LOGGING | COMMONS_LOGGING | STDOUT_LOGGING | NO_LOGGING
在mybatis中具体使用哪一个日志实现,在设置中设定!
在mybatis核心配置文件中,配置我们的配置!

什么是LOG4J?
1.先导入LOG4J的包
log4j
log4j
1.2.17
2.log4j.properties
#将等级为DEBUG的日志信息输出到console和file这两个目的地,console和file的定义在下面的代码
log4j.rootLogger = DEBUG,console,file
#控制台输出的相关设置
log4j.appender.console = org.apache.log4j.ConsoleAppender
log4j.appender.console.Target = System.out
log4j.appender.console.Threshold = DEBUG
log4j.appender.console.layout = org.apache.log4j.PatternLayout
log4j.appender.console.layout.ConversionPattern = [%c]-%m%n
#文件输出的相关设置
log4j.appender.file = org.apache.log4j.RollingFileAppender
#定义日志文件输出路径:如log4j.appender.file.File = D:/logs/log.log4j ——》D盘的指定路径下
#当前目录下
log4j.appender.file.File = ./logs/log.log4j
log4j.appender.file.MaxFileSize = 10mb
log4j.appender.file.Threshold = DEBUG
log4j.appender.file.layout = org.apache.log4j.PatternLayout
log4j.appender.file.layout.ConversionPattern = [%p][%d{yy-MM-dd}][%c]%m%n
#日志输出级别
log4j.logger.org.mybatis=DEBUG
log4j.logger.java.sql=DEBUG
log4j.logger.java.sql.Statement=DEBUG
log4j.logger.java.sql.ResultSet=DEBUG
log4j.logger.java.sql.PreparedStatement=DEBUG
3.配置log4j日志的实现
4.LOG4J的使用,直接测试运行刚才的查询

简单使用

思考:为什么要分页?
语法:select * from mybatis.user limit startIndex,pageSize
-- 从第0个下标开始,每页两个数据
select * from mybatis.user limit 0,2;

-- 默认从第0个下标开始,每页3个数据
select * from mybatis.user limit 3; #[0,n]

使用mybatis实现分页,核心SQL
接口
//分页1:需要两个参数,使用万能的Map
List getUserByLimit(Map map);
Mapper.xml
测试
@Test
public void getUserByLimit(){
SqlSession sqlSession = MybatisUtils.getSqlSession();
UserMapper mapper = sqlSession.getMapper(UserMapper.class);
HashMap map = new HashMap<>();
map.put("startIndex",2);
map.put("pageSize",2);
List userList = mapper.getUserByLimit(map);//需要传一个map,则在上面构造一个
for (User user : userList) {
System.out.println(user);
}
sqlSession.close();
}
注意:面向对象的RowBounds分页没有使用SQL来的快!
不再使用SQL实现分页
接口
//分页2:通过RowBounds实现
List getUserByRowBounds();
Mapper.xml
测试
@Test
public void getUserByRowBounds(){
SqlSession sqlSession = MybatisUtils.getSqlSession();
//RowBounds实现
RowBounds rowBounds = new RowBounds(1, 2);
//通过java代码层面实现分页
List userList = sqlSession.selectList("com.shu.dao.UserMapper.getUserByRowBounds",null,rowBounds);
for (User user : userList) {
System.out.println(user);
}
sqlSession.close();
}

了解即可,万一以后公司的架构师说要使用,你需要知道它是什么东西!
之前学过面向对象编程,也学习过接口,但在真正的开发中,很多时候会选择面向接口编程。
根本原因:解耦,可拓展,提高复用,分层开发中,上层不用管具体的实现,大家都遵守共同的标准,使得开发变得容易,规范性更好
在一个面向对象的系统中,系统的各种功能是由许许多多的不同对象协作完成的。在这种情况下,各个对象内部是如何实现自己的,对系统设计人员来讲就不那么重要了;
而各个对象之间的协作关系则成为系统设计的关键。小到不同类之间的通信,大到各模块之间的交互,在系统设计之初都是要着重考虑的,这也是系统设计的主要工作内容。面向接口编程就是指按照这种思想来编程。
三个面向区别
面向对象是指,我们考虑问题时,以对象为单位,考虑它的属性和方法;
面向过程是指,我们考虑问题时,以一个具体的流程(事务过程)为单位,考虑它的实现;
接口设计与非接口设计是针对复用技术而言的,与面向对象(过程)不是一个问题,更多的体现就是对系统整体的架构;
注解在接口上实现
@Select("select * from user")
List getUsers();
需要在核心配置文件中绑定接口
测试
@Test
public void getUsers(){
SqlSession sqlSession = MybatisUtils.getSqlSession();
//底层主要应用反射:通过反射可以得到类的所有东西
UserMapper mapper = sqlSession.getMapper(UserMapper.class);
List users = mapper.getUsers();
for (User user : users) {
System.out.println(user);
}
sqlSession.close();
}
本质:反射机制实现
底层:动态代理

CRUD是指在做计算处理时的增加(Create)、读取(Read)、更新(Update)和删除(Delete)几个单词的首字母简写。CRUD主要被用在描述软件系统中数据库或者持久层的基本操作功能。
我们可以在工具类创建的时候实现自动提交事务!
public static SqlSession getSqlSession(){
//优化代码
return sqlSessionFactory.openSession(true); //设置自动提交事务为true
}
C:增加(Create)
//引用对象不需要加@Param(""):User #{password}:要和实体类一致
@Insert("insert into user(id,name,pwd) values(#{id},#{name},#{password})")
int addUser(User user);
@Test
public void addUser(){
SqlSession sqlSession = MybatisUtils.getSqlSession();
//底层主要应用反射:通过反射可以得到类的所有东西
UserMapper mapper = sqlSession.getMapper(UserMapper.class);
mapper.addUser(new User(6, "小苏", "123456"));
sqlSession.close();
}
R:读取(Read)
@Select("select * from user where id=#{id}")
User getUserById(@Param("id") int id);
@Test
public void getUserById(){
SqlSession sqlSession = MybatisUtils.getSqlSession();
//底层主要应用反射:通过反射可以得到类的所有东西
UserMapper mapper = sqlSession.getMapper(UserMapper.class);
User user = mapper.getUserById(2);
System.out.println(user);
sqlSession.close();
}
U:更新(Update)
@Update("update user set name=#{name},pwd=#{password} where id=#{id}")
int updateUser(User user);
@Test
public void updateUser(){
SqlSession sqlSession = MybatisUtils.getSqlSession();
//底层主要应用反射:通过反射可以得到类的所有东西
UserMapper mapper = sqlSession.getMapper(UserMapper.class);
mapper.updateUser(new User(6, "小苏", "123123"));
sqlSession.close();
}
D:删除(Delete)
@Delete("delete from user where id=#{id}")
int deleteUser(@Param("id") int id);
@Test
public void deleteUser(){
SqlSession sqlSession = MybatisUtils.getSqlSession();
//底层主要应用反射:通过反射可以得到类的所有东西
UserMapper mapper = sqlSession.getMapper(UserMapper.class);
mapper.deleteUser(6);
sqlSession.close();
}
注意:
我们必须要讲接口注册绑定到我们的核心配置文件中!
关于@Param()注解
#{} ${} 区别
1)#{}是预编译处理,$ {}是字符串替换。
2)mybatis在处理两个字符时,处理的方式也是不同的:
①处理#{}时,会将sql中的#{}整体替换为占位符(即:?),调用PreparedStatement的set方法来赋值;
②在处理 $ { } 时,就是把
替换成变量的值。
3
)假如用
{ } 替换成变量的值。 3)假如用
替换成变量的值。3)假如用{}来编写SQL会出现:恶意SQL注入,对于数据库的数据安全性就没办法保证了。
Lombok项目是一个java库,它可以自动插入到编辑器和构建工具中,增强java的性能。不需要再写getter、setter或equals方法,只要有一个注解,你的类就有一个功能齐全的构建器、自动记录变量等等。
Lombok常用注解
▪ @Data
▪ @Getter
▪ @Setter
▪ @ToString
▪ @EqualsAndHashCode
▪ @NonNull
▪ @Log4j, @Log4j2, @Slf4j, @XSlf4j
▪ @AllArgsConstructor, @RequiredArgsConstructor and @NoArgsConstructor
使用步骤:
在IDEA中安装lombok插件

在项目中导入lombok的jar包【maven仓库中去找到lombok的依赖】
org.projectlombok
lombok
1.18.24
在实体类上使用Lombok注解

多对一:
SQL语句:
CREATE TABLE `teacher` (
`id` INT(10) NOT NULL,
`name` VARCHAR(30) DEFAULT NULL,
PRIMARY KEY (`id`)
)ENGINE = INNODB DEFAULT CHARSET=utf8
INSERT INTO teacher(`id`,`name`) VALUES (1,'秦老师');
CREATE TABLE `student` (
`id` INT(10) NOT NULL,
`name` VARCHAR(30) DEFAULT NULL,
`tid` INT(10) DEFAULT NULL,
PRIMARY KEY (`id`),
KEY `fktid`(`tid`),
CONSTRAINT `fktid` FOREIGN KEY (`tid`) REFERENCES `teacher` (`id`)
)ENGINE = INNODB DEFAULT CHARSET=utf8
INSERT INTO `student`(`id`,`name`,`tid`) VALUES ('1','小明','1');
INSERT INTO `student`(`id`,`name`,`tid`) VALUES ('2','小红','1');
INSERT INTO `student`(`id`,`name`,`tid`) VALUES ('3','小张','1');
INSERT INTO `student`(`id`,`name`,`tid`) VALUES ('4','小李','1');
INSERT INTO `student`(`id`,`name`,`tid`) VALUES ('5','小王','1');
导入lombok
新建实体类Teacher,Student
@Data
public class Teacher {
private int id;
private String name;
}
@Data
public class Student {
private int id;
private String name;
//一个学生需要关联一个老师,使用组合
private Teacher teacher;
}
建立Mapper接口
建立Mapper.xml文件
在核心配置文件中绑定注册我们的Mapper接口或者文件
测试查询是否能够成功
public interface StudentMapper {
//查询所有的学生信息,以及对应的老师的信息
public List getStudent();
public List getStudent2();
}
@Test
public void testStudent(){
SqlSession sqlSession = MybatisUtils.getSqlSession();
StudentMapper mapper = sqlSession.getMapper(StudentMapper.class);
List studentList = mapper.getStudent();
for (Student student : studentList) {
System.out.println(student);
}
sqlSession.close();
}
@Test
public void testStudent2() {
SqlSession sqlSession = MybatisUtils.getSqlSession();
StudentMapper mapper = sqlSession.getMapper(StudentMapper.class);
List studentList = mapper.getStudent2();
for (Student student : studentList) {
System.out.println(student);
}
sqlSession.close();
}
回顾Mysql多对一查询方式:
比如:一个老师拥有多个学生
对于老师而言,就是一对多的关系!
环境搭建,和刚才的一样
新建实体类Teacher、Student
@Data
public class Teacher {
private int id;
private String name;
//一个老师拥有多个学生
private List students;
}
@Data
public class Student {
private int id;
private String name;
private int tid;
}
按照结果嵌套处理
按照查询嵌套处理
测试查询
@Test
public void getTeacher2(){
SqlSession sqlSession = MybatisUtils.getSqlSession();
TeacherMapper mapper = sqlSession.getMapper(TeacherMapper.class);
Teacher teacher2 = mapper.getTeacher2(1);
System.out.println(teacher2);
sqlSession.close();
}
@Test
public void getTeacher3(){
SqlSession sqlSession = MybatisUtils.getSqlSession();
TeacherMapper mapper = sqlSession.getMapper(TeacherMapper.class);
Teacher teacher2 = mapper.getTeacher3(1);
System.out.println(teacher2);
sqlSession.close();
}
}
小结
注意点
面试高频
什么是动态SQL:动态SQL就是指根据不同的条件生成不同的SQL语句
如果你之前用过 JSTL 或任何基于类 XML 语言的文本处理器,你对动态 SQL 元素可能会感觉似曾相识。在 MyBatis 之前的版本中,需要花时间了解大量的元素。借助功能强大的基于 OGNL 的表达式,MyBatis 3 替换了之前的大部分元素,大大精简了元素种类,现在要学习的元素种类比原来的一半还要少。
CREATE TABLE `blog`(
`id` VARCHAR(50) NOT NULL COMMENT '博客id',
`title` VARCHAR(100) NOT NULL COMMENT '博客标题',
`author` VARCHAR(30) NOT NULL COMMENT '博客作者',
`create_time` DATETIME NOT NULL COMMENT '创建时间',
`views` INT(30) NOT NULL COMMENT '浏览量'
)ENGINE=INNODB DEFAULT CHARSET=utf8
创建一个基础工程
导包
编写配置文件
编写实体类
@Data
public class Blog {
private String id;
private String title;
private String author;
//属性名和字段名不一致,需要在配置文件中开启驼峰命名自动映射
/*
*/
private Date createTime;
private int views;
}
编写实体类对应的Mapper接口和Mapper.xml文件
动态SQL之IF语句
//查询博客
List queryBlogIF(Map map);
@Test
public void queryBlogIf(){
SqlSession sqlSession = MybatisUtils.getSqlSession();
BlogMapper mapper = sqlSession.getMapper(BlogMapper.class);
HashMap map = new HashMap();
map.put("title","Java");
map.put("author","小狂");
List blogs = mapper.queryBlogIF(map);
for (Blog blog : blogs) {
System.out.println(blog);
}
sqlSession.close();
}
choose、when、otherwise
trim、where、set
/*set语句要加,*/
update blog
title = #{title},
author = #{author}
where id=#{id}
...
...
所谓的动态SQL,本质还是SQL语句,只是我们可以在SQL层面,去执行一个逻辑代码
if
where , set , choose , when
动态 SQL 的另一个常见使用场景是对集合进行遍历(尤其是在构建 IN 条件语句的时候)。比如:
foreach 元素的功能非常强大,它允许你指定一个集合,声明可以在元素体内使用的集合项(item)和索引(index)变量。它也允许你指定开头与结尾的字符串以及集合项迭代之间的分隔符。这个元素也不会错误地添加多余的分隔符,看它多智能!
提示 你可以将任何可迭代对象(如 List、Set 等)、Map 对象或者数组对象作为集合参数传递给 foreach。当使用可迭代对象或者数组时,index 是当前迭代的序号,item 的值是本次迭代获取到的元素。当使用 Map 对象(或者 Map.Entry 对象的集合)时,index 是键,item 是值。
//查询第1,2,3号记录的博客
List queryBlogForeach(Map map);
@Test
public void queryBlogForeach(){
SqlSession sqlSession = MybatisUtils.getSqlSession();
BlogMapper mapper = sqlSession.getMapper(BlogMapper.class);
HashMap map = new HashMap();
ArrayList ids = new ArrayList<>();
ids.add(1);
ids.add(2);
ids.add(3);
map.put("ids",ids);
List blogs = mapper.queryBlogForeach(map);
for (Blog blog : blogs) {
System.out.println(blog);
}
sqlSession.close();
}
有的时候我们可能会将一些公共的部分抽取出来进行复用


title = #{title}
and author = #{author}
总结:
注意事项:
动态SQL就是在拼接SQL语句,我们只要保证SQL的正确性,按照SQL的格式,去排列组合就可以了!
建议:
查询:连接数据库,耗资源!
一次查询的结果给,给它暂存在一个可以直接取到的地方!——》内存:缓存
我们再次查询相同的数据的时候,直接走缓存,就不用走数据库了!
什么是缓存[Cache]?
存在内存中的临时数据。
将用户经常查询的数据放在缓存(内存)中,用户去查询数据就不用从磁盘上(关系型数据库查询文件)查询,从缓存中查询,从而提高查询效率,解决了高并发系统的性能问题。
为什么使用缓存?
减少和数据库的交互次数,减少系统开销,提高系统效率。
什么样的数据能使用缓存?
经常查询并且不经常改变的数据。【可以使用缓存】
Mybatis包含一个非常强大的查询缓存特性,它可以非常方便地定制和配置缓存。缓存可以极大的提升查询效率。
Mybatis系统中默认定义了两级缓存:一级缓存和二级缓存
默认情况下,只有一级缓存开启。(SqlSession级别的缓存,也称为本地缓存)
二级缓存需要手动开启和配置,它是基于namespace级别的缓存。
为了提高扩展性,Mybatis定义了缓存接口Cache,我们可以通过实现Cache接口来自定义二级缓存。
一级缓存也叫本地缓存:
与数据库同一次会话期间查询到的数据会放在本地缓存中。
以后如果需要获取相同的数据,直接从缓存中拿,没必要再去查询数据库
测试步骤:
开启日志!
测试在一个Session中查询两次相同记录
//通过id获取一个用户
User getUserById(@Param("id") int id);
@Test
public void getUserById(){
SqlSession sqlSession = MybatisUtils.getSqlSession();
UserMapper mapper = sqlSession.getMapper(UserMapper.class);
User user = mapper.getUserById(1);
System.out.println(user);
System.out.println("======================");
User user2 = mapper.getUserById(1);
System.out.println(user2);
System.out.println(user==user2);
sqlSession.close();
}
查看日志输出,走了一次SQL查出两条信息

缓存失效的情况:
查询不同的东西;
@Test
public void getUserById(){
SqlSession sqlSession = MybatisUtils.getSqlSession();
UserMapper mapper = sqlSession.getMapper(UserMapper.class);
User user = mapper.getUserById(1);
System.out.println(user);
System.out.println("======================");
User user2 = mapper.getUserById(2);
System.out.println(user2);
System.out.println(user==user2);
sqlSession.close();
}

增删改操作,可能会改变原来的数据,所以必定会刷新缓存!

查询不同的Mapper.xml
手动清理缓存!

小结
二级缓存也叫全局缓存,一级缓存作用域太低了,所以诞生了二级缓存;
基于namespace级别的缓存,一个名称空间,对应一个二级缓存;
工作机制
一个会话查询一条数据,这个数据就会被放在当前会话的一级缓存中;
如果当前会话关闭了,这个会话对应的一级缓存就没了;但是我们想要的是,会话关闭了,一级缓存中的数据被保存到二级缓存中;
新的会话查询信息,就可以从二级缓存中获取内容;
不同的mapper查出的数据就会放在自己对应的缓存(map)中;
步骤:
在mybatis-config.xml开启全局缓存
在要使用二级缓存的Mapper中开启
测试
@Test
public void cacheTest(){
SqlSession sqlSession = MybatisUtils.getSqlSession();
SqlSession sqlSession2 = MybatisUtils.getSqlSession();
UserMapper mapper = sqlSession.getMapper(UserMapper.class);
User user = mapper.getUserById(1);
System.out.println(user);
sqlSession.close();
UserMapper mapper2 = sqlSession2.getMapper(UserMapper.class);
User user2 = mapper2.getUserById(1);
System.out.println(user2);
System.out.println(user==user2);
sqlSession2.close();
}
问题:如果没有自定义参数,则会报错,我们需要将实体类序列化!


设置好参数

小结:

Ehcache是一种广泛使用的开源Java分布式缓存,主要面向通用缓存。
要在程序中使用ehcache,先要导包!
org.mybatis.caches
mybatis-ehcache
1.2.2
在mapper中指定使用我们的ehcache缓存实现!
配置ehcache.xml
目前:Redis数据库来做缓存!K-V