Hibernate 的缓存机制。
什么是 Hibernate 延迟加载.
为什么要用 spring。
SQL(主要考察 Group by 和 Order by 相关知识)
查询每个班级成绩最高的学生。
查找出每个班级成绩第二的学生。
按照班级查询每个班上总分前三的学生。
查找入职员工时间排名倒数第三的员工所有信息。
薪水排序后薪水排名在第 2–8 的员工。
按工资进行排名,排名从 1 开始,工资相同排名相同(如果两人并列第一则没有第二名,从第三名继续排)。
用一条 sql 语句取出所有姓名有重复的学员姓名和重复的记录数。
JavaScript/JSP/Servet (这些一般是基础题)
JSP 的内置对象以及作用。
JSTL 的常用标签。
Servlet 的生命周期。
URL 和 URI 的区别。
Ajax 同步和异步的区别。
使用 ajax 发送异步请求的流程。
其它
&和 &&的区别。
==和 equals 的区别。
int 和 Integer 的自动拆箱/装箱相关问题。
IO 和 NIO 的区别。
final、finally、finalize 的区别。
重载(Overload)和重写(Override)的区别。
String、StringBuffer 和 StringBuilder 的区别。
如何实现浅克隆和深克隆。
单例模式的实现以及最优。
排序的实现(冒泡、选择、快速等)。
去除重复的元素(实际是重写 equals 和 hashcode)。
二.面试流程
现在有不少公司先是人事面试,然后技术面试。所以在人事这块谈论工资的时候,最好不要说死,或者先不谈,留着技术面试过了之后再谈。有点因为在工资待遇这块没谈好,就直接走人了。毕竟面试双方都要花费不少时间,所以这块需注意!
在相谈的时候,要注意礼貌,无论是否成功,都应该注意言行和态度。
在面试结束之后,理应说声感谢!毕竟面试其实也是成长的一种。
三.面试技巧
个人能力这方面无非两个方面,广度和深度。
技巧很简单,就是说自己擅长的。技术掌握广,但是不深,就可以将自己的技术广度多说点,顺便可以提下自己的优点例如:学习新技术很快;技术掌握深,但是不广,就可以将掌握的深度多说点,可以提下自己在学习这块的专研度。如果在这两点都没有太明显的优点的,可以尝试从项目业务说,最好将项目吃透。与面试官相谈的切记要诚实,不要弄虚作假。碰到不会的或者了解不深的,直接跳过,最好将面试官引导到自己擅长的领域。
【阿里天猫、蚂蚁、钉钉面试专题题目加答案】
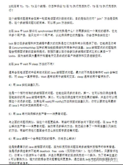
1. junit 用法,before,beforeClass,after, afterClass 的执行顺序
2. 分布式锁
3. nginx 的请求转发算法,如何配置根据权重转发
4. 用 hashmap 实现 redis 有什么问题(死锁,死循环,可用 ConcurrentHashmap)
5. 线程的状态
5. 线程的阻塞的方式
6. sleep 和 wait 的区别
7. hashmap 的底层实现
8. 一万个人抢 100 个红包,如何实现(不用队列),如何保证 2 个人不能抢到同一个红包,可用分布式锁
9. java 内存模型,垃圾回收机制,不可达算法
10. 两个 Integer 的引用对象传给一个 swap 方法在方法内部交换引用,返回后,两个引用的值是否会发现变化
11. aop 的底层实现,动态代理是如何动态,假如有 100 个对象,如何动态的为这 100 个对象代理
12. 是否用过 maven install。 maven test。git(make install 是安装本地 jar 包)
13. tomcat 的各种配置,如何配置 docBase
14. spring 的 bean 配置的几种方式
15. web.xml 的配置
16. spring 的监听器。
17. zookeeper 的实现机制,有缓存,如何存储注册服务的
18. IO 会阻塞吗?readLine 是不是阻塞的
19. 用过 spring 的线程池还是 java 的线程池?
20. 字符串的格式化方法 (20,21 这两个问题问的太低级了)
21. 时间的格式化方法
22. 定时器用什么做的
23. 线程如何退出结束
24. java 有哪些锁?乐观锁 悲观锁 synchronized 可重入锁 读写锁,用过 reentrantlock 吗?reentrantlock 与 synmchronized 的区别
25. ThreadLocal 的使用场景
26. java 的内存模型,垃圾回收机制
27. 为什么线程执行要调用 start 而不是直接 run(直接 run,跟普通方法没什么区别,先调 start,run 才会作为一个线程方法运行)
28. qmq 消息的实现机制(qmq 是去哪儿网自己封装的消息队列)
29. 遍历 hashmap 的三种方式
30. jvm 的一些命令
31. memcache 和 redis 的区别
32. mysql 的行级锁加在哪个位置
33. ConcurrentHashmap 的锁是如何加的?是不是分段越多越好
34. myisam 和 innodb 的区别(innodb 是行级锁,myisam 是表级锁)
35. mysql 其他的性能优化方式
36. linux 系统日志在哪里看
37. 如何查看网络进程
38. 统计一个整数的二进制表示中 bit 为 1 的个数
39. jvm 内存模型,java 内存模型
面试专题答案

设计模式面试专题以及答案.pdf
面试必备的悲观锁与乐观锁.pdf
SpringCloud 面试专题以及答案.pdf
Redis 面试专题以及答案上.pdf
Redis 面试专题以及答案下.pdf
SpringBoot 面试专题以及答案.pdf
《一线大厂 Java 面试题解析+后端开发学习笔记+最新架构讲解视频+实战项目源码讲义》无偿开源 威信搜索公众号【编程进阶路】
SpringBoot 面试专题以及答案.pdf
SpringBoot 面试专题以及答案.pdf
SpringMvc 面试专题以及答案.pdf
并发编程面试专题以及答案.pdf
多线程面试专题以及答案.pdf
【阿里巴巴面试题目】
40. 如何把 java 内存的数据全部 dump 出来
41. 如何手动触发全量回收垃圾,如何立即触发垃圾回收
42. hashmap 如果只有一个写其他全读会出什么问题
43. git rebase
44. mongodb 和 hbase 的区别
45. 如何解决并发问题
46. volatile 的用途
47. java 线程池(好像之前我的理解有问题)
48. mysql 的 binlog
49. 代理模式