码农知识堂 - 1000bd
  •   Python
  •   PHP
  •   JS/TS
  •   JAVA
  •   C/C++
  •   C#
  •   GO
  •   Kotlin
  •   Swift
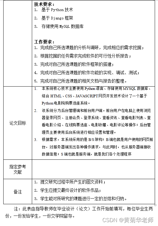
  • python毕业设计作品基于django框架 电影院购票选座系统毕设成品(5)任务书


    整个项目包含了:开题报告 + 开题报告PPT + 任务书 + 中期报告 + 论文模板 + 答辩PPT等 + 项目源码

    主要安介绍了系统在开发过程中所应用到的一些关键的技术
    主要python技术介绍;框架Django概要;MySQL数据库知识;
    以及常规的网页技术HTML/CSS/JAVASCRIPT的介绍。

    本部分讲解 电影院购票选座系统毕设 任务书

     

  • 相关阅读:
    自学Python第十天- 异常
    基于8086家具门安全控制系统设计
    pytorch C++ 移植
    使用vscode的ssh进行远程主机连接
    .NET静态代码织入——肉夹馍(Rougamo) 发布1.2.0
    Vim技巧-多行缩进
    卷积神经网络(CNN)天气识别
    MySQL 中索引是如何实现的,有哪些类型的索引,如何进行优化索引
    AI二次开发C#图案颜色
    13 双口 RAM IP 核
  • 原文地址:https://blog.csdn.net/u013818205/article/details/126277851
  • 最新文章
  • 攻防演习之三天拿下官网站群
    数据安全治理学习——前期安全规划和安全管理体系建设
    企业安全 | 企业内一次钓鱼演练准备过程
    内网渗透测试 | Kerberos协议及其部分攻击手法
    0day的产生 | 不懂代码的"代码审计"
    安装scrcpy-client模块av模块异常,环境问题解决方案
    leetcode hot100【LeetCode 279. 完全平方数】java实现
    OpenWrt下安装Mosquitto
    AnatoMask论文汇总
    【AI日记】24.11.01 LangChain、openai api和github copilot
  • 热门文章
  • 十款代码表白小特效 一个比一个浪漫 赶紧收藏起来吧!!!
    奉劝各位学弟学妹们,该打造你的技术影响力了!
    五年了,我在 CSDN 的两个一百万。
    Java俄罗斯方块,老程序员花了一个周末,连接中学年代!
    面试官都震惊,你这网络基础可以啊!
    你真的会用百度吗?我不信 — 那些不为人知的搜索引擎语法
    心情不好的时候,用 Python 画棵樱花树送给自己吧
    通宵一晚做出来的一款类似CS的第一人称射击游戏Demo!原来做游戏也不是很难,连憨憨学妹都学会了!
    13 万字 C 语言从入门到精通保姆级教程2021 年版
    10行代码集2000张美女图,Python爬虫120例,再上征途
Copyright © 2022 侵权请联系2656653265@qq.com    京ICP备2022015340号-1
正则表达式工具 cron表达式工具 密码生成工具

京公网安备 11010502049817号