Java基础
说说进程和线程的区别?
进程是程序的一-次执行,是系统进行资源分配和调度的独立单位,他的作用是是程序能够并发执行
提高资源利用率和吞吐率。
由于进程是资源分配和调度的基本单位,因为进程的创建、销毁、切换产生大量的时间和空间的开
销,进程的数量不能太多,而线程是比进程更小的能独立运行的基本单位,他是进程的一个实体,
可以减少程序并发执行时的时间和空间开销,使得操作系统具有更好的并发性。
线程基本不拥有系统资源,只有一些运行时必不可少的资源 ,比如程序计数器、寄存器和栈,进程
则占有堆、栈。
知道synchronized原理吗?
synchronized是java提供的原子性内置锁,这种内置的并且使用者看不到的锁也被称为监视器锁
使用synchronized之后,会在编译之后在同步的代码块前后加上monitorenter和monitorexit字节
码指令,他依赖操作系统底层互斥锁实现。他的作用主要就是实现原子性操作和解决共享变量的内
存可见性问题。
执行monitorenter指令时会尝试获取对象锁,如果对象没有被锁定或者已经获得了锁,锁的计数器
+1。此时其他竞争锁的线程则会进入等待队列中。
执行monitorexit指令时则会把计数器-1 ,当计数器值为0时,则锁释放,处于等待队列中的线程再
继续竞争锁。
synchronized是排它锁,当-个线程获得锁之后,其他线程必须等待该线程释放锁后才 能获得锁
而且由于Java中的线程和操作系统原生线程是一-对应的 ,线程被阻塞或者唤醒时时会从用户态切
换到内核态,这种转换非常消耗性能。
从内存语义来说,加锁的过程会清除工作内存中的共享变量,再从主内存读取,而释放锁的过程则
是将工作内存中的共享变量写回主内存。
实际上大部分时候我认为说到monitorenter就行了,但是为了更清楚的描述,还是再具体一点。
如果再深入到源码来说, synchronized实际上有两个队列waitSet和entryList。
1.当多个线程进入同步代码块时,首先进入entryList
2.有一个线程获取到monitor锁后,就赋值给当前线程,并且计数器+1
3.如果线程调用wait方法,将释放锁,当前线程置为null ,计数器-1 ,同时进入waitSet等待被唤
醒,调用notify或者notifyAll之后又会进入entryList竞争锁
4.如果线程执行完毕,同样释放锁,计数器-1,当前线程 置为null

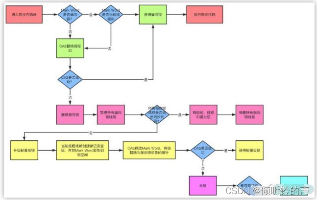
那锁的优化机制了解吗?
从JDK1.6版本之后, synchronized本身也在不断优化锁的机制,有些情况下他并不会是一个很重量
级的锁了。优化机制包括自适应锁、自旋锁、 锁消除、锁粗化、轻量级锁和偏向锁。
锁的状态从低到高依次为无锁- >偏向锁- >轻量级锁->量级锁,升级的过程就是从低到高,降级在
-定条件也是有可能发生的。
自旋锁:由于大部分时候,锁被占用的时间很短,共享变量的锁定时间也很短,所有没有必要挂起
线程,用户态9和内核态的来回上下文切换严重影响性能。自旋的概念就是让线程执行一个忙循
环,可以理解为就是啥也不干,防止从用户态转入内核态,自旋锁可以通过设置XX:+ UseSpining
来开启,自旋的默认次数是10次,可以使用-XX:PreBlockSpin设置。
自适应锁:自适应锁就是自适应的自旋锁,自旋的时间不是固定时间,而是由前一次在同-一个锁上
的自旋时间和锁的持有者状态来决定。
锁消除:锁消除指的是JVM检测到-些同步的代码块,完全不存在数据竞争的场景,也就是不需要
加锁,就会进行锁消除。
锁粗化:锁粗化指的是有很多操作都是对同一个对象进行加锁,就会把锁的同步范围扩展到整个操
作序列之外。
偏向锁:当线程访问同步块获取锁时,会在对象头和栈帧中的锁记录里存储偏向锁的线程ID ,之后
这个线程再次进入同步块时都不需要CAS来加锁和解锁了,偏向锁会永远偏向第一个获得锁的线
程,如果后续没有其他线程获得过这个锁,持有锁的线程就永远不需要进行同步,反之, 当有其他,
线程竞争偏向锁时, 持有偏向锁的线程就会释放偏向锁。可以用过设置X:+UseBiasedLocking开
启偏向锁。
轻量级锁: JVM的对象的对象头中包含有一些锁的标志位 ,代码进入同步块的时候, JVM将会使用
CAS方式来尝试获取锁,如果更新成功则会把对象头中的状态位标记为轻量级锁,如果更新失败,
当前线程就尝试自旋来获得锁。
整个锁升级的过程非常复杂,我尽力去除一些无用的环节 ,简单来描述整个升级的机制。
简单点说,偏向锁就是通过对象头的偏向线程ID来对比,甚至都不需要CAS了, 而轻量级锁主要就
是通过CAS修改对象头锁记录和自旋来实现,重量级锁则是除了拥有锁的线程其他全部阻塞。

那对象头具体都包含哪些内容?
在我们常用的Hotspot虚拟机中,对象在内存中布局实际包含3个部分:
1.对象头
2.实例数据
3.对齐填充
而对象头包含两部分内容, Mark Word中的内容会随着锁标志位而发生变化,所以只说存储结构就
好了。
1.对象自身运行时所需的数据,也被称为Mark Word ,也就是用于轻量级锁和偏向锁的关键点。具
体的内容包含对象的hashcode、分代年龄、轻量级锁指针、重量级锁指针、GC标记、偏向锁线
程ID、偏向锁时间戳。
2.存储类型指针,也就是指向类的元数据的指针,通过这个指针才能确定对象是属于哪个类的实
例。
如果是数组的话,则还包含了数组的长度

对于加锁,那再说下ReentrantLock原理?他和synchronized有什么区别?
相比于synchronized , ReentrantL ock需要显式的获取锁和释放锁,相对现在基本都是用JDK7和
JDK8的版本, ReentrantL ock的效率和synchronized区别基本可以持平了。他们的主要区别有以下
几点:
1.等待可中断,当持有锁的线程长时间不释放锁的时候,等待中的线程可以选择放弃等待,转而处
理其他的任务。
2.公平锁: synchronized和ReentrantLock默认都是非公平锁,但是ReentrantL ock可以通过构造
函数传参改变。只不过使用公平锁的话会导致性能急剧下降。
3.绑定多个条件: ReentrantLock可以同时绑定多个Condition条件对象。
ReentrantLock基于AQS(AbstractQueuedSynchronizer抽象队列同步器)实现。别说了, 我知
道问题了, AQS原理我来讲。
AQS内部维护- -个state状态位, 尝试加锁的时候通过CAS(CompareAndSwap)修改值 ,如果成功
设置为1 ,并且把当前线程ID赋值,则代表加锁成功,一旦获取到锁,其他的线程将会被阻塞进入
阻塞队列自旋,获得锁的线程释放锁的时候将会唤醒阻塞队列中的线程,释放锁的时候则会把state
重新置为0 ,同时当前线程ID置为空。

CAS的原理呢?
CAS叫做CompareAndSwap ,比较并交换,主要是通过处理器的指令来保证操作的原子性,它包
含三个操作数:
1.变量内存地址, V表示
2.旧的预期值, A表示
3.准备设置的新值, B表示
当执行CAS指令时,只有当V等于A时,才会用B去更新V的值,否则就不会执行更新操作。
那么CAS有什么缺点吗?
CAS的缺点主要有3点:
ABA问题: ABA的问题指的是在CAS更新的过程中,当读取到的值是A ,然后准备赋值的时候仍然
是A,但是实际上有可能A的值被改成了B ,然后又被改回了A ,这个CAS更新的漏洞就叫做ABA。
只是ABA的问题大部分场景下都不影响并发的最终效果。
Java中有AtomicStampedReference来解决这个问题,他加入了预期标志和更新后标志两个字段,
更新时不光检查值,还要检查当前的标志是否等于预期标志,全部相等的话才会更新。
循环时间长开销大:自旋CAS的方式如果长时间不成功,会给CPU带来很大的开销。
只能保证一个共享变量的原子操作 :只对一个共享变量操作可以保证原子性,但是多个则不行,多
个可以通过AtomicReference来处理或者使用锁synchronized实现。
好,说说HashMap原理吧?
HashMap主要由数组和链表组成,他不是线程安全的。核心的点就是put插入数据的过程, get查
询数据以及扩容的方式。JDK1.7和1.8的主要区别在于 头插和尾插方式的修改,头插容易导致
HashMap链表死循环,并粗1.8之后加入红黑树对性能有提升。
put插入数据流程
往map插入元素的时候首先通过对key hash然后与数组长度- 1进行与运算((n- 1)&hash) ,都是2的
次幂所以等同于取模,但是位运算的效率更高。找到数组中的位置之后,如果数组中没有元素直接
存入,反之则判断key是否相同, key相同就覆盖,否则就会插入到链表的尾部,如果链表的长度超
过8 ,则会转换成红黑树,最后判断数组长度是否超过默认的长度负载因子也就是12 ,超过则进行
扩容。

get查询数据
查询数据相对来说就比较简单了,首先计算 出hash值,然后去数组查询,是红黑树就去红黑树查,
链表就遍历链表查询就可以了。
resize扩容过程
扩容的过程就是对key重新计算hash ,然后把数据拷贝到新的数组。
那多线程环境怎么使用Map呢? ConcurrentHashmap了解过吗?
多线程环境可以使用Collections. synchronizedMap同步加锁的方式,还可以使用HashTable ,但
是同步的方式显然性能不达标,而ConurrentHashMap更适合高并发场景使用。
ConcurrentHashmap在JDK1.7和1 8的版本改动比较大, 1.7使用Segment + HashEntry分段锁的
方式实现, 1.8则抛弃了Segment ,改为使用CAS+ synchronized+ Node实现,同样也加入了红黑
树,避免链表过长导致性能的问题。
1.7分段锁
从结构上说, 1.7版本的ConcurrentHashMap采用分段锁机制,里面包含一个Segment数组
Segment继承于ReentrantLock , Segment则包含HashEntry的数组, HashEntry本身就是一个链
表的结构,具有保存key、value的能力能指向下-个节点的指针。
实际上就是相当于每个Segment都是一个HashMap ,默认的Segment长度是16 ,也就是支持16个
线程的并发写, Segment之间相互不会受到影响。
put流程
其实发现整个流程和HashMap非常类似,只不过是先定位到具体的Segment ,然后通过
ReentrantLock去操作而已,后面的流程我就简化了, 因为和HashMap基本上是- -样的。
1.计算hash ,定位到segment , segment如果是空就先初始化
2.使用ReentrantLock加锁,如果获取锁失败则尝试自旋,自旋超过次数就阻塞获取,保证-定获
取锁成功
3.遍历HashEntry ,就是和HashMap-样,数组中key和hash- -样就直接替换,不存在就再插入链
表,链表同样

get流程
get也很简单, key通过hash定位到segment ,再遍历链表定位到具体的元素上,需要注意的是
value是volatile的,所以get是不需要加锁的。
1.8CAS+ synchronized
1.8抛弃分段锁,转为用CAS+synchronized来实现,同样HashEntry改为Node,也加入了红黑树
的实现。主要还是看put的流程。

put流程
1.首先计算hash ,遍历node数组,如果node是空的话,就通过CAS +自旋的方式初始化
2.如果当前数组位置是空则直接通过CAS自旋写入数据
3.如果hash==MOVED ,说明需要扩容,执行扩容
4.如果都不满足,就使用synchronized写入数据,写入数据同样判断链表、红黑树,链表写入和
HashMap的方式-样, key hash- -样就覆盖,反之就尾插法,链表长度超过8就转换成红黑树

get查询
get很简单,通过keyit算hash ,如果key hash相同就返回,如果是红黑树按照红黑树获取,都不
是就遍历链表获取。
volatile原理知道吗?
相比synchronized的加锁方式来解决共享变量的内存可见性问题, volatile就是更轻量的选择,他
没有上下文切换的额外开销成本。使用volatile声 明的变量,可以确保值被更新的时候对其他线程立
刻可见。volatile使用内存屏障来保证不会发生指令重排,解决了内存可见性的问题。
我们知道,线程都是从主内存中读取共享变量到工作内存来操作,完成之后再把结果写回主内存,
但是这样就会带来可见性问题。举个例子,假设现在我们是两级缓存的双核CPU架构,包含L1、L2
两级缓存。
1.线程A首先获取变量X的值,由于最初两级缓存都是空,所以直接从主内存中读取X ,假设X初始
值为0 ,线程A读取之后把X值都修改为1 ,同时写回主内存。这时候缓存和主内存的情况如下
.图。

1.线程B也同样读取变量X的值,由于L2缓存已经有缓存X=1 ,所以直接从L2缓存读取,之后线程B
把X修改为2,同时写回L2和主内存。这时候的X值入下图所示。
那么线程A如果再想获取变量X的值,因为L1缓存已经有x=1了,所以这时候变量内存不可见问题
就产生了, B修改为2的值对A来说没有感知。
那么,如果X变量用volatile修饰的话,当线程A再次读取变量X的话, CPU就会根据缓存一致性协议
强制线程A重新从主内存加载最新的值到自己的工作内存,而不是直接用缓存中的值。
再来说内存屏障的问题, volatile修饰之后会加入不同的内存屏障来保证可见性的问题能正确执行。
这里写的屏障基于书中提供的内容,但是实际上由于CPU架构不同,重排序的策略不同 ,提供的内
存屏障也不一样,比如x86平台上,只有StoreLoad-种内存屏障。
1. StoreStore屏障,保证上面的普通写不和volatile写发生重排序
2. StoreLoad屏障,保证volatile写与后面可能的volatile读写不发生重排序
3. LoadLoad屏障,禁止volatile读与后面的普通读重排序
4. LoadStore屏障,禁I上volatile读和后面的普通写重排序

那么说说你对JMM内存模型的理解?为什么需要JMM ?
本身随着CPU和内存的发展速度差异的问题,导致CPU的速度远快于内存 ,所以现在的CPU加入了
高速缓存,高速缓存一般可以分为L1、L2、L3三级缓存。基于上面的例子我们知道了这导致了缓存
一致性的问题,所以加入了缓存一致性协议,同时导致了内存可见性的问题,而编译器和CPU的重
排序导致了原子性和有序性的问题, JMM内存模型正是对多线程操作下的一系列规范约束,因为不
可能让程序员的代码去兼容所有的CPU ,通过JMM我们才屏蔽了不同硬件和操作系统内存的访问差
异,这样保证了Java程序在不同的平台下达到一致的内存访问效果,同时也是保证在高效并发的时
候程序能够正确执行。

原子性: Java内存模型通过read、load、 assign、 use、 store、 write来保证原子性操作,此外还
有lock和unlock ,直接对应着synchronized关键字的monitorenter和monitorexit字节码指令。
可观性:可见性的问题在上面的回答已经说过, Java保证可见性可以认为通过volatile、
synchronizedQ、final来实现。
有序性:由于处理器和编译器的重排序导致的有序性问题, Java通过volatile、synchronized来保
证。
happen-before规则
虽然指令重排提高了并发的性能,但是Java虚拟机会对指令重排做出一些规则限制,并不能让所有
的指令都随意的改变执行位置,主要有以下几点:
1.单线程每个操作, happen-before于该线程中任意后续操作
2. volatile写happen-before于后续对这个变量的读
3. synchronized解锁happen-before后续对这个锁的加锁
4. final变量的写happen-before于final域对象的读, happen-before后续对final变量的读
5.传递性规则, A先于B, B先于C ,那么A-定先于C发生
说了半天,到底工作内存和主内存是什么?
主内存可以认为就是物理内存, Java内存模型中实际就是虚拟机内存的一部分。而工作内存就是
CPU缓存,他有可能是寄存器也有可能是L1\L2\L3缓存,都是有可能的。
说说ThreadLocal原理?
ThreadLocal可以理解为线程本地变量,他会在每个线程都创建一个副本,那么在线程之间访问内
部副本变量就行了,做到了线程之间互相隔离,相比于synchronized的做法是用空间来换时间。
ThreadLocal有- 一个静态内部类ThreadLocalMap , ThreadLocalMap又包含了- -个Entry数组.
Entry本身是一个引用, 他的key是指向ThreadLocal的弱引用, Entry具备了保存key value键值
对的能力。
弱引用的目的是为了防止内存泄露,如果是强弓|用那么ThreadLocal对象除非线程结束否则始终无
法被回收,弱弓|用则会在下一次GC的时候被回收。
但是这样还是会存在内存泄露的问题,假如key和ThreadLocal对象被回收之后, entry中就存在key
为null ,但是value有值的entry对象,但是永远没办法被访问到,同样除非线程结束运行。
但是只要ThreadLocal使用恰当,在使用完之后调用remove方法删除Entry对象,实际上是不会出
现这个问题的。
线
堆

那引用类型有哪些?有什么区别?
引用类型主要分为强软弱虚四种:
1.强弓|用指的就是代码中普遍存在的赋值方式,比如Aa = new A0这种。强引用关联的对象,永
远不会被GC回收。
2.软引用可以用SoftReference来描述,指的是那些有用但是不是必须要的对象。系统在发生内存
溢出前会对这类引用的对象进行回收。
3.弱弱|用可以用WeakReference来描述,他的强度比软引用更低-点,弱引用的对象下一次GC的
时候-定会被回收,而不管内存是否足够。
4.虚引用也被称作幻影引用,是最弱的引用关系,可以用PhantomReference来描述,他必须和
ReferenceQueue-起使用,同样的当发生GC的时候,弓|用也会被回收。可以用虚引用来管理
堆外内存。
线程池原理知道吗?
首先线程池有几个核心的参数概念:
1.最大线程数maximumPoolSize
2.核心线程数corePoolSize
3.活跃时间keepAliveTime
4.阻塞队列workQueue
5.拒绝策略RejectedExecutionHandler
当提交一个新任务到线程池时,具体的执行流程如下:
1.当我们提交任务,线程池会根据corePoolSize大小创建若干任务数量线程执行任务
2.当任务的数量超过corePoolSize数量,后续的任务将会进入阻塞队列阻塞排队
3.当阻塞队列也满了之后,那么将会继续创建(maximumPoolSize-corePoolSize)个数量的线程来
执行任务,如果任务处理完成, maximumPoolSize-corePoolSize额外创建的线程等待
keepAliveTime之后被自动销毁
4.如果达到maximumPoolSize ,阻塞队列还是满的状态,那么将根据不同的拒绝策略对应处理

拒绝策略有哪些?
主要有4种拒绝策略:
1. AbortPolicy :直接丢弃任务,抛出异常,这是默认策略
2. CallerRunsPolicy :只用调用者所在的线程来处理任务
3. DiscardOldestPolicy :丢弃等待队列中最近的任务,并执行当前任务
4. DiscardPolicy :直接丢弃任务,也不抛出异常
JVM
这是面试专题系列第五篇JVM篇。
说说JVM的内存布局?

Java虚拟机主要包含几个区域:
堆:堆Java虚拟机中最大的一块内存,是线程共享的内存区域,基本上所有的对象实例数组都是在
堆上分配空间。堆区细分为Yound区年轻代和Old区老年代,其中年轻代又分为Eden、SO、 S1 3个
部分,他们默认的比例是8:1:1的大小。
栈:栈是线程私有的内存区域,每个方法执行的时候都会在栈创建一个栈帧 ,方法的调用过程就对
应着栈的入栈和出栈的过程。每个栈帧的结构又包含局部变量表、操作数栈、动态连接、方法返回
地址。
局部变量表用于存储方法参数和局部变量。当第一个方法被调用的时候 ,他的参数会被传递至从0开
始的连续的局部变量表中。
操作数栈用于-些字节码指令从局部变表中传递至操作数栈,也用来准备方法调用的参数以及接
收方法返回结果。
动态连接用于将符号引用表示的方法转换为实际方法的直接引用。
元数据:在Java1.7之前,包含方法区的概念,常量池就存在于方法区(永昶代)中,而方法区本身
是一个逻辑上的概念,在1.7之后则是把常量池移到了堆内, 1.8之后移除了永久代的概念(方法区的
概念仍然保留) ,实现方式则是现在的元数据。它包含类的元信息和运行时常量池。
Class文件就是类和接口的定义信息。
运行时常量池就是类和接口的常量池运行时的表现形式。
本地方法栈:主要用于执行本地native方法的区域
程序计数器:也是线程私有的区域,用于记录当前线程下虚拟机正在执行的字节码的指令地址