在面试中ConcurrentHashMap的扩容机制也是经常会被问到的问题。ConcurrentHashMap的扩容机制比较复杂,在JDK8中加入了多线程扩容来改进效率,源码也是非常的长。本篇文章就来简单的解析一下ConcurrentHashMap扩容的底层源码,供大家参考学习。
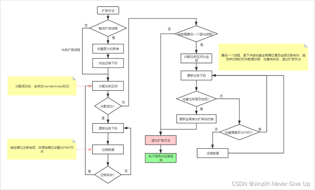
我们知道如果添加完一个元素,集合的长度超过了阈值,就会触发扩容,在JDK8的ConcurrentHashMap中,扩容的方法是transfer,transfer方法源码非常的长,我们不妨先设想一下这个方法要做什么事情,下面用一张流程图展示transfer方法的整个流程:

下面是transfer方法的源码解析,非常的长,但是已经尽可能的把注释给写清楚了,如果这里看不懂可以先放一放,先继续往下看。
private final void transfer(Node<K,V>[] tab, Node<K,V>[] nextTab) {
int n = tab.length, stride;
//如果是多cpu,那么每个线程划分任务,最小任务量是16个桶位的迁移
if ((stride = (NCPU > 1) ? (n >>> 3) / NCPU : n) < MIN_TRANSFER_STRIDE)
stride = MIN_TRANSFER_STRIDE; // subdivide range
//如果是扩容线程,此时新数组为null
if (nextTab == null) { // initiating
try {
@SuppressWarnings("unchecked")
//两倍扩容创建新数组
Node<K,V>[] nt = (Node<K,V>[])new Node<?,?>[n << 1];
nextTab = nt;
} catch (Throwable ex) { // try to cope with OOME
sizeCtl = Integer.MAX_VALUE;
return;
}
nextTable = nextTab;
//记录线程开始迁移的桶位,从后往前迁移
transferIndex = n;
}
//记录新数组的末尾
int nextn = nextTab.length;
//已经迁移的桶位,会用这个节点占位(这个节点的hash值为-1--MOVED)
ForwardingNode<K,V> fwd = new ForwardingNode<K,V>(nextTab);
// 推进标记
boolean advance = true;
// 完成标记,在提交下一个选项卡之前确保扫描
boolean finishing = false; // to ensure sweep before committing nextTab
// i 表示当前线程的任务已经干到哪里了,bound 表示分配给当前线程任务的下界限制
// 自旋,非常长的一个for循环
for (int i = 0, bound = 0;;) {
// f 桶位的头结点 fh 头结点的hash
Node<K,V> f; int fh;
/**
* while循环的任务如下:(循环的条件为推进标记advance为true)
* 1.给当前线程分配任务区间
* 2.维护当前线程任务进度(i 表示当前处理的桶位)
* 3.维护ConcurrentHashMap全局扩容范围内的进度
*/
while (advance) {
int nextIndex, nextBound;
//i记录当前正在迁移桶位的索引值
//bound记录下一次任务迁移的开始桶位
//--i >= bound 成立表示当前线程分配的迁移任务还没有完成
if (--i >= bound || finishing)
advance = false;
//没有元素需要迁移 -- 后续会去将扩容线程数减1,并判断扩容是否完成
else if ((nextIndex = transferIndex) <= 0) {
i = -1;
advance = false;
}
//计算下一次任务迁移的开始桶位,并将这个值赋值给transferIndex
else if (U.compareAndSwapInt
(this, TRANSFERINDEX, nextIndex,
nextBound = (nextIndex > stride ?
nextIndex - stride : 0))) {
bound = nextBound;
i = nextIndex - 1;
advance = false;
}
}
//如果没有更多的需要迁移的桶位,就进入该if
if (i < 0 || i >= n || i + n >= nextn) {
int sc;
//扩容结束后,保存新数组,并重新计算扩容阈值,赋值给sizeCtl
if (finishing) {
nextTable = null;
table = nextTab;
sizeCtl = (n << 1) - (n >>> 1);
return;
}
//扩容任务线程数减1
if (U.compareAndSwapInt(this, SIZECTL, sc = sizeCtl, sc - 1)) {
//判断当前所有扩容任务线程是否都执行完成
if ((sc - 2) != resizeStamp(n) << RESIZE_STAMP_SHIFT)
return;
//所有扩容线程都执行完,标识结束
finishing = advance = true;
i = n; // recheck before commit
}
}
//当前迁移的桶位没有元素,直接在该位置添加一个fwd节点
else if ((f = tabAt(tab, i)) == null)
//casTabAt通过CAS的方式将tab数组下标为i的结点设置为FWD结点
advance = casTabAt(tab, i, null, fwd);
//当前节点已经被迁移
else if ((fh = f.hash) == MOVED)
advance = true; // already processed
else {
//锁定该桶并迁移元素:(synchronized 锁加在当前桶位的头结点),线程安全
synchronized (f) {
// 再次判断当前桶第一个元素是否有修改,(可能出现其它线程抢先一步迁移/修改了元素)
// 防止在你加锁头对象之前,当前桶位的头对象被其它写线程修改过,导致你目前加锁对象错误
if (tabAt(tab, i) == f) {
//把一个链表拆分成两个链表(高位和低位),逻辑跟JDK8中跟hashmap的逻辑差不多,参考hashmap拆分链表
Node<K,V> ln, hn;
if (fh >= 0) {
int runBit = fh & n;
Node<K,V> lastRun = f;
for (Node<K,V> p = f.next; p != null; p = p.next) {
int b = p.hash & n;
if (b != runBit) {
runBit = b;
lastRun = p;
}
}
if (runBit == 0) {
ln = lastRun;
hn = null;
}
else {
hn = lastRun;
ln = null;
}
for (Node<K,V> p = f; p != lastRun; p = p.next) {
int ph = p.hash; K pk = p.key; V pv = p.val;
if ((ph & n) == 0)
ln = new Node<K,V>(ph, pk, pv, ln);
else
hn = new Node<K,V>(ph, pk, pv, hn);
}
// 低位链表的位置不变
setTabAt(nextTab, i, ln);
// 高位链表的位置是:原位置 + n
setTabAt(nextTab, i + n, hn);
setTabAt(tab, i, fwd);
advance = true;
}
// 表示当前桶位是红黑树,转移的逻辑跟JDK8中hashmap差不多
else if (f instanceof TreeBin) {
TreeBin<K,V> t = (TreeBin<K,V>)f;
TreeNode<K,V> lo = null, loTail = null;
TreeNode<K,V> hi = null, hiTail = null;
int lc = 0, hc = 0;
//遍历红黑树(实质上也是在遍历链表,红⿊树是由链表改造⽽成),判断结点在高位还是低位,这样就能统计出哪些结点在低位,哪些结点在高位。
for (Node<K,V> e = t.first; e != null; e = e.next) {
int h = e.hash;
TreeNode<K,V> p = new TreeNode<K,V>
(h, e.key, e.val, null, null);
if ((h & n) == 0) {
if ((p.prev = loTail) == null)
lo = p;
else
loTail.next = p;
loTail = p;
++lc;
}
else {
if ((p.prev = hiTail) == null)
hi = p;
else
hiTail.next = p;
hiTail = p;
++hc;
}
}
// 如果分化的树中元素个数小于等于6,则退化成链表
ln = (lc <= UNTREEIFY_THRESHOLD) ? untreeify(lo) :
(hc != 0) ? new TreeBin<K,V>(lo) : t;
hn = (hc <= UNTREEIFY_THRESHOLD) ? untreeify(hi) :
(lc != 0) ? new TreeBin<K,V>(hi) : t;
//低位树的位置不变
setTabAt(nextTab, i, ln);
// 高位树的位置是原位置加n
setTabAt(nextTab, i + n, hn);
// 标记该桶已迁移
setTabAt(tab, i, fwd);
advance = true;
}
}
}
}
}
}
我们可以看到ConcurrentHashMap扩容的逻辑跟hashmap扩容的逻辑有很多相似的地方,比如链表的转移和红黑树的转移大体都差不多,但是不同的是ConcurrentHashMap在转移元素的过程中是会对当前位置的第一个结点加锁的(synchronized ),这样能保证扩容时的安全。
下面用一张图来演示一下数据迁移的过程:

小结一下transfer方法的过程:
(1)新桶数组大小是旧桶数组的两倍;
(2)迁移元素先从末尾开始;
(3)迁移完成的桶在里面放置一ForwardingNode类型的元素,标记该桶迁移完成;
(4)迁移时根据hash&n把桶中元素分化成两个链表或树;
(5)低位链表(树)存储在原来的位置;
(6)高们链表(树)存储在原来的位置加n的位置;
(7)迁移元素时会锁住当前桶的第一个结点,线程安全;
ConcurrentHashMap是⽀持多个线程同时扩容的,这可以提高扩容效率。多线程协助扩容的操作会在两个地方被触发(这非常重要,这是理解多线程扩容的前提):
① 当添加元素时,发现添加的元素对用的桶位为fwd节点,就会先去协助扩容,然后再添加元素
② 当添加完元素后,判断当前元素个数达到了扩容阈值,此时发现sizeCtl的值小于0,并且新数组不为空,这个时候,会去协助扩容
下面来看一下源码解析,第一种情况:当添加元素时,发现添加的元素对用的桶位为fwd节点,就会先去协助扩容,然后再添加元素
final V putVal(K key, V value, boolean onlyIfAbsent) {
if (key == null || value == null) throw new NullPointerException();
int hash = spread(key.hashCode());
int binCount = 0;
for (Node<K,V>[] tab = table;;) {
Node<K,V> f; int n, i, fh;
if (tab == null || (n = tab.length) == 0)
tab = initTable();
else if ((f = tabAt(tab, i = (n - 1) & hash)) == null) {
if (casTabAt(tab, i, null,
new Node<K,V>(hash, key, value, null)))
break; // no lock when adding to empty bin
}
//发现此处为fwd节点,协助扩容,扩容结束后,再循环回来添加元素
else if ((fh = f.hash) == MOVED)
tab = helpTransfer(tab, f);
//省略代码
transfer:协助扩容(迁移元素),当线程添加元素时发现table正在扩容,且当前元素所在的桶元素已经迁移完成了,则协助迁移其它桶的元素。
final Node<K,V>[] helpTransfer(Node<K,V>[] tab, Node<K,V> f) {
Node<K,V>[] nextTab; int sc;
if (tab != null && (f instanceof ForwardingNode) &&
(nextTab = ((ForwardingNode<K,V>)f).nextTable) != null) {
int rs = resizeStamp(tab.length);
while (nextTab == nextTable && table == tab &&
(sc = sizeCtl) < 0) {
if ((sc >>> RESIZE_STAMP_SHIFT) != rs || sc == rs + 1 ||
sc == rs + MAX_RESIZERS || transferIndex <= 0)
break;
if (U.compareAndSwapInt(this, SIZECTL, sc, sc + 1)) {
//扩容,传递一个不是null的nextTab
transfer(tab, nextTab);
break;
}
}
return nextTab;
}
return table;
}
第二种情况:当添加完元素后,判断当前元素个数达到了扩容阈值,此时发现sizeCtl的值小于0,并且新数组不为空,这个时候,会去协助扩容
private final void addCount(long x, int check) {
//省略代码
if (check >= 0) {
Node<K,V>[] tab, nt; int n, sc;
//元素个数达到扩容阈值
while (s >= (long)(sc = sizeCtl) && (tab = table) != null &&
(n = tab.length) < MAXIMUM_CAPACITY) {
int rs = resizeStamp(n);
//sizeCtl小于0,说明正在执行扩容,那么协助扩容
if (sc < 0) {
if ((sc >>> RESIZE_STAMP_SHIFT) != rs || sc == rs + 1 ||
sc == rs + MAX_RESIZERS || (nt = nextTable) == null ||
transferIndex <= 0)
break;
if (U.compareAndSwapInt(this, SIZECTL, sc, sc + 1))
transfer(tab, nt);
}
else if (U.compareAndSwapInt(this, SIZECTL, sc,
(rs << RESIZE_STAMP_SHIFT) + 2))
transfer(tab, null);
s = sumCount();
}
}
}
下面来用一张图演示一下多线程协助扩容的操作:

本章的难度较大,ConcurrentHashMap的源码难就难在它不仅长度长而且逻辑比较复杂,第一次看看不懂是很正常的事情。个人认为看源码还是很有必要的,这会让你对这个知识点有一个全新的认识,而不是局限在背八股文。