
金九银十只剩下不到两个月的时间了,很多程序员都想着这个时候能够冲刺一波,能够在金九银十实现跳槽加薪,拿到大厂 offer。但是,最近有读者私信小编说自己有些知识点比较薄弱,不知道该如何系统地学习,总觉得零零散散的知识点学不太明白。为了帮助小编的读者们,小编特地去找了在各个大厂上班的同学,朋友寻求帮助。终于收集到了大量的大厂面试真题,熬夜肝了半个月,小编将各个大厂的高频考点以及 Java 岗需掌握的核心知识整理出来了,现在将这份最新整理的最新 Java 核心知识大全分享给大家!
本篇内容完全吃透学明白。小编可以很负责地说你在大厂拿到 50 万的年薪绝对不是什么难事
由于篇幅限制只能展示部分 需要完整版资料的小伙伴可以私信 即可免费领取
话不多说咱们进入正题
先来看看这份 Java 核心知识大全的总目录吧
Java 基础
JVM 多线程
Mysql
Spring
Spring Boot
Spring Cloud
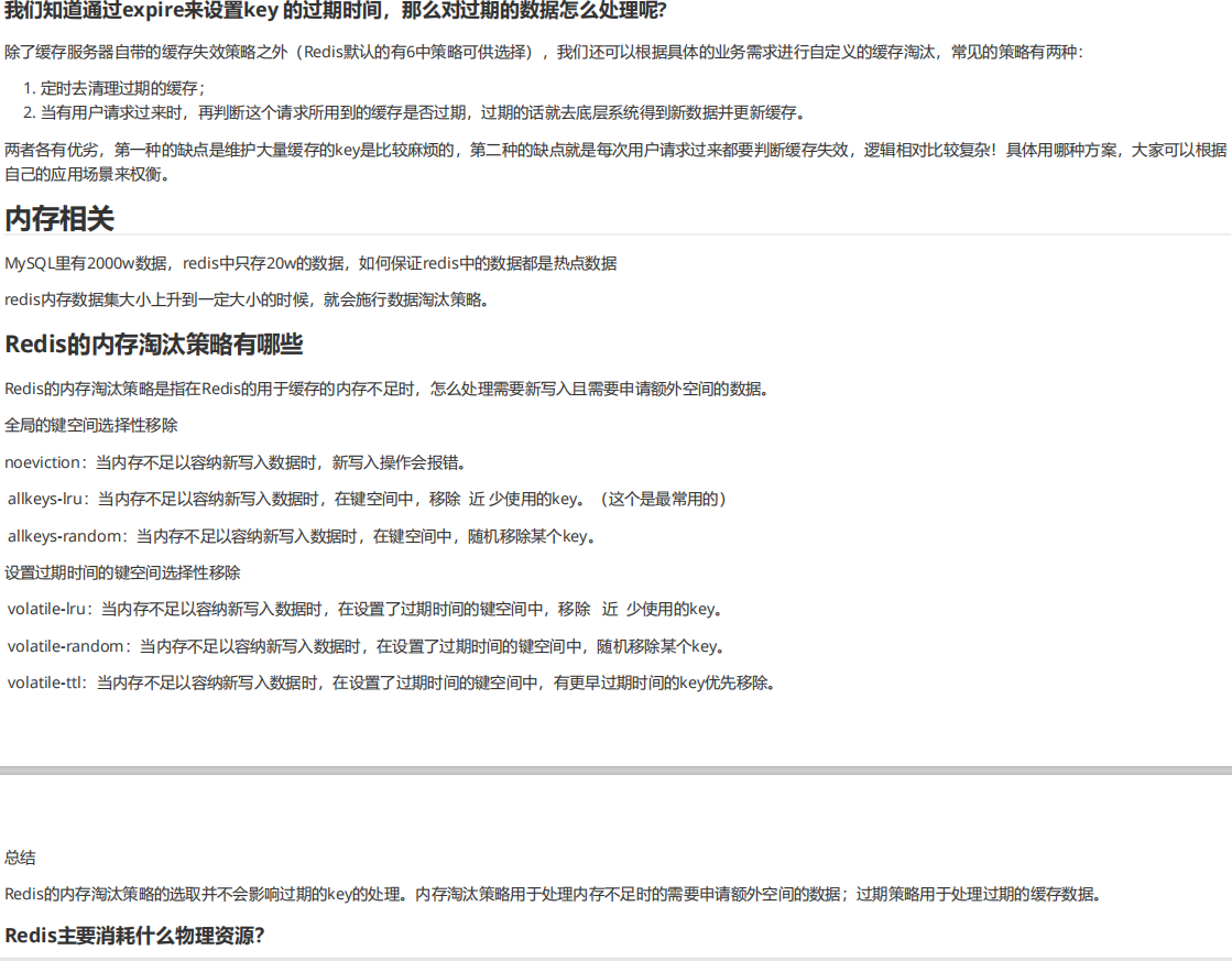
Redis
算法
部分目录

部分内容

部分目录

部分内容

部分目录

部分内容


部分目录

部分内容

部分目录

部分内容

部分目录

部分内容

部分目录

部分内容

部分目录

部分内容

部分目录

部分内容

以上就是这份最新 Java 核心知识大全的全部内容啦,希望可以给想冲刺金九银十的小伙伴们带来帮助。