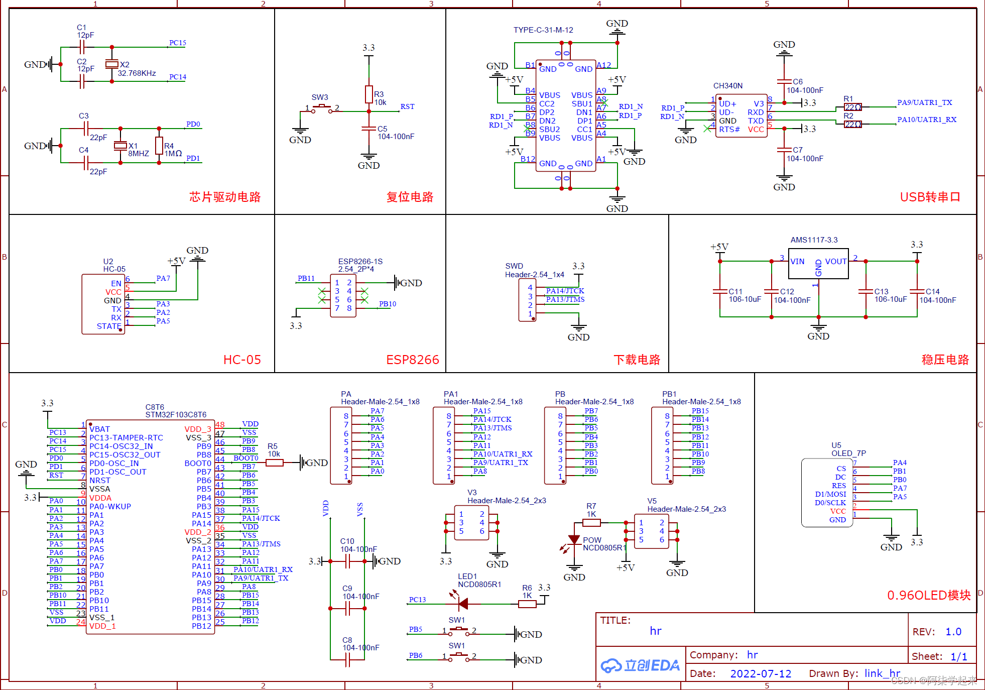
做嵌入式也有一两年了,之前一直想做一款方便自己开发的板子,但是之前一直没有找到时间,现在刚好在公司里面做有关这方面的事情,就结合资料自己画了画板子,也当是一个学习经历记录一下 😎



串口i使用的是TYPC的接口,因为看到市面上大多C8T6的开发板都没有用这个接口线,但是TYPC接口在我们生活中运用的更加多,所以选择了这个接口
作为物联网时代,我们必须掌握WIFI、4G、NB-Lot等通讯模块,我在这个开发板上预留了wifi接口,方便后期的使用
HC-05作为蓝牙通讯学习的工具,蓝牙通讯也是在我们现在社会很常用的一款通讯设备,可以实现短距离的数据传输控制
OLED作为学校OLED开发使用,可以在我们不使用联网模块的时候进行一些程序状态的显示,也可以做一些波形显示,数据变更等复杂点的暂时效果
引出所有接口,方便二次开发使用
立创工程
https://oshwhub.com/link_hr/stm32f103c8t6
注意!!因为我现在放的是我又重新加了一个OLED模块的版本,我开始的版本是没有加OLED的,所有基础代码的KEY修改了的,大家如果需要使用的话,需要重新修改一下我KEY定义的端口号
链接:https://pan.baidu.com/s/1ujTlyN2d_1rqJMKHOafKRg?pwd=heru
提取码:heru

这个视频使用版本一的上电效果

080c0bc096e4e139de3ca211f952
😎