目录
在关系型数据库中,关于数据表设计的基本原则、规则就称为范式。可以理解为,一张数据表的设计结构需要满足的某种设计标准的级别 。要想设计一个结构合理的关系型数据库,必须满足一定的范式。
目前关系型数据库有六种常见范式,按照范式级别,从低到高分别是:第一范式(1NF)、第二范式 (2NF)、第三范式(3NF)、巴斯-科德范式(BCNF)、第四范式(4NF)和第五范式(5NF,又称完美范式)。
有两个表:
球员表(player) :球员编号 | 姓名 | 身份证号 | 年龄 | 球队编号
球队表(team) :球队编号 | 主教练 | 球队所在地
超键 :对于球员表来说,超键就是包括球员编号或者身份证号的任意组合,比如(球员编号) (球员编号,姓名)(身份证号,年龄)等。
候选键 :就是最小的超键,对于球员表来说,候选键就是(球员编号)或者(身份证号)。
主键 :我们自己选定,也就是从候选键中选择一个,比如(球员编号)。
外键 :球员表中的球队编号。
主属性 、 非主属性 :在球员表中,主属性是(球员编号)(身份证号),其他的属性(姓名) (年龄)(球队编号)都是非主属性。
表的每个属性必须具有原子(单个)值,简单来说就是每个属性都不可再分。
比如下面的表,就不符合第一范式,用户信息属性是可再分的。

经过下面修改后的表满足第一范式:

完全依赖关系:
成绩表 (学号,课程号,成绩)关系中,(学号,课程号)可以决定成绩,但是学号单独不能决定成绩,课程号单独也不能决定成绩,所以“(学号,课程号)→成绩”就是 完全依赖关系 。
对于第二范式,要求数据表里的所有非主属性都要和该数据表的 主键 有完全依赖关系;如果有哪些非主属性只和主键的一部分有关的话,它就不符合第二范式。
假如有一个比赛表:
(球员编号, 比赛编号) → (姓名, 年龄, 比赛时间, 比赛场地,得分)
它不满足第二范式,因为字段间存在下面的关系:
(球员编号) → (姓名,年龄)
(比赛编号) → (比赛时间, 比赛场地)
这样可能导致数据冗余、插入异常、更新异常、删除异常的问题。
我们重新设计,分为下面三个表,就都满足第二范式:

第三范式就是指表中的所有字段不但要能唯一地被主关键字所标识,而且它们之间还必须相互独立,不存在其他的函数关系。
假如我们有下面的商品表:

商品类别名称与商品类别id之间存在联系,该表不满足第三范式。
修改之后分为两张表,分别为商品类别表、商品表。此时满足第三范式。


1. 为满足某种商业目标 , 数据库性能比规范化数据库更重要
2. 在数据规范化的同时 , 要综合考虑数据库的性能
3. 通过在给定的表中添加额外的冗余字段,以大量减少需要从中搜索信息所需的时间
4. 通过在给定的表中插入计算列,以方便查询
假如员工的信息存储在 employees 表 中,部门信息存储在 departments 表 中。通过 employees 表中的 department_id字段与 departments 表建立关联关系。如果要查询一个员工所在部门的名称:
- select employee_id,department_name
- from employees e join departments d
- on e.department_id = d.department_id;
如果经常需要进行这个操作,连接查询就会浪费很多时间。可以在 employees 表中增加一个冗余字段 department_name,这样就不用每次都进行连接操作了。
有时候如果我们想要提升查询效率,可以允许适当的数据冗余,就违反了范式。
-存储空间变大了
-一个表中字段做了修改,另一个表中冗余的字段也需要做同步修改,否则 数据不一致
-若采用存储过程来支持数据的更新、删除等额外操作,如果更新频繁,会非常 消耗系统资源 -在 数据量小 的情况下,反范式不能体现性能的优势,可能还会让数据库的设计更加复杂
当冗余信息有价值或者能 大幅度提高查询效率 的时候,我们才会采取反范式的优化。比如历史数据、历史快照、频繁查询但不经常修改的信息
它在 3NF 的基础上消除了主属性对候选键的部分依赖或者传递依赖关系。
有一个 学生导师表 ,其中包含字段:学生ID,专业,导师,专业GPA,这其中学生ID和专业是联合主键。

这个表的设计满足3NF,但是这里存在另一个依赖关系,“专业”依赖于“导师”,也就是说每个导师只做一个专业方面的导师,只要知道是哪个导师,我们自然就知道是哪个专业的了。
所以这个表的部分主键Major依赖于非主键属性Advisor,那么我们可以进行以下的调整,拆分成2个表:
学生导师表:

导师表:



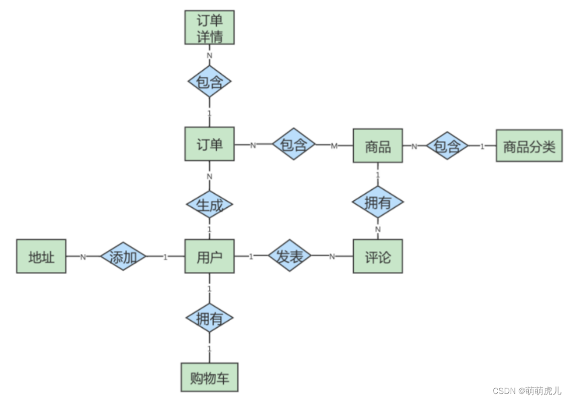
ER 模型中有三个要素,分别是实体、属性和关系。
-实体 ,可以看做是数据对象,往往对应于现实生活中的真实存在的个体。在 ER 模型中,用 矩形 来表 示。实体分为两类,分别是 强实体 和 弱实体 。强实体是指不依赖于其他实体的实体;弱实体是指对另 一个实体有很强的依赖关系的实体。
-属性 ,则是指实体的特性。比如超市的地址、联系电话、员工数等。在 ER 模型中用 椭圆形 来表示。
-关系 ,则是指实体之间的联系。比如超市把商品卖给顾客,就是一种超市与顾客之间的联系。在 ER 模 型中用 菱形 来表示。
关系又可以分为 3 种类型,分别是 一对一、一对多、多对多。
一对一 :指实体之间的关系是一一对应的,比如个人与身份证信息之间的关系就是一对一的关系。一个 人只能有一个身份证信息,一个身份证信息也只属于一个人。
一对多 :指一边的实体通过关系,可以对应多个另外一边的实体。相反,另外一边的实体通过这个关 系,则只能对应唯一的一边的实体。比如说,我们新建一个班级表,而每个班级都有多个学生,每个学 生则对应一个班级,班级对学生就是一对多的关系。
多对多 :指关系两边的实体都可以通过关系对应多个对方的实体。比如在进货模块中,供货商与超市之 间的关系就是多对多的关系,一个供货商可以给多个超市供货,一个超市也可以从多个供货商那里采购 商品。再比如一个选课表,有许多科目,每个科目有很多学生选,而每个学生又可以选择多个科目,这 就是多对多的关系。
