【系列专栏】:博主结合工作实践输出的,解决实际问题的专栏,朋友们看过来!
长期持续带来更多案例与技术文章分享;
欢迎商业项目咨询,10年+软硬全栈内功,助力解决您的尊贵需求。
——————————————————————————————————
目录
很久前做的一个数字幅频均衡功率放大器,记着好像是一道电赛的题目, 这个设计中硬件部分较多,好多年前做的设计了,翻看了当时做的报告,做的还是有些粗糙的,现在将本报告分享出来,有需要做类似的设计可参照。
原来具体的题目内容也找不到了,现在将原来的报告整理出来分享给各位,做个电子设计参考也是不错的。本次设计是以FPGA芯片为核心的数字幅频功率放大器,其由前置放大、带阻网络、数字幅频均衡和低频功率放大电路四个模块构成,模拟信号经前置放大、带阻网络后,经模数转换用数字带通滤波器实现数字幅频均衡,然后由DA转换后由低频功率放大电路放大。
本系统主要由前置放大、带阻网络、数字幅频均衡和低频功率放大电路构成,其组成框图如图下所示。

方案一:采用分立元件搭建放大电路,也可以达到设计要求,但是电路过于复杂,放大倍数计算也相对比较麻烦。
方案二:利用NE5532完成前置放大,NE5532输出驱动能力600Ω,输入噪声电压5nV/√Hz ,交流电压增益符合设计转换速率:9V/μs,利用两级放大达到400倍的要求,经测量其带款满足-1dB通频带为20Hz~20kHz的要求。电路设计比较简单,便于计算。芯片价格也相对便宜。
方案选择:根据题目要求和实现的容易程度及准确度,我们选择方案二。
方案一:测出带阻网络的幅频特性,利用multism设计工具得出带通滤波器的系数,用FPGA里的IP CORE核中的FIR滤波器模块实现带通FIR数字滤波器,由此对信号进行补偿。
方案二:利用AD采样带阻网络的输出波形,将模拟信号转换为数字信号并存储,再通过快速傅里叶变换FFT将其转换为频域信号,以10KHz频率的幅度为基准与其余频点的幅度作比较,进行频率补偿,然后将各频点作快速傅里叶逆变换IFFT后由DA输出。
方案选择:方案一的优点是数据计算量较小,缺点是带通滤波器难以做到对带阻滤波器的衰减完全补偿。方案二的优点是可对全频带进行补偿,缺点是数据的存储计算量大,根据可实行性,我们选择方案一。
方案一:甲类放大器 ,可由单管或推挽工作,甲类放大器的优点是无交越失真和开关失真,理论效率50%。
方案二:采用乙类放大电路,管耗小,静态电流为零,优点是效率较高,理论效率为78.5%,缺点是因推挽功放管有一段工作在非线性区域内,有交越失真。
方案三:采用甲乙类推挽功率放大器。前级以NE5532为核心组成放大量约为3.5倍的预放大电路,后级由NMOS管与PMOS管组成互补推挽输出,通过调节电位器R7和R8为晶体管提供一个合适的偏置电压,以避免交越失真。另外,由于功放功率较大,我们采用散热片对晶体管进行散热与保护。
方案选择:根据题目要求,兼顾功放效率输出功率,以及通频带要求,我们选择方案三。
根据题目要求的任务,该数字幅频均衡功率放大器包括前置放大、带阻网络、数字幅频均衡和低频功率放大四个模块,由于四个模块相对独立,以下分别对其进行原理分析与电路设计。
前置放大器主要完成小信号的电压放大任务,其失真度和噪声对系统的影响最大,是应该优先考虑的指标。本放大电路选用芯片NE5532。
第一级放大倍数:电压跟随器R7
第二级放大倍数:调节电位器R9,使两级的放大倍数为500倍。
总放大倍数为500倍,满足题目要求。由于运放构成的放大电路输出电阻很小,接近于0欧姆,所以在放大器输出端串联R14,使输出电阻为600欧。

设计阻带网络如下图所示:

仿真结果:


由仿真结果得:
f=407.962kHz时,衰减为25.953Db;f=9.879kHz时,衰减为10.156Db,符合要求。
本设计的数字均衡器用FIR数字滤波器来实现,为了进行补偿, 根据带阻网络的传递函数H(s)使用DSP Builder 设计一个与带阻网络的传递函数相反的200阶的FIR带通滤波器。
其系统函数可以记为:

其中M是FIR滤波器的零点数,即延时阶数。其输出序列满足下列等式:

其中x(n)时输入采样序列,h(i)是滤波器系数,L是滤波器的系数长度,y(n)表示滤波器的输出序列。滤波器结构如图4所示:

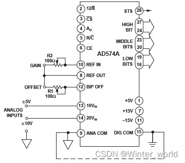
根据题目的指标及系统频率的要求,我们选择AD574芯片设计A/D采样电路,采用8位的双极性电压输入模式,输入电压范围为-5V至+5V,其采样频率可以达到30KHZ,采样电路设计如下图所示。

数字幅频均衡模块的原理图如下图所示。

如果要实现对带阻网络的完全补偿,那么FIR滤波器应与带阻网络互为逆系统,用MATLAB软件设计出FIR滤波器应该具有的单位脉冲响应后将滤波器系数导入到QUARTUS ii里面生成FIR的IP CORE,利用FPGA核心板连接外围AD与DA电路实现数字幅频均衡的功能。
根据本题目的要求,我们设计FIR滤波器信号处理范围为20Hz~10KHz,滤波器阶数为200阶,系统的采样频率为30KHz,系统的软件框图如下图所示。

2.3.3 D/A转换电路的设计
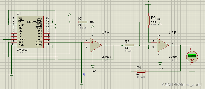
根据题目要去,我们选择了DAC0832作为模数转换芯片。DAC0832是8bit的DA器件,该部分的电路如下图所示。

功率放大电路的主要任务是,在允许的失真限度内,尽可能高效率的向负载提供足够大的功率。功率放大电路的基本要求是:
输出功率要大,输出功率PO= UO ×IO ,要获得大的输出功率 ,不仅要求输出电压高,而且要求输出电流大。因此要考虑MOS管的极限参数,注意MOS管的安全。效率要高,放大信号的过程就是MOS管按照输入信号的变化规律 ,将直流电源提供的能量转换为交流能量的过程 ,其转换效率为负载上获得的信号功率和电源供给的功率之比值。
功放级电路主要由NE5532 和功率末级的两对大功率MOS管构成,如下图所示:


在理想情况下不考虑饱和管压降,


测试仪器:数字信号发生器SFG-1013,数字存储示波器GDS-1102,直流电源1731SLL3A。
a.放大倍数测试条件:输入交流信号,频率为1KHz,有效值为5mV,输入幅值7.1mV.
放大倍数测试结果:输出峰峰值7.12V ,放大约500 倍。
b.-1dB通频带测试条件:输入交流信号,有效值为5mV,输入幅值7.1mV ,频率为20Hz-20kHz。
-1dB通频带测试条件测试结果:
输入信号频(Hz) | 输入电压峰峰值(mv) | 输出电压峰峰值(V) |
放大倍数 |
15 | 14.2 | 5.92 | 416.9 |
20 | 14.2 | 6.40 | 450.7 |
30 | 14.2 | 6.72 | 473.2 |
50 | 14.2 | 7.04 | 495.8 |
100 | 14.2 | 7.20 | 507.0 |
500 | 14.2 | 7.20 | 507.0 |
1000 | 14.2 | 7.12 | 501.4 |
5000 | 14.2 | 7.12 | 501.4 |
8000 | 14.2 | 7.04 | 495.8 |
10000 | 14.2 | 6.88 | 484.5 |
15000 | 14.2 | 6.72 | 473.2 |
20000 | 14.2 | 6.40 | 450.7 |
21000 | 14.2 | 6.32 | 445.1 |
由以上测试数据,-1dB通频带为20Hz-20kHz。
c.输出电阻为600Ω。
测试条件:输入交流信号,有效值为5mV,输入幅值7.1mV ,频率为20Hz-20kHz。
测试结果:
| 频率(Hz) | 20 | 100 | 300 | 500 | 800 | 1k | 1.5 | 1.9 |
| 输出电压峰峰(v) | 5.04 | 2.04 | 1.06 | 0.94 | 0.90 | 0.90 | 0.94 | 1.00 |
| 2k | 2.1k | 2.5k | 3k | 4K | 6k | 10k | 15k | 20k |
| 1.06 | 1.06 | 1.14 | 1.26 | 1.52 | 2.04 | 2.96 | 3.84 | 4.32 |
由以上测试结果,f=800Hz时,V=0.90v, f=10kHz时,V=2.96v。
以10k为基准,800Hz处衰减10.34dB,符合大于等于10dB的要求。
测试条件:输入交流信号,有效值为5mV,输入幅值7.1mV ,频率为1kHz。
测试结果:
a.在8W负载上测得输出电压Vo =11.103v 计算得输出功率P1=15.41w
用示波器观察输出电压波形无失真。
b.直流电源电压=20v,过直流电源电流=0.62A,计算得直流电源供给功率P2=24.8w,则效率=62.14%。
附图:前置电路数据折线图

这个设计印象里应该是博主当年上大学时暑期没回家,准备国赛还是省赛的一个练习题目,这里将该设计分享出来供相关领域的朋友参照使用。 当时做的时候印象比较深的是MOS管烧坏了好多个,那时才知道对于大功率的东西加散热片有多重要。电子设计刚开始做可能会摸不着头脑,像模电很多人觉着是很玄学的东西,听别人说些困难自己就心生畏惧,这里对于初学者给一条建议:要敢于去尝试新东西,行动之前有自己的判断,Keep hungry, keep foolish。
作于202206301650,已归档
———————————————————————————————————
本文为博主原创文章,未经博主允许不得转载!
若本文对您有帮助,轻抬您发财的小手,关注/评论/点赞/收藏,就是对我最大的支持!
祝君升职加薪,鹏程万里!