具体来说 JDK 其实包含了 JRE,同时还包含了编译 java 源码的编译器 javac,还包含了很多 java 程序调试和分析的工具。简单来说:如果你需要运行 java 程序,只需安装 JRE 就可以了,如果你需要编写 java 程序,需要安装 JDK。
== 解读
对于基本类型和引用类型 == 的作用效果是不同的,如下所示:
代码示例:
String x = "string";
String y = "string";
String z = new String("string");
System.out.println(x==y); // true
System.out.println(x==z); // false
System.out.println(x.equals(y)); // true
System.out.println(x.equals(z)); // true
代码解读:因为 x 和 y 指向的是同一个引用,所以 == 也是 true,而 new String()方法则重写开辟了内存空间,所以 == 结果为 false,而 equals 比较的一直是值,所以结果都为 true。
equals 解读
equals 本质上就是 ==,只不过 String 和 Integer 等重写了 equals 方法,把它变成了值比较。看下面的代码就明白了。
首先来看默认情况下 equals 比较一个有相同值的对象,代码如下:
class Cat {
public Cat(String name) {
this.name = name;
}
private String name;
public String getName() {
return name;
}
public void setName(String name) {
this.name = name;
}
}
Cat c1 = new Cat("王磊");
Cat c2 = new Cat("王磊");
System.out.println(c1.equals(c2)); // false
输出结果出乎我们的意料,竟然是 false?这是怎么回事,看了 equals 源码就知道了,源码如下:
public boolean equals(Object obj) {
return (this == obj);
}
原来 equals 本质上就是 ==。
那问题来了,两个相同值的 String 对象,为什么返回的是 true?代码如下:
String s1 = new String("老王");
String s2 = new String("老王");
System.out.println(s1.equals(s2)); // true
同样的,当我们进入 String 的 equals 方法,找到了答案,代码如下:
public boolean equals(Object anObject) {
if (this == anObject) {
return true;
}
if (anObject instanceof String) {
String anotherString = (String)anObject;
int n = value.length;
if (n == anotherString.value.length) {
char v1[] = value;
char v2[] = anotherString.value;
int i = 0;
while (n-- != 0) {
if (v1[i] != v2[i])
return false;
i++;
}
return true;
}
}
return false;
}
原来是 String 重写了 Object 的 equals 方法,把引用比较改成了值比较。
总结 :== 对于基本类型来说是值比较,对于引用类型来说是比较的是引用;而 equals 默认情况下是引用比较,只是很多类重新了 equals 方法,比如 String、Integer 等把它变成了值比较,所以一般情况下 equals 比较的是值是否相等。
不对,两个对象的 hashCode()相同,equals()不一定 true。
代码示例:
String str1 = "通话";
String str2 = "重地";
System.out.println(String.format("str1:%d | str2:%d", str1.hashCode(),str2.hashCode()));
System.out.println(str1.equals(str2));
执行的结果:
str1:1179395 | str2:1179395
false
代码解读:很显然“通话”和“重地”的 hashCode() 相同,然而 equals() 则为 false,因为在散列表中,hashCode()相等即两个键值对的哈希值相等,然而哈希值相等,并不一定能得出键值对相等。
等于 -1,因为在数轴上取值时,中间值(0.5)向右取整,所以正 0.5 是往上取整,负 0.5 是直接舍弃。
String 不属于基础类型,基础类型有 8 种:byte、boolean、char、short、int、float、long、double,而 String 属于对象。
操作字符串的类有:String、StringBuffer、StringBuilder。
String 和 StringBuffer、StringBuilder 的区别在于 String 声明的是不可变的对象,每次操作都会生成新的 String 对象,然后将指针指向新的 String 对象,而 StringBuffer、StringBuilder 可以在原有对象的基础上进行操作,所以在经常改变字符串内容的情况下最好不要使用 String。
StringBuffer 和 StringBuilder 最大的区别在于,StringBuffer 是线程安全的,而 StringBuilder 是非线程安全的,但 StringBuilder 的性能却高于 StringBuffer,所以在单线程环境下推荐使用 StringBuilder,多线程环境下推荐使用 StringBuffer。
不一样,因为内存的分配方式不一样。String str="i"的方式,java 虚拟机会将其分配到常量池中;而 String str=new String(“i”) 则会被分到堆内存中。
使用 StringBuilder 或者 stringBuffer 的 reverse() 方法。
示例代码:
// StringBuffer reverse
StringBuffer stringBuffer = new StringBuffer();
stringBuffer.append("abcdefg");
System.out.println(stringBuffer.reverse()); // gfedcba
// StringBuilder reverse
StringBuilder stringBuilder = new StringBuilder();
stringBuilder.append("abcdefg");
System.out.println(stringBuilder.reverse()); // gfedcba
不需要,抽象类不一定非要有抽象方法。
示例代码:
abstract class Cat {
public static void sayHi() {
System.out.println("hi~");
}
}
上面代码,抽象类并没有抽象方法但完全可以正常运行。
不能,定义抽象类就是让其他类继承的,如果定义为 final 该类就不能被继承,这样彼此就会产生矛盾,所以 final 不能修饰抽象类,如下图所示,编辑器也会提示错误信息:

按功能来分:输入流(input)、输出流(output)。
按类型来分:字节流和字符流。
字节流和字符流的区别是:字节流按 8 位传输以字节为单位输入输出数据,字符流按 16 位传输以字符为单位输入输出数据。
二、容器
常用容器的图录:


对于在Map中插入、删除和定位元素这类操作,HashMap是最好的选择。然而,假如你需要对一个有序的key集合进行遍历,TreeMap是更好的选择。基于你的collection的大小,也许向HashMap中添加元素会更快,将map换为TreeMap进行有序key的遍历。
HashMap概述: HashMap是基于哈希表的Map接口的非同步实现。此实现提供所有可选的映射操作,并允许使用null值和null键。此类不保证映射的顺序,特别是它不保证该顺序恒久不变。
HashMap的数据结构: 在java编程语言中,最基本的结构就是两种,一个是数组,另外一个是模拟指针(引用),所有的数据结构都可以用这两个基本结构来构造的,HashMap也不例外。HashMap实际上是一个“链表散列”的数据结构,即数组和链表的结合体。
当我们往Hashmap中put元素时,首先根据key的hashcode重新计算hash值,根绝hash值得到这个元素在数组中的位置(下标),如果该数组在该位置上已经存放了其他元素,那么在这个位置上的元素将以链表的形式存放,新加入的放在链头,最先加入的放入链尾.如果数组中该位置没有元素,就直接将该元素放到数组的该位置上。
需要注意Jdk 1.8中对HashMap的实现做了优化,当链表中的节点数据超过八个之后,该链表会转为红黑树来提高查询效率,从原来的O(n)到O(logn)
最明显的区别是 ArrrayList底层的数据结构是数组,支持随机访问,而 LinkedList 的底层数据结构是双向循环链表,不支持随机访问。使用下标访问一个元素,ArrayList 的时间复杂度是 O(1),而 LinkedList 是 O(n)。
poll() 和 remove() 都是从队列中取出一个元素,但是 poll() 在获取元素失败的时候会返回空,但是 remove() 失败的时候会抛出异常。
迭代器是一种设计模式,它是一个对象,它可以遍历并选择序列中的对象,而开发人员不需要了解该序列的底层结构。迭代器通常被称为“轻量级”对象,因为创建它的代价小。
Java中的Iterator功能比较简单,并且只能单向移动:
(1) 使用方法iterator()要求容器返回一个Iterator。第一次调用Iterator的next()方法时,它返回序列的第一个元素。注意:iterator()方法是java.lang.Iterable接口,被Collection继承。
(2) 使用next()获得序列中的下一个元素。
(3) 使用hasNext()检查序列中是否还有元素。
(4) 使用remove()将迭代器新返回的元素删除。
Iterator是Java迭代器最简单的实现,为List设计的ListIterator具有更多的功能,它可以从两个方向遍历List,也可以从List中插入和删除元素。
所以并发编程的目标是充分的利用处理器的每一个核,以达到最高的处理性能。
简而言之,进程是程序运行和资源分配的基本单位,一个程序至少有一个进程,一个进程至少有一个线程。进程在执行过程中拥有独立的内存单元,而多个线程共享内存资源,减少切换次数,从而效率更高。线程是进程的一个实体,是cpu调度和分派的基本单位,是比程序更小的能独立运行的基本单位。同一进程中的多个线程之间可以并发执行。
守护线程(即daemon thread),是个服务线程,准确地来说就是服务其他的线程。
①. 继承Thread类创建线程类
②. 通过Runnable接口创建线程类
③. 通过Callable和Future创建线程
有点深的问题了,也看出一个Java程序员学习知识的广度。
线程通常都有五种状态,创建、就绪、运行、阻塞和死亡。
sleep():方法是线程类(Thread)的静态方法,让调用线程进入睡眠状态,让出执行机会给其他线程,等到休眠时间结束后,线程进入就绪状态和其他线程一起竞争cpu的执行时间。因为sleep() 是static静态的方法,他不能改变对象的机锁,当一个synchronized块中调用了sleep() 方法,线程虽然进入休眠,但是对象的机锁没有被释放,其他线程依然无法访问这个对象。
wait():wait()是Object类的方法,当一个线程执行到wait方法时,它就进入到一个和该对象相关的等待池,同时释放对象的机锁,使得其他线程能够访问,可以通过notify,notifyAll方法来唤醒等待的线程。
每个线程都是通过某个特定Thread对象所对应的方法run()来完成其操作的,方法run()称为线程体。通过调用Thread类的start()方法来启动一个线程。
start()方法来启动一个线程,真正实现了多线程运行。这时无需等待run方法体代码执行完毕,可以直接继续执行下面的代码; 这时此线程是处于就绪状态, 并没有运行。 然后通过此Thread类调用方法run()来完成其运行状态, 这里方法run()称为线程体,它包含了要执行的这个线程的内容, Run方法运行结束, 此线程终止。然后CPU再调度其它线程。
run()方法是在本线程里的,只是线程里的一个函数,而不是多线程的。 如果直接调用run(),其实就相当于是调用了一个普通函数而已,直接待用run()方法必须等待run()方法执行完毕才能执行下面的代码,所以执行路径还是只有一条,根本就没有线程的特征,所以在多线程执行时要使用start()方法而不是run()方法。
①. newFixedThreadPool(int nThreads)
创建一个固定长度的线程池,每当提交一个任务就创建一个线程,直到达到线程池的最大数量,这时线程规模将不再变化,当线程发生未预期的错误而结束时,线程池会补充一个新的线程。
②. newCachedThreadPool()
创建一个可缓存的线程池,如果线程池的规模超过了处理需求,将自动回收空闲线程,而当需求增加时,则可以自动添加新线程,线程池的规模不存在任何限制。
③. newSingleThreadExecutor()
这是一个单线程的Executor,它创建单个工作线程来执行任务,如果这个线程异常结束,会创建一个新的来替代它;它的特点是能确保依照任务在队列中的顺序来串行执行。
④. newScheduledThreadPool(int corePoolSize)
创建了一个固定长度的线程池,而且以延迟或定时的方式来执行任务,类似于Timer。
线程池有5种状态:Running、ShutDown、Stop、Tidying、Terminated。
线程池各个状态切换框架图:

47. 在 java 程序中怎么保证多线程的运行安全?
线程安全在三个方面体现:
48. 多线程锁的升级原理是什么?
在Java中,锁共有4种状态,级别从低到高依次为:无状态锁,偏向锁,轻量级锁和重量级锁状态,这几个状态会随着竞争情况逐渐升级。锁可以升级但不能降级。
锁升级的图示过程:

死锁是指两个或两个以上的进程在执行过程中,由于竞争资源或者由于彼此通信而造成的一种阻塞的现象,若无外力作用,它们都将无法推进下去。此时称系统处于死锁状态或系统产生了死锁,这些永远在互相等待的进程称为死锁进程。是操作系统层面的一个错误,是进程死锁的简称,最早在 1965 年由 Dijkstra 在研究银行家算法时提出的,它是计算机操作系统乃至整个并发程序设计领域最难处理的问题之一。
死锁的四个必要条件:
这四个条件是死锁的必要条件,只要系统发生死锁,这些条件必然成立,而只要上述条件之 一不满足,就不会发生死锁。
理解了死锁的原因,尤其是产生死锁的四个必要条件,就可以最大可能地避免、预防和 解除死锁。
所以,在系统设计、进程调度等方面注意如何不让这四个必要条件成立,如何确 定资源的合理分配算法,避免进程永久占据系统资源。
此外,也要防止进程在处于等待状态的情况下占用资源。因此,对资源的分配要给予合理的规划。
线程局部变量是局限于线程内部的变量,属于线程自身所有,不在多个线程间共享。Java提供ThreadLocal类来支持线程局部变量,是一种实现线程安全的方式。但是在管理环境下(如 web 服务器)使用线程局部变量的时候要特别小心,在这种情况下,工作线程的生命周期比任何应用变量的生命周期都要长。任何线程局部变量一旦在工作完成后没有释放,Java 应用就存在内存泄露的风险。
synchronized可以保证方法或者代码块在运行时,同一时刻只有一个方法可以进入到临界区,同时它还可以保证共享变量的内存可见性。
Java中每一个对象都可以作为锁,这是synchronized实现同步的基础:
synchronized是和if、else、for、while一样的关键字,ReentrantLock是类,这是二者的本质区别。既然ReentrantLock是类,那么它就提供了比synchronized更多更灵活的特性,可以被继承、可以有方法、可以有各种各样的类变量,ReentrantLock比synchronized的扩展性体现在几点上:
另外,二者的锁机制其实也是不一样的:ReentrantLock底层调用的是Unsafe的park方法加锁,synchronized操作的应该是对象头中mark word。
Atomic包中的类基本的特性就是在多线程环境下,当有多个线程同时对单个(包括基本类型及引用类型)变量进行操作时,具有排他性,即当多个线程同时对该变量的值进行更新时,仅有一个线程能成功,而未成功的线程可以向自旋锁一样,继续尝试,一直等到执行成功。
Atomic系列的类中的核心方法都会调用unsafe类中的几个本地方法。我们需要先知道一个东西就是Unsafe类,全名为:sun.misc.Unsafe,这个类包含了大量的对C代码的操作,包括很多直接内存分配以及原子操作的调用,而它之所以标记为非安全的,是告诉你这个里面大量的方法调用都会存在安全隐患,需要小心使用,否则会导致严重的后果,例如在通过unsafe分配内存的时候,如果自己指定某些区域可能会导致一些类似C++一样的指针越界到其他进程的问题。
四、反射
反射主要是指程序可以访问、检测和修改它本身状态或行为的一种能力
Java反射:
在Java运行时环境中,对于任意一个类,能否知道这个类有哪些属性和方法?对于任意一个对象,能否调用它的任意一个方法
Java反射机制主要提供了以下功能:
简单说就是为了保存在内存中的各种对象的状态(也就是实例变量,不是方法),并且可以把保存的对象状态再读出来。虽然你可以用你自己的各种各样的方法来保存object states,但是Java给你提供一种应该比你自己好的保存对象状态的机制,那就是序列化。
什么情况下需要序列化:
a)当你想把的内存中的对象状态保存到一个文件中或者数据库中时候;
b)当你想用套接字在网络上传送对象的时候;
c)当你想通过RMI传输对象的时候;
动态代理:
当想要给实现了某个接口的类中的方法,加一些额外的处理。比如说加日志,加事务等。可以给这个类创建一个代理,故名思议就是创建一个新的类,这个类不仅包含原来类方法的功能,而且还在原来的基础上添加了额外处理的新类。这个代理类并不是定义好的,是动态生成的。具有解耦意义,灵活,扩展性强。
动态代理的应用:
首先必须定义一个接口,还要有一个InvocationHandler(将实现接口的类的对象传递给它)处理类。再有一个工具类Proxy(习惯性将其称为代理类,因为调用他的newInstance()可以产生代理对象,其实他只是一个产生代理对象的工具类)。利用到InvocationHandler,拼接代理类源码,将其编译生成代理类的二进制码,利用加载器加载,并将其实例化产生代理对象,最后返回。
想对一个对象进行处理,又想保留原有的数据进行接下来的操作,就需要克隆了,Java语言中克隆针对的是类的实例。
有两种方式:
1). 实现Cloneable接口并重写Object类中的clone()方法;
2). 实现Serializable接口,通过对象的序列化和反序列化实现克隆,可以实现真正的深度克隆,代码如下:
import java.io.ByteArrayInputStream;
import java.io.ByteArrayOutputStream;
import java.io.ObjectInputStream;
import java.io.ObjectOutputStream;
import java.io.Serializable;
public class MyUtil {
private MyUtil() {
throw new AssertionError();
}
@SuppressWarnings("unchecked")
public static <T extends Serializable> T clone(T obj) throws Exception {
ByteArrayOutputStream bout = new ByteArrayOutputStream();
ObjectOutputStream oos = new ObjectOutputStream(bout);
oos.writeObject(obj);
ByteArrayInputStream bin = new ByteArrayInputStream(bout.toByteArray());
ObjectInputStream ois = new ObjectInputStream(bin);
return (T) ois.readObject();
// 说明:调用ByteArrayInputStream或ByteArrayOutputStream对象的close方法没有任何意义
// 这两个基于内存的流只要垃圾回收器清理对象就能够释放资源,这一点不同于对外部资源(如文件流)的释放
}
}
下面是测试代码:
import java.io.Serializable;
/**
* 人类
* @author nnngu
*
*/
class Person implements Serializable {
private static final long serialVersionUID = -9102017020286042305L;
private String name; // 姓名
private int age; // 年龄
private Car car; // 座驾
public Person(String name, int age, Car car) {
this.name = name;
this.age = age;
this.car = car;
}
public String getName() {
return name;
}
public void setName(String name) {
this.name = name;
}
public int getAge() {
return age;
}
public void setAge(int age) {
this.age = age;
}
public Car getCar() {
return car;
}
public void setCar(Car car) {
this.car = car;
}
@Override
public String toString() {
return "Person [name=" + name + ", age=" + age + ", car=" + car + "]";
}
}
/**
* 小汽车类
* @author nnngu
*
*/
class Car implements Serializable {
private static final long serialVersionUID = -5713945027627603702L;
private String brand; // 品牌
private int maxSpeed; // 最高时速
public Car(String brand, int maxSpeed) {
this.brand = brand;
this.maxSpeed = maxSpeed;
}
public String getBrand() {
return brand;
}
public void setBrand(String brand) {
this.brand = brand;
}
public int getMaxSpeed() {
return maxSpeed;
}
public void setMaxSpeed(int maxSpeed) {
this.maxSpeed = maxSpeed;
}
@Override
public String toString() {
return "Car [brand=" + brand + ", maxSpeed=" + maxSpeed + "]";
}
}
class CloneTest {
public static void main(String[] args) {
try {
Person p1 = new Person("郭靖", 33, new Car("Benz", 300));
Person p2 = MyUtil.clone(p1); // 深度克隆
p2.getCar().setBrand("BYD");
// 修改克隆的Person对象p2关联的汽车对象的品牌属性
// 原来的Person对象p1关联的汽车不会受到任何影响
// 因为在克隆Person对象时其关联的汽车对象也被克隆了
System.out.println(p1);
} catch (Exception e) {
e.printStackTrace();
}
}
}
注意:基于序列化和反序列化实现的克隆不仅仅是深度克隆,更重要的是通过泛型限定,可以检查出要克隆的对象是否支持序列化,这项检查是编译器完成的,不是在运行时抛出异常,这种是方案明显优于使用Object类的clone方法克隆对象。让问题在编译的时候暴露出来总是好过把问题留到运行时。
JSP有9个内置对象:
JSP中的四种作用域包括page、request、session和application,具体来说:
其实session是一个存在服务器上的类似于一个散列表格的文件。里面存有我们需要的信息,在我们需要用的时候可以从里面取出来。类似于一个大号的map吧,里面的键存储的是用户的sessionid,用户向服务器发送请求的时候会带上这个sessionid。这时就可以从中取出对应的值了。
Cookie与 Session,一般认为是两个独立的东西,Session采用的是在服务器端保持状态的方案,而Cookie采用的是在客户端保持状态的方案。但为什么禁用Cookie就不能得到Session呢?因为Session是用Session ID来确定当前对话所对应的服务器Session,而Session ID是通过Cookie来传递的,禁用Cookie相当于失去了Session ID,也就得不到Session了。
假定用户关闭Cookie的情况下使用Session,其实现途径有以下几种:
Struts2是类级别的拦截,每次请求就会创建一个Action,和Spring整合时Struts2的ActionBean注入作用域是原型模式prototype,然后通过setter,getter吧request数据注入到属性。Struts2中,一个Action对应一个request,response上下文,在接收参数时,可以通过属性接收,这说明属性参数是让多个方法共享的。Struts2中Action的一个方法可以对应一个url,而其类属性却被所有方法共享,这也就无法用注解或其他方式标识其所属方法了,只能设计为多例。
SpringMVC是方法级别的拦截,一个方法对应一个Request上下文,所以方法直接基本上是独立的,独享request,response数据。而每个方法同时又何一个url对应,参数的传递是直接注入到方法中的,是方法所独有的。处理结果通过ModeMap返回给框架。在Spring整合时,SpringMVC的Controller Bean默认单例模式Singleton,所以默认对所有的请求,只会创建一个Controller,有应为没有共享的属性,所以是线程安全的,如果要改变默认的作用域,需要添加@Scope注解修改。
Struts2有自己的拦截Interceptor机制,SpringMVC这是用的是独立的Aop方式,这样导致Struts2的配置文件量还是比SpringMVC大。
Struts2采用Filter(StrutsPrepareAndExecuteFilter)实现,SpringMVC(DispatcherServlet)则采用Servlet实现。Filter在容器启动之后即初始化;服务停止以后坠毁,晚于Servlet。Servlet在是在调用时初始化,先于Filter调用,服务停止后销毁。
Struts2是类级别的拦截,每次请求对应实例一个新的Action,需要加载所有的属性值注入,SpringMVC实现了零配置,由于SpringMVC基于方法的拦截,有加载一次单例模式bean注入。所以,SpringMVC开发效率和性能高于Struts2。
spring MVC和Spring是无缝的。从这个项目的管理和安全上也比Struts2高。
XSS攻击又称CSS,全称Cross Site Script (跨站脚本攻击),其原理是攻击者向有XSS漏洞的网站中输入恶意的 HTML 代码,当用户浏览该网站时,这段 HTML 代码会自动执行,从而达到攻击的目的。XSS 攻击类似于 SQL 注入攻击,SQL注入攻击中以SQL语句作为用户输入,从而达到查询/修改/删除数据的目的,而在xss攻击中,通过插入恶意脚本,实现对用户游览器的控制,获取用户的一些信息。 XSS是 Web 程序中常见的漏洞,XSS 属于被动式且用于客户端的攻击方式。
XSS防范的总体思路是:对输入(和URL参数)进行过滤,对输出进行编码。
CSRF(Cross-site request forgery)也被称为 one-click attack或者 session riding,中文全称是叫跨站请求伪造。一般来说,攻击者通过伪造用户的浏览器的请求,向访问一个用户自己曾经认证访问过的网站发送出去,使目标网站接收并误以为是用户的真实操作而去执行命令。常用于盗取账号、转账、发送虚假消息等。攻击者利用网站对请求的验证漏洞而实现这样的攻击行为,网站能够确认请求来源于用户的浏览器,却不能验证请求是否源于用户的真实意愿下的操作行为。
如何避免:
. 验证 HTTP Referer 字段
HTTP头中的Referer字段记录了该 HTTP 请求的来源地址。在通常情况下,访问一个安全受限页面的请求来自于同一个网站,而如果黑客要对其实施 CSRF
攻击,他一般只能在他自己的网站构造请求。因此,可以通过验证Referer值来防御CSRF 攻击。
. 使用验证码
关键操作页面加上验证码,后台收到请求后通过判断验证码可以防御CSRF。但这种方法对用户不太友好。
. 在请求地址中添加token并验证
CSRF 攻击之所以能够成功,是因为黑客可以完全伪造用户的请求,该请求中所有的用户验证信息都是存在于cookie中,因此黑客可以在不知道这些验证信息的情况下直接利用用户自己的cookie 来通过安全验证。要抵御 CSRF,关键在于在请求中放入黑客所不能伪造的信息,并且该信息不存在于 cookie 之中。可以在 HTTP 请求中以参数的形式加入一个随机产生的 token,并在服务器端建立一个拦截器来验证这个 token,如果请求中没有token或者 token 内容不正确,则认为可能是 CSRF 攻击而拒绝该请求。这种方法要比检查 Referer 要安全一些,token 可以在用户登陆后产生并放于session之中,然后在每次请求时把token 从 session 中拿出,与请求中的 token 进行比对,但这种方法的难点在于如何把 token 以参数的形式加入请求。
对于 GET 请求,token 将附在请求地址之后,这样 URL 就变成 http://urlcsrftoken=tokenvalue。
而对于 POST 请求来说,要在 form 的最后加上 ,这样就把token以参数的形式加入请求了。
. 在HTTP 头中自定义属性并验证
这种方法也是使用 token 并进行验证,和上一种方法不同的是,这里并不是把 token 以参数的形式置于 HTTP 请求之中,而是把它放到 HTTP 头中自定义的属性里。通过 XMLHttpRequest 这个类,可以一次性给所有该类请求加上 csrftoken 这个 HTTP 头属性,并把 token 值放入其中。这样解决了上种方法在请求中加入 token 的不便,同时,通过 XMLHttpRequest 请求的地址不会被记录到浏览器的地址栏,也不用担心 token 会透过 Referer 泄露到其他网站中去。
七、异常
throws是用来声明一个方法可能抛出的所有异常信息,throws是将异常声明但是不处理,而是将异常往上传,谁调用我就交给谁处理。而throw则是指抛出的一个具体的异常类型。
答:catch 可以省略
原因:
更为严格的说法其实是:try只适合处理运行时异常,try+catch适合处理运行时异常+普通异常。也就是说,如果你只用try去处理普通异常却不加以catch处理,编译是通不过的,因为编译器硬性规定,普通异常如果选择捕获,则必须用catch显示声明以便进一步处理。而运行时异常在编译时没有如此规定,所以catch可以省略,你加上catch编译器也觉得无可厚非。
理论上,编译器看任何代码都不顺眼,都觉得可能有潜在的问题,所以你即使对所有代码加上try,代码在运行期时也只不过是在正常运行的基础上加一层皮。但是你一旦对一段代码加上try,就等于显示地承诺编译器,对这段代码可能抛出的异常进行捕获而非向上抛出处理。如果是普通异常,编译器要求必须用catch捕获以便进一步处理;如果运行时异常,捕获然后丢弃并且+finally扫尾处理,或者加上catch捕获以便进一步处理。
至于加上finally,则是在不管有没捕获异常,都要进行的“扫尾”处理。
答:会执行,在 return 前执行。
代码示例1:
/*
* java面试题--如果catch里面有return语句,finally里面的代码还会执行吗?
*/
public class FinallyDemo2 {
public static void main(String[] args) {
System.out.println(getInt());
}
public static int getInt() {
int a = 10;
try {
System.out.println(a / 0);
a = 20;
} catch (ArithmeticException e) {
a = 30;
return a;
/*
* return a 在程序执行到这一步的时候,这里不是return a 而是 return 30;这个返回路径就形成了
* 但是呢,它发现后面还有finally,所以继续执行finally的内容,a=40
* 再次回到以前的路径,继续走return 30,形成返回路径之后,这里的a就不是a变量了,而是常量30
*/
} finally {
a = 40;
}
// return a;
}
}
执行结果:30
代码示例2:
package com.java_02;
/*
* java面试题--如果catch里面有return语句,finally里面的代码还会执行吗?
*/
public class FinallyDemo2 {
public static void main(String[] args) {
System.out.println(getInt());
}
public static int getInt() {
int a = 10;
try {
System.out.println(a / 0);
a = 20;
} catch (ArithmeticException e) {
a = 30;
return a;
/*
* return a 在程序执行到这一步的时候,这里不是return a 而是 return 30;这个返回路径就形成了
* 但是呢,它发现后面还有finally,所以继续执行finally的内容,a=40
* 再次回到以前的路径,继续走return 30,形成返回路径之后,这里的a就不是a变量了,而是常量30
*/
} finally {
a = 40;
return a; //如果这样,就又重新形成了一条返回路径,由于只能通过1个return返回,所以这里直接返回40
}
// return a;
}
}
执行结果:40
八、网络
答:301,302 都是HTTP状态的编码,都代表着某个URL发生了转移。
区别:
Forward和Redirect代表了两种请求转发方式:直接转发和间接转发。
直接转发方式(Forward),客户端和浏览器只发出一次请求,Servlet、HTML、JSP或其它信息资源,由第二个信息资源响应该请求,在请求对象request中,保存的对象对于每个信息资源是共享的。
**间接转发方式(Redirect)**实际是两次HTTP请求,服务器端在响应第一次请求的时候,让浏览器再向另外一个URL发出请求,从而达到转发的目的。
举个通俗的例子:
直接转发就相当于:“A找B借钱,B说没有,B去找C借,借到借不到都会把消息传递给A”;
间接转发就相当于:“A找B借钱,B说没有,让A去找C借”。
为了实现可靠数据传输, TCP 协议的通信双方, 都必须维护一个序列号, 以标识发送出去的数据包中, 哪些是已经被对方收到的。 三次握手的过程即是通信双方相互告知序列号起始值, 并确认对方已经收到了序列号起始值的必经步骤。
如果只是两次握手, 至多只有连接发起方的起始序列号能被确认, 另一方选择的序列号则得不到确认。
83. 说一下 tcp 粘包是怎么产生的?
①. 发送方产生粘包
采用TCP协议传输数据的客户端与服务器经常是保持一个长连接的状态(一次连接发一次数据不存在粘包),双方在连接不断开的情况下,可以一直传输数据;但当发送的数据包过于的小时,那么TCP协议默认的会启用Nagle算法,将这些较小的数据包进行合并发送(缓冲区数据发送是一个堆压的过程);这个合并过程就是在发送缓冲区中进行的,也就是说数据发送出来它已经是粘包的状态了。

②. 接收方产生粘包
接收方采用TCP协议接收数据时的过程是这样的:数据到底接收方,从网络模型的下方传递至传输层,传输层的TCP协议处理是将其放置接收缓冲区,然后由应用层来主动获取(C语言用recv、read等函数);这时会出现一个问题,就是我们在程序中调用的读取数据函数不能及时的把缓冲区中的数据拿出来,而下一个数据又到来并有一部分放入的缓冲区末尾,等我们读取数据时就是一个粘包。(放数据的速度 > 应用层拿数据速度)

方式一:图片ping或script标签跨域
图片ping常用于跟踪用户点击页面或动态广告曝光次数。
script标签可以得到从其他来源数据,这也是JSONP依赖的根据。
方式二:JSONP跨域
JSONP(JSON with Padding)是数据格式JSON的一种“使用模式”,可以让网页从别的网域要数据。根据 XmlHttpRequest 对象受到同源策略的影响,而利用

缺点:
方式三:CORS
Cross-Origin Resource Sharing(CORS)跨域资源共享是一份浏览器技术的规范,提供了 Web 服务从不同域传来沙盒脚本的方法,以避开浏览器的同源策略,确保安全的跨域数据传输。现代浏览器使用CORS在API容器如XMLHttpRequest来减少HTTP请求的风险来源。与 JSONP 不同,CORS 除了 GET 要求方法以外也支持其他的 HTTP 要求。服务器一般需要增加如下响应头的一种或几种:
Access-Control-Allow-Origin: *
Access-Control-Allow-Methods: POST, GET, OPTIONS
Access-Control-Allow-Headers: X-PINGOTHER, Content-Type
Access-Control-Max-Age: 86400
跨域请求默认不会携带Cookie信息,如果需要携带,请配置下述参数:
"Access-Control-Allow-Credentials": true
// Ajax设置
"withCredentials": true
方式四:window.name+iframe
window.name通过在iframe(一般动态创建i)中加载跨域HTML文件来起作用。然后,HTML文件将传递给请求者的字符串内容赋值给window.name。然后,请求者可以检索window.name值作为响应。
每个iframe都有包裹它的window,而这个window是top window的子窗口。contentWindow属性返回元素的Window对象。你可以使用这个Window对象来访问iframe的文档及其内部DOM。
<!--
下述用端口
10000表示:domainA
10001表示:domainB
-->
<!-- localhost:10000 -->
<script>
var iframe = document.createElement('iframe');
iframe.style.display = 'none'; // 隐藏
var state = 0; // 防止页面无限刷新
iframe.onload = function() {
if(state === 1) {
console.log(JSON.parse(iframe.contentWindow.name));
// 清除创建的iframe
iframe.contentWindow.document.write('');
iframe.contentWindow.close();
document.body.removeChild(iframe);
} else if(state === 0) {
state = 1;
// 加载完成,指向当前域,防止错误(proxy.html为空白页面)
// Blocked a frame with origin "http://localhost:10000" from accessing a cross-origin frame.
iframe.contentWindow.location = 'http://localhost:10000/proxy.html';
}
};
iframe.src = 'http://localhost:10001';
document.body.appendChild(iframe);
</script>
<!-- localhost:10001 -->
<!DOCTYPE html>
...
<script>
window.name = JSON.stringify({a: 1, b: 2});
</script>
</html>
方式五:window.postMessage()
HTML5新特性,可以用来向其他所有的 window 对象发送消息。需要注意的是我们必须要保证所有的脚本执行完才发送 MessageEvent,如果在函数执行的过程中调用了它,就会让后面的函数超时无法执行。
下述代码实现了跨域存储localStorage
<!--
下述用端口
10000表示:domainA
10001表示:domainB
-->
<!-- localhost:10000 -->
<iframe src="http://localhost:10001/msg.html" name="myPostMessage" style="display:none;">
</iframe>
<script>
function main() {
LSsetItem('test', 'Test: ' + new Date());
LSgetItem('test', function(value) {
console.log('value: ' + value);
});
LSremoveItem('test');
}
var callbacks = {};
window.addEventListener('message', function(event) {
if (event.source === frames['myPostMessage']) {
console.log(event)
var data = /^#localStorage#(d+)(null)?#([Ss]*)/.exec(event.data);
if (data) {
if (callbacks[data[1]]) {
callbacks[data[1]](data[2] === 'null' ? null : data[3]);
}
delete callbacks[data[1]];
}
}
}, false);
var domain = '*';
// 增加
function LSsetItem(key, value) {
var obj = {
setItem: key,
value: value
};
frames['myPostMessage'].postMessage(JSON.stringify(obj), domain);
}
// 获取
function LSgetItem(key, callback) {
var identifier = new Date().getTime();
var obj = {
identifier: identifier,
getItem: key
};
callbacks[identifier] = callback;
frames['myPostMessage'].postMessage(JSON.stringify(obj), domain);
}
// 删除
function LSremoveItem(key) {
var obj = {
removeItem: key
};
frames['myPostMessage'].postMessage(JSON.stringify(obj), domain);
}
</script>
<!-- localhost:10001 -->
<script>
window.addEventListener('message', function(event) {
console.log('Receiver debugging', event);
if (event.origin == 'http://localhost:10000') {
var data = JSON.parse(event.data);
if ('setItem' in data) {
localStorage.setItem(data.setItem, data.value);
} else if ('getItem' in data) {
var gotItem = localStorage.getItem(data.getItem);
event.source.postMessage(
'#localStorage#' + data.identifier +
(gotItem === null ? 'null#' : '#' + gotItem),
event.origin
);
} else if ('removeItem' in data) {
localStorage.removeItem(data.removeItem);
}
}
}, false);
</script>
注意Safari一下,会报错:
Blocked a frame with origin “http://localhost:10001” from accessing a frame with origin “http://localhost:10000“. Protocols, domains, and ports must match.
避免该错误,可以在Safari浏览器中勾选开发菜单==>停用跨域限制。或者只能使用服务器端转存的方式实现,因为Safari浏览器默认只支持CORS跨域请求。
方式六:修改document.domain跨子域
前提条件:这两个域名必须属于同一个基础域名!而且所用的协议,端口都要一致,否则无法利用document.domain进行跨域,所以只能跨子域
在根域范围内,允许把domain属性的值设置为它的上一级域。例如,在”aaa.xxx.com”域内,可以把domain设置为 “xxx.com” 但不能设置为 “xxx.org” 或者”com”。
现在存在两个域名http://aaa.xxx.com和http://bbb.xxx.com。在aaa下嵌入bbb的页面,由于其document.name不一致,无法在aaa下操作bbb的js。可以在aaa和bbb下通过js将document.name = ‘xxx.com’;设置一致,来达到互相访问的作用。
方式七:WebSocket
WebSocket protocol 是HTML5一种新的协议。它实现了浏览器与服务器全双工通信,同时允许跨域通讯,是server push技术的一种很棒的实现。相关文章,请查看:WebSocket、WebSocket-SockJS
需要注意:WebSocket对象不支持DOM 2级事件侦听器,必须使用DOM 0级语法分别定义各个事件。
方式八:代理
同源策略是针对浏览器端进行的限制,可以通过服务器端来解决该问题
DomainA客户端(浏览器) ==> DomainA服务器 ==> DomainB服务器 ==> DomainA客户端(浏览器)
来源:http://blog.csdn.net/ligang2585116/article/details/73072868
jsonp 即 json+padding,动态创建script标签,利用script标签的src属性可以获取任何域下的js脚本,通过这个特性(也可以说漏洞),服务器端不在返货json格式,而是返回一段调用某个函数的js代码,在src中进行了调用,这样实现了跨域。
九、设计模式
简单工厂模式:
这个模式本身很简单而且使用在业务较简单的情况下。一般用于小项目或者具体产品很少扩展的情况(这样工厂类才不用经常更改)。
它由三种角色组成:
来用类图来清晰的表示下的它们之间的关系:

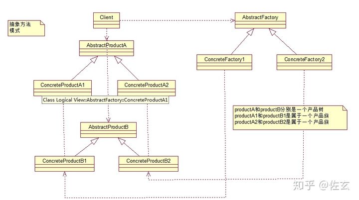
抽象工厂模式:
先来认识下什么是产品族: 位于不同产品等级结构中,功能相关联的产品组成的家族。

图中的BmwCar和BenzCar就是两个产品树(产品层次结构);而如图所示的BenzSportsCar和BmwSportsCar就是一个产品族。他们都可以放到跑车家族中,因此功能有所关联。同理BmwBussinessCar和BenzBusinessCar也是一个产品族。
可以这么说,它和工厂方法模式的区别就在于需要创建对象的复杂程度上。而且抽象工厂模式是三个里面最为抽象、最具一般性的。抽象工厂模式的用意为:给客户端提供一个接口,可以创建多个产品族中的产品对象。
而且使用抽象工厂模式还要满足一下条件:
来看看抽象工厂模式的各个角色(和工厂方法的如出一辙):
十、Spring / Spring MVC
1.简介
简单来说,Spring是一个轻量级的控制反转(IoC)和面向切面(AOP)的容器框架。
2.轻量
从大小与开销两方面而言Spring都是轻量的。完整的Spring框架可以在一个大小只有1MB多的JAR文件里发布。并且Spring所需的处理开销也是微不足道的。此外,Spring是非侵入式的:典型地,Spring应用中的对象不依赖于Spring的特定类。
3.控制反转
Spring通过一种称作控制反转(IoC)的技术促进了松耦合。当应用了IoC,一个对象依赖的其它对象会通过被动的方式传递进来,而不是这个对象自己创建或者查找依赖对象。你可以认为IoC与JNDI相反——不是对象从容器中查找依赖,而是容器在对象初始化时不等对象请求就主动将依赖传递给它。
4.面向切面
Spring提供了面向切面编程的丰富支持,允许通过分离应用的业务逻辑与系统级服务(例如审计(auditing)和事务(transaction)管理)进行内聚性的开发。应用对象只实现它们应该做的——完成业务逻辑——仅此而已。它们并不负责(甚至是意识)其它的系统级关注点,例如日志或事务支持。
5.容器
Spring包含并管理应用对象的配置和生命周期,在这个意义上它是一种容器,你可以配置你的每个bean如何被创建——基于一个可配置原型(prototype),你的bean可以创建一个单独的实例或者每次需要时都生成一个新的实例——以及它们是如何相互关联的。然而,Spring不应该被混同于传统的重量级的EJB容器,它们经常是庞大与笨重的,难以使用。
6.框架
Spring可以将简单的组件配置、组合成为复杂的应用。在Spring中,应用对象被声明式地组合,典型地是在一个XML文件里。Spring也提供了很多基础功能(事务管理、持久化框架集成等等),将应用逻辑的开发留给了你。
所有Spring的这些特征使你能够编写更干净、更可管理、并且更易于测试的代码。它们也为Spring中的各种模块提供了基础支持。
AOP(Aspect-Oriented Programming,面向方面编程),可以说是OOP(Object-Oriented Programing,面向对象编程)的补充和完善。OOP引入封装、继承和多态性等概念来建立一种对象层次结构,用以模拟公共行为的一个集合。当我们需要为分散的对象引入公共行为的时候,OOP则显得无能为力。也就是说,OOP允许你定义从上到下的关系,但并不适合定义从左到右的关系。例如日志功能。日志代码往往水平地散布在所有对象层次中,而与它所散布到的对象的核心功能毫无关系。对于其他类型的代码,如安全性、异常处理和透明的持续性也是如此。这种散布在各处的无关的代码被称为横切(cross-cutting)代码,在OOP设计中,它导致了大量代码的重复,而不利于各个模块的重用。
而AOP技术则恰恰相反,它利用一种称为“横切”的技术,剖解开封装的对象内部,并将那些影响了多个类的公共行为封装到一个可重用模块,并将其名为“Aspect”,即方面。所谓“方面”,简单地说,就是将那些与业务无关,却为业务模块所共同调用的逻辑或责任封装起来,便于减少系统的重复代码,降低模块间的耦合度,并有利于未来的可操作性和可维护性。AOP代表的是一个横向的关系,如果说“对象”是一个空心的圆柱体,其中封装的是对象的属性和行为;那么面向方面编程的方法,就仿佛一把利刃,将这些空心圆柱体剖开,以获得其内部的消息。而剖开的切面,也就是所谓的“方面”了。然后它又以巧夺天功的妙手将这些剖开的切面复原,不留痕迹。
使用“横切”技术,AOP把软件系统分为两个部分:核心关注点和横切关注点。业务处理的主要流程是核心关注点,与之关系不大的部分是横切关注点。横切关注点的一个特点是,他们经常发生在核心关注点的多处,而各处都基本相似。比如权限认证、日志、事务处理。Aop 的作用在于分离系统中的各种关注点,将核心关注点和横切关注点分离开来。正如Avanade公司的高级方案构架师Adam Magee所说,AOP的核心思想就是“将应用程序中的商业逻辑同对其提供支持的通用服务进行分离。”
IOC是Inversion of Control的缩写,多数书籍翻译成“控制反转”。
1996年,Michael Mattson在一篇有关探讨面向对象框架的文章中,首先提出了IOC 这个概念。对于面向对象设计及编程的基本思想,前面我们已经讲了很多了,不再赘述,简单来说就是把复杂系统分解成相互合作的对象,这些对象类通过封装以后,内部实现对外部是透明的,从而降低了解决问题的复杂度,而且可以灵活地被重用和扩展。
IOC理论提出的观点大体是这样的:借助于“第三方”实现具有依赖关系的对象之间的解耦。如下图:

大家看到了吧,由于引进了中间位置的“第三方”,也就是IOC容器,使得A、B、C、D这4个对象没有了耦合关系,齿轮之间的传动全部依靠“第三方”了,全部对象的控制权全部上缴给“第三方”IOC容器,所以,IOC容器成了整个系统的关键核心,它起到了一种类似“粘合剂”的作用,把系统中的所有对象粘合在一起发挥作用,如果没有这个“粘合剂”,对象与对象之间会彼此失去联系,这就是有人把IOC容器比喻成“粘合剂”的由来。
我们再来做个试验:把上图中间的IOC容器拿掉,然后再来看看这套系统:

我们现在看到的画面,就是我们要实现整个系统所需要完成的全部内容。这时候,A、B、C、D这4个对象之间已经没有了耦合关系,彼此毫无联系,这样的话,当你在实现A的时候,根本无须再去考虑B、C和D了,对象之间的依赖关系已经降低到了最低程度。所以,如果真能实现IOC容器,对于系统开发而言,这将是一件多么美好的事情,参与开发的每一成员只要实现自己的类就可以了,跟别人没有任何关系!
我们再来看看,控制反转(IOC)到底为什么要起这么个名字?我们来对比一下:
软件系统在没有引入IOC容器之前,如图1所示,对象A依赖于对象B,那么对象A在初始化或者运行到某一点的时候,自己必须主动去创建对象B或者使用已经创建的对象B。无论是创建还是使用对象B,控制权都在自己手上。
软件系统在引入IOC容器之后,这种情形就完全改变了,如图3所示,由于IOC容器的加入,对象A与对象B之间失去了直接联系,所以,当对象A运行到需要对象B的时候,IOC容器会主动创建一个对象B注入到对象A需要的地方。
通过前后的对比,我们不难看出来:对象A获得依赖对象B的过程,由主动行为变为了被动行为,控制权颠倒过来了,这就是“控制反转”这个名称的由来。
Spring框架至今已集成了20多个模块。这些模块主要被分如下图所示的核心容器、数据访问/集成,、Web、AOP(面向切面编程)、工具、消息和测试模块。

Spring通过DI(依赖注入)实现IOC(控制反转),常用的注入方式主要有三种:
Spring容器中的Bean是否线程安全,容器本身并没有提供Bean的线程安全策略,因此可以说spring容器中的Bean本身不具备线程安全的特性,但是具体还是要结合具体scope的Bean去研究。
当通过spring容器创建一个Bean实例时,不仅可以完成Bean实例的实例化,还可以为Bean指定特定的作用域。Spring支持如下5种作用域:
其中比较常用的是singleton和prototype两种作用域。对于singleton作用域的Bean,每次请求该Bean都将获得相同的实例。容器负责跟踪Bean实例的状态,负责维护Bean实例的生命周期行为;如果一个Bean被设置成prototype作用域,程序每次请求该id的Bean,Spring都会新建一个Bean实例,然后返回给程序。在这种情况下,Spring容器仅仅使用new 关键字创建Bean实例,一旦创建成功,容器不在跟踪实例,也不会维护Bean实例的状态。
如果不指定Bean的作用域,Spring默认使用singleton作用域。Java在创建Java实例时,需要进行内存申请;销毁实例时,需要完成垃圾回收,这些工作都会导致系统开销的增加。因此,prototype作用域Bean的创建、销毁代价比较大。而singleton作用域的Bean实例一旦创建成功,可以重复使用。因此,除非必要,否则尽量避免将Bean被设置成prototype作用域。
Spring容器负责创建应用程序中的bean同时通过ID来协调这些对象之间的关系。作为开发人员,我们需要告诉Spring要创建哪些bean并且如何将其装配到一起。
spring中bean装配有两种方式:
当然这些方式也可以配合使用。
事务隔离级别指的是一个事务对数据的修改与另一个并行的事务的隔离程度,当多个事务同时访问相同数据时,如果没有采取必要的隔离机制,就可能发生以下问题:
Spring MVC运行流程图:

Spring运行流程描述:
. 用户向服务器发送请求,请求被Spring 前端控制Servelt DispatcherServlet捕获;
. DispatcherServlet对请求URL进行解析,得到请求资源标识符(URI)。然后根据该URI,调用HandlerMapping获得该Handler配置的所有相关的对象(包括Handler对象以及Handler对象对应的拦截器),最后以HandlerExecutionChain对象的形式返回;
. DispatcherServlet 根据获得的Handler,选择一个合适的HandlerAdapter;(附注:如果成功获得HandlerAdapter后,此时将开始执行拦截器的preHandler(…)方法)
. 提取Request中的模型数据,填充Handler入参,开始执行Handler(Controller)。 在填充Handler的入参过程中,根据你的配置,Spring将帮你做一些额外的工作:
. Handler执行完成后,向DispatcherServlet 返回一个ModelAndView对象;
. 根据返回的ModelAndView,选择一个适合的ViewResolver(必须是已经注册到Spring容器中的ViewResolver)返回给DispatcherServlet ;
. ViewResolver 结合Model和View,来渲染视图;
8. 将渲染结果返回给客户端。
Spring MVC的核心组件:
RequestMapping是一个用来处理请求地址映射的注解,可用于类或方法上。用于类上,表示类中的所有响应请求的方法都是以该地址作为父路径。
RequestMapping注解有六个属性,下面我们把她分成三类进行说明。
value, method:
consumes,produces
params,headers
在Spring框架这个大家族中,产生了很多衍生框架,比如 Spring、SpringMvc框架等,Spring的核心内容在于控制反转(IOC)和依赖注入(DI),所谓控制反转并非是一种技术,而是一种思想,在操作方面是指在spring配置文件中创建,依赖注入即为由spring容器为应用程序的某个对象提供资源,比如 引用对象、常量数据等。
SpringBoot是一个框架,一种全新的编程规范,他的产生简化了框架的使用,所谓简化是指简化了Spring众多框架中所需的大量且繁琐的配置文件,所以 SpringBoot是一个服务于框架的框架,服务范围是简化配置文件。
Spring Boot提供了两种常用的配置文件:
Spring Boot提供了两种常用的配置文件,分别是properties文件和yml文件。相对于properties文件而言,yml文件更年轻,也有很多的坑。可谓成也萧何败萧何,yml通过空格来确定层级关系,使配置文件结构跟清晰,但也会因为微不足道的空格而破坏了层级关系。
SpringBoot热部署实现有两种方式:
①. 使用spring loaded
在项目中添加如下代码:
<build>
<plugins>
<plugin>
<!-- springBoot编译插件-->
<groupId>org.springframework.boot</groupId>
<artifactId>spring-boot-maven-plugin</artifactId>
<dependencies>
<!-- spring热部署 -->
<!-- 该依赖在此处下载不下来,可以放置在build标签外部下载完成后再粘贴进plugin中 -->
<dependency>
<groupId>org.springframework</groupId>
<artifactId>springloaded</artifactId>
<version>1.2.6.RELEASE</version>
</dependency>
</dependencies>
</plugin>
</plugins>
</build>
添加完毕后需要使用mvn指令运行:
首先找到IDEA中的Edit configurations ,然后进行如下操作:(点击左上角的"+",然后选择maven将出现右侧面板,在红色划线部位输入如图所示指令,你可以为该指令命名(此处命名为MvnSpringBootRun))

点击保存将会在IDEA项目运行部位出现,点击绿色箭头运行即可

②. 使用spring-boot-devtools
在项目的pom文件中添加依赖:
<!--热部署jar-->
<dependency>
<groupId>org.springframework.boot</groupId>
<artifactId>spring-boot-devtools</artifactId>
</dependency>
然后:使用 shift+ctrl+alt+“/” (IDEA中的快捷键) 选择"Registry" 然后勾选 compiler.automake.allow.when.app.running
从字面理解,Spring Cloud 就是致力于分布式系统、云服务的框架。
Spring Cloud 是整个 Spring 家族中新的成员,是最近云服务火爆的必然产物。
Spring Cloud 为开发人员提供了快速构建分布式系统中一些常见模式的工具,例如:
使用 Spring Cloud 开发人员可以开箱即用的实现这些模式的服务和应用程序。这些服务可以任何环境下运行,包括分布式环境,也包括开发人员自己的笔记本电脑以及各种托管平台。
在Spring Cloud中使用了Hystrix 来实现断路器的功能,断路器可以防止一个应用程序多次试图执行一个操作,即很可能失败,允许它继续而不等待故障恢复或者浪费 CPU 周期,而它确定该故障是持久的。断路器模式也使应用程序能够检测故障是否已经解决,如果问题似乎已经得到纠正,应用程序可以尝试调用操作。
断路器增加了稳定性和灵活性,以一个系统,提供稳定性,而系统从故障中恢复,并尽量减少此故障的对性能的影响。它可以帮助快速地拒绝对一个操作,即很可能失败,而不是等待操作超时(或者不返回)的请求,以保持系统的响应时间。如果断路器提高每次改变状态的时间的事件,该信息可以被用来监测由断路器保护系统的部件的健康状况,或以提醒管理员当断路器跳闸,以在打开状态。
①. 服务发现——Netflix Eureka
一个RESTful服务,用来定位运行在AWS地区(Region)中的中间层服务。由两个组件组成:Eureka服务器和Eureka客户端。Eureka服务器用作服务注册服务器。Eureka客户端是一个java客户端,用来简化与服务器的交互、作为轮询负载均衡器,并提供服务的故障切换支持。Netflix在其生产环境中使用的是另外的客户端,它提供基于流量、资源利用率以及出错状态的加权负载均衡。
②. 客服端负载均衡——Netflix Ribbon
Ribbon,主要提供客户侧的软件负载均衡算法。Ribbon客户端组件提供一系列完善的配置选项,比如连接超时、重试、重试算法等。Ribbon内置可插拔、可定制的负载均衡组件。
③. 断路器——Netflix Hystrix
断路器可以防止一个应用程序多次试图执行一个操作,即很可能失败,允许它继续而不等待故障恢复或者浪费 CPU 周期,而它确定该故障是持久的。断路器模式也使应用程序能够检测故障是否已经解决。如果问题似乎已经得到纠正,应用程序可以尝试调用操作。
④. 服务网关——Netflix Zuul
类似nginx,反向代理的功能,不过netflix自己增加了一些配合其他组件的特性。
⑤. 分布式配置——Spring Cloud Config
这个还是静态的,得配合Spring Cloud Bus实现动态的配置更新。