| 学习路线指引(点击解锁) | 知识定位 | 人群定位 |
|---|---|---|
| 🧡 Python实战微信订餐小程序 🧡 | 进阶级 | 本课程是python flask+微信小程序的完美结合,从项目搭建到腾讯云部署上线,打造一个全栈订餐系统。 |
| 💛Python量化交易实战💛 | 入门级 | 手把手带你打造一个易扩展、更安全、效率更高的量化交易系统 |
原创不易,求分享、求一键三连
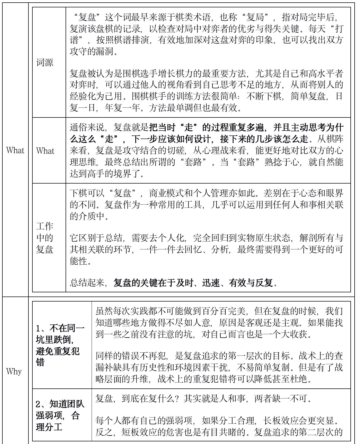
周末被早早聊拉过去做了一次关于成长的分享,这里将PPT分享出来跟大家交流。
关注公众号,回复成长获取PDF

首先,今天的话题是关于成长的,那么对于个人来说,到底什么是成长呢?
最简单的描述就是,之前我不能做一件事,现在我能做了;之前我做不好的事情,现在能做更好了,这个就是成长。
在工作场景下,把事情做好是对应我们常说的执行力,所以成长,其实是说执行力方面的成长,如何将事情执行的更好嘛。
执行力三要素是能力、信息、意愿:
我们不愿意做一件事,有几个原因,第一是我们完全不理解,不理解自然没有做的必要;
第二个原因是我们理解但是我们不愿意,比如加班就能升职,运动就能减肥,但很多人是不愿意的;
第三个原因是我们理解也愿意但觉得事情不值得做,比如我也愿意加班,我也希望升职,但如果加班只能带来短期效益,那么我就认为不值得。
所以,成长路上最大的绊脚石其实是意愿问题,意愿问题的底层其实我们的认知体系,什么是认知体系,认知体系就是你是如何看这个世界的,或者这个世界在你心中的投影。认知系统有两个特点:
举个例子,如果问题是图书馆在哪:
我知道你在想什么,你不知道我在想什么,我想告诉你哪里错了,你觉得我是傻子,并且拒绝交流,非要认为是我错了,这个就是成长路上最大的绊脚石,也就是我们所谓的认知屏障,俗话说来就是固执、安全区、舒适区。
所以,成长的本质是提升认知

所以,成长的本质其实就是提升我们的认知。提升认知的第一步是打破认知屏障,也就是说不要太固执了,听听人家在说什么。
这里继续衍生,那么到底有几种类型的成长呢?我认为有三种类型的成长:
或者也可以说更深的认知,比如我今年管50人,明年管500人,我对管理的认知肯定是比之前更大了更深了;
比如我是一个老师,今年我教数学,明年我教语文,因为语文数学相关性不大,所以我其实现在是有用了两个认知;
比如有个同学去年是个肌肉男,今年去了泰国几个月,回来后他的认知发生了根本性的改变,我们的认知也改了,这种1+1的效果,就是我们所谓融合的认知,交叉学科创新,很高级的哦。
我们的成长都是围绕这三个方向展开,端看各位结合自己情况看看哪种更适合自己。

好,我们先是介绍了成长的本质是认知升级,其次讨论了几种成长的方向,下一个问题也来了,为什么有的同学成长快,有的同学成长慢,其中的秘诀是什么呢?
为了探讨这个问题,我们这里提出了一个成长模型,从两个维度进行探讨:
驱动力由上进和热爱组成,首先是上进:
所以,人们进步驱动力只有两个热爱与上进:热爱是因为喜欢这个事情本身,给不给钱都要做,为爱发电;上进是因为有所求,本质是穷,想赚钱或者想变强以便赚钱。
抛开天赋只谈上进,通常而言赚钱和变强赚更多的钱是我们做某事的根本驱动力,所以我建议大家响应国家号召,买房或者生小孩,这都能让你更穷,你更穷的所以更强了,很完美。
回答了我们为什么要进步,现在来探讨如何成长得更快。成长力由自省和聪明组成,首先聊自省:
自省是你能不能、有没有习惯意识到自己可能是错的,然后才是采用复盘总结的方式,自己找到如何变好的路径;
聪明就不同了,聪明属于天赋,讲究举一反三,,看个书都能总结一套世界运行的规律,这种人天生具有预测未来的能力,少量经历便可达成大量成就。
总结一下:
至于每个特质同学有什么特点,驱动力和成长力组合会有什么火花,图中也有标明,大家自己去看看,因为聪明和热爱与人的性格有莫大的关系,很难改变,所以我们重点聊上进+自省这对小伙伴:
上进且自省的人,自我要求较高,目标感强,成长速度飞快;但也会因为目标感过强,可能被人讨厌,其次自省太过容易不自信,有好处就有坏处,这个没有办法。

理论说了很多了,我们来看看实际工作中会有什么案例,这里举个例子:
case:反正我背锅就行
有一次活动,大概场景是小孙合并了一块代码到主干,因为一些原因不能马上上线,然后出事故了。
寻找原因发现是另一个同学也需要发布,看见小孙有更新,没问明缘由,直接发布上线了…
问题很常见也很小,但接下来跟小孙之间开始长达5小时的争论。
原因就是我嘀咕了一句:虽然上主干就可以发,但明明发现不是自己的内容,为什么不问一嘴呢?
小孙直接怼了回来:合并主干就是要发布的,上线有什么问题,我觉得没什么问题!
我:这次线上事故很小,那引起了大的事故到底该算谁的呢?
小孙:有事故我背就行了,怕什么?
我:你TM说话真气人,如果这次是其他同学合并到主干,你给他发布到线上引起了重大事故,那个同学说我一般喜欢合并后再仔细检查一下,刚发现一个问题准备回滚,就被人发上线了,小孙发现不是自己的东西为什么还要上线,不能问一嘴吗?有人这么问,你怎么办?
小孙:他要这么想我有什么办法…
我:你TM能不能听懂重点…
从21.00聊到凌晨2点,逼着小孙做了复盘2000字作文,甚至做了个SWOT分析,总结自己人生30年。才肯善罢甘休…
最终的结果显然不太好,因为没过多久又发生了一个Case!
case:他为什么不能这样
有一次小孙做技术Owner推动一个项目,下面一个十分聪明的同学有两个项目要参与,在时间冲突情况下,放弃了小孙这边,并且完全对小孙这边不闻不问,这个确实有渎职现象,但小孙的处理办法就很值得玩味了。
小孙自己做了补位将事情平了,事后对该“渎职”同学十分不满,在我跟前不停嘀咕,并没有更多的动作,这引起了我极大的不满:
1)你觉得这个同学有问题,你就周会上抛出来,看如何处理;
2)你要是对他私人有什么意见,我觉得他有一些问题,但你问题更大;
3)你到底知不知道点在哪???
小孙:那种人,合作一次就不合作就行了呗,我不想提这个事情了,算我理解有问题吧!
小孙是个非常上进的人,初期成长速度很快,但这两年明显开始吃力,这是为什么呢?首先,小孙很早就形成了一套正循环框架:
遇到问题->我担当,我努力->然后依靠个人努力,问题解决了->最后他成长了
初期他在一个小公司,业务简单,环境单纯,这套框架非常好用,他也确实成长得很快,并且身边还出现了很多反面案例:
遇到问题,不担当,不努力,于是问题没解决,人也废了
这些事情正反加重了他关于努力的认知体系,但后面换到更大的环境,面对更复杂的场景,靠一己之力难以应付的问题,他那套体系不好使了,这个时候他是怎么做的呢?
自己努力不能解决就抱怨其他不配合的人是傻逼,因为他们是没有担当的人,所以导致他失败了,因为他失败了,所以他没有成长,长此以往,小孙自然原地踏步。
小孙确实足够上进,但小孙不够自省,他十分固执,他打不破认知屏障,所以他成长放缓了。
比较可气的是什么呢,我拿着鞭子在旁边无论怎么抽,这犊子都说不清楚,听不明白,理解不了,不认可,不改变,这就很伤了…

小孙上进不自省,所以他到一定阶段成长较慢,那上进且自省的小钗就一定成长快吗,个人现身说法,如果上进方向错了,那还真不一定:
case1:老板不请我吃饭
刚到公司的时候,有一次老板请吃饭,开始看到我在名单里面,后面不知什么原因又从名单里面出去了!
我那个自尊心被打击的很惨啊,当时还是很失落的,甚至有点怀疑为什么要离职,之前公司不是也挺好的吗?
男人,真是经不起挑衅的生物,特别是对他尊严的挑衅!
Case2:不被认可,很失落!
后面一段时间有个同学工作状态十分低落,聊了两句原来是因为得不到Leader的认可,摆烂了很长一段时间。
都是上进,但做事的心态不同,个人的成长速度以及事情的成功概率会有明显的不同,比如:我做一件事是因为关注事情本身还是关注某个人的关注。
我们是因为目标去做一件事,所以会关注事情本身,所以唯一能影响我们的是这件事情的成败;
而我们因为想要得到某个人的关注度,而不是事情本身,那么如果那个人不关注那件事了,而我们也自然不会有动力继续做下去,而这反而是不利于成长的。
并且关注人,很容易患得患失,自我质疑,甚至会引发抑郁,大家要戒之慎之。
我们的成长不应该因人而转移。我们的动作,我们的心态应该因为我们的目标而变化,我们的目标决定我们的行为,我们的行为会影响我们成长的增速。
个人成长能带动公司成长固然好,但公司不成长,甚至在一些逆境的时候,都不能影响你个人的成长。
如图所示,视野没有在公司以上,很容易出现一些得过且过或者说“也行、也可以”的同学,最终体现出来就是没野心,没有野心自然就不会有大目标,最后就躺平了。

事实上,NPL层次模型可以更好的说明这个情况,他将我们分为了留个层次,我看了下自己貌似介于3-4之间。
这个看上去复杂,其实他是一个决策模型,是当我们要选择或者要放弃一件事的时候,是如何说服自己的,比如:
我现在穷困潦倒,不同层次的人会有不同的解释:
如果倒转回来就很好理解了:
还不好理解吗,那再举个例子:
对了说了这么久,大家还不知道我是谁,我是《大明王朝1566》里面的海瑞,很高兴看到大家。
好了,回归成长主题,当大家以后要做一个决策的时候,想想这个层次模型,越往上靠,可能越容易成功哦!

前面介绍了理论基础,也讨论了几个案例,具体到实操层面,有什么建议呢,这个还是有的,但是千人千面,实操层面的动作未必对所有人有用,这里与各位探讨一下,首先是上进心。
很多时候我们会把上进心等同于自律,在理想的场景是我有一个目标,并且我为这个目标付诸了行动,最后目标达成了;
但事实上情况下,那个行动需要不断的重复,并且执行那个行动是要消耗意志力的,最后因为这样那样的借口,我们停止了那个行动,并且最后放弃了我们的目标。

这很正常,多数时候目标都不能达成,所以怎么办呢,有两个办法:
举个例子,我的公众号基本做到了日更,很多同学觉得不可思议,觉得我好自律,其实我王者荣耀都45星了,对于打王者荣耀我更自律…
那么为什么公众号可以不断更呢?因为我给内容输出这个事情加了杠杆!
首先我本身是部门负责人,需要大量的思考,如果我一周没有两个思考结果,那说明一周都在摸鱼,所以必须有思考输出物;
其次我是公司文化建设负责人,文化建设本来就需要大量的内容输出,那是本质工作啊;
最后到了公众号,我只需要将工作中的内容脱敏一下,自然而然就产出了;
一鱼多吃,找到一件事更多的价值,赋予一件事更多的意义,这件事自然就容易坚持了,如果你跑步不只能拥有好身材,还能结识新朋友,还能赚钱,那跑步这件事就很难中断了。
为我们的核心动作加杠杆,能让自律这个事情更容易发生,不要跟人性做斗争嘛。

讨论完上进,我们来说自省。自省的重点是,打破认知屏障,看到真实的自己,我平时是找三个角色:
这里要注意的是,无论朋友还是导师,或者以后我们作为其他人的朋友乃至导师,都不能直接帮他们做决策,而应该:
三个角色能帮我们还原更完整的事实,因为很多信息是会被篡改的,如果偏听偏信,很难找到真正的答案。
如果在成长的道路上,我们带着极大的防御机制,那肯定看不到全貌,也很难真正的成长。

具体到进一步实操方面,建议大家每天把可以记录的事情百字以内记录下来;每周进行一次整理;每个月可以找好朋友进行一次深入的讨论,然后将观点存档;最后到一定阶段去找你的导师进行讨论,而后总结录入系统。
更细节的实操,可以参考这个复盘方法论:


前面介绍了关于个人成长的话题,总结一下:个人成长的关键就是保持开放的心态,不要做杠精。但是杠精小孙又问了一个问题:
小孙:你看X总能力技术好强啊,我现在加班加点的努力,能赶上他吗?
我看了他炙热而又傻乎乎的眼神,思索了一下,答道:红利期已经过了,如果你的基础环境没有变化,永远不可能达到他现有的水平。
小孙微微一笑,显然觉得我在放屁!
假设一下,小孙足够努力,又足够自省,那他就一定能超越X总吗,那显然也是不可能的,因为经历是不可复制的。
一个问题处理结束,高端的人会留下一个东西叫方法论,方法论也是认知体系的精华,以小孙为例,遇到难题,思考解法,个人努力,问题解决,一个简单的方法论就形成了。
但简单方法论解决简单问题,面对超级难题的时候,往往就不是一个小孙能解决的了,小孙先要提出解法,其次要想办法获取大量资源,组成团队,再一起验证这个解法。
只要验证成功,小孙便已经小有所成了,如果他进一步形成方法论,并且在其他场景验证成功,那就超神了!

X总的成功其实是团队的成功,这个成功是建立在B站直播一天一宕机到一月一宕机到一年一宕机的厚重历史,这段历史里包含了大量技术选型,管理拉扯,资源申请,项目管理等等
所有这一切造就了那个团队,而团队的精华造就了那个X总,所以小孙想成为X总,不过痴人说梦罢了。
这就引出了另一个问题:一个人走得快,一群人走得远。
追求个人增速最大化必定会与团队起冲突,很多同学都会产生合作不如自己干的感觉,但若能利用好团队的合力又能突破个人的局限,所以作为管理者要让团队里的每个人感受到团队力量高于个人力量,这里的重点不是分工,而是让团队合作。
一个人的力量很容易到瓶颈,但当要做的事情不只有他一个人的时候就会变得更容易成功一些。相互鼓励,相互帮助,会让所有人都更愿意坚持,这就是团队带来的力量,这里首先需要拿到资源。
这里就涉及到成长的第二个核心关键,资源难题!
低端的成长上进自省就够了,高端的成长是要花钱养的,同学们,那需要资源!
举个例子,如果小孙有钱再造个B站,他当然能碾压X总…

更进一步,人与人的根本差距是什么:根本差距来源于资源,在正确的战略下,资源能让成长这个事情更快的发生。
认知到位,资源在哪里,哪里就会成长

至此,我们进入最后的话题,在全局视野下,个人成长其实属于梯队建设中的一环,更进一步他属于人才运营机制的一环
资源从哪来,资源当然从团队来,而团队是有一套底层规则的,你到了对应的圈层才能拿到对应的资源。站在团队层面,一定会有对应的上升通道,各位只需要在不同圈层好好工作,机会总会来临的:

最后总结一下,天人焉有两般意,道不虚行只在人,成长这个事情更多的还是要看自己。
事实上,团队也只会提供这些通用的机制,帮助大家成长,至于大家是不是真正成长,在没有发生沉没成本之前,Leader才不会关注呢…

关注公众号,回复成长获取PDF
好了,今天的分享就到这,喜欢的同学可以四连支持:

想要更多交流可以加我微信: