一、EMC设计的重要性
二、EMI测试项目
1、空间(RE)辐射测试
三、EMS测试项目
1、静电放电抗扰度
1)共模电感解决ESD问题 2)USB静电整改案例 3)智能家居的ESD整改案例
4)改善ESD静电放电的设计策略之接地
2、冲击(雷击浪涌)抗扰度
1)电子设备雷击浪涌抗扰度试验标准 2)模拟雷击浪涌脉冲生成电路的工作原理
3)共模浪涌抑制电路 4)雷击浪涌脉冲电压抑制常用器件 5)超高浪涌电压抑制电路
6)各种防雷器件的连接
四、EMC整改案例
五、其他EMC测试要求
1、SM8S为大功率TVS解决汽车抛负载问题
2、接口电路EMC设计
1)RS232 EMC电路设计 2)RS485 EMC电路设计 3)RS422 EMC电路设计
4)USB口 EMC电路设计
六、EMI抑制的元件、材料与集成电路
-----------------------------------------------------------------------------------------------------------------
一、EMC设计的重要性
产品的设计主要经历的几个阶段,总体规格方案设计、详细设计、原理图设计、PCBA设计、样机设计组装、实验室摸底预测试、第三方实验室认证几个阶段。在研发设计阶段没有考虑EMC方面问题,在产品样机出来组装去实验室再进行EMC摸底测试,发现问题,不能通过测试,达不到认证要求.再整改并对产品PCBA和原理图更改,常常会进行较大改动,影像产品周期以及进度。
摸底测试这个阶段EMC问题比较多,比如辐射、静电、传导、浪涌等一系类问题。有的因为屏蔽问题往往会涉及结构问题,接口滤波问题就会对原理图进行改动,重新设计PCBA,还有可能因为系统接地问题做调整,重新设计。
这种通过研发后期测试发现的问题再对产品进行测试修补法比较常见,但是产品在EMC问题的解决上投入更多的费用。电磁兼容设计对产品研发有重要的意义,根据产品的特点,制定一系列EMC设计规范用来指导产品的开发和生产,防患于未然,是未来以及现在产品研发的必由之路。下图是电视机顶盒EMC器件设计示意图:


-----------------------------------------------------------------------------------------------------------------
二、EMI测试项目
1、空间(RE)辐射测试
测试目的:检测电子电气设备通过空间辐射的干扰场强是否满足国际和国内相应标准规定的限值要求。
相应标准:CISPR 22,GB 9254,FCC
测量范围:26MHz~3GHz
1)客户介绍
珠海某电子科技有限公司是一家专门从事智能家居和楼宇对讲生产、研发、销售为一体的科技型企业,经客户转介绍认识,因其有一个新研发的高端出口可视对讲系统在深圳宝安某检测公司进行空间(RE)辐射测试 EN55022标准时,辐射超过限值,无法通过测试。后经运用我司提供的EMI滤波器进行整改后,通过测试。
2)测试数据
整改前:

整改后:

3)解决方案
(1)时钟晶振串联RU滤波器进行窄带噪声衰减处理,减弱其发射强度

(2)使用EMI电源专用滤波器对电源供电线路进行宽频噪声进行抑制。

-----------------------------------------------------------------------------------------------------------------
三、EMS测试项目
1、静电放电抗扰度
测试目的:检测电子电气设备在静电放电测试的环境下,性能是否满足国际和国内相应标准规定的要求。
相应标准:IEC 61000-4-2,GB 17626.2
测量范围:-30kV~+30kV
对在外部的一些接口,像USB、DC,SD卡这些,在进行接触放电的时候,静电就会很容易串联到电源线上面,静电就由共模变成了差模,这时电源产生很高的尖峰,会导致死机,复位等问题。对于电源的ESD保护,可以用TVS管来解决。它响应速度很快,对静电有很好的泄放作用。要尽量的靠近接口的位置,阴极最好是以最近的路径接到接口的外壳地。
PCB要尽量多的铺地。双面板两面都要大面积的铺铜,而且还要有足够的地过孔;若是四层板或者是更多。把主要元器件临近的平面层设为地层。
1)共模电感解决ESD问题
共模电感在很多工程师的映象中,其主要是用来解决EMI问题;其实根据共模电感的特性,对共模信号有很好的抑制效果,对差模信号几乎无影响。但是对于ESD来说,其也是一种共模干扰,所以在合适的位置用上共模,对ESD很能起到很好的作用。
(1)描述
本次实验的对象是一台儿童类教育机器,因其外部可爱的模样,深受孩子们的喜欢,并且其拥有诸多可以益智的功能,可以对孩子的前期教育有良好的辅助作用。我们在实验的过程中发现,在对其话筒的插口处进行空气放电8KV和对USB金属口进行接触4KV放电的时候,样机很容易出现复位重启的现象。

对端口进行常规的端口防护,如USB口的5V对地并联ASIM ESD(型号:CV0402VT6201T),DP、DM对地并联ASIM ESD(型号:CV0402VT6030T)。对话筒的信号线上对地并联ASIM ESD(型号:CV0402VT6201T)。在进行ESD测试的时候,发现现象有明显改善,但是还不能满足标准要求。
进一步分析样机结构,我们发现,样机里面有两块PCB板,一块为接口板,一块为主板,接口板和主板之间靠很长的连接线相接(大于20CM)。为判断是从哪些线路影响到样机的,于是我们分别断开各组信号线,我们发现,当将DP,DM信号线断开的时候,样机进行静电放电的时候,无明显异常现象。于是我们在主板端加ASIM共模滤波器(型号:CMF1210DH900MFR),再进行测试的时候,发现样机也能通过ESD测试。下图为在DP,DM之间串共模滤波器:

(2)整改心得
静电放电的过程中,还会伴随着瞬态磁场,走线过长的线路或连接线就很容易成为天线,吸收外界的电磁波,从而在线路上产生感应电动势,进而影响电路的正常工作状态。
ESD放电过程中形成的电流,以共模电流为主。对于减小共模电流最有效的方法之一就是采用共模电感,共模电感对于阻塞和消耗共模电流是有效的,为了提供一个阻抗给共模电流,导线必须缠绕在磁芯上,这样共模电流产生的磁通在磁芯中叠加,而差模电流产生的磁通在磁芯中相减。所以由于差模电流产生的磁通量在磁芯中相互抵消,所以共模电感(理想情况下)不会影响有用信号。

--------------------------------
2)USB静电整改案例
(1)USB端口介绍
USB具有传输速度快、使用方便、连接灵活、独立供电等优点,在电子产品中的应用十分广泛。USB接口自1996年推出后,已经成功代替串口和并口,并成为当今个人电脑和大量智能设备的必备接口之一。由于USB接口的热插拔性高,接口很容易会发生ESD事件,对产品的性能和稳定产生巨大影响;所以对提高产品的性能,避免因ESD事件带来的干扰就变得至关重要了。
(2)整改前现象

(3)整改方法
在USB接口的DM、DP处加ASIM ESD (型号:CV0402VT6030T),在USB接口VCC处加ASIM ESD(型号:CV0402VT6201T),AUX接口的信号引脚对地并联ASIM ESD(型号:CV0402VT6201T)(如下图红圈处):

USB地与PCB地隔开并用ASIM宽频滤波器(型号:RU0803L0020T)串联:

(4)整改后实验结果

(5)ESD抗扰度测试实质
从ESD测试配置描述可以看出,再进行ESD测试时,需要将静电枪的接地线接至参考接地板,EUT放置于参考接地板之上,静电枪放电枪头指向EUT中各种可能会被手触摸到的部位或水平耦合板和垂直耦合板,这就决定了ESD测试是一种以共模为主的抗扰度测试,因为ESD电流最终总要流向参考接地板。
(6)ESD脉冲波的分析
从静电放电波形分析,其上升沿时间为0.7ns到1ns,根据傅里叶变换可知其频谱宽度能达到300MHZ。ESD器件的响应时间一般为PS级别,所以用ESD器件去防护静电是一种有效的措施。
从静电的脉冲宽度看出,静电的脉冲持续时间很短,其能量比浪涌小很多,所以绝大多数的小功率的ESD器件足以满足对其的泄放。
(7)ESD器件的使用方法
ESD器件其主要是并联在线路上,当静电事件发生的时候,ESD器件能够瞬间导通,给静电提供一条低阻抗的回路。这里需要注意几点:
A.ESD器件的泄放地一定要完整,完整地的定义为长宽比小于3的(没有缝隙、没有开孔)
B.ESD器件必须要放在信号线的主路上,不能放在支路上,不然会使得ESD器件的效果大大降低。
C.若ESD器件是放在高速信号上,一定要考虑ESD结电容对信号的影响程度,信号速率越高,对ESD器件的结电容大小要求越低(即信号速率越高,ESD结电容越低)。
--------------------------------
3)智能家居的ESD整改案例
随着电子技术的不断创新,智能家居逐渐走进了千家万户。由于智能家居的使用者都是普通大众,并且南北使用的环境差异大,所以ESD问题是电子工程师在设计产品时所要考虑的一个重要因素。
本次实验的产品为某个大品牌的智能家居,客户在进行ESD测试的时候发现,如果用静电枪的空气放电对着屏幕测试的时候,屏幕很容易出现花屏的现象,但是再进行整机测试的时候,对着整机的GND进行空气放电的时候,产品不会出现花屏的现象。
通过对实验现象的分析,判断是显示屏本身出现了抗干扰不过的情况。查看其PCB LAYOUT图,如下图:

从PCB LAYOUT上可以看到,整改屏的信号走线都很长,信号回路都比较大。如果其中有一条敏感信号,那其暴露在空气放电产生的瞬态磁场中,就容易产生感应电动势(即di/dt)。
整改措施:我们对其MCU与主板MCU之间的通信信号对地并联ESD(型号:ESD5D100TA),再进行空气放电的时候,发现有点提升,但是并不能达到客户的要求。
根据实验现象,处理这种受磁场干扰,我们一般还会用到另外一种EMI器件---磁珠。很多工程师都会认为,磁珠一般都是用来解决辐射。但是大量的实验证明,磁珠对静电一样起着重要的作用。于是我们在信号网络RS上串联磁珠(型号:CVB1005C182T),并且通过分析,屏上的有一个固定的金属片,原先的设计是没有接地的,整改的时候将其与PCB 的GND相连,并且搭接比较好。如下图:


整改后再去测试的时候,发现空气15KV打在屏幕上,屏的工作状态没有任何异常。测试通过!
--------------------------------
4)改善ESD静电放电的设计策略之接地
当发生ESD静电放电时,应该让其尽快旁路入地,不要让ESD静电直接进入内部的电路。内部的电路如用金属机箱屏蔽,则机箱应良好接地,接地电阻要尽量小,这样放电电流可以由机箱外层流人大地,同时也可以对周边电子产品产生的EMI噪声进行良好的屏蔽,避免影响内部电路。

对于金属机箱,通常内部的电路会通过I/O电缆、电源线等接地,当机箱上发生静电放电时,机箱的电位上升;而内部电路由于接地,电位保持在地电位附近。此时,机箱与电路之间存在着很大的电位差,这会在机箱与电路之间引起二次电弧。由于没有电阻限流,这个电弧产生的电流可能很大,会对电路造成损坏。当外壳没有接地时,机箱上的电位更高,可达到与静电源相当的程度,因此屏蔽机箱应接地。
由通过增加电路与外壳之间的距离可以避免二次电弧的产生。对于外壳接地的场合,间隙耐压要达到1500V,对于未接地的场合,间隙耐压要达到25000V。当电路与外壳之间的距离不能增加时,可以在外壳与电路之间加一层接地的挡板,挡住电弧。
如果电路与机箱连在一起,则只应通过一点连接。防止不同接地点的电位差使ESD感应电流流过电路。当机箱上发生静电放电时,机箱的电位升高,由于线路板与机箱连接在一起,电路板的电位也同时升高,因此线路板与机箱连接的点应在电缆入口处。
对塑料机箱来说,则不存在机箱接地的问题。接地对I/O接口、保护电路等都很重要。
-----------------------------------------------------------
2、冲击(雷击浪涌)抗扰度
测试目的:检测电子电气设备在受到开关或雷击时,性能是否满足国际和国内相应标准的规定。
相应标准:IEC 61000-4-5,GB 17626.5
测量范围:-4.1kV~+4.1kV

1)电子设备雷击浪涌抗扰度试验标准
电子设备雷击浪涌抗扰度试验的国家标准为GB/T17626.5(等同于国际标准IEC61000-4-5 )。
标准主要是模拟间接雷击产生的各种情况:
(1)雷电击中外部线路,有大量电流流入外部线路或接地电阻,因而产生的干扰电压。
(2)间接雷击(如云层间或云层内的雷击)在外部线路上感应出电压和电流。
(3)雷电击中线路邻近物体,在其周围建立的强大电磁场,在外部线路上感应出电压。
(4)雷电击中邻近地面,地电流通过公共接地系统时所引进的干扰。

标准除了模拟雷击外,还模拟变电所等场合,因开关动作而引进的干扰(开关切换时引起电压瞬变),如:
(1)主电源系统切换时产生的干扰(如电容器组的切换)。
(2)同一电网,在靠近设备附近的一些较小开关跳动时的干扰。
(3)切换伴有谐振线路的晶闸管设备。
(4)各种系统性的故障,如设备接地网络或接地系统间的短路和飞弧故障。
标准描述了两种不同的波形发生器:一种是雷击在电源线上感应生产的波形;另一种是在通信线路上感应产生的波形。
这两种线路都属于空架线,但线路的阻抗各不相同:在电源线上感应产生的浪涌波形比较窄一些(50uS),前沿要陡一些(1.2uS);而在通信线上感应产生的浪涌波形比较宽一些,但前沿要缓一些。后面我们主要以雷击在电源线上感应生产的波形来对电路进行分析,同时也对通信线路的防雷技术进行简单介绍。
--------------------------------
2)模拟雷击浪涌脉冲生成电路的工作原理

上图是模拟雷电击到配电设备时,在输电线路中感应产生的浪涌电压,或雷电落地后雷电流通过公共地电阻产生的反击高压的脉冲产生电路。4kV时的单脉冲能量为100焦耳。
图中Cs是储能电容(大约为10uF,相当于雷云电容);Us为高压电源;Rc为充电电阻;Rs为脉冲持续时间形成电阻(放电曲线形成电阻);Rm为阻抗匹配电阻Ls为电流上升形成电感。
雷击浪涌抗扰度试验对不同产品有不同的参数要求,上图中的参数可根据产品标准要求不同,稍有改动。
基本参数要求:
(1)开路输出电压:0.5~6kV,分5等级输出,最后一级由用户与制造商协商确定;
(2)短路输出电流:0.25~2kA,供不同等级试验用;
(3)内阻:2欧姆,附加电阻10、12、40、42欧姆,供其它不同等级试验用;
(4)浪涌输出极性:正/负;浪涌输出与电源同步时,移相0~360度;
(5)重复频率:至少每分钟一次。

雷击浪涌抗扰度试验的严酷等级分为5级:
1级:较好保护的环境;
2级:有一定保护的环境;
3级:普通的电磁骚扰环境、对设备未规定特殊安装要求,如工业性的工作场所;
4级:受严重骚扰的环境,如民用空架线、未加保护的高压变电所。
X级:由用户与制造商协商确定。

图中18uF电容,可根据严酷等级不同,选择数值也可不同,但大到一定值之后,基本上就没有太大意义。
10欧姆电阻以及9uF电容,可根据严酷等级不同,选择数值也不同,电阻最小值可选为0欧姆(美国标准就是这样), 9uF电容也可以选得很大,但大到一定值之后,基本上就没有太大意义。
--------------------------------
3)共模浪涌抑制电路
防浪涌设计时,假定共模与差模这两部分是彼此独立的。然而,这两部分并非真正独立,因为共模扼流圈可以提供相当大的差模电感。这部分差模电感可由分立的差模电感来模拟。
为了利用差模电感,在设计过程中,共模与差模不应同时进行,而应该按照一定的顺序来做。首先,应该测量共模噪声并将其滤除掉。采用差模抑制网络(Differential Mode Rejection Network),可以将差模成分消除,因此就可以直接测量共模噪声了。
如果设计的共模滤波器要同时使差模噪声不超过允许范围,那么就应测量共模与差模的混合噪声。因为已知共模成分在噪声容限以下,因此超标的仅是差模成分,可用共模滤波器的差模漏感来衰减。对于低功率电源系统,共模扼流圈的差模电感足以解决差模辐射问题,因为差模辐射的源阻抗较小,因此只有极少量的电感是有效的。

对4000Vp以下的浪涌电压进行抑制,一般只需采用LC电路进行限流和平滑滤波,把脉冲信号尽量压低到2~3倍脉冲信号平均值的水平即可。电感很容易饱和,因此,L1、L2一般都采用一种漏感很大的共模电感。
用在交流,直流的都有,通常我们在电源EMI滤波器,开关电源中常见到,而直流侧少见,在汽车电子中能够看到用在直流侧。
加入共模电感是为了消除并行线路上的共模干扰(有两线的,也有多线的)。由于电路上两线阻抗的不平衡,共模干扰最终体现在差模上。用差模滤波方法很难滤除。
共模电感到底需要用在哪。共模干扰通常是电磁辐射,空间耦合过来的,那么无论是交流还是直流,你有长线传输,就涉及到共模滤波就得加共模电感。例如:USB线好多就在线上加磁环。 开关电源入口,交流电是远距离传输过来的就需要加。通常直流侧不需要远传就不需要加了。没有共模干扰,加了就是浪费,对电路没有增益。
电源滤波器的设计通常可从共模和差模两方面来考虑。共模滤波器最重要的部分就是共模扼流圈,与差模扼流圈相比,共模扼流圈的一个显著优点在于它的电感值极高,而且体积又小,设计共模扼流圈时要考虑的一个重要问题是它的漏感,也就是差模电感。通常,计算漏感的办法是假定它为共模电感的1%,实际上漏感为共模电感的0.5% ~4%之间。在设计最优性能的扼流圈时,这个误差的影响可能是不容忽视的。
漏感的重要性
漏感是如何形成的呢?紧密绕制,且绕满一周的环形线圈,即使没有磁芯,其所有磁通都集中在线圈“芯”内。但是,如果环形线圈没有绕满一周,或者绕制不紧密,那么磁通就会从芯中泄漏出来。这种效应与线匝间的相对距离和螺旋管芯体的磁导率成正比。
共模扼流圈有两个绕组,这两个绕组被设计成使它们所流过的电流沿线圈芯传导时方向相反,从而使磁场为0。如果为了安全起见,芯体上的线圈不是双线绕制,这样两个绕组之间就有相当大的间隙,自然就引起磁通“泄漏”,这即是说,磁场在所关心的各个点上并非真正为0。共模扼流圈的漏感是差模电感。事实上,与差模有关的磁通必须在某点上离开芯体,换句话说,磁通在芯体外部形成闭合回路,而不仅仅只局限在环形芯体内。
一般CX电容可承受4000Vp的差模浪涌电压冲击,CY电容可承受5000Vp的共模电压冲击。正确选择L1、L2和CX2、CY参数的大小,就可以抑制4000Vp以下的共模和差模浪涌电压。但如果两个CY电容是安装在整机线路之中,其总容量不能超过5000P,如要抑制浪涌电压超过4000Vp,还需选用耐压更高的电容器,以及带限幅功能的浪涌抑制电路。
所谓抑制,只不过是把尖峰脉冲的幅度降低了一些,然后把其转换成另一个脉冲宽度相对比较宽,幅度较为平坦的波形输出,但其能量基本没有改变。
两个CY电容的容量一般都很小,存储的能量有限,其对共模抑制的作用并不很大,因此,对共模浪涌抑制主要靠电感L1和L2,但由于L1、L2的电感量也受到体积和成本的限制,一般也难以做得很大,所以上面电路对雷电共模浪涌电压抑制作用很有限。

图(a)中L1与CY1、 L2与CY2,分别对两路共模浪涌电压进行抑制,计算时只需计算其中一路即可。Ø对L1进行精确计算,须要求解一组2阶微分方程,结果表明:电容充电是按正弦曲线进行,放电是按余弦曲线进行。但此计算方法比较复杂,这里采用比较简单的方法。
共模信号是一个幅度为Up、宽度为τ的方波,以及CY电容两端的电压为Uc,测流过电感的电流为一宽度等于2τ的锯齿波:
流过电感的电流为:

流过电感的最大电流为:

在2τ期间流过电感的平均电流为:

由此可以求得CY电容在2τ期间的电压变化量为:


上面公式是计算共模浪涌抑制电路中电感L和电容CY参数的计算公式,式中,Uc为CY电容两端的电压,也是浪涌抑制电路的输出电压,∆Uc为CY电容两端的电压变化量,但由于雷电脉冲的周期很长,占空比很小,可以认为Uc = ∆Uc,Up为共模浪涌脉冲的峰值,q为CY电容存储的电荷,τ为共模浪涌脉冲的宽度,L为电感,C为电容。
根据上面公式,假设浪涌峰值电压Up=4000Vp,电容C=2500p,浪涌抑制电路的输出电压Uc=2000Vp,则需要电感L的数值为1H。显然这个数值非常大,在实际中很难实现,所以上面电路对雷电共模抑制的能力很有限,此电路还需进一步改进。
差模浪涌电压抑制,主要是靠图中的滤波电感L1、L2 ,和滤波电容CX ,L1、L2滤波电感和CX滤波电容等参数的选择,同样可以用下面公式来进行计算。

但上式中的L应该等于L1和L2两个滤波电感之和,C=CX,Uc等于差模抑制输出电压。一般,差模抑制输出电压应不大于600Vp,因为很多半导体器件和电容的最大耐压都在此电压附近,并且,经过L1和L2两个滤波电感以及CX电容滤波之后,雷电差模浪涌电压的幅度虽然降低了,但能量基本上没有降低,因为经过滤波之后,脉冲宽度会增加,一旦器件被击穿,大部分都无法恢复到原来的状态。
根据上面公式,假设浪涌峰值电压Up=4000Vp,脉冲宽度为50uS,差模浪涌抑制电路的输出电压Uc=600Vp,则需要LC的数值为14mH×uF。显然,这个数值对于一般电子产品的浪涌抑制电路来说还是比较大的,相比之下,增加电感量要比增加电容量更有利,因此最好选用一种有3个窗口、用矽钢片作铁芯,电感量相对较大(大于20mH)的电感作为浪涌电感,这种电感共模和差模电感量都很大,并且不容易饱和。 顺便指出,整流电路后面的电解滤波电容,同样也具有抑制浪涌脉冲的功能,如果把此功能也算上,其输出电压Uc就不能选600Vp,而只能选为电容器的最高耐压Ur(400Vp)。
--------------------------------
4)雷击浪涌脉冲电压抑制常用器件

避雷器件主要有陶瓷气体放电管、氧化锌压敏电阻、半导体闸流管(TVS)、浪涌抑制电感线圈、X类浪涌抑制电容等,各种器件要组合使用。
气体放电管的种类很多,放电电流一般都很大,可达数十kA,放电电压比较高,放电管从点火到放电需要一定的时间,并且存在残存电压,性能不太稳定;氧化鋅压敏电阻伏安特性比较好,但受功率的限制,电流相对比放电管小,多次被雷电过流击穿后,击穿电压值会下降,甚至会失效;
半导体TVS管伏安特性最好,但功率一般都很小,成本比较高;浪涌抑制线圈是最基本的防雷器件,为防流过电网交流电饱和,必须选用三窗口铁芯;X电容也是必须的,要选用容许纹波电流较大的电容。
气体放电管

气体放电管指作过电压保护用的避雷管或天线开关管一类,管内有二个或多个电极,充有一定量的惰性气体。气体放电管是一种间隙式的防雷保护元件,它用在通信系统的防雷保护。
放电管的工作原理是气体间隙放电i当放电管两极之间施加一定电压时,便在极间产生不均匀电场:在此电场作用下,管内气体开始游离,当外加电压增大到使极间场强超过气体的绝缘强度时,两极之间的间隙将放电击穿,由原来的绝缘状态转化为导电状态,导通后放电管两极之间的电压维持在放电弧道所决定的残压水平,这种残压一般很低,从而使得与放电管并联的电子设备免受过电压的损坏。
气体放电管有的是以玻璃作为管子的封装外壳.也有的用陶瓷作为封装外壳,放电管内充入电气性能稳定的惰性气体(如氩气和氖气等),常用放电管的放电电极一般为两个、三个,电极之间由惰性气体隔开。按电极个数的设置来划分,放电管可分为二极、三极放电管。
陶瓷二极放电管由纯铁电极、镍铬钴合金帽、银铜焊帽和陶瓷管体等主要部件构成。管内放电电极上涂覆有放射性氧化物,管体内壁也涂覆有放射性元素,用于改善放电特性。
放电电极主要有杆形和杯形两种结构,在杆形电极的放电管中,电极与管体壁之间还要加装一个圆筒热屏,该热屏可以使陶瓷管体受热趋于均匀,不致出现局部过热而引起管断裂。热屏内也涂覆放射性氧化物,以进一步减小放电分散性。在杯形电极的放电管中,杯口处装有钼网,杯内装有铯元素,其作用也是减小放电分散性。
三极放电管也是由纯铁电极、镍铬钴合金帽、银铜焊帽和陶瓷管体等部件构成。与二极放电管不同,在三极放电管中增加了镍铬钴合金圆筒,作为第三极,即接地电极。

主要参数:
(1)直流击穿电压。此值由施加一个低上升速率(dv/dt=100V/s)的电压值来决定。
(2)冲击(或浪涌)击穿电压。它代表放电管的动态特性,常用上升速率为dv/dt=1kV/us的电压值来决定。
(3)标称冲击放电电流。8/20us波形(前沿8us,半峰持续时间20us)的额定放电电流,通常放电10次。
(4)标准放电电流。通过50Hz交流电流的额定有效值,规定每次放电的时间为1s,放电10次。
(5)最大单次冲击放电电流。对8/20us电流波的单次最大放电电流。
(6)耐工频电流值。对8/20us电流波的单次最大放电电流。对50Hz交流电,能经受连续9个周波的最大电流的有效值。
(7)绝缘电阻。对8/20us电流波的单次最大放电电流。对50Hz交流电,能经受连续9个周波的最大电流的有效值。
(8)电容。放电管电极间的电容,一般在2~10pF之间,是所有瞬变干扰吸收器件中最小的。

金属氧化物压敏电阻

压敏电阻一般都是以氧化锌为主要成分,另加少量的其它金属氧化物(颗粒),如:鈷、猛、铋等压制而成。由于两种不同性质的物体组合在一起,相当于一个PN结(二极管),因此,压敏电阻相当于众多的PN结串、并联组成。


--------------------------------
5)超高浪涌电压抑制电路
实例1:

上图是一个可抗击较强雷电浪涌脉冲电压的电原理图,图中:G1、G2为气体放电管,主要用于对高压共模浪涌脉冲抑制,对高压差模浪涌脉冲也同样具有抑制能力;VR为压敏电阻,主要用于对高压差模浪涌脉冲抑制。经过G1、G2和VR抑制后,共模和差模浪涌脉冲的幅度和能量均大幅度降低。
G1、G2的击穿电压可选1000Vp~3000Vp,VR的压敏电压一般取工频电压最大值的1.7倍。
G1、G2击穿后会产生后续电流,一定要加保险丝以防后续电流过大使线路短路。
实例2:

增加了两个压敏电阻VR1、VR2和一个放电管G3,主要目的是加强对共模浪涌电压的抑制,由于压敏电阻有漏电流,而一般电子产品都对漏电流要求很严格(小于0.7mAp),所以图中加了一个放电管G3,使平时电路对地的漏电流等于0。G3的击穿电压要远小于G1、G2的击穿电压,采用G3对漏电隔离后,压敏电阻VR1或VR2的击穿电压可相应选得比较低,VR1、VR2对差模浪涌电压也有很强的抑制作用。
实例3:

G1是一个三端放电管,它相当于把两个二端放电管安装在一个壳体中,用它可以代替上面两个实例中的G1、G2放电管。除了二端、三端放电管之外,放电管还有四端、五端的,各放电管的用途也不完全相同。
实例4:

增加了两个压敏电阻(VR1、VR2),主要目的是为了隔断G1击穿后产生的后续电流,以防后续电流过大使输入电路短路,但由于VR1、VR2的最大峰值电流一般只有G1的几十分之一,所以,本实例对超高浪涌电压的抑制能力相对实例3要的抑制能力差很多。
实例5:直接在PCB板上制作避雷装置

在PCB板上直接制作放电避雷装置,可以代替防雷放电管,可以抑制数万伏共模或差模浪涌电压冲击,避雷装置电极之间距离一般要求比较严格,输入电压为AC110V时,电极之间距离可选4.5mm,输入电压为AC220V时,可选6mm;避雷装置的中间电极一定要接到三端电源线与PCB板连接的端口上。
实例6:PCB板气隙放电装置代替放电管
在PCB板上直接制作气隙放电装置,正常放电电压为每毫米1000~1500V,4.5mm爬电距离的放电电压大约为4500~6800Vp,6mm爬电距离的放电电压大约为6000~9000Vp。

--------------------------------
6)各种防雷器件的连接
避雷器件的安装顺序不能搞错,放电管必须在最前面,其次是浪涌抑制电感和压敏电阻(或放电管),再其次才是半导体TVS闸流管或X类电容及Y类电容。


-----------------------------------------------------------------------------------------------------------------
四、EMC整改案例
RE超标整改流程:首先要测量超标(临界)点,作为参考值,第一种情况是有信号电缆的,这时候需要拔掉所有的电缆合格,电缆有问题,共模电流解决电缆,所有电缆设备联上,这样就是合格的。若拔掉所有电缆不合格,需要在电源线上增加磁环,添加磁环后有效果,接下来是处理滤波器,消除共模电流,检测合格。不合格需要检查机箱屏蔽。第二种情况:只有电源电缆,需直接在电源线上增加磁环,重复增加磁环后检测即可。
信号电缆整改流程:首先需要连上某根电缆,辐射没有增强需要更换电缆,如果此时辐射增强,需要套上铁氧体磁环,之后无明显改善,不可滤波要使用或改善屏蔽电缆;可滤波:100MHz以上的采用馈通型,100MHz以下的采用PCB安装型。套上铁氧体磁环后有改善但是仍然不合格的:100MHz以上增加一个磁环;100MHz以下的绕1~3匝。用了这两种方法还不合格的要采用滤波或屏蔽电缆。
屏蔽体泄露整改流程:分为两种情况,第一种情况是有缝隙,需要检查衬垫,有衬垫,检查衬垫的安装,质量和内部结构;没有衬垫,设法密封缝隙,仍有泄漏,检查内部结构,没有泄漏即可完成。第二种情况是有孔洞,孔洞存在磁场,检测辐射源是否在孔洞附近,是的话重新设计结构使两者远离;如果不是就缩小孔洞尺寸或截止波导。当孔洞存在电场,直接采用缩小孔洞尺寸或截止波导。
1、新能源汽车电机控制器EMC整改

电机控制器是一个设备或设备组,以事先定义的方式来控制电动机的性能。电机控制器可以用手工或自动的方式启动电机或停止电机,设定电动机正转或反转,设定及调整转速,调整或限制电动机力矩,保护电动机免于过载或故障。
EMC问题
原始测试数据中,200MHz以下传导、辐射所有测试频段多处超标严重,需要对产品进行全面整改,将端口滤波、内部高低压模块隔离、屏蔽、接地一并做好,再进行第二次测试。

首次整改
1.高压线束套铜网,线束两端端口使用导电布进行搭接;
2.使用铜编织带将产品接地端子与大地相连,保证机身接地良好;
3.用铜箔纸将低压控制板隔离并就近贴至内部机壳接地;
4.内部低压线束(包括电源、旋变、CAN等)分别加铁氧体磁扣;
5.端口增加滤波措施:
由测试数据知,进行全面整改之后,各个测试频段均有较大改善,但仍有个别频点超标,需要寻找问题源头,对症下药。

问题频点分别为:
①低压传导:150KHz附近超标;
②高压传导:300KHz、500KHz~1MHz、26MHz~28MHz、30MHz超标;
③辐射发射:300KHz附近超标。
二次优化
1.根据测试结果,对4个没有通过的点分别进行详细分析得到:
2.低压端口电源滤波电路需要调整;
3..高压滤波电容已大致覆盖超标频点,超标具体原因需要继续排查;
4..辐射300KHz处超标与高压传导300KHz关联较大,一并处理。

分析完成后开始进行二次优化:
1.将低压端口电源滤波电路0.1uF的Y电容更换为1uF,具体原理图如下;
2.对于高压传导和辐射300KHz问题,分别做了以下措施:
①只上低压电,测试效果较好,高压传导全频段与杆天线辐射均未超标;
②检查并加强高压端口处线束的连接与屏蔽,测试结果没有改善;
③通过软件调低IGBT开关频率,传导辐射300KHz通过测试,但高压传导26MHz之后仍然没有通过测试;
④调整高压端口滤波电容,没有效果;
⑤将高压端口线束屏蔽层剥开,把磁环加到屏蔽层内部,再次测试,高压传导与150KHz-30MHz辐射所有超标频点均通过测试。
-----------------------------------------------------------------------------------------------------------------
五、其他EMC测试要求
1、SM8S为大功率TVS解决汽车抛负载问题
ISO7637-2标准中规定的波形包括P1、P2a、P2b、p5a、p5b的抗扰度测试,其能量较大(脉冲宽度在50us以上,幅度较高),干扰信号所包含的频谱相对较窄。测试产品为车灯,选择的是P5a。
P5a脉冲发生在放电的电池被松开的瞬间,而这时交流发电机正对着蓄电池充电,与此同时,其他的负载仍接在交流发电机上。卸载脉冲的幅度取决于交流发电机的速度,以及在电池松开瞬间交流发电机的励磁情况。

| 参数 | 12V系统 | 24V系统 |
| Us | +65~+87V | +123~+174V |
| Ri | 0.5~4Ω | 1~8Ω |
| td | 40~400ms | 100~350ms |
| tr | 5~10ms | |
下图为将ASIM SM8S加在12V系统上,施加P5a波形(Us:87V,2Ω,400ms)的测试数据,从下图中可以看出,ASIM的SM8S将脉冲钳位在一个很低的电压范围内,从而保护后级电路不被P5a冲击。

下图为产品图片

部分产品电性参数:

-----------------------------------------------------------
2、接口电路EMC设计
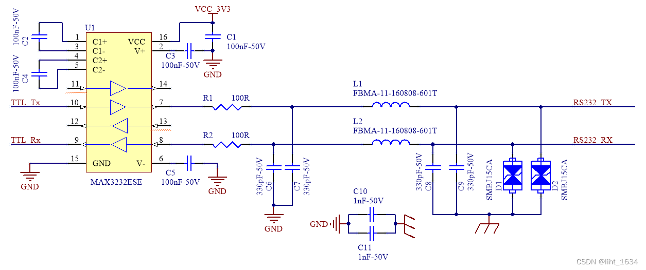
1)RS232 EMC电路设计
由于GJB 151B没有雷击和浪涌测试要求,故不需要防雷器件。TVS管使用SMB15CA,磁珠选择FBMA-11-160808-601T,详细设计电路如下图所示,此设计可同时满足GJB 151B和DO 160G的标准。注意SMB封装的TVS管峰值脉冲功率是600W,SMA封装的TVS管峰值脉冲功率是400W,故需选择SMBJ15CA。磁珠至TVS管部分元器件要靠近板边或者连接器端,尽量使外来干扰信号在进入板子时就被滤除掉。
(1)FBMA-11-160808-601T主要参数
阻抗:600±25%Ω;测试频率:100MHz;封装:0603;直流电阻:0.6Ω;额定电流200mA。
(2)SMBJ15CA主要参数
关断电压:15V;关断电流:1uA; 击穿电压:18.5V;反向漏电流:1mA;钳位电压:24.4V;峰值脉冲电流:24.6A;峰值脉冲功率:600W。
--------------------------------
2)RS485 EMC电路设计
由于GJB 151B没有雷击和浪涌测试要求,故不需要防雷器件。TVS管使用SMB6.5CA,共模电感选择LCHWCM-453228-510YT01,详细设计电路如下图所示,此设计可同时满足GJB 151B和DO 160G的标准。注意SMB封装的TVS管是600W,SMA封装的TVS管是400W,故需选择SMB6.5CA;如使用的芯片不是MAX3485或者输出电压范围大于6.5V,建议TVS管选择更大的VDRM值,如SMB15CA。共模电感至TVS管部分元器件要靠近板边或者连接器端,尽量使外来干扰信号在进入板子时就被滤除掉。
(1)WCM-453228-510YT01主要参数
电感值:51+50(-30%)uH;阻抗:2800Ω;直流电阻:1Ω;额定电流:200mA;额定电压:50V;绝缘电阻:10mΩ/min。
(2)SMBJ6.5CA主要参数
关断电压:6.5V;关断电流:500uA; 击穿电压:7.98V;反向漏电流:10mA;钳位电压:11.2V;峰值脉冲电流:53.6A;峰值脉冲功率:600W。
--------------------------------
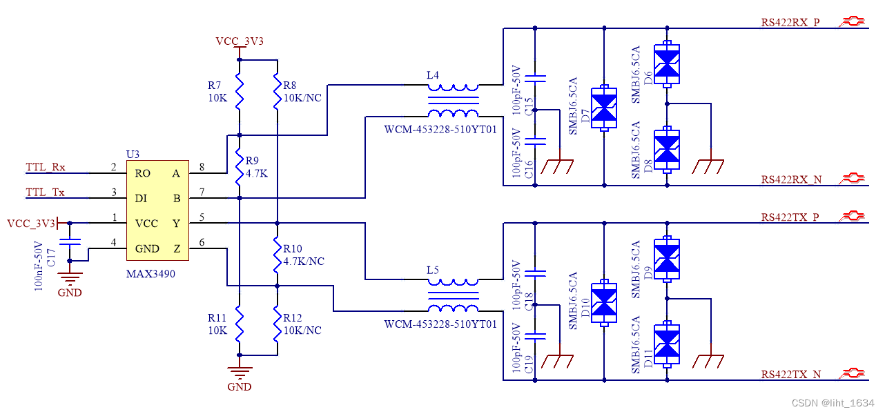
3)RS422 EMC电路设计
由于GJB 151B没有雷击和浪涌测试要求,故不需要防雷器件。TVS管使用SMB6.5CA,共模电感选择LCHWCM-453228-510YT01,详细设计电路如下图所示,此设计可同时满足GJB 151B和DO 160G的标准。注意SMB封装的TVS管是600W,SMA封装的TVS管是400W,故需选择SMB6.5CA;如使用的芯片不是MAX3490或者输出电压范围大于6.5V,建议TVS管选择更大的VDRM值,如SMB15CA。共模电感至TVS管部分元器件要靠近板边或者连接器端,尽量使外来干扰信号在进入板子时就被滤除掉。
从上述可知,RS232不是差分信号,只需TVS管、磁珠和330p电容就可完成EMC的电路设计;RS485和RS422的EMC电路设计是一样的,都是由一样参数的共模电感、TVS管和100p电容完成设计的。以上设计主要是按照GJB 151B和DO 160G的标准进行设计的,对于不同行业或者标准可对此电路进行调整元器件参数或者增加元器件(如防雷器件)。
--------------------------------
4)USB口 EMC电路设计

--------------------------------
5)网口 EMC电路设计

--------------------------------
5)汽车电子接口 EMC电路设计

S5H 4*4.6*8.5-2.5TS-M-T 贴片多孔珠特性:
(1)贴片多孔珠可用于汽车电子上电源端口抗干扰与干扰的隔离抑制设计,能满足 PCB 集成和贴片封装的需要,并能很好的通过振动实验;
(2)贴片多孔珠为插件多孔珠的基础上生产出来的贴片多孔珠,目前有两种封装大小以适应不同空间大小的需求;
(3)在十几 MHZ 至几百 MHZ 频段对干扰有较强的抑制作用;能用于解决电源口的传导(CE)、 传导抗干扰(CS)、低频辐射(CE)、脉冲群(EFT)、大电流注入(BCI)、7637 项目等;
(4)能承受较大的电流,设计简单,可靠性高。
S5H 4*4.6*8.5-2.5TS-M-T参数含义:

深圳市科普伦科技有限公司
-----------------------------------------------------------------------------------------------------------------
六、EMI抑制的元件、材料与集成电路






-----------------------------------------------------------------------------------------------------------------