之前忙活过一个多方合作的项目,异构系统间维护数据一致性有时候是个头疼但必须解决的问题,今天我从背景、问题、解决思路、技术方案等几个方面浅谈一下,抛砖引玉。
背景
异构系统
近两年我司承接了某个持续性的会议项目,即每季度或月不定期举行会议。本项目目前有三个主要供应方(面向用户的A方,数据中间B方,会议数据同步C方【我司】)。 为了方便演示问题,以下流程和职责都做了裁剪。
简化流程如下:
简化职责如下:
A方职责: 用户通过官网/小程序进行报名,A方调用B方的标准接口,不存储数据 B方职责:作为ISP,提供标准查询、新增、修改等相关接口,几乎不提供定制。基于表单和表单数据,完成数据存储与流转。 C方职责:提供导入/更新/审核/注销等入口,新数据会通知到B方,B方数据新增/更新也会通知到C方。
从图例来看,B方/C方数据存储方面是冗余的。但B方只存储了核心数据,提供不了太多业务行为,C方具有业务需要的全套流程,但在此项目中作为后方支持及后续现场支持,三方形成了一种生态和谐。本篇博客主旨在讨论多方异构系统之间如何保证数据的一致性。
产品/项目
从标准Sass系统来讲,这样的多方交互,不利于系统稳定性,有诸多不可控因素。但从项目角度,这是各方考虑/斗争/谈判/费用等综合因素下友好协商的结果。 当然这是一个私有部署项目,所以会有很多坚持和妥协。
大领导提到一个说法:项目是要交付的,功能完美是产品考虑的。在功能不完善的情况下,如何去交付?
最后的兜底
哎,一言难尽。是通宵了几次核对/修复数据的,这是最后的办法了。为了苦逼不再重现,今年要对整个线动一动手术。(说好的.net 不996呢?)(拿着白菜价操着卖白粉的心)。
问题
请求无序
C方 需要所有子会报名前,主会必须报名。 B方 各会之间的报名数据是无序到达的。
循环更新
B方 任意报名数据更新或新增都会推送到C方,C方收到更新也会更新B方。这里有一些措施进行了拦截中断,但仍会频繁循环更新问题。这是目前现状(为什么会出现?太赶工?)
排错困难
无开发环境,需盲写代码,发到测试环境进行联调测试。 调用链太长,日志过多,排错时需要根据调用各服务接口来判断走到了哪步,出现了一个问题。调用链能查到一些问题,但不容批量定位问题。单个查太难。
bug
高并发下,redis组件出现各种问题(timeout等) token问题 数据丢失 更新失效 数据重复 队列积压 接口请求时间超长 其他问题...
数据很大,也很小
大部分数据能对上,偶尔几十个或断断续续产生新问题的数据需要及时人工修复。功能有缺陷,人工也是一种交付办法,但不可持续,太他妈的累了。数据不一致,也是导致通宵核对/修复数据的一大原因。如果数据全一致,就不会那么辛苦了。
解决思路
管理层
明确项目是要继续做的 目标产品化/更方便维护方向发展。一团队养一项目。 有改进想法提出来,拉会推进 缺人,招人(遥遥无期...)
技术层
针对请求无序问题,引入延时队列,先处理主会、子会延迟几秒钟在处理。 针对循环更新问题,记录B方数据来源,非必要情况下,不回更B方。必须终止掉。【冤冤相报何时了】 针对排错困难问题,引入mysql记录新增报名的请求以及处理结果,可以更快查询处理结果。 针对bug,测试根据各测试场景进行复测,按10/100/1000/3000/万级规模压测。提前发下问题。 推进客户方一起做必要去重逻辑。
其他因素
无论是标准产品还是交付项目,做任何改动都要评估。
多沟通,大家都是站在一条线的。有利于事情解决的方案认同度会更高。 预估花多少时间,有多少资源。 能挤出来的空窗期有多久,客户方/产品方对于需求的急迫性有多强。 基于场景测试,把缺陷优先级先列出来,根据空窗期先修复紧急缺陷。
把紧急且影响范围广的问题解决了,风险就小了很多了。80%的问题是由20%的因素造成的。 这也正符合程序优化中的时间/空间局部性。
“进程运行时,在一段时间里,程序的执行往往呈现高度的局部性, 包括时间局部性和空间局部性。
”
时间局部性是一旦一个指令被执行了, 则在不久的将来,它可能再被执行。
空间局部性是一旦一个指令一个存储单元被访问,那么它附近的单元也将很快被访问.
技术方案
mysql实现延迟队列
优先处理主会,子会延时处理
由于隐私问题,这里只列部分字段

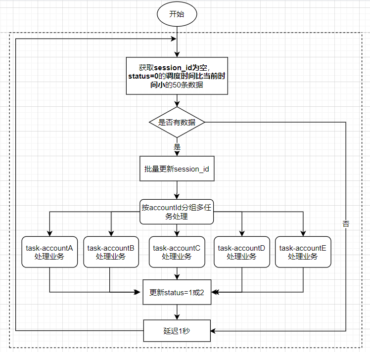
数据库轮询获取未处理数据
这里如何提高消费速度,可以参考《计算机系统结构》中标量处理机的流水线的一些知识。

首先要无相关,即按AccountId分组,分组内的数据是无冲突/相关的,可以分批进行。记录各任务状态,最后统一提交数据库状态,然后1s后继续轮询。这种类似静态流水线。动态流水线较为复杂,这里暂不做实现。
do { var groupTemps = groupDatas.Skip((pageIndex - 1) * pageSize).Take(pageSize).ToList(); var currentRecords = new List<QidianNotifydelayData>(); foreach (var item in groupTemps) { currentRecords.AddRange(item.ToList()); } var temp = taskFunc(currentRecords); taskList.Add(temp); pageIndex++; } while ((pageIndex - 1) * pageSize <= groupCount); //等待全部执行 await Task.WhenAll(taskList.ToArray()); await _dbContext.CommitAsync(); Thread.Sleep(1);
如果1s轮询觉得太浪费,后续可以根据请求发送标记位(下次轮询时间),有数据时,可以快速轮询,无数据时放宽时间。极端处理方式,当主会请求过来处理完成后,直接发起子会处理,但要考虑数据库是否能承受的住这种并发压力。
如果考虑请求会重复执行,可以在执行内加redis锁。慎用for update,并发一大就over.
/// <summary> /// 锁定执行。 /// </summary> /// <param name="key"></param> /// <param name="func"></param> /// <param name="timeSpan"></param> /// <returns></returns> public async Task<BizResult<T>> LockExcute<T>(string key, Func<Task<BizResult<T>>> func, int timeSpan) { var db = (this._cacheClient as RedisClient).Db; var mutexKey = string.Format("mutex:", key); if (await db.StringSetAsync(mutexKey, "1", TimeSpan.FromSeconds(timeSpan), When.NotExists)) { try { var item = await func.Invoke(); return item; } catch (Exception ex) { _logger.LogError("LockExcute:Exception:" + ex.Message); return BizResult.BusinessFailed<T>(-1, $"执行失败,Message:{ex.Message}"); } finally { await db.KeyDeleteAsync(mutexKey); } } else { _logger.LogWarning($"LockExcute:Key:{key},正在处理中,请稍候"); return BizResult.BusinessFailed<T>(-1, "正在处理中,请稍候"); } }
redis实现延迟队列
由于业务中一个Account同时只能处理一个主会,如果在处理子会的时候,主会请求突然过来了,就会有问题,这里就需要加锁主会。引入了Redis延迟队列 基于Redis ZSet有序集合实现。 思路:当前时间戳和延时时间相加,也就是到期时间,存入Redis中,然后不断轮询,找到到期的,拿到再删除即可。 目前实现缺点:不利于监控,未发起http请求处理业务,导致调用链有缺。
/// <summary> /// 3.入队列 /// </summary> /// <param name="redisModel"></param> /// <returns></returns> public async Task EnqueueZset(DataToModel redisModel) { redisModel.UpdateTime = redisModel.UpdateTime.AddSeconds(5);// 最后更新时间 + 5秒 var redisDb = _redisConnectionService.GetRedisConnectionMultiplexer().GetDatabase(0);//默认DB0 if (redisDb != null) { IsoDateTimeConverter timeFormat = new IsoDateTimeConverter(); timeFormat.DateTimeFormat = "yyyy-MM-dd HH:mm:ss.fff"; await redisDb.SortedSetAddAsync(ZSet_Queue, JsonConvert.SerializeObject(redisModel, Formatting.Indented, timeFormat), redisModel.UpdateTime.ToTimeStamp());//得分 --放入redis _logger.LogInformation($"数据排队--入队列!redisModel:{JsonConvert.SerializeObject(redisModel)}"); } }
rabbmit实现延迟队列
死信队列过期--》重推信队列?暂未实现。
数据更新方案
核心原则:先查询对比,有变更再更新。从B方数据过来的,尽量不再更新回去。减小并发量,控制复杂度。
数据核对方案
待补充。未实现自动化。后期可以获取双方系统数据,汇总对比。 
部署/压测/监控
Jmeter(来自于测试同学提供的脚本)
这里只做简单截图
配置预定义参数

必要情况下配置后置处理程序


配置好thread group,http request后,执行调用观察接口
查询请求执行是否成功 
查看聚合报告 
kubernetes
kubectl get nodes 获取所有节点 kubectl get pod -A 查看所有服务,观察status和age 
kubectl logs [-f] [-p] POD [-c CONTAINER] 查看日志信息。
“-c, --container="": 容器名
”
-f, --follow[=false]: 指定是否持续输出日志
--interactive[=true]: 如果为true,当需要时提示用户进行输入。默认为true
--limit-bytes=0: 输出日志的最大字节数。默认无限制
-p, --previous[=false]: 如果为true,输出pod中曾经运行过,但目前已终止的容器的日志
--since=0: 仅返回相对时间范围,如5s、2m或3h,之内的日志。默认返回所有日志。只能同时使用since和since-time中的一种
--since-time="": 仅返回指定时间(RFC3339格式)之后的日志。默认返回所有日志。只能同时使用since和since-time中的一种
--tail=-1: 要显示的最新的日志条数。默认为-1,显示所有的日志
--timestamps[=false]: 在日志中包含时间戳
mysql监控(来自于运维同学的反馈)
这里只截图简单信息
通过云监控查看mysql状态[最大连接数/cpu/内存/慢查询/索引建议/锁]
调用链/日志
此处暂不截图。

失控
一期方案 
二期方案

三期方案
当然那是进展顺利的情况下,不顺利的情况下就变成了这样

某些时候也会听到如下言论:
一定要保证xx的信誉。 今晚就不要睡觉了吧?大家多坚持一下。
就如现在的疫情封控一样,做好了精准防控一片赞歌,失控了就好好居家、共渡难关。 网络和现实都会告诉你什么就是人间。
总结
以上是关于定制化需求的一些解决方案,希望对未来类似产品或项目做个参考。本篇从问题着手,分析有利于解决/消除异构系统数据一致性办法。当然数据一致性也依赖于自身系统的高可用,这里未做过多描述,以后再说。
到此结束,谢谢观看!
原文地址:聊一聊异构系统间数据一致性 https://www.cnblogs.com/fancunwei/p/16125202.html,转载请注明地址,谢谢






