软件项目质量管理体系是指一套系统化的管理方法、流程、工具和文档,旨在确保软件项目从需求分析、设计、开发、测试到部署和维护的整个生命周期中,都能达到预定的质量标准和客户期望。该体系通过明确的角色和责任、标准化的工作流程、有效的质量控制和持续改进机制,确保软件项目的质量得到全面、有效的管理和提升。它涵盖了质量规划、质量保证和质量控制等多个方面,旨在提高软件产品的可靠性、稳定性、易用性和可维护性。
软件全套资料部分文档清单:
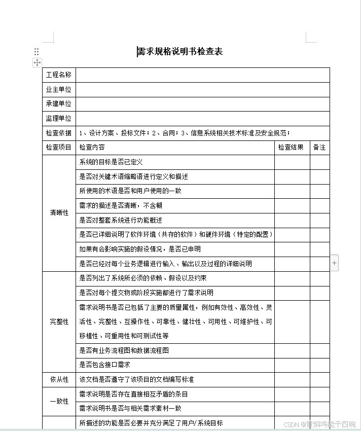
工作安排任务书,可行性分析报告,立项申请审批表,产品需求规格说明书,需求调研计划,用户需求调查单,用户需求说明书,概要设计说明书,技术解决方案,数据库设计说明书,详细设计说明书,单元测试报告,总体测试计划,单元测试计划,产品集成计划,集成测试报告,集成测试计划,系统测试报告,产品交接验收单,验收报告,验收测试报告,压力测试报告,项目总结报告,立项结项审批表,成本估算表,项目计划,项目周报月报,风险管理计划,质量保证措施,项目甘特图,项目管理工具,操作手册,接口设计文档,软件实施方案,运维方案,安全检测报告,投标响应文件,开工申请表,开工报告,概要设计检查表,详细设计检查表,需求规格说明书检查表,需求确认表,系统代码编写规范,软件项目质量保证措施,软件部署方案,试运行方案,培训计划方案,软件系统功能检查表,工程试运行问题报告,软件合同,资质评审材料,信息安全相关文档等。建设方案部分资料清单:
信创云规划设计建设方案,新型智慧城市解决方案,医疗信息化中台技术架构方案,智慧消防建设规划方案,智慧校园技术方案,智慧医疗技术方案,智慧园区管理平台建设方案,智慧政务大数据整体技术解决方案,SRM系统解决方案,固定资产管理系统建设方案,工单管理系统建设方案,大数据管理平台技术方案,GIS地理信息服务平台建设方案,设备管理系统建设方案,远程抄表管理方案,BIM建模建设方案,数字孪生物联网云平台建设方案,仓储管理建设方案,智慧园区整体解决方案 ,智慧工地整体解决方案等等。
软件资料获取:本文末个人名片或进主页获取。












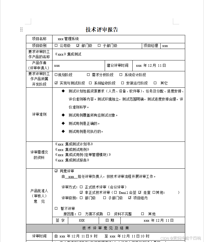
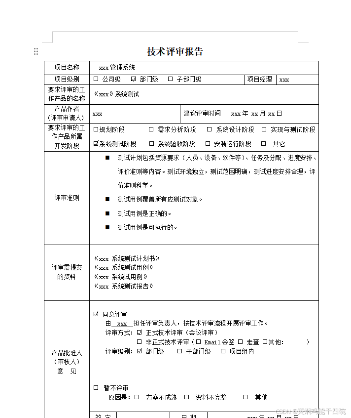
用户手册技术评审报告,需求规格说明书评审报告,项目计划技术评审报告,系统设计技术评审报告