码农知识堂 - 1000bd
  •   Python
  •   PHP
  •   JS/TS
  •   JAVA
  •   C/C++
  •   C#
  •   GO
  •   Kotlin
  •   Swift
  • 大话设计模式学习笔记


    目录

      • 工厂模式
      • 策略模式
      • 备忘录模式(快照模式)
      • 代理模式
      • 单例模式
      • 迭代器模式
      • 访问者模式
      • 观察者模式
      • 解释器模式
      • 命令模式
      • 模板方法模式
      • 桥接模式
      • 适配器模式
      • 外观模式
      • 享元模式
      • 原型模式
      • 责任链模式
      • 中介者模式
      • 装饰模式
      • 状态模式

    工厂模式

    在这里插入图片描述

    策略模式

    核心:封装变化
    在这里插入图片描述

    备忘录模式(快照模式)

    在这里插入图片描述

    代理模式

    在这里插入图片描述

    单例模式

    在这里插入图片描述
    应用场景:
    只需要生成一次的类,不需要经常变更的类

    迭代器模式

    在这里插入图片描述

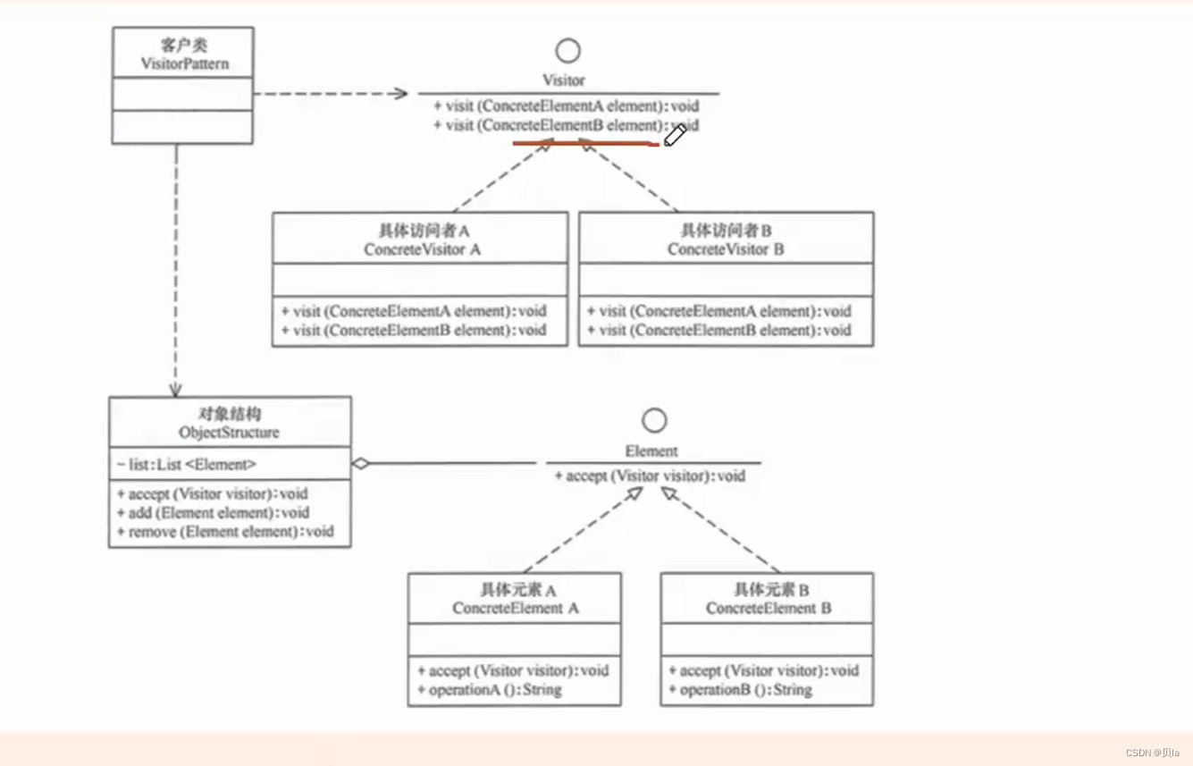
    访问者模式

    在这里插入图片描述

    观察者模式

    在这里插入图片描述

    解释器模式

    问题多次重复出现
    在这里插入图片描述

    命令模式

    在这里插入图片描述

    模板方法模式

    将固定的流程步骤定义成一个模板

    在这里插入图片描述

    桥接模式

    在这里插入图片描述

    适配器模式

    在这里插入图片描述

    外观模式

    享元模式

    在这里插入图片描述

    原型模式

    实现cloneable接口
    在这里插入图片描述

    责任链模式

    在这里插入图片描述

    中介者模式

    在这里插入图片描述

    装饰模式

    在这里插入图片描述

    状态模式

    在这里插入图片描述

  • 相关阅读:
    java毕业设计点餐平台网站mybatis+源码+调试部署+系统+数据库+lw
    李珣同款爱心特效代码,加DIY教程,快拿去送给你喜欢的那个ta吧。
    “五度情报站”微信小程序上线,让情报信息唾手可得!
    C++(Qt)软件调试---crashpad捕获崩溃(19)
    203. Remove Linked List Elements
    【JavaScript进阶之旅 ES6篇 第六章】函数默认值、this、箭头函数、箭头函数结合函数参数解构赋值、rest运算符
    新建云仓库
    蓝桥杯22年第十三届省赛-数组切分|线性DP
    权限系统--前后端分离
    Linux 之文件查找
  • 原文地址:https://blog.csdn.net/weixin_45334970/article/details/139258492
  • 最新文章
  • 攻防演习之三天拿下官网站群
    数据安全治理学习——前期安全规划和安全管理体系建设
    企业安全 | 企业内一次钓鱼演练准备过程
    内网渗透测试 | Kerberos协议及其部分攻击手法
    0day的产生 | 不懂代码的"代码审计"
    安装scrcpy-client模块av模块异常,环境问题解决方案
    leetcode hot100【LeetCode 279. 完全平方数】java实现
    OpenWrt下安装Mosquitto
    AnatoMask论文汇总
    【AI日记】24.11.01 LangChain、openai api和github copilot
  • 热门文章
  • 十款代码表白小特效 一个比一个浪漫 赶紧收藏起来吧!!!
    奉劝各位学弟学妹们,该打造你的技术影响力了!
    五年了,我在 CSDN 的两个一百万。
    Java俄罗斯方块,老程序员花了一个周末,连接中学年代!
    面试官都震惊,你这网络基础可以啊!
    你真的会用百度吗?我不信 — 那些不为人知的搜索引擎语法
    心情不好的时候,用 Python 画棵樱花树送给自己吧
    通宵一晚做出来的一款类似CS的第一人称射击游戏Demo!原来做游戏也不是很难,连憨憨学妹都学会了!
    13 万字 C 语言从入门到精通保姆级教程2021 年版
    10行代码集2000张美女图,Python爬虫120例,再上征途
Copyright © 2022 侵权请联系2656653265@qq.com    京ICP备2022015340号-1
正则表达式工具 cron表达式工具 密码生成工具

京公网安备 11010502049817号